Так там проще некуда.ukr-sasha писал(а):Может схемку подкинешь, я попробую.michael-yurov писал(а):Я собирался просто RC фильтр и ОУ поставить на ШИМ выход килофлопа
О результатах отпишусь.
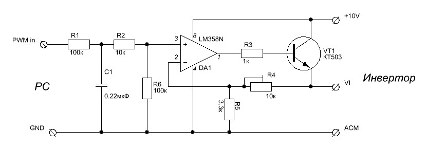
Что-то в этом духе: Но настройки PID - уже в килофлопе.
Номиналы придется подбирать исходя из частоты ШИМ (вроде бы 16.67 МГц / 256)

