GGEasy (фрезеровка печатных плат на ЧПУ)

Обсуждение аспектов работы с CAМ программами, подготовка моделей, настройка постпроцессоров, настройка параметров инструментов, обсуждение стратегий обработки, симуляция обработки. Вопросы по G-коду.
Аватара пользователя
xvovanx
Мастер
Сообщения: 3775
Зарегистрирован: 25 фев 2016, 12:27
Репутация: 920
Настоящее имя: Владимир
Откуда: Latvia
Контактная информация:

Re: Grber2GCode

Сообщение xvovanx »

Шляпа с запуском программы на W7 x32, не находит длл-ку.

П.С. не у всех по умолчанию стоит Visual Studio 2015 с этой длл :problem:
Вложения
Шляпа.png (5026 просмотров) <a class='original' href='./download/file.php?id=159541&sid=6830e9d4e4c673dbf349c7478c66bbf2&mode=view' target=_blank>Загрузить оригинал (64.3 КБ)</a>
Plato
Новичок
Сообщения: 18
Зарегистрирован: 06 дек 2017, 12:16
Репутация: 0
Настоящее имя: Виктор Plato
Контактная информация:

Re: Grber2GCode

Сообщение Plato »

Сейчас столкнулся с такой трудностью, что мне необходимо развернуть плату на 90*. Ибо в станок в первоначальном варианте она не входит. Для этого нужно сделать экспорт Gerber снова в программе с учетом поворота. Эту функцию можно реализовать в самой программе? Чтоб указывать где точка домой и как должна стоять при этом плата (например дом справа сверху, плата повернута на 90* влево).
X-Ray
Мастер
Сообщения: 600
Зарегистрирован: 04 фев 2016, 23:06
Репутация: 275
Настоящее имя: Дамир
Контактная информация:

Re: Grber2GCode

Сообщение X-Ray »

xvovanx писал(а):Шляпа с запуском программы на W7 x32, не находит длл-ку.
П.С. не у всех по умолчанию стоит Visual Studio 2015 с этой длл :problem:
Там "редиска" лежит в корне. Больше ни чего не нудно.
Я даже сейчас её вижу над ошибкой.
Программа GGEasy (фрезеровка из гербера, производство ПП на ЧПУ) GERBER_X3/releases
Прежде чем писать о багах проверьте, является ли ваша версия последней!
Баги - глюки и ПРЕДЛОЖЕНИЯ(Хотелки) писать СЮДА!!!
Багтрекер
Тестовая версия
X-Ray
Мастер
Сообщения: 600
Зарегистрирован: 04 фев 2016, 23:06
Репутация: 275
Настоящее имя: Дамир
Контактная информация:

Re: Grber2GCode

Сообщение X-Ray »

Plato писал(а):В программе есть глюк, конкретно в редактировании инструментов, бывает данные пропадают, а на их место встают другие. Этот глюк можно поймать если нажать Select в выборе инструмента и выбирать по очереди инструменты в хаотичном порядке. Кнопка рядом с Select не всегда работает, точнее у меня она за все время пользования программы работала лишь раз.
Это в каком месте "Select" я не пойму. Если вы собираетесь сверлом фрезеровать или гравером сверлить то удачи...
Программа GGEasy (фрезеровка из гербера, производство ПП на ЧПУ) GERBER_X3/releases
Прежде чем писать о багах проверьте, является ли ваша версия последней!
Баги - глюки и ПРЕДЛОЖЕНИЯ(Хотелки) писать СЮДА!!!
Багтрекер
Тестовая версия
Аватара пользователя
xvovanx
Мастер
Сообщения: 3775
Зарегистрирован: 25 фев 2016, 12:27
Репутация: 920
Настоящее имя: Владимир
Откуда: Latvia
Контактная информация:

Re: Grber2GCode

Сообщение xvovanx »

X-Ray писал(а):Там "редиска" лежит в корне.
разобрались. ;)
Plato
Новичок
Сообщения: 18
Зарегистрирован: 06 дек 2017, 12:16
Репутация: 0
Настоящее имя: Виктор Plato
Контактная информация:

Re: Grber2GCode

Сообщение Plato »

X-Ray писал(а):Это в каком месте "Select" я не пойму
Это вот в этом месте. И кнопка Edit там лежит, а работать не работает.
Изображение
Plato
Новичок
Сообщения: 18
Зарегистрирован: 06 дек 2017, 12:16
Репутация: 0
Настоящее имя: Виктор Plato
Контактная информация:

Re: Grber2GCode

Сообщение Plato »

X-Ray писал(а): Если вы собираетесь сверлом фрезеровать или гравером сверлить то удачи...
Спасибо, но отличие между ними я прекрасно понимаю.
Ладно, я понял, "сложная ситуация". Зачем тогда создавать тему в форуме ожидая от народа замечаний и идей по улучшению при этом так относится к этому... Если это и есть ваша позиция то удачи...
X-Ray
Мастер
Сообщения: 600
Зарегистрирован: 04 фев 2016, 23:06
Репутация: 275
Настоящее имя: Дамир
Контактная информация:

Re: Grber2GCode

Сообщение X-Ray »

Plato писал(а):Ладно, я понял, "сложная ситуация". Зачем тогда создавать тему в форуме ожидая от народа замечаний и идей по улучшению при этом так относится к этому... Если это и есть ваша позиция то удачи...
Информацию надо давать нормальную, там в трёх местах "Select". "Edit" теперь работает.
Программа GGEasy (фрезеровка из гербера, производство ПП на ЧПУ) GERBER_X3/releases
Прежде чем писать о багах проверьте, является ли ваша версия последней!
Баги - глюки и ПРЕДЛОЖЕНИЯ(Хотелки) писать СЮДА!!!
Багтрекер
Тестовая версия
Аватара пользователя
N1X
Мастер
Сообщения: 3653
Зарегистрирован: 16 фев 2015, 21:19
Репутация: 1646
Настоящее имя: Владимир
Откуда: Беларусь, Гомель
Контактная информация:

Re: Grber2GCode

Сообщение N1X »

Блин, а если мне нужна только сверловка и обрезка, какой общий порядок действий?
А вот обычно с коперкамом делал так: вывожу гербера слоев, вывожу гербер с контуром, вывожу экзелон со сверловкой. Дальше гружу все это. До сверловки пока не добрался, залип на контуре. G2G оконтуривает мою линию контура (масло масляное прям) как дорожку, т.е. обходит фрезой снаружи и внутри. Как дать ему понять, что мне нужно только контур обрезать?

Ну и мелкий bug: при пустой базе инструментов (без инструментов и групп) если ввести произвольное имя в "Name" и нажать "Apply" программа виснет.
X-Ray
Мастер
Сообщения: 600
Зарегистрирован: 04 фев 2016, 23:06
Репутация: 275
Настоящее имя: Дамир
Контактная информация:

Re: Grber2GCode

Сообщение X-Ray »

N1X писал(а):Блин, а если мне нужна только сверловка и обрезка, какой общий порядок действий?
А вот обычно с коперкамом делал так: вывожу гербера слоев, вывожу гербер с контуром, вывожу экзелон со сверловкой. Дальше гружу все это. До сверловки пока не добрался, залип на контуре. G2G оконтуривает мою линию контура (масло масляное прям) как дорожку, т.е. обходит фрезой снаружи и внутри. Как дать ему понять, что мне нужно только контур обрезать?

Ну и мелкий bug: при пустой базе инструментов (без инструментов и групп) если ввести произвольное имя в "Name" и нажать "Apply" программа виснет.
Ответ здесь.
Re: Grber2GCode #3
Люди сидят на форуме но не читают его.
Мосты липнут только к выбранным.
Баг давно был справлен и всё перезалито.
Программа GGEasy (фрезеровка из гербера, производство ПП на ЧПУ) GERBER_X3/releases
Прежде чем писать о багах проверьте, является ли ваша версия последней!
Баги - глюки и ПРЕДЛОЖЕНИЯ(Хотелки) писать СЮДА!!!
Багтрекер
Тестовая версия
Аватара пользователя
N1X
Мастер
Сообщения: 3653
Зарегистрирован: 16 фев 2015, 21:19
Репутация: 1646
Настоящее имя: Владимир
Откуда: Беларусь, Гомель
Контактная информация:

Re: Grber2GCode

Сообщение N1X »

X-Ray писал(а):Люди сидят на форуме но не читают его.
Люди форум читают, и галку эту я видел, правда не сообщении по ссылке и понял не верно. Мой косяк.
X-Ray писал(а):Мосты липнут только к выбранным.
с мостами вроде все понятно было
X-Ray писал(а):Баг давно был справлен и всё перезалито.
Я выкачивал софт вчера по ссылке на ЯД из подписи, там баг воспроизводился. Значит разносортица по версиям.
X-Ray
Мастер
Сообщения: 600
Зарегистрирован: 04 фев 2016, 23:06
Репутация: 275
Настоящее имя: Дамир
Контактная информация:

Re: Grber2GCode

Сообщение X-Ray »

N1X писал(а):Я выкачивал софт вчера по ссылке на ЯД из подписи, там баг воспроизводился. Значит разносортица по версиям.
А в какой 32 или 64? Там с указателями траблы были, вроде везде подчистил где мог. Может где осталось.
Программа GGEasy (фрезеровка из гербера, производство ПП на ЧПУ) GERBER_X3/releases
Прежде чем писать о багах проверьте, является ли ваша версия последней!
Баги - глюки и ПРЕДЛОЖЕНИЯ(Хотелки) писать СЮДА!!!
Багтрекер
Тестовая версия
Аватара пользователя
N1X
Мастер
Сообщения: 3653
Зарегистрирован: 16 фев 2015, 21:19
Репутация: 1646
Настоящее имя: Владимир
Откуда: Беларусь, Гомель
Контактная информация:

Re: Grber2GCode

Сообщение N1X »

X64
Добавлю:
Глянул, у меня сборка от 14 декабря. Это просто форма About старая?
Ну и еще такая штука: яндекс диск без клиентской проги имеет ограничения на скачивание папок то ли по объему, то ли по кол-ву вложенных файлов. Есть возможность архив выкладывать?
Аватара пользователя
N1X
Мастер
Сообщения: 3653
Зарегистрирован: 16 фев 2015, 21:19
Репутация: 1646
Настоящее имя: Владимир
Откуда: Беларусь, Гомель
Контактная информация:

Re: Grber2GCode

Сообщение N1X »

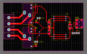
И траектория с мостами выглядит так:
brdg2.PNG (4790 просмотров) <a class='original' href='./download/file.php?id=160208&sid=6830e9d4e4c673dbf349c7478c66bbf2&mode=view' target=_blank>Загрузить оригинал (12.38 КБ)</a>
brdg.PNG (4790 просмотров) <a class='original' href='./download/file.php?id=160207&sid=6830e9d4e4c673dbf349c7478c66bbf2&mode=view' target=_blank>Загрузить оригинал (97.49 КБ)</a>
X-Ray
Мастер
Сообщения: 600
Зарегистрирован: 04 фев 2016, 23:06
Репутация: 275
Настоящее имя: Дамир
Контактная информация:

Re: Grber2GCode

Сообщение X-Ray »

N1X писал(а):И траектория с мостами выглядит так:
Спасибо. Очень странно, проверю.
По поводу архива можно качать только экзешник или выбрать папку и нажать скачать яндекс сам в архив запакует.

П.С.
Действительно криво. Попробую сегодня поправить. На простых квадратах при отладке работало.
Последний раз редактировалось X-Ray 03 апр 2019, 11:45, всего редактировалось 2 раза.
Программа GGEasy (фрезеровка из гербера, производство ПП на ЧПУ) GERBER_X3/releases
Прежде чем писать о багах проверьте, является ли ваша версия последней!
Баги - глюки и ПРЕДЛОЖЕНИЯ(Хотелки) писать СЮДА!!!
Багтрекер
Тестовая версия
Аватара пользователя
N1X
Мастер
Сообщения: 3653
Зарегистрирован: 16 фев 2015, 21:19
Репутация: 1646
Настоящее имя: Владимир
Откуда: Беларусь, Гомель
Контактная информация:

Re: Grber2GCode

Сообщение N1X »

А еще такой вопрос, а со слотовыми отверстиями не планируется работа?
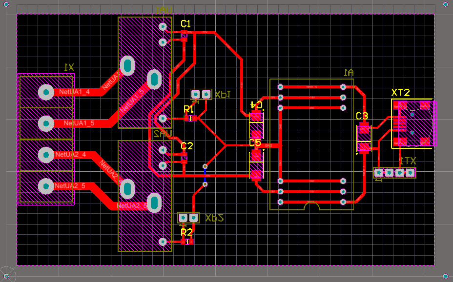
Я рисую платы в альтиуме, не знаю как у других реализовано. Он позволяет создать продолговатые отверстия, и при экспорте сверловки выводит их отдельным файлом. Формат в общем-то похож, только добавлены команды М15 и М16 для опускания/поднятия инструмента. Вот к примеру так выглядит плата:
slot.PNG (4782 просмотра) <a class='original' href='./download/file.php?id=160220&sid=6830e9d4e4c673dbf349c7478c66bbf2&mode=view' target=_blank>Загрузить оригинал (88.3 КБ)</a>
У датчиков тока (прямоугольники один над одним) силовые ноги не круглые, отверстия соотв тоже.
Вот так выводится файл фрезеровки:

Код: Выделить всё

M48
;Layer_Color=9474304
;FILE_FORMAT=2:5
INCH,LZ
;TYPE=PLATED
T7F00S00C0.06693
%
G90
G05
T07
G00X0115874Y0080669
M15
G01Y0086181
M16
G00X0141465Y006748
M15
G01Y0072992
M16
G00X0141465Y018548
M15
G01Y0190992
M16
G00X0115874Y0198669
M15
G01Y0204181
M16
M17
M30
Coppercam кстати тоже шлет лесом с этим файлом.

Ну а на текущий момент я так понял можно создать свои апертуры на доп слое и по ним фрезернуть?
X-Ray
Мастер
Сообщения: 600
Зарегистрирован: 04 фев 2016, 23:06
Репутация: 275
Настоящее имя: Дамир
Контактная информация:

Re: Grber2GCode

Сообщение X-Ray »

Перезалил, замеченное исправлено.
Программа GGEasy (фрезеровка из гербера, производство ПП на ЧПУ) GERBER_X3/releases
Прежде чем писать о багах проверьте, является ли ваша версия последней!
Баги - глюки и ПРЕДЛОЖЕНИЯ(Хотелки) писать СЮДА!!!
Багтрекер
Тестовая версия
X-Ray
Мастер
Сообщения: 600
Зарегистрирован: 04 фев 2016, 23:06
Репутация: 275
Настоящее имя: Дамир
Контактная информация:

Re: Grber2GCode

Сообщение X-Ray »

N1X писал(а):А еще такой вопрос, а со слотовыми отверстиями не планируется работа?
Планируется. Пока могу лишь посоветовать костыльное решение:
Сделать фрезу чуть меньше диаметром чем ширина пада через кнопку эдит, а фрезеровать фактическим.
Программа GGEasy (фрезеровка из гербера, производство ПП на ЧПУ) GERBER_X3/releases
Прежде чем писать о багах проверьте, является ли ваша версия последней!
Баги - глюки и ПРЕДЛОЖЕНИЯ(Хотелки) писать СЮДА!!!
Багтрекер
Тестовая версия
X-Ray
Мастер
Сообщения: 600
Зарегистрирован: 04 фев 2016, 23:06
Репутация: 275
Настоящее имя: Дамир
Контактная информация:

Re: Grber2GCode

Сообщение X-Ray »

N1X писал(а):Ну а на текущий момент я так понял можно создать свои апертуры на доп слое и по ним фрезернуть?
В принципе можно по слою паяльной маски загруженному сделать. Он обычно автоматом создаётся и шаманить ни чего не нужно.
Программа GGEasy (фрезеровка из гербера, производство ПП на ЧПУ) GERBER_X3/releases
Прежде чем писать о багах проверьте, является ли ваша версия последней!
Баги - глюки и ПРЕДЛОЖЕНИЯ(Хотелки) писать СЮДА!!!
Багтрекер
Тестовая версия
Аватара пользователя
N1X
Мастер
Сообщения: 3653
Зарегистрирован: 16 фев 2015, 21:19
Репутация: 1646
Настоящее имя: Владимир
Откуда: Беларусь, Гомель
Контактная информация:

Re: Grber2GCode

Сообщение N1X »

Генерируется, а в программе есть припуски? Маска то размером с площадку почти... Или "виртуальный инструмент" имелось ввиду указать программе фрезу большую, чем на самом деле, чтобы припуск получился?
Ответить

Вернуться в «CAM пакеты»