Фрезерный по цветным металлам и дер 300 х 400 мм

Фрезерные и гравировальные станки для обработки мягких материалов (дерево, пластики, мягкие металлы).
Smith2007
Кандидат
Сообщения: 85
Зарегистрирован: 23 дек 2017, 10:09
Репутация: 20
Настоящее имя: Игорь
Контактная информация:

Re: Фрезерный по цветным металлам и дер 300 х 400 мм

Сообщение Smith2007 »

При фрезеровке печатной платы заметил одну неприятность.
На текстолите (фольгированном) снял карту высот и наложил ее на G-cod обработки дорожек. После отработки программы выяснилось, что в некоторых местах медь оказалась не выбрана. Решил прогнать программу еще раз но при этом ноль сместить на 0,01 мм ниже. Командой G1 Z-0.01 F50
Прогнал еще раз. Результат не изменился. Сдвинул на -0,05 - пропустил программу еще раз. Дорожки прорезались но снял часть текстолита.
Вопрос: Может ли станок сдвинуть ось Z на 0,01 мм? Шаговик позволит это сделать? Может по оси Z нужен редуктор понижающий?
Аватара пользователя
sima8520
Почётный участник
Почётный участник
Сообщения: 4510
Зарегистрирован: 24 ноя 2016, 23:35
Репутация: 1617
Настоящее имя: Илья
Откуда: Беларусь, Гомель
Контактная информация:

Re: Фрезерный по цветным металлам и дер 300 х 400 мм

Сообщение sima8520 »

Да, я кусочек двустороннего скотча клеил (жёлтая бумага сверху)
emwcco_AFu4.jpg (3348 просмотров) <a class='original' href='./download/file.php?id=141817&mode=view' target=_blank>Загрузить оригинал (212.99 КБ)</a>
Аватара пользователя
Udjin
Мастер
Сообщения: 2121
Зарегистрирован: 21 авг 2014, 05:55
Репутация: 1248
Настоящее имя: Евгений
Откуда: Приморский край, город Находка.
Контактная информация:

Re: Фрезерный по цветным металлам и дер 300 х 400 мм

Сообщение Udjin »

> Может ли станок сдвинуть ось Z на 0,01.
Сможет. И на 0,005 сможет, если выставлен необходимый микрошаг.
Мёртвый ход швп составляет 2,5 - 3 сотки. За пределами зоны мёртвого хода перемещение достаточно точное.
Обрулить мёртвый ход так: поднимаете шпиндель на три сотки. Потом опускаете на три сотки, и дополнительно опускаете на сотку.
Проект "Абсент".
Проект "Бумер".
Проект "Плексар".
Проект "Пропеллер".
Про мои станки есть тут.
Smith2007
Кандидат
Сообщения: 85
Зарегистрирован: 23 дек 2017, 10:09
Репутация: 20
Настоящее имя: Игорь
Контактная информация:

Re: Фрезерный по цветным металлам и дер 300 х 400 мм

Сообщение Smith2007 »

Udjin писал(а):Обрулить мёртвый ход так: поднимаете шпиндель на три сотки. Потом опускаете на три сотки, и дополнительно опускаете на сотку.
Я правильно понимаю, что таким образом исключаем люфты в приводе Z?

Как-то это еще необходимо указать CopperCAMу
Аватара пользователя
Udjin
Мастер
Сообщения: 2121
Зарегистрирован: 21 авг 2014, 05:55
Репутация: 1248
Настоящее имя: Евгений
Откуда: Приморский край, город Находка.
Контактная информация:

Re: Фрезерный по цветным металлам и дер 300 х 400 мм

Сообщение Udjin »

Не люфты. Мёртвый ход.
И это делается руками.
Или в коде в две-три строки ..
Проект "Абсент".
Проект "Бумер".
Проект "Плексар".
Проект "Пропеллер".
Про мои станки есть тут.
Smith2007
Кандидат
Сообщения: 85
Зарегистрирован: 23 дек 2017, 10:09
Репутация: 20
Настоящее имя: Игорь
Контактная информация:

Re: Фрезерный по цветным металлам и дер 300 х 400 мм

Сообщение Smith2007 »

Udjin писал(а):Мёртвый ход.
А он как возникает?
Аватара пользователя
iMaks-RS
Мастер
Сообщения: 1807
Зарегистрирован: 10 июл 2017, 09:25
Репутация: 205
Настоящее имя: Maks
Откуда: От туда.
Контактная информация:

Re: Фрезерный по цветным металлам и дер 300 х 400 мм

Сообщение iMaks-RS »

я отказался от крепления платы на скотч, кто-бы как успешно не пилил платы, но всю равно, будут смещения.. поэтому фиксация происходит на канцелярские скобы.. у меня пачка 12мм нашлась.. сделал "модель" в спринте и дип-трейсе.. и после трассировки, уже стараюсь расположить.. если плата не большая, то достаточно 2х шт за границей платы, если большая - то 4шт + одна скоба в центре платы.. Сначала делается сверловка под скобы 0.5мм на глубину 5-7мм, вставляю скобы и придавливаю (жертвенник из фанеры). В итоге плата сидит жёстко, и можно спокойно обрезать по контуру на максимальных подачах, не боясь, что плата слетит. Бонусом - не отвалиться от воды (брызгаю.. что-бы пыль не летела)
Smith2007
Кандидат
Сообщения: 85
Зарегистрирован: 23 дек 2017, 10:09
Репутация: 20
Настоящее имя: Игорь
Контактная информация:

Re: Фрезерный по цветным металлам и дер 300 х 400 мм

Сообщение Smith2007 »

iMaks-RS писал(а): фиксация происходит на канцелярские скобы..
Не совсем понял. Есть у Вас фотки процесса?
При перевороте платы смещения вроде не было. Но высоту не могу поймать и это несмотря на то, что снимаю карту высот перед началом обработки.
Шпиндель 24 тыс. оборотов. Фреза 0,2мм. Скорость X/Y - 10 мм/сек.
Края дорожек получаются немного рваными (под микроскопом видно) но это я списываю на то, что я текстолит захватываю.
Аватара пользователя
Udjin
Мастер
Сообщения: 2121
Зарегистрирован: 21 авг 2014, 05:55
Репутация: 1248
Настоящее имя: Евгений
Откуда: Приморский край, город Находка.
Контактная информация:

Re: Фрезерный по цветным металлам и дер 300 х 400 мм

Сообщение Udjin »

Smith2007 писал(а):А он как возникает?
Пищите по форуму.
Была тема на предметы устранения мёртвого хода в ШВП (не путать с люфтом), хотя методы устранения/компенсации частично пересекаются.
Там же и объяснялась и механика возникновения. Связана с расположением в канавке шариков.
Проект "Абсент".
Проект "Бумер".
Проект "Плексар".
Проект "Пропеллер".
Про мои станки есть тут.
Smith2007
Кандидат
Сообщения: 85
Зарегистрирован: 23 дек 2017, 10:09
Репутация: 20
Настоящее имя: Игорь
Контактная информация:

Re: Фрезерный по цветным металлам и дер 300 х 400 мм

Сообщение Smith2007 »

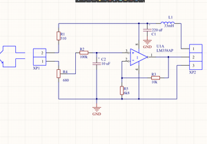
Собрал сегодня преобразователь ШИМ - напряжение.
Подключил к контроллеру. Теперь управление скоростью вращения шпинделем происходит из управляющей программы M3 Sxxxxx
Схема простейшая. Воспроизвести легко.
2018-06-30_12-58-43.png (3212 просмотров) <a class='original' href='./download/file.php?id=142142&mode=view' target=_blank>Загрузить оригинал (44.56 КБ)</a>
2018-06-30 00-41-21.JPG (3212 просмотров) <a class='original' href='./download/file.php?id=142137&mode=view' target=_blank>Загрузить оригинал (2.56 МБ)</a>
2018-06-30 12-49-12.JPG (3212 просмотров) <a class='original' href='./download/file.php?id=142138&mode=view' target=_blank>Загрузить оригинал (3.18 МБ)</a>
2018-06-30 15-21-22.JPG (3212 просмотров) <a class='original' href='./download/file.php?id=142139&mode=view' target=_blank>Загрузить оригинал (3.44 МБ)</a>
Задавал команды управления шпинделем и замерил напряжение на выходе конвертера. Линейность достаточная.
2018-06-30_15-40-55.png
2018-06-30_15-40-55.png (9.3 КБ) 3212 просмотров
Напечатал кронштейн и установил платку в корпус контроллера.
2018-06-30_20-07-23.png (3212 просмотров) <a class='original' href='./download/file.php?id=142144&mode=view' target=_blank>Загрузить оригинал (49.06 КБ)</a>
2018-06-30 21-15-24.JPG (3212 просмотров) <a class='original' href='./download/file.php?id=142140&mode=view' target=_blank>Загрузить оригинал (2.81 МБ)</a>
2018-06-30 21-15-30.JPG (3212 просмотров) <a class='original' href='./download/file.php?id=142141&mode=view' target=_blank>Загрузить оригинал (2.7 МБ)</a>
Kiriller
Мастер
Сообщения: 984
Зарегистрирован: 09 янв 2017, 20:21
Репутация: 124
Настоящее имя: Кирилл
Откуда: Жуковский, М.О.
Контактная информация:

Re: Фрезерный по цветным металлам и дер 300 х 400 мм

Сообщение Kiriller »

Не скажу про ваш частотник, но на Дельту я с ардуины шим подаю. все работает уже год как.
Smith2007
Кандидат
Сообщения: 85
Зарегистрирован: 23 дек 2017, 10:09
Репутация: 20
Настоящее имя: Игорь
Контактная информация:

Re: Фрезерный по цветным металлам и дер 300 х 400 мм

Сообщение Smith2007 »

ШИМ получаю с контроллера Mach3.
А частотник управлялся обычным переменным резистором. Вот этот резистор и заменил на преобразователь ШИМ - напряжение.
Kiriller
Мастер
Сообщения: 984
Зарегистрирован: 09 янв 2017, 20:21
Репутация: 124
Настоящее имя: Кирилл
Откуда: Жуковский, М.О.
Контактная информация:

Re: Фрезерный по цветным металлам и дер 300 х 400 мм

Сообщение Kiriller »

Я понимаю. Моему частотнику тоже 0-10в надо. Вот я и говорю про то, что вместо них шим напрямик подать можно.
Smith2007
Кандидат
Сообщения: 85
Зарегистрирован: 23 дек 2017, 10:09
Репутация: 20
Настоящее имя: Игорь
Контактная информация:

Re: Фрезерный по цветным металлам и дер 300 х 400 мм

Сообщение Smith2007 »

Kiriller писал(а): Моему частотнику тоже 0-10в надо. Вот я и говорю про то, что вместо них шим напрямик подать можно.
Это как? Ц Вас на схеме интегрирующая цепь есть?

В схеме, что я Выше привел R5 заменить на 3к3 и будет до 10В регулировка
зы. Питание схемы от 12В
Kiriller
Мастер
Сообщения: 984
Зарегистрирован: 09 янв 2017, 20:21
Репутация: 124
Настоящее имя: Кирилл
Откуда: Жуковский, М.О.
Контактная информация:

Re: Фрезерный по цветным металлам и дер 300 х 400 мм

Сообщение Kiriller »

Нияего нет. ШИМ с ардуины подвется на аналоговый вход ПЧ. Единственное, наверное в настройках пч задано, что подается 0-5в. Тут, я,наврное, немного вас дезинформировал...
Smith2007
Кандидат
Сообщения: 85
Зарегистрирован: 23 дек 2017, 10:09
Репутация: 20
Настоящее имя: Игорь
Контактная информация:

Re: Фрезерный по цветным металлам и дер 300 х 400 мм

Сообщение Smith2007 »

Kiriller писал(а):ШИМ с ардуины подвется на аналоговый вход ПЧ.
Я возможно чего-то не понимаю, но ШИМ - это не аналоговый сигнал.
2018-06-22_20-58-36.png (3098 просмотров) <a class='original' href='./download/file.php?id=142162&mode=view' target=_blank>Загрузить оригинал (13.55 КБ)</a>
2018-06-22_20-50-06.png (3098 просмотров) <a class='original' href='./download/file.php?id=142158&mode=view' target=_blank>Загрузить оригинал (14.51 КБ)</a>
2018-06-22_20-53-45.png (3098 просмотров) <a class='original' href='./download/file.php?id=142159&mode=view' target=_blank>Загрузить оригинал (14.37 КБ)</a>
2018-06-28_01-11-00.png (3098 просмотров) <a class='original' href='./download/file.php?id=142157&mode=view' target=_blank>Загрузить оригинал (15.01 КБ)</a>
2018-06-22_20-56-20.png (3098 просмотров) <a class='original' href='./download/file.php?id=142160&mode=view' target=_blank>Загрузить оригинал (13.55 КБ)</a>
2018-06-22_20-57-01.png (3098 просмотров) <a class='original' href='./download/file.php?id=142161&mode=view' target=_blank>Загрузить оригинал (13.93 КБ)</a>
Kiriller
Мастер
Сообщения: 984
Зарегистрирован: 09 янв 2017, 20:21
Репутация: 124
Настоящее имя: Кирилл
Откуда: Жуковский, М.О.
Контактная информация:

Re: Фрезерный по цветным металлам и дер 300 х 400 мм

Сообщение Kiriller »

Да! Но оно работает! :wik:
Может в частотнике что то на эту тему предусмотрено.
И, напоминаю, я пишу конкретно про Delta VFD-M.
Smith2007
Кандидат
Сообщения: 85
Зарегистрирован: 23 дек 2017, 10:09
Репутация: 20
Настоящее имя: Игорь
Контактная информация:

Re: Фрезерный по цветным металлам и дер 300 х 400 мм

Сообщение Smith2007 »

Странное поведение станка сегодня. Видимо звезды не правильно расположены.
4 раза запускал одну УП и 4 раза Mach3 зависал в разных местах.
На компе WinXP голая. Ни чего лишнего. До недавнего времени работала исправно. Сегодня ни в какую.
Зависает так, что не реагирует ни на какие кнопки. Станок при этом останавливается. Приходится "убивать" Mach3 и извлекать usb разъем из контроллера. Если usb не вытащить - интерфейс Mach3 не реагирует ни на какие кнопки. Просто висит.
Пару раз было сообщение Rnd non found. Такое ощущение, что USB контроллер mach3 (RND) зависает.
Как-то это уже стало немного напрягать.
Интересно, можно ли с этим контроллером использовать другой управляющий софт? Вообще Win* ни разу не система реального времени.

Вопрос: Чем можно заменить Mach3?
Аватара пользователя
sima8520
Почётный участник
Почётный участник
Сообщения: 4510
Зарегистрирован: 24 ноя 2016, 23:35
Репутация: 1617
Настоящее имя: Илья
Откуда: Беларусь, Гомель
Контактная информация:

Re: Фрезерный по цветным металлам и дер 300 х 400 мм

Сообщение sima8520 »

может южный мост материнки барахлит? флешка в компе работает при всем этом? может от частотника помехи?
Smith2007
Кандидат
Сообщения: 85
Зарегистрирован: 23 дек 2017, 10:09
Репутация: 20
Настоящее имя: Игорь
Контактная информация:

Re: Фрезерный по цветным металлам и дер 300 х 400 мм

Сообщение Smith2007 »

sima8520 писал(а):может южный мост материнки барахлит?
Не барахлила до сегодняшнего дня. Проверю завтра на чтение/запись флешки.
sima8520 писал(а): может от частотника помехи?
Может быть. Начну завтра с прокладки контура заземления. Через розетку боюсь не полноценное заземление.
Ответить

Вернуться в «Фрезерные станки по дереву и пластикам, гравировальные станки, роутеры»