Оригинал 10 шт на али 210 гр. В Украине 10,69xenon-alien писал(а): ↑ А с Али будет стоить 10 шт, как доставка по Украине.
"Чтобы не создавать отдельную тему ради одного вопроса"
-
NikolayUa24
- Мастер
- Сообщения: 1407
- Зарегистрирован: 31 июл 2013, 20:05
- Репутация: 256
- Настоящее имя: Николай
- Контактная информация:
Re: "Чтобы не создавать отдельную тему ради одного вопроса"
Страдания ведут человека к совершенству.
- xenon-alien
- Почётный участник

- Сообщения: 4520
- Зарегистрирован: 01 янв 2013, 13:13
- Репутация: 925
- Настоящее имя: Daniel
- Откуда: Закарпатская обл. Украина
- Контактная информация:
Re: "Чтобы не создавать отдельную тему ради одного вопроса"
Можно ссылку?NikolayUa24 писал(а): ↑ Оригинал 10 шт на али 210 гр.
- Лодочник
- Мастер
- Сообщения: 2178
- Зарегистрирован: 10 авг 2012, 05:24
- Репутация: 1835
- Настоящее имя: Олег
- Откуда: г.Королев
- Контактная информация:
Re: "Чтобы не создавать отдельную тему ради одного вопроса"
Еще не поменял?!!!
- xenon-alien
- Почётный участник

- Сообщения: 4520
- Зарегистрирован: 01 янв 2013, 13:13
- Репутация: 925
- Настоящее имя: Daniel
- Откуда: Закарпатская обл. Украина
- Контактная информация:
Re: "Чтобы не создавать отдельную тему ради одного вопроса"
Только выпаял.
Католическое рождество у нас.
Загляну в понедельник в магазин наш, где могут быть такие транзисторы.
Уже с али какие-то заказал за 1.5$ 10 шт...
-
NikolayUa24
- Мастер
- Сообщения: 1407
- Зарегистрирован: 31 июл 2013, 20:05
- Репутация: 256
- Настоящее имя: Николай
- Контактная информация:
Re: "Чтобы не создавать отдельную тему ради одного вопроса"
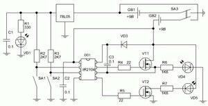
Ссылка Али на IRF540N
Собери тестер для проверки.
Собери тестер для проверки.
- Вложения
-
- тестер.zip
- Файл "LAY" (.lay)
- (26.89 КБ) 117 скачиваний
Страдания ведут человека к совершенству.
-
alex_sar
- Мастер
- Сообщения: 1863
- Зарегистрирован: 28 авг 2018, 17:13
- Репутация: 315
- Настоящее имя: Алексей
- Контактная информация:
Re: "Чтобы не создавать отдельную тему ради одного вопроса"
К чему такие сложности?
mosfet тестируется элементарно "на коленке". из деталей нужен один резистор.
- Serg
- Мастер
- Сообщения: 21923
- Зарегистрирован: 17 апр 2012, 14:58
- Репутация: 5183
- Заслуга: c781c134843e0c1a3de9
- Настоящее имя: Сергей
- Откуда: Москва
- Контактная информация:
Re: "Чтобы не создавать отдельную тему ради одного вопроса"
Лучше купить https://www.aliexpress.com/item/1005001758833280.html или подобное - гораздо полезнее.NikolayUa24 писал(а): ↑ Собери тестер для проверки.
Я не Христос, рыбу не раздаю, но могу научить, как сделать удочку...
- AeroFly
- Опытный
- Сообщения: 133
- Зарегистрирован: 02 окт 2020, 18:41
- Репутация: 8
- Контактная информация:
Re: "Чтобы не создавать отдельную тему ради одного вопроса"
Пока всё назад собрал, но два фото успел до этого сделать, хотя там к сожалению ничего толком не видно. На втором фото как раз плата фильтра со стороны дорожек
Вся электроника работает на белом дыме. Если белый дым выходит - электроника перестает работать.
-
VAT
- Мастер
- Сообщения: 1222
- Зарегистрирован: 22 окт 2017, 22:17
- Репутация: 28
- Настоящее имя: Вадим
- Откуда: Москва
Re: "Чтобы не создавать отдельную тему ради одного вопроса"
ну вот это похоже на фильтр. а я с али получил чтото меньше спичечного коробка..
в игноре:
Афтаев
Афтаев
-
студент74
- Опытный
- Сообщения: 145
- Зарегистрирован: 29 май 2020, 07:53
- Репутация: 16
- Настоящее имя: валерий иванович
- Контактная информация:
Re: "Чтобы не создавать отдельную тему ради одного вопроса"
и снова дратути!
сохраняю из корелдрав в DXF. закидываю в арткам. почему то вектора получаются в три слоя.
ладно там хрень не сложная, повыкидывать лишние не в лом. Но когда векторов тьма, реально напрягает.
че я не так делаю?
жду тапок в мою сторону от 45го размера...
сохраняю из корелдрав в DXF. закидываю в арткам. почему то вектора получаются в три слоя.
ладно там хрень не сложная, повыкидывать лишние не в лом. Но когда векторов тьма, реально напрягает.
че я не так делаю?
жду тапок в мою сторону от 45го размера...
чем старее станок, тем новее его детали (народная примета)
-
MukhinG
- Новичок
- Сообщения: 31
- Зарегистрирован: 14 авг 2019, 22:50
- Репутация: 0
- Настоящее имя: Виталий
- Контактная информация:
Re: "Чтобы не создавать отдельную тему ради одного вопроса"
Вопрос к коллективному разуму о возможных причинах дефектов на изделии.
Материал - В95Т, обработка черновая, п-чистовая с припуском 0,1мм, чистовая.
Фреза ф2, 3 зуба.
Стратегия - линейная, параллельно длинным кромкам, шаг 0,1мм.
Зеленый контур - плоскость обработки.
Желтая стрелка - направление движения фрезы.
Красными стрелками отмечены дефекты-полосы.
Смена направления фрезерования попутное/встречное, под углом или ещё как - влияет только на чистоту поверхности.
Полосы остаются в любом случае.
Какие наиболее вероятные причины?
Люфт в гайке, кривой винт, кривые руки?

Материал - В95Т, обработка черновая, п-чистовая с припуском 0,1мм, чистовая.
Фреза ф2, 3 зуба.
Стратегия - линейная, параллельно длинным кромкам, шаг 0,1мм.
Зеленый контур - плоскость обработки.
Желтая стрелка - направление движения фрезы.
Красными стрелками отмечены дефекты-полосы.
Смена направления фрезерования попутное/встречное, под углом или ещё как - влияет только на чистоту поверхности.
Полосы остаются в любом случае.
Какие наиболее вероятные причины?
Люфт в гайке, кривой винт, кривые руки?

-
MukhinG
- Новичок
- Сообщения: 31
- Зарегистрирован: 14 авг 2019, 22:50
- Репутация: 0
- Настоящее имя: Виталий
- Контактная информация:
Re: "Чтобы не создавать отдельную тему ради одного вопроса"
УП:
Код: Выделить всё
%
O1 (плоскость-1)
N5 G0 G40 G49 G80 G21 (Initialisation)
N10 G0 G53 Z0 (Retour aux origines machine)
N20 (Outil n° 28 - Diametre 2.0 D28 H28)
N25 T28 M6 D28 H28
N30 S24000 M3
N35 M8
N40 (HSM-Lin-target-1)
N45 G0 G54 X50.355 Y89.589
N50 G43 H28 Z22.
N55 G0 Z6.8
N60 G1 X50.336 Y89.561 Z6.541 F300
N65 G1 X50.279 Y89.478 Z6.299
N70 G1 X50.19 Y89.346 Z6.092
N75 G1 X50.073 Y89.173 Z5.933
N80 G1 X49.937 Y88.973 Z5.833
N85 G1 X49.792 Y88.758 Z5.8
N90 G1 X26.04 Y53.703 Z5.952 F900
N95 G1 X25.885 Y53.474 Z5.948
N100 G1 X25.73 Y53.245 Z5.934
N105 G1 X25.594 Y53.045 Z5.916
N110 G1 X25.035 Y52.221 Z5.8
N115 G1 X24.899 Y52.019 Z5.796 F1800
N120 G1 X24.766 Y51.823 Z5.852
N125 G1 X24.644 Y51.644 Z5.963
N130 G1 X24.541 Y51.492 Z6.122
N135 G1 X24.463 Y51.376 Z6.322
N140 G1 X24.414 Y51.304 Z6.549
N145 G1 X24.398 Y51.28 Z6.791
N150 G1 X24.418 Y51.31 Z7.19
N155 G1 X24.479 Y51.4 Z7.576
N160 G1 X24.578 Y51.547 Z7.936
N165 G1 X24.712 Y51.745 Z8.258
N170 G1 X24.876 Y51.988 Z8.531
N175 G1 X25.065 Y52.269 Z8.747
N180 G1 X25.273 Y52.577 Z8.897
N185 G1 X25.493 Y52.903 Z8.977
N190 G1 X25.516 Y52.938 Z8.982
N195 G1 X31.262 Y61.456 Z10.101 F5000
N200 G1 X49.505 Y88.502 Z11.122
N205 G1 X49.636 Y88.695 Z11.104
N210 G1 X49.76 Y88.88 Z11.034
N215 G1 X49.872 Y89.046 Z10.913
N220 G1 X49.965 Y89.184 Z10.749
N225 G1 X50.207 Y89.542 Z10.215
N230 G1 X51.051 Y90.794 Z8.348 F300
N235 G1 X51.169 Y90.968 Z8.039
N240 G1 X51.255 Y91.095 Z7.698
N245 G1 X51.307 Y91.174 Z7.337
N250 G1 X51.325 Y91.2 Z6.964
N255 G1 X51.306 Y91.171 Z6.705
N260 G1 X51.25 Y91.088 Z6.463
N265 G1 X51.16 Y90.956 Z6.256
N270 G1 X51.044 Y90.784 Z6.097
N275 G1 X50.908 Y90.584 Z5.998
N280 G1 X50.762 Y90.369 Z5.964
N285 G1 X26.245 Y54.185 Z6.121 F900
N290 G1 X25.936 Y53.729 Z6.096
N295 G1 X25.629 Y53.275 Z6.042
N300 G1 X25.179 Y52.61 Z5.932
N305 G1 X24.73 Y51.949 Z5.8
N310 G1 X24.591 Y51.743 Z5.787 F1800
N315 G1 X24.454 Y51.541 Z5.836
N320 G1 X24.328 Y51.355 Z5.944
N325 G1 X24.221 Y51.197 Z6.103
N330 G1 X24.139 Y51.076 Z6.305
N335 G1 X24.088 Y51.001 Z6.537
N340 G1 X24.071 Y50.975 Z6.784
N345 G1 X24.091 Y51.005 Z7.182
N350 G1 X24.151 Y51.094 Z7.566
N355 G1 X24.249 Y51.239 Z7.924
N360 G1 X24.381 Y51.435 Z8.245
N365 G1 X24.544 Y51.677 Z8.518
N370 G1 X24.731 Y51.955 Z8.734
N375 G1 X24.938 Y52.261 Z8.886
N380 G1 X25.156 Y52.584 Z8.969
N385 G1 X25.189 Y52.633 Z8.976
N390 G1 X31.474 Y61.95 Z10.272 F5000
N395 G1 X49.562 Y88.765 Z11.293
N400 G1 X49.7 Y88.969 Z11.273
N405 G1 X49.83 Y89.162 Z11.193
N410 G1 X49.946 Y89.333 Z11.058
N415 G1 X50.039 Y89.472 Z10.877
N420 G1 X50.145 Y89.628 Z10.616
N425 G1 X51.03 Y90.941 Z8.423 F300
N430 G1 X51.13 Y91.089 Z8.13
N435 G1 X51.203 Y91.198 Z7.812
N440 G1 X51.248 Y91.264 Z7.478
N445 G1 X51.263 Y91.286 Z7.135
N450 G1 X51.244 Y91.258 Z6.876
N455 G1 X51.187 Y91.175 Z6.634
N460 G1 X51.098 Y91.043 Z6.427
N465 G1 X50.981 Y90.87 Z6.268
N470 G1 X50.846 Y90.67 Z6.169
N475 G1 X50.7 Y90.455 Z6.135
N480 G1 X26.619 Y54.915 Z6.289 F900
N485 G1 X26.465 Y54.687
N490 G1 X26.31 Y54.459 Z6.279
N495 G1 X26.156 Y54.231 Z6.259
N500 G1 X26.002 Y54.003 Z6.233
N505 G1 X25.861 Y53.796 Z6.204
N510 G1 X25.581 Y53.382 Z6.136
N515 G1 X25.05 Y52.599 Z5.98
N520 G1 X24.522 Y51.819 Z5.8
N525 G1 Y51.82 F1800
N530 G1 X24.381 Y51.611 Z5.781
N535 G1 X24.241 Y51.406 Z5.826
N540 G1 X24.113 Y51.216 Z5.932
N545 G1 X24.003 Y51.054 Z6.092
N550 G1 X23.92 Y50.931 Z6.295
N555 G1 X23.867 Y50.853 Z6.53
N560 G1 X23.849 Y50.827 Z6.78
N565 G1 X23.869 Y50.856 Z7.175
N570 G1 X23.929 Y50.944 Z7.558
N575 G1 X24.026 Y51.088 Z7.915
N580 G1 X24.157 Y51.282 Z8.235
N585 G1 X24.318 Y51.521 Z8.507
N590 G1 X24.504 Y51.797 Z8.724
N595 G1 X24.708 Y52.1 Z8.877
N600 G1 X24.925 Y52.422 Z8.963
N605 G1 X24.968 Y52.485 Z8.972
N610 G1 X31.677 Y62.43 Z10.442 F5000
N615 G1 X49.497 Y88.846 Z11.464
N620 G1 X49.633 Y89.049 Z11.443
N625 G1 X49.763 Y89.241 Z11.364
N630 G1 X49.878 Y89.412 Z11.23
N635 G1 X49.971 Y89.55 Z11.05
N640 G1 X50.082 Y89.714 Z10.777
N645 G1 X50.966 Y91.025 Z8.598 F300
N650 G1 X51.067 Y91.174 Z8.304
N655 G1 X51.141 Y91.283 Z7.985
N660 G1 X51.185 Y91.35 Z7.65
N665 G1 X51.201 Y91.372 Z7.306
N670 G1 X51.181 Y91.344 Z7.047
N675 G1 X51.125 Y91.261 Z6.805
N680 G1 X51.036 Y91.129 Z6.598
N685 G1 X50.919 Y90.957 Z6.439
N690 G1 X50.783 Y90.756 Z6.34
N695 G1 X50.638 Y90.541 Z6.306
N700 G1 X26.842 Y55.422 Z6.458 F900
N705 G1 X26.687 Y55.194 Z6.458
N710 G1 X26.533 Y54.965 Z6.446
N715 G1 X26.378 Y54.737 Z6.424
N720 G1 X26.235 Y54.526 Z6.398
N725 G1 X26.091 Y54.314 Z6.367
N730 G1 X25.804 Y53.89 Z6.294
N735 G1 X25.085 Y52.828 Z6.068
N740 G1 X24.369 Y51.773 Z5.801
N745 G1 X24.227 Y51.562 Z5.778 F1800
N750 G1 X24.085 Y51.354 Z5.819
N755 G1 X23.955 Y51.16 Z5.923
N760 G1 X23.843 Y50.995 Z6.082
N765 G1 X23.757 Y50.869 Z6.287
N770 G1 X23.703 Y50.79 Z6.524
N775 G1 X23.685 Y50.763 Z6.777
N780 G1 X23.705 Y50.792 Z7.17
N785 G1 X23.764 Y50.879 Z7.55
N790 G1 X23.859 Y51.021 Z7.905
N795 G1 X23.989 Y51.213 Z8.224
N800 G1 X24.148 Y51.449 Z8.497
N805 G1 X24.332 Y51.722 Z8.714
N810 G1 X24.535 Y52.022 Z8.869
N815 G1 X24.75 Y52.341 Z8.957
N820 G1 X24.804 Y52.421 Z8.97
N825 G1 X31.828 Y62.833 Z10.606 F5000
N830 G1 X49.431 Y88.927 Z11.635
N835 G1 X49.567 Y89.129 Z11.614
N840 G1 X49.696 Y89.321 Z11.535
N845 G1 X49.811 Y89.491 Z11.402
N850 G1 X49.904 Y89.629 Z11.223
N855 G1 X50.02 Y89.8 Z10.939
N860 G1 X50.902 Y91.109 Z8.773 F300
N865 G1 X51.004 Y91.259 Z8.478
N870 G1 X51.078 Y91.369 Z8.159
N875 G1 X51.123 Y91.436 Z7.822
N880 G1 X51.138 Y91.459 Z7.477
N885 G1 X51.119 Y91.43 Z7.218
N890 G1 X51.063 Y91.347 Z6.976
N895 G1 X50.973 Y91.215 Z6.769
N900 G1 X50.857 Y91.043 Z6.61
N905 G1 X50.721 Y90.843 Z6.511
N910 G1 X50.575 Y90.628 Z6.477
N915 G1 X27.065 Y55.929 Z6.628 F900
N920 G1 X26.91 Y55.701 Z6.626
N925 G1 X26.756 Y55.473 Z6.613
N930 G1 X26.601 Y55.245 Z6.59
N935 G1 X26.456 Y55.031 Z6.562
N940 G1 X25.876 Y54.175 Z6.409
N945 G1 X25.076 Y52.994 Z6.134
N950 G1 X24.281 Y51.82 Z5.816
N955 G1 X24.137 Y51.609 Z5.788 F1800
N960 G1 X23.995 Y51.398 Z5.827
N965 G1 X23.862 Y51.202 Z5.929
N970 G1 X23.749 Y51.035 Z6.089
N975 G1 X23.662 Y50.907 Z6.294
N980 G1 X23.608 Y50.826 Z6.533
N985 G1 X23.589 Y50.799 Z6.788
N990 G1 X23.608 Y50.828 Z7.179
N995 G1 X23.667 Y50.914 Z7.557
N1000 G1 X23.761 Y51.054 Z7.911
N1005 G1 X23.89 Y51.245 Z8.229
N1010 G1 X24.048 Y51.479 Z8.502
N1015 G1 X24.23 Y51.749 Z8.719
N1020 G1 X24.431 Y52.048 Z8.876
N1025 G1 X24.645 Y52.364 Z8.966
N1030 G1 X24.707 Y52.457 Z8.982
N1035 G1 X32.029 Y63.311 Z10.775 F5000
N1040 G1 X49.364 Y89.007 Z11.806
N1045 G1 X49.499 Y89.208 Z11.785
N1050 G1 X49.628 Y89.399 Z11.706
N1055 G1 X49.742 Y89.568 Z11.573
N1060 G1 X49.835 Y89.706 Z11.395
N1065 G1 X49.956 Y89.884 Z11.101
N1070 G1 X50.837 Y91.191 Z8.947 F300
N1075 G1 Y91.191
N1080 G1 X50.939 Y91.342 Z8.652
N1085 G1 X51.013 Y91.452 Z8.332
N1090 G1 X51.059 Y91.52 Z7.994
N1095 G1 X51.074 Y91.542 Z7.648
N1100 G1 X51.055 Y91.514 Z7.389
N1105 G1 X50.999 Y91.431 Z7.147
N1110 G1 X50.909 Y91.299 Z6.94
N1115 G1 X50.793 Y91.127 Z6.781
N1120 G1 X50.657 Y90.926 Z6.682
N1125 G1 X50.511 Y90.712 Z6.648
N1130 G1 X27.289 Y56.438 Z6.797 F900
N1135 G1 X27.134 Y56.209 Z6.794
N1140 G1 X26.979 Y55.981 Z6.78
N1145 G1 X26.833 Y55.764 Z6.758
N1150 G1 X26.686 Y55.548 Z6.729
N1155 G1 X26.318 Y55.006 Z6.636
N1160 G1 X25.953 Y54.466 Z6.522
N1165 G1 X25.07 Y53.163 Z6.194
N1170 G1 X24.192 Y51.868 Z5.819
N1175 G1 X24.048 Y51.655 Z5.788 F1800
N1180 G1 X23.904 Y51.442 Z5.825
N1185 G1 X23.77 Y51.245 Z5.926
N1190 G1 X23.655 Y51.075 Z6.085
N1195 G1 X23.567 Y50.945 Z6.291
N1200 G1 X23.512 Y50.864 Z6.531
N1205 G1 X23.493 Y50.836 Z6.788
N1210 G1 X23.512 Y50.864 Z7.177
N1215 G1 X23.57 Y50.95 Z7.553
N1220 G1 X23.663 Y51.088 Z7.905
N1225 G1 X23.79 Y51.277 Z8.223
N1230 G1 X23.947 Y51.508 Z8.495
N1235 G1 X24.128 Y51.776 Z8.713
N1240 G1 X24.327 Y52.072 Z8.871
N1245 G1 X24.539 Y52.386 Z8.963
N1250 G1 X24.611 Y52.494 Z8.983
N1255 G1 X32.133 Y63.643 Z10.932 F5000
N1260 G1 X49.294 Y89.082 Z11.977
N1265 G1 X49.429 Y89.282 Z11.956
N1270 G1 X49.557 Y89.473 Z11.877
N1275 G1 X49.671 Y89.642 Z11.745
N1280 G1 X49.764 Y89.779 Z11.568
N1285 G1 X49.89 Y89.965 Z11.263
N1290 G1 X50.769 Y91.269 Z9.122 F300
N1295 G1 X50.872 Y91.421 Z8.826
N1300 G1 X50.947 Y91.532 Z8.505
N1305 G1 X50.993 Y91.6 Z8.166
N1310 G1 X51.008 Y91.623 Z7.819
N1315 G1 X50.989 Y91.595 Z7.56
N1320 G1 X50.933 Y91.512 Z7.318
N1325 G1 X50.843 Y91.38 Z7.111
N1330 G1 X50.727 Y91.207 Z6.952
N1335 G1 X50.591 Y91.007 Z6.853
N1340 G1 X50.445 Y90.792 Z6.819
N1345 G1 X27.524 Y56.964 Z6.966 F900
N1350 G1 X27.369 Y56.735 Z6.964
N1355 G1 X27.07 Y56.293 Z6.927
N1360 G1 X26.772 Y55.853 Z6.863
N1365 G1 X26.035 Y54.765 Z6.633
N1370 G1 X25.073 Y53.345 Z6.251
N1375 G1 X24.117 Y51.935 Z5.819
N1380 G1 X23.972 Y51.721 Z5.784 F1800
N1385 G1 X23.827 Y51.506 Z5.818
N1390 G1 X23.691 Y51.306 Z5.918
N1395 G1 X23.575 Y51.135 Z6.077
N1400 G1 X23.485 Y51.003 Z6.284
N1405 G1 X23.429 Y50.92 Z6.525
N1410 G1 X23.41 Y50.892 Z6.784
N1415 G1 X23.429 Y50.92 Z7.171
N1420 G1 X23.486 Y51.004 Z7.545
N1425 G1 X23.579 Y51.142 Z7.896
N1430 G1 X23.704 Y51.328 Z8.212
N1435 G1 X23.859 Y51.557 Z8.484
N1440 G1 X24.038 Y51.823 Z8.703
N1445 G1 X24.236 Y52.116 Z8.862
N1450 G1 X24.447 Y52.428 Z8.957
N1455 G1 X24.529 Y52.55 Z8.98
N1460 G1 X32.344 Y64.135 Z11.102 F5000
N1465 G1 X49.223 Y89.155 Z12.148
N1470 G1 X49.358 Y89.356 Z12.127
N1475 G1 X49.486 Y89.546 Z12.049
N1480 G1 X49.6 Y89.715 Z11.917
N1485 G1 X49.693 Y89.852 Z11.741
N1490 G1 X49.824 Y90.046 Z11.424
N1495 G1 X50.702 Y91.348 Z9.297 F300
N1500 G1 X50.805 Y91.501 Z9.
N1505 G1 X50.88 Y91.613 Z8.678
N1510 G1 X50.927 Y91.681 Z8.339
N1515 G1 X50.942 Y91.704 Z7.99
N1520 G1 X50.923 Y91.676 Z7.731
N1525 G1 X50.867 Y91.593 Z7.489
N1530 G1 X50.777 Y91.46 Z7.282
N1535 G1 X50.66 Y91.288 Z7.123
N1540 G1 X50.525 Y91.088 Z7.024
N1545 G1 X50.379 Y90.873 Z6.99
N1550 G1 X27.793 Y57.538 Z7.135 F900
N1555 G1 X27.638 Y57.31 Z7.135
N1560 G1 X27.335 Y56.863 Z7.102
N1565 G1 X27.034 Y56.419 Z7.039
N1570 G1 X26.298 Y55.331 Z6.81
N1575 G1 X25.414 Y54.027 Z6.453
N1580 G1 X24.235 Y52.287 Z5.906
N1585 G1 X24.089 Y52.072 Z5.87 F1800
N1590 G1 X23.943 Y51.857 Z5.902
N1595 G1 X23.807 Y51.656 Z6.002
N1600 G1 X23.69 Y51.483 Z6.16
N1605 G1 X23.601 Y51.351 Z6.368
N1610 G1 X23.544 Y51.268 Z6.61
N1615 G1 X23.525 Y51.239 Z6.87
N1620 G1 X23.544 Y51.267 Z7.255
N1625 G1 X23.6 Y51.351 Z7.628
N1630 G1 X23.692 Y51.487 Z7.978
N1635 G1 X23.817 Y51.672 Z8.293
N1640 G1 X23.971 Y51.901 Z8.565
N1645 G1 X24.149 Y52.165 Z8.784
N1650 G1 X24.346 Y52.456 Z8.944
N1655 G1 X24.555 Y52.767 Z9.04
N1660 G1 X24.643 Y52.897 Z9.066
N1665 G1 X32.498 Y64.541 Z11.263 F5000
N1670 G1 X49.154 Y89.232 Z12.319
N1675 G1 X49.289 Y89.432 Z12.298
N1680 G1 X49.417 Y89.622 Z12.22
N1685 G1 X49.531 Y89.791 Z12.089
N1690 G1 X49.624 Y89.929 Z11.913
N1695 G1 X49.758 Y90.127 Z11.59
N1700 G1 X50.635 Y91.427 Z9.47 F300
N1705 G1 X50.738 Y91.581 Z9.173
N1710 G1 X50.814 Y91.693 Z8.85
N1715 G1 X50.861 Y91.762 Z8.51
N1720 G1 X50.876 Y91.785 Z8.162
N1725 G1 X50.876
N1730 G1 X50.857 Y91.756 Z7.902
N1735 G1 X50.801 Y91.673 Z7.66
N1740 G1 X50.711 Y91.541 Z7.453
N1745 G1 X50.594 Y91.369 Z7.294
N1750 G1 X50.459 Y91.169 Z7.195
N1755 G1 X50.313 Y90.954 Z7.162
N1760 G1 X27.909 Y57.888 Z7.305 F900
N1765 G1 X27.603 Y57.437 Z7.278
N1770 G1 X27.299 Y56.987 Z7.217
N1775 G1 Z7.217
N1780 G1 X26.931 Y56.444 Z7.114
N1785 G1 X26.565 Y55.904 Z6.989
N1790 G1 X25.684 Y54.604 Z6.63
N1795 G1 X24.51 Y52.871 Z6.069
N1800 G1 X24.364 Y52.655 Z6.031 F1800
N1805 G1 X24.217 Y52.439 Z6.062
N1810 G1 X24.08 Y52.237 Z6.16
N1815 G1 X23.962 Y52.063 Z6.319
N1820 G1 X23.871 Y51.929 Z6.527
N1825 G1 X23.814 Y51.845 Z6.77
N1830 G1 X23.795 Y51.816 Z7.031
N1835 G1 X23.814 Y51.844 Z7.415
N1840 G1 X23.87 Y51.928 Z7.788
N1845 G1 X23.962 Y52.064 Z8.137
N1850 G1 X24.087 Y52.248 Z8.453
N1855 G1 X24.24 Y52.476 Z8.724
N1860 G1 X24.418 Y52.739 Z8.944
N1865 G1 X24.614 Y53.03 Z9.104
N1870 G1 X24.823 Y53.34 Z9.201
N1875 G1 X24.913 Y53.474 Z9.228
N1880 G1 X32.758 Y65.104 Z11.438 F5000
N1885 G1 X49.087 Y89.311 Z12.49
N1890 G1 X49.222 Y89.512 Z12.47
N1895 G1 X49.35 Y89.702 Z12.391
N1900 G1 X49.464 Y89.871 Z12.26
N1905 G1 X49.557 Y90.008 Z12.084
N1910 G1 X49.692 Y90.207 Z11.76
N1915 G1 X50.569 Y91.507 Z9.642 F300
N1920 G1 X50.672 Y91.661 Z9.344
N1925 G1 X50.748 Y91.774 Z9.022
N1930 G1 X50.794 Y91.842 Z8.681
N1935 G1 X50.81 Y91.865 Z8.332
N1940 G1 X50.791 Y91.837 Z8.073
N1945 G1 X50.734 Y91.754 Z7.831
N1950 G1 X50.645 Y91.622 Z7.624
N1955 G1 X50.528 Y91.45 Z7.465
N1960 G1 X50.393 Y91.249 Z7.366
N1965 G1 X50.247 Y91.035 Z7.332
N1970 G1 X28.18 Y58.466 Z7.473 F900
N1975 G1 X28.025 Y58.238 Z7.47
N1980 G1 X27.724 Y57.793 Z7.429
N1985 G1 X27.424 Y57.35 Z7.36
N1990 G1 X27.056 Y56.807 Z7.249
N1995 G1 X26.69 Y56.268 Z7.118
N2000 G1 X25.957 Y55.186 Z6.811
N2005 G1 X24.785 Y53.455 Z6.24
N2010 G1 X24.638 Y53.239 Z6.201 F1800
N2015 G1 X24.491 Y53.022 Z6.231
N2020 G1 X24.354 Y52.819 Z6.329
N2025 G1 X24.235 Y52.645 Z6.487
N2030 G1 X24.145 Y52.51 Z6.696
N2035 G1 X24.087 Y52.426 Z6.939
N2040 G1 X24.068 Y52.397 Z7.2
N2045 G1 X24.087 Y52.425 Z7.585
N2050 G1 X24.143 Y52.508 Z7.957
N2055 G1 X24.234 Y52.644 Z8.306
N2060 G1 X24.359 Y52.828 Z8.621
N2065 G1 X24.512 Y53.056 Z8.893
N2070 G1 X24.689 Y53.319 Z9.112
N2075 G1 X24.885 Y53.609 Z9.273
N2080 G1 X25.094 Y53.919 Z9.37
N2085 G1 X25.186 Y54.055 Z9.398
N2090 G1 X32.923 Y65.525 Z11.601 F5000
N2095 G1 X49.02 Y89.391 Z12.661
N2100 G1 X49.155 Y89.591 Z12.641
N2105 G1 X49.284 Y89.781 Z12.562
N2110 G1 X49.398 Y89.95 Z12.431
N2115 G1 X49.491 Y90.088 Z12.255
N2120 G1 X49.626 Y90.288 Z11.93
N2125 G1 X50.502 Y91.588 Z9.813 F300
N2130 G1 X50.606 Y91.742 Z9.516
N2135 G1 X50.682 Y91.854 Z9.193
N2140 G1 X50.728 Y91.923 Z8.853
N2145 G1 X50.744 Y91.946 Z8.504
N2150 G1 X50.725 Y91.918 Z8.244
N2155 G1 X50.668 Y91.835 Z8.002
N2160 G1 X50.579 Y91.703 Z7.795
N2165 G1 X50.462 Y91.531 Z7.636
N2170 G1 X50.327 Y91.33 Z7.537
N2175 G1 X50.181 Y91.115 Z7.503
N2180 G1 X28.471 Y59.074 Z7.642 F900
N2185 G1 X28.316 Y58.845
N2190 G1 X28.016 Y58.403 Z7.61
N2195 G1 X27.718 Y57.962 Z7.547
N2200 G1 X27.348 Y57.416 Z7.438
N2205 G1 X26.979 Y56.873 Z7.309
N2210 G1 X26.093 Y55.565 Z6.932
N2215 G1 X25.059 Y54.039 Z6.413
N2220 G1 X24.913 Y53.822 Z6.371 F1800
N2225 G1 X24.765 Y53.604 Z6.4
N2230 G1 X24.627 Y53.4 Z6.497
N2235 G1 X24.507 Y53.224 Z6.655
N2240 G1 X24.416 Y53.089 Z6.864
N2245 G1 X24.358 Y53.004 Z7.108
N2250 G1 X24.338 Y52.975 Z7.371
N2255 G1 X24.357 Y53.003 Z7.755
N2260 G1 X24.413 Y53.086 Z8.127
N2265 G1 X24.505 Y53.221 Z8.476
N2270 G1 X24.629 Y53.405 Z8.791
N2275 G1 X24.782 Y53.632 Z9.062
N2280 G1 X24.959 Y53.895 Z9.282
N2285 G1 X25.154 Y54.185 Z9.443
N2290 G1 X25.363 Y54.494 Z9.54
N2295 G1 X25.457 Y54.633 Z9.569
N2300 G1 X33.18 Y66.083 Z11.775 F5000
N2305 G1 X48.953 Y89.47 Z12.832
N2310 G1 X49.088 Y89.67 Z12.812
N2315 G1 X49.217 Y89.861 Z12.734
N2320 G1 X49.331 Y90.03 Z12.602
N2325 G1 X49.424 Y90.168 Z12.426
N2330 G1 X49.559 Y90.369 Z12.099
N2335 G1 X50.436 Y91.668 Z9.985 F300
N2340 G1 X50.54 Y91.822 Z9.687
N2345 G1 X50.616 Y91.935 Z9.364
N2350 G1 X50.662 Y92.004 Z9.024
N2355 G1 X50.678 Y92.027 Z8.675
N2360 G1 X50.659 Y91.999 Z8.415
N2365 G1 X50.602 Y91.916 Z8.174
N2370 G1 X50.513 Y91.784 Z7.966
N2375 G1 X50.396 Y91.611 Z7.807
N2380 G1 X50.261 Y91.411 Z7.708
N2385 G1 X50.115 Y91.196 Z7.675
N2390 G1 X28.587 Y59.423 Z7.812 F900
N2395 G1 X28.284 Y58.976 Z7.787
N2400 G1 X27.983 Y58.532 Z7.726
N2405 G1 X27.614 Y57.987 Z7.621
N2410 G1 X27.247 Y57.446 Z7.493
N2415 G1 X26.73 Y56.683 Z7.283
N2420 G1 X26.217 Y55.926 Z7.047
N2425 G1 X25.334 Y54.623 Z6.592
N2430 G1 X25.187 Y54.406 Z6.549 F1800
N2435 G1 X25.039 Y54.187 Z6.577
N2440 G1 X24.9 Y53.981 Z6.673
N2445 G1 X24.78 Y53.805 Z6.831
N2450 G1 X24.688 Y53.668 Z7.04
N2455 G1 X24.63 Y53.583 Z7.285
N2460 G1 X24.61 Y53.553 Z7.548
N2465 G1 X24.628 Y53.581 Z7.932
N2470 G1 X24.684 Y53.664 Z8.304
N2475 G1 X24.776 Y53.8 Z8.653
N2480 G1 X24.9 Y53.984 Z8.968
N2485 G1 X25.053 Y54.21 Z9.239
N2490 G1 X25.23 Y54.472 Z9.459
N2495 G1 X25.425 Y54.763 Z9.62
N2500 G1 X25.634 Y55.072 Z9.717
N2505 G1 X25.728 Y55.212 Z9.746
N2510 G1 X33.343 Y66.502 Z11.937 F5000
N2515 G1 X48.886 Y89.55 Z13.003
N2520 G1 Y89.549
N2525 G1 X49.022 Y89.75 Z12.983
N2530 G1 X49.15 Y89.941 Z12.905
N2535 G1 X49.264 Y90.11 Z12.774
N2540 G1 X49.358 Y90.248 Z12.597
N2545 G1 X49.493 Y90.45 Z12.27
N2550 G1 X50.37 Y91.749 Z10.156 F300
N2555 G1 X50.474 Y91.903 Z9.858
N2560 G1 X50.55 Y92.016 Z9.536
N2565 G1 X50.596 Y92.085 Z9.195
N2570 G1 X50.612 Y92.108 Z8.845
N2575 G1 X50.593 Y92.079 Z8.586
N2580 G1 X50.536 Y91.996 Z8.345
N2585 G1 X50.447 Y91.864 Z8.137
N2590 G1 X50.33 Y91.692 Z7.978
N2595 G1 X50.194 Y91.492 Z7.879
N2600 G1 X50.049 Y91.277 Z7.846
N2605 G1 X28.858 Y60.001 Z7.981 F900
N2610 G1 X28.703 Y59.773 Z7.978
N2615 G1 X28.404 Y59.332 Z7.938
N2620 G1 X28.107 Y58.894 Z7.87
N2625 G1 X27.739 Y58.35 Z7.758
N2630 G1 X27.373 Y57.809 Z7.623
N2635 G1 Z7.623
N2640 G1 X26.486 Y56.501 Z7.233
N2645 G1 X25.609 Y55.207 Z6.776
N2650 G1 X25.462 Y54.989 Z6.73 F1800
N2655 G1 X25.312 Y54.769 Z6.756
N2660 G1 X25.172 Y54.562 Z6.851
N2665 G1 X25.051 Y54.383 Z7.009
N2670 G1 X24.958 Y54.246 Z7.219
N2675 G1 X24.9 Y54.16 Z7.465
N2680 G1 X24.88 Y54.13 Z7.73
N2685 G1 X24.898 Y54.158 Z8.113
N2690 G1 X24.954 Y54.241 Z8.485
N2695 G1 X25.046 Y54.376 Z8.834
N2700 G1 X25.17 Y54.56 Z9.149
N2705 G1 X25.322 Y54.786 Z9.42
N2710 G1 X25.499 Y55.049 Z9.64
N2715 G1 X25.695 Y55.339 Z9.801
N2720 G1 X25.903 Y55.647 Z9.898
N2725 G1 X25.998 Y55.788 Z9.927
N2730 G1 X33.595 Y67.054 Z12.112 F5000
N2735 G1 X48.82 Y89.629 Z13.174
N2740 G1 X48.955 Y89.83 Z13.154
N2745 G1 X49.084 Y90.021 Z13.076
N2750 G1 X49.198 Y90.19 Z12.945
N2755 G1 X49.291 Y90.329 Z12.768
N2760 G1 X49.428 Y90.53 Z12.44
N2765 G1 X50.304 Y91.83 Z10.327 F300
N2770 G1 Y91.83
N2775 G1 X50.407 Y91.984 Z10.03
N2780 G1 X50.484 Y92.097 Z9.707
N2785 G1 X50.53 Y92.165 Z9.366
N2790 G1 X50.546 Y92.189 Z9.017
N2795 G1 X50.526 Y92.16 Z8.757
N2800 G1 X50.47 Y92.077 Z8.515
N2805 G1 X50.381 Y91.945 Z8.308
N2810 G1 X50.264 Y91.773 Z8.149
N2815 G1 X50.128 Y91.573 Z8.05
N2820 G1 X49.983 Y91.358 Z8.017
N2825 G1 X29.106 Y60.546 Z8.15 F900
N2830 G1 X28.951 Y60.318 Z8.149
N2835 G1 X28.649 Y59.872 Z8.112
N2840 G1 X28.349 Y59.429 Z8.044
N2845 G1 X27.982 Y58.887 Z7.934
N2850 G1 X27.617 Y58.348 Z7.801
N2855 G1 X26.733 Y57.043 Z7.409
N2860 G1 X25.859 Y55.753 Z6.95
N2865 G1 X25.711 Y55.535 Z6.904 F1800
N2870 G1 X25.561 Y55.315 Z6.93
N2875 G1 X25.421 Y55.108 Z7.025
N2880 G1 X25.3 Y54.929 Z7.183
N2885 G1 X25.207 Y54.791 Z7.393
N2890 G1 X25.148 Y54.705 Z7.639
N2895 G1 X25.128 Y54.675 Z7.904
N2900 G1 X25.147 Y54.703 Z8.287
N2905 G1 X25.203 Y54.786 Z8.659
N2910 G1 X25.294 Y54.921 Z9.007
N2915 G1 X25.418 Y55.105 Z9.322
N2920 G1 X25.57 Y55.331 Z9.594
N2925 G1 X25.747 Y55.593 Z9.813
N2930 G1 X25.943 Y55.883 Z9.974
N2935 G1 X26.151 Y56.192 Z10.072
N2940 G1 X26.246 Y56.333 Z10.101
N2945 G1 X33.741 Y67.448 Z12.271 F5000
N2950 G1 X48.753 Y89.709 Z13.345
N2955 G1 X48.888 Y89.909 Z13.325
N2960 G1 X49.017 Y90.1 Z13.247
N2965 G1 X49.132 Y90.27 Z13.116
N2970 G1 X49.225 Y90.409 Z12.939
N2975 G1 X49.361 Y90.611 Z12.61
N2980 G1 X50.237 Y91.91 Z10.498 F300
N2985 G1 X50.341 Y92.064 Z10.201
N2990 G1 X50.417 Y92.177 Z9.878
N2995 G1 X50.464 Y92.246 Z9.537
N3000 G1 X50.48 Y92.269 Z9.188
N3005 G1 X50.461 Y92.241 Z8.928
N3010 G1 X50.404 Y92.158 Z8.687
N3015 G1 X50.315 Y92.026 Z8.479
N3020 G1 X50.198 Y91.854 Z8.32
N3025 G1 X50.062 Y91.653 Z8.221
N3030 G1 X49.917 Y91.439 Z8.188
N3035 G1 X29.344 Y61.076 Z8.319 F900
N3040 G1 X29.19 Y60.848 Z8.319
N3045 G1 X28.887 Y60.402 Z8.284
N3050 G1 X28.587 Y59.959 Z8.218
N3055 G1 X28.22 Y59.416 Z8.108
N3060 G1 X27.854 Y58.877 Z7.976
N3065 G1 Y58.877
N3070 G1 X26.97 Y57.571 Z7.583
N3075 G1 X26.096 Y56.282 Z7.118
N3080 G1 Y56.282 F1800
N3085 G1 X25.948 Y56.063 Z7.071
N3090 G1 X25.798 Y55.842 Z7.095
N3095 G1 X25.657 Y55.634 Z7.189
N3100 G1 X25.535 Y55.454 Z7.347
N3105 G1 X25.441 Y55.316 Z7.557
N3110 G1 X25.382 Y55.228 Z7.803
N3115 G1 X25.362 Y55.199 Z8.069
N3120 G1 X25.381 Y55.227 Z8.453
N3125 G1 X25.437 Y55.309 Z8.824
N3130 G1 X25.528 Y55.444 Z9.173
N3135 G1 X25.651 Y55.628 Z9.487
N3140 G1 X25.804 Y55.854 Z9.759
N3145 G1 X25.98 Y56.116 Z9.978
N3150 G1 X26.176 Y56.405 Z10.14
N3155 G1 X26.384 Y56.714 Z10.238
N3160 G1 X26.48 Y56.857 Z10.267
N3165 G1 X33.966 Y67.958 Z12.441 F5000
N3170 G1 X48.686 Y89.788 Z13.516
N3175 G1 X48.821 Y89.989 Z13.496
N3180 G1 X48.95 Y90.18 Z13.418
N3185 G1 X49.065 Y90.35 Z13.287
N3190 G1 X49.158 Y90.488 Z13.11
N3195 G1 X49.295 Y90.692 Z12.78
N3200 G1 X50.171 Y91.991 Z10.67 F300
N3205 G1 X50.275 Y92.145 Z10.373
N3210 G1 X50.351 Y92.258 Z10.049
N3215 G1 X50.398 Y92.327 Z9.708
N3220 G1 X50.414 Y92.35 Z9.359
N3225 G1 X50.394 Y92.322 Z9.099
N3230 G1 X50.338 Y92.239 Z8.858
N3235 G1 X50.249 Y92.107 Z8.65
N3240 G1 X50.132 Y91.934 Z8.491
N3245 G1 X49.996 Y91.734 Z8.392
N3250 G1 X49.851 Y91.519 Z8.359
N3255 G1 X29.582 Y61.606 Z8.488 F900
N3260 G1 X29.428 Y61.377 Z8.488
N3265 G1 X29.126 Y60.931 Z8.456
N3270 G1 X28.825 Y60.488 Z8.391
N3275 G1 X28.457 Y59.946 Z8.282
N3280 G1 X28.092 Y59.406 Z8.151
N3285 G1 X27.207 Y58.1 Z7.758
N3290 G1 X26.333 Y56.81 Z7.292
N3295 G1 X26.185 Y56.592 Z7.244 F1800
N3300 G1 X26.035 Y56.37 Z7.267
N3305 G1 X25.894 Y56.162 Z7.362
N3310 G1 X25.772 Y55.982 Z7.519
N3315 G1 X25.678 Y55.843 Z7.729
N3320 G1 X25.619 Y55.756 Z7.976
N3325 G1 X25.599 Y55.726 Z8.242
N3330 G1 X25.617 Y55.754 Z8.626
N3335 G1 X25.673 Y55.837 Z8.997
N3340 G1 X25.765 Y55.972 Z9.345
N3345 G1 X25.888 Y56.156 Z9.66
N3350 G1 X26.041 Y56.382 Z9.931
N3355 G1 X26.217 Y56.643 Z10.151
N3360 G1 X26.412 Y56.933 Z10.313
N3365 G1 X26.62 Y57.241 Z10.411
N3370 G1 X26.717 Y57.385 Z10.44
N3375 G1 X34.19 Y68.467 Z12.612 F5000
N3380 G1 X48.619 Y89.867 Z13.687
N3385 G1 X48.755 Y90.068 Z13.667
N3390 G1 X48.883 Y90.26 Z13.589
N3395 G1 X48.998 Y90.43 Z13.458
N3400 G1 X49.092 Y90.568 Z13.281
N3405 G1 X49.229 Y90.773 Z12.95
N3410 G1 X50.105 Y92.071 Z10.841 F300
N3415 G1 X50.209 Y92.225 Z10.544
N3420 G1 X50.285 Y92.339 Z10.22
N3425 G1 X50.332 Y92.408 Z9.88
N3430 G1 X50.347 Y92.431 Z9.53
N3435 G1 X50.328 Y92.403 Z9.27
N3440 G1 X50.272 Y92.32 Z9.029
N3445 G1 X50.182 Y92.187 Z8.821
N3450 G1 X50.066 Y92.015 Z8.662
N3455 G1 X49.93 Y91.815 Z8.563
N3460 G1 X49.785 Y91.6 Z8.53
N3465 G1 X29.666 Y61.907 Z8.658 F900
N3470 G1 Y61.907
N3475 G1 X29.364 Y61.461 Z8.628
N3480 G1 X29.063 Y61.018 Z8.564
N3485 G1 X28.695 Y60.475 Z8.456
N3490 G1 X28.33 Y59.936 Z8.325
N3495 G1 X28.33
N3500 G1 X27.889 Y59.284 Z8.142
N3505 G1 X27.45 Y58.637 Z7.937
N3510 G1 X26.571 Y57.339 Z7.465
N3515 G1 X26.423 Y57.121 Z7.418 F1800
N3520 G1 X26.273 Y56.9 Z7.443
N3525 G1 X26.132 Y56.692 Z7.537
N3530 G1 X26.011 Y56.513 Z7.695
N3535 G1 X25.917 Y56.374 Z7.905
N3540 G1 X25.858 Y56.287 Z8.152
N3545 G1 X25.838 Y56.258 Z8.417
N3550 G1 X25.857 Y56.285 Z8.8
N3555 G1 X25.913 Y56.368 Z9.172
N3560 G1 X26.004 Y56.503 Z9.52
N3565 G1 X26.127 Y56.687 Z9.835
N3570 G1 X26.28 Y56.913 Z10.106
N3575 G1 X26.456 Y57.175 Z10.326
N3580 G1 X26.651 Y57.464 Z10.487
N3585 G1 X26.859 Y57.772 Z10.585
N3590 G1 X26.956 Y57.916 Z10.615
N3595 G1 X34.412 Y68.974 Z12.782 F5000
N3600 G1 X48.549 Y89.942 Z13.857
N3605 G1 X48.685 Y90.144 Z13.838
N3610 G1 X48.814 Y90.335 Z13.761
N3615 G1 X48.929 Y90.506 Z13.629
N3620 G1 X49.023 Y90.644 Z13.453
N3625 G1 X49.161 Y90.85 Z13.12
N3630 G1 X50.036 Y92.148 Z11.013 F300
N3635 G1 X50.14 Y92.302 Z10.715
N3640 G1 X50.217 Y92.415 Z10.392
N3645 G1 X50.263 Y92.484 Z10.051
N3650 G1 X50.279 Y92.508 Z9.701
N3655 G1 X50.26 Y92.479 Z9.441
N3660 G1 X50.203 Y92.396 Z9.2
N3665 G1 X50.114 Y92.264 Z8.992
N3670 G1 X49.997 Y92.092 Z8.834
N3675 G1 X49.861 Y91.892 Z8.734
N3680 G1 X49.716 Y91.677 Z8.701
N3685 G1 X29.904 Y62.436 Z8.827 F900
N3690 G1 X29.601 Y61.99 Z8.8
N3695 G1 X29.301 Y61.547 Z8.737
N3700 G1 X28.933 Y61.004 Z8.63
N3705 G1 X28.568 Y60.465 Z8.5
N3710 G1 X27.976 Y59.591 Z8.25
N3715 G1 X27.389 Y58.725 Z7.962
N3720 G1 X26.808 Y57.868 Z7.639
N3725 G1 X26.66 Y57.648 Z7.589 F1800
N3730 G1 X26.509 Y57.426 Z7.612
N3735 G1 X26.367 Y57.217 Z7.706
N3740 G1 X26.245 Y57.036 Z7.864
N3745 G1 X26.151 Y56.897 Z8.074
N3750 G1 X26.091 Y56.809 Z8.321
N3755 G1 X26.071 Y56.779 Z8.588
N3760 G1 X26.089 Y56.807 Z8.971
N3765 G1 X26.145 Y56.89 Z9.343
N3770 G1 X26.236 Y57.025 Z9.691
N3775 G1 X26.36 Y57.208 Z10.006
N3780 G1 X26.512 Y57.434 Z10.277
N3785 G1 X26.689 Y57.696 Z10.497
N3790 G1 X26.884 Y57.985 Z10.658
N3795 G1 X27.092 Y58.294 Z10.756
N3800 G1 X27.189 Y58.438 Z10.786
N3805 G1 X34.542 Y69.345 Z12.938 F5000
N3810 G1 X48.479 Y90.016 Z14.027
N3815 G1 X48.614 Y90.218 Z14.007
N3820 G1 X48.744 Y90.409 Z13.93
N3825 G1 X48.858 Y90.58 Z13.799
N3830 G1 X48.952 Y90.719 Z13.622
N3835 G1 X49.091 Y90.925 Z13.288
N3840 G1 X49.966 Y92.222 Z11.185 F300
N3845 G1 X50.07 Y92.377 Z10.887
N3850 G1 X50.147 Y92.491 Z10.563
N3855 G1 X50.193 Y92.56 Z10.222
N3860 G1 X50.209 Y92.583 Z9.872
N3865 G1 X50.19 Y92.555 Z9.612
N3870 G1 X50.134 Y92.472 Z9.371
N3875 G1 X50.044 Y92.34 Z9.163
N3880 G1 X49.928 Y92.168 Z9.005
N3885 G1 X49.792 Y91.967 Z8.905
N3890 G1 X49.646 Y91.752 Z8.872
N3895 G1 X30.141 Y62.965 Z8.996 F900
N3900 G1 X29.987 Y62.737 Z8.99
N3905 G1 X29.688 Y62.297 Z8.945
N3910 G1 X29.392 Y61.859 Z8.872
N3915 G1 X29.024 Y61.316 Z8.755
N3920 G1 X28.659 Y60.777 Z8.618
N3925 G1 X27.847 Y59.579 Z8.251
N3930 G1 X27.045 Y58.396 Z7.816
N3935 G1 X26.897 Y58.177 Z7.767 F1800
N3940 G1 X26.747 Y57.955 Z7.791
N3945 G1 X26.605 Y57.746 Z7.884
N3950 G1 X26.483 Y57.566 Z8.042
N3955 G1 X26.389 Y57.427 Z8.252
N3960 G1 X26.329 Y57.339 Z8.5
N3965 G1 X26.309 Y57.309 Z8.766
N3970 G1 X26.328 Y57.337 Z9.149
N3975 G1 X26.383 Y57.42 Z9.521
N3980 G1 X26.474 Y57.555 Z9.869
N3985 G1 X26.598 Y57.738 Z10.184
N3990 G1 X26.75 Y57.964 Z10.455
N3995 G1 X26.927 Y58.226 Z10.675
N4000 G1 X27.122 Y58.516 Z10.836
N4005 G1 X27.33 Y58.824 Z10.934
N4010 G1 X27.427 Y58.967 Z10.964
N4015 G1 X33.091 Y67.369 Z12.708 F5000
N4020 G1 X34.76 Y69.846 Z13.108
N4025 G1 X48.409 Y90.091 Z14.178
N4030 G1 X48.544 Y90.292 Z14.159
N4035 G1 X48.673 Y90.483 Z14.083
N4040 G1 X48.787 Y90.653 Z13.953
N4045 G1 X48.881 Y90.792 Z13.777
N4050 G1 X49.021 Y91. Z13.442
N4055 G1 X49.893 Y92.293 Z11.363 F300
N4060 G1 X49.999 Y92.45 Z11.064
N4065 G1 X50.076 Y92.565 Z10.739
N4070 G1 X50.123 Y92.635 Z10.395
N4075 G1 X50.139 Y92.659 Z10.043
N4080 G1 Y92.658
N4085 G1 X50.12 Y92.63 Z9.783
N4090 G1 X50.064 Y92.547 Z9.542
N4095 G1 X49.974 Y92.415 Z9.334
N4100 G1 X49.858 Y92.243 Z9.176
N4105 G1 X49.722 Y92.043 Z9.076
N4110 G1 X49.576 Y91.828 Z9.043
N4115 G1 X30.379 Y63.495 Z9.165 F900
N4120 G1 X30.224 Y63.266 Z9.161
N4125 G1 X29.926 Y62.826 Z9.118
N4130 G1 X29.629 Y62.388 Z9.047
N4135 G1 X29.262 Y61.845 Z8.931
N4140 G1 X28.896 Y61.306 Z8.794
N4145 G1 X28.084 Y60.108 Z8.427
N4150 G1 X27.283 Y58.925 Z7.994
N4155 G1 X27.134 Y58.706 Z7.945 F1800
N4160 G1 X26.984 Y58.484 Z7.969
N4165 G1 X26.843 Y58.275 Z8.063
N4170 G1 X26.721 Y58.095 Z8.22
N4175 G1 X26.626 Y57.956 Z8.43
N4180 G1 X26.567 Y57.868 Z8.678
N4185 G1 X26.547 Y57.838 Z8.944
N4190 G1 X26.565 Y57.866 Z9.327
N4195 G1 X26.621 Y57.949 Z9.699
N4200 G1 X26.712 Y58.084 Z10.047
N4205 G1 X26.836 Y58.268 Z10.362
N4210 G1 X26.989 Y58.494 Z10.633
N4215 G1 X27.165 Y58.756 Z10.853
N4220 G1 X27.36 Y59.045 Z11.014
N4225 G1 X27.568 Y59.354 Z11.112
N4230 G1 X27.665 Y59.497 Z11.142
N4235 G1 X35.058 Y70.464 Z13.289 F5000
N4240 G1 X48.339 Y90.166 Z14.313
N4245 G1 X48.473 Y90.365 Z14.294
N4250 G1 X48.601 Y90.555 Z14.219
N4255 G1 X48.715 Y90.724 Z14.091
N4260 G1 X48.808 Y90.863 Z13.918
N4265 G1 X48.952 Y91.075 Z13.581
N4270 G1 X49.818 Y92.361 Z11.547 F300
N4275 G1 X49.926 Y92.521 Z11.246
N4280 G1 X50.005 Y92.638 Z10.918
N4285 G1 X50.053 Y92.71 Z10.57
N4290 G1 X50.07 Y92.734 Z10.214
N4295 G1 X50.05 Y92.706 Z9.954
N4300 G1 X49.994 Y92.622 Z9.713
N4305 G1 X49.905 Y92.49 Z9.505
N4310 G1 X49.788 Y92.318 Z9.347
N4315 G1 X49.652 Y92.118 Z9.247
N4320 G1 X49.507 Y91.903 Z9.214
N4325 G1 X30.613 Y64.018 Z9.335 F900
N4330 G1 X30.458 Y63.79 Z9.331
N4335 G1 X30.16 Y63.349 Z9.29
N4340 G1 X29.863 Y62.911 Z9.22
N4345 G1 X29.495 Y62.368 Z9.105
N4350 G1 X29.13 Y61.829 Z8.968
N4355 G1 X28.317 Y60.63 Z8.602
N4360 G1 X27.516 Y59.447 Z8.169
N4365 G1 X27.367 Y59.228 Z8.12 F1800
N4370 G1 X27.217 Y59.006 Z8.144
N4375 G1 X27.076 Y58.798 Z8.238
N4380 G1 X26.954 Y58.617 Z8.396
N4385 G1 X26.86 Y58.478 Z8.606
N4390 G1 X26.8 Y58.391 Z8.853
N4395 G1 X26.78 Y58.361 Z9.119
N4400 G1 X26.799 Y58.389 Z9.503
N4405 G1 X26.855 Y58.472 Z9.874
N4410 G1 X26.946 Y58.607 Z10.223
N4415 G1 X27.069 Y58.791 Z10.537
N4420 G1 X27.222 Y59.017 Z10.809
N4425 G1 X27.398 Y59.279 Z11.028
N4430 G1 X27.594 Y59.568 Z11.19
N4435 G1 X27.802 Y59.877 Z11.288
N4440 G1 X27.898 Y60.019 Z11.317
N4445 G1 X35.023 Y70.59 Z13.417 F5000
N4450 G1 X48.269 Y90.241 Z14.434
N4455 G1 X48.401 Y90.438 Z14.416
N4460 G1 X48.528 Y90.626 Z14.342
N4465 G1 X48.641 Y90.794 Z14.216
N4470 G1 X48.735 Y90.933 Z14.046
N4475 G1 X48.882 Y91.151 Z13.709
N4480 G1 X49.74 Y92.424 Z11.737 F300
N4485 G1 Y92.424
N4490 G1 X49.852 Y92.589 Z11.432
N4495 G1 X49.933 Y92.71 Z11.1
N4500 G1 X49.983 Y92.784 Z10.747
N4505 G1 X50. Y92.809 Z10.385
N4510 G1 X49.981 Y92.781 Z10.126
N4515 G1 X49.924 Y92.698 Z9.884
N4520 G1 X49.835 Y92.566 Z9.677
N4525 G1 X49.718 Y92.394 Z9.518
N4530 G1 X49.583 Y92.193 Z9.418
N4535 G1 X49.437 Y91.978 Z9.385
N4540 G1 X30.84 Y64.531 Z9.504 F900
N4545 G1 X30.685 Y64.302 Z9.501
N4550 G1 X30.386 Y63.861 Z9.46
N4555 G1 X30.089 Y63.423 Z9.391
N4560 G1 X29.721 Y62.88 Z9.277
N4565 G1 X29.355 Y62.34 Z9.14
N4570 G1 X28.543 Y61.141 Z8.773
N4575 G1 X27.74 Y59.956 Z8.339
N4580 G1 X27.592 Y59.737 Z8.29 F1800
N4585 G1 X27.442 Y59.516 Z8.314
N4590 G1 X27.3 Y59.307 Z8.408
N4595 G1 X27.178 Y59.127 Z8.566
N4600 G1 X27.084 Y58.988 Z8.776
N4605 G1 X27.024 Y58.9 Z9.023
N4610 G1 X27.004 Y58.87 Z9.289
N4615 G1 X27.023 Y58.898 Z9.673
N4620 G1 X27.079 Y58.981 Z10.044
N4625 G1 X27.17 Y59.116 Z10.393
N4630 G1 X27.294 Y59.3 Z10.707
N4635 G1 X27.446 Y59.526 Z10.979
N4640 G1 X27.623 Y59.788 Z11.198
N4645 G1 X27.818 Y60.078 Z11.36
N4650 G1 X28.026 Y60.386 Z11.458
N4655 G1 X28.122 Y60.529 Z11.487
N4660 G1 X34.907 Y70.595 Z13.521 F5000
N4665 G1 X48.229 Y90.361 Z14.543
N4670 G1 X48.362 Y90.558 Z14.525
N4675 G1 X48.489 Y90.746 Z14.451
N4680 G1 X48.602 Y90.915 Z14.325
N4685 G1 X48.696 Y91.053 Z14.154
N4690 G1 X48.812 Y91.226 Z13.886
N4695 G1 X49.672 Y92.501 Z11.905 F300
N4700 G1 X49.782 Y92.665 Z11.601
N4705 G1 X49.864 Y92.786 Z11.269
N4710 G1 X49.913 Y92.86 Z10.917
N4715 G1 X49.93 Y92.885 Z10.556
N4720 G1 X49.911 Y92.856 Z10.296
N4725 G1 X49.855 Y92.773 Z10.055
N4730 G1 X49.765 Y92.641 Z9.848
N4735 G1 X49.648 Y92.469 Z9.689
N4740 G1 X49.513 Y92.269 Z9.589
N4745 G1 X49.367 Y92.054 Z9.556
N4750 G1 X31.044 Y65.011 Z9.673 F900
N4755 G1 X30.89 Y64.784 Z9.669
N4760 G1 X30.586 Y64.335 Z9.626
N4765 G1 X30.283 Y63.888 Z9.553
N4770 G1 X29.92 Y63.352 Z9.439
N4775 G1 X29.559 Y62.819 Z9.303
N4780 G1 X28.756 Y61.635 Z8.938
N4785 G1 X27.965 Y60.466 Z8.509
N4790 G1 X27.816 Y60.247 Z8.46 F1800
N4795 G1 X27.666 Y60.025 Z8.483
N4800 G1 X27.524 Y59.816 Z8.577
N4805 G1 X27.402 Y59.636 Z8.735
N4810 G1 X27.308 Y59.497 Z8.945
N4815 G1 X27.248 Y59.409 Z9.192
N4820 G1 X27.228 Y59.379 Z9.459
N4825 G1 X27.245 Y59.404 Z9.826
N4830 G1 X27.297 Y59.48 Z10.182
N4835 G1 X27.38 Y59.604 Z10.518
N4840 G1 X27.494 Y59.773 Z10.825
N4845 G1 X27.635 Y59.982 Z11.093
N4850 G1 X27.798 Y60.225 Z11.316
N4855 G1 X27.98 Y60.495 Z11.486
N4860 G1 X28.176 Y60.785 Z11.601
N4865 G1 X28.346 Y61.038 Z11.672
N4870 G1 X35.307 Y71.366 Z14.603 F5000
N4875 G1 X35.435 Y71.556 Z14.629
N4880 G1 X48.183 Y90.472 Z14.644
N4885 G1 X48.308 Y90.657 Z14.619
N4890 G1 X48.427 Y90.833 Z14.544
N4895 G1 X48.533 Y90.99 Z14.425
N4900 G1 X48.622 Y91.122 Z14.265
N4905 G1 X48.743 Y91.301 Z13.995
N4910 G1 X49.59 Y92.559 Z12.103 F300
N4915 G1 X49.706 Y92.731 Z11.795
N4920 G1 X49.791 Y92.857 Z11.456
N4925 G1 X49.843 Y92.934 Z11.097
N4930 G1 X49.86 Y92.96 Z10.727
N4935 G1 X49.841 Y92.931 Z10.468
N4940 G1 X49.785 Y92.849 Z10.226
N4945 G1 X49.695 Y92.716 Z10.019
N4950 G1 X49.579 Y92.544 Z9.86
N4955 G1 X49.443 Y92.344 Z9.76
N4960 G1 X49.297 Y92.129 Z9.727
N4965 G1 X31.27 Y65.523 Z9.842 F900
N4970 G1 X31.116 Y65.296 Z9.839
N4975 G1 X30.812 Y64.847 Z9.796
N4980 G1 X30.509 Y64.4 Z9.725
N4985 G1 X30.145 Y63.863 Z9.61
N4990 G1 X29.784 Y63.33 Z9.475
N4995 G1 X28.981 Y62.145 Z9.11
N5000 G1 X28.189 Y60.975 Z8.68
N5005 G1 X28.041 Y60.756 Z8.63 F1800
N5010 G1 X27.89 Y60.534 Z8.653
N5015 G1 X27.749 Y60.325 Z8.747
N5020 G1 X27.626 Y60.145 Z8.905
N5025 G1 X27.532 Y60.006 Z9.115
N5030 G1 X27.472 Y59.918 Z9.363
N5035 G1 X27.452 Y59.888 Z9.629
N5040 G1 X27.471 Y59.916 Z10.013
N5045 G1 X27.527 Y59.999 Z10.384
N5050 G1 X27.618 Y60.134 Z10.733
N5055 G1 X27.742 Y60.318 Z11.048
N5060 G1 X27.894 Y60.544 Z11.319
N5065 G1 X28.071 Y60.806 Z11.539
N5070 G1 X28.266 Y61.096 Z11.7
N5075 G1 X28.474 Y61.404 Z11.798
N5080 G1 X28.57 Y61.546 Z11.827
N5085 G1 X34.85 Y70.865 Z13.726 F5000
N5090 G1 X48.09 Y90.511 Z14.734
N5095 G1 X48.218 Y90.702 Z14.717
N5100 G1 X48.341 Y90.885 Z14.648
N5105 G1 X48.452 Y91.049 Z14.53
N5110 G1 X48.545 Y91.187 Z14.37
N5115 G1 X48.673 Y91.377 Z14.096
N5120 G1 X49.506 Y92.613 Z12.306 F300
N5125 G1 X49.628 Y92.793 Z11.993
N5130 G1 X49.717 Y92.926 Z11.647
N5135 G1 X49.772 Y93.008 Z11.278
N5140 G1 X49.791 Y93.035 Z10.898
N5145 G1 X49.772 Y93.007 Z10.639
N5150 G1 X49.715 Y92.924 Z10.397
N5155 G1 X49.626 Y92.792 Z10.19
N5160 G1 X49.509 Y92.62 Z10.031
N5165 G1 X49.373 Y92.419 Z9.931
N5170 G1 X49.228 Y92.204 Z9.898
N5175 G1 X31.497 Y66.036 Z10.011 F900
N5180 G1 X31.343 Y65.808 Z10.008
N5185 G1 X31.042 Y65.365 Z9.968
N5190 G1 X30.743 Y64.923 Z9.898
N5195 G1 X30.378 Y64.384 Z9.784
N5200 G1 X30.015 Y63.849 Z9.649
N5205 G1 X29.209 Y62.659 Z9.284
N5210 G1 X28.413 Y61.485 Z8.851
N5215 G1 X28.265 Y61.266 Z8.801 F1800
N5220 G1 X28.114 Y61.044 Z8.824
N5225 G1 X27.973 Y60.834 Z8.918
N5230 G1 X27.85 Y60.654 Z9.075
N5235 G1 X27.756 Y60.514 Z9.286
N5240 G1 X27.696 Y60.426 Z9.533
N5245 G1 X27.676 Y60.397 Z9.8
N5250 G1 X27.698 Y60.429 Z10.216
N5255 G1 X27.764 Y60.527 Z10.617
N5260 G1 X27.871 Y60.685 Z10.988
N5265 G1 X28.015 Y60.9 Z11.317
N5270 G1 X28.191 Y61.161 Z11.591
N5275 G1 X28.393 Y61.461 Z11.8
N5280 G1 X28.614 Y61.788 Z11.937
N5285 G1 X28.794 Y62.055 Z12.016
N5290 G1 X35.102 Y71.416 Z14.771 F5000
N5295 G1 X35.234 Y71.612 Z14.799
N5300 G1 X48.044 Y90.621 Z14.819
N5305 G1 X48.163 Y90.799 Z14.796
N5310 G1 X48.278 Y90.969 Z14.727
N5315 G1 X48.381 Y91.123 Z14.616
N5320 G1 X48.469 Y91.253 Z14.468
N5325 G1 X48.603 Y91.452 Z14.192
N5330 G1 X49.419 Y92.663 Z12.512 F300
N5335 G1 X49.548 Y92.854 Z12.194
N5340 G1 X49.643 Y92.995 Z11.84
N5345 G1 X49.701 Y93.082 Z11.461
N5350 G1 X49.721 Y93.111 Z11.069
N5355 G1 X49.702 Y93.082 Z10.81
N5360 G1 X49.645 Y92.999 Z10.568
N5365 G1 X49.556 Y92.867 Z10.361
N5370 G1 X49.439 Y92.695 Z10.202
N5375 G1 X49.304 Y92.495 Z10.102
N5380 G1 X49.158 Y92.28 Z10.069
N5385 G1 X31.724 Y66.548 Z10.181 F900
N5390 G1 X31.569 Y66.321 Z10.178
N5395 G1 X31.268 Y65.877 Z10.138
N5400 G1 X30.969 Y65.435 Z10.069
N5405 G1 X30.604 Y64.896 Z9.956
N5410 G1 X30.241 Y64.36 Z9.82
N5415 G1 X29.434 Y63.169 Z9.456
N5420 G1 X28.638 Y61.994 Z9.022
N5425 G1 X28.489 Y61.775 Z8.972 F1800
N5430 G1 X28.339 Y61.553 Z8.995
N5435 G1 X28.197 Y61.344 Z9.089
N5440 G1 X28.074 Y61.163 Z9.246
N5445 G1 X27.98 Y61.023 Z9.457
N5450 G1 X27.92 Y60.935 Z9.704
N5455 G1 X27.9 Y60.905 Z9.971
N5460 G1 X27.922 Y60.938 Z10.387
N5465 G1 X27.988 Y61.035 Z10.787
N5470 G1 X28.094 Y61.194 Z11.158
N5475 G1 X28.238 Y61.407 Z11.487
N5480 G1 X28.414 Y61.669 Z11.761
N5485 G1 X28.616 Y61.968 Z11.97
N5490 G1 X28.836 Y62.295 Z12.108
N5495 G1 X29.018 Y62.564 Z12.187
N5500 G1 X35.086 Y71.57 Z14.856 F5000
N5505 G1 X35.219 Y71.768 Z14.885
N5510 G1 X47.941 Y90.648 Z14.896
N5515 G1 X48.093 Y90.874 Z14.858
N5520 G1 X48.234 Y91.083 Z14.747
N5525 G1 X48.352 Y91.259 Z14.573
N5530 G1 X48.534 Y91.527 Z14.23
N5535 G1 X49.315 Y92.687 Z12.752 F300
N5540 G1 X49.458 Y92.899 Z12.424
N5545 G1 X49.564 Y93.057 Z12.054
N5550 G1 X49.629 Y93.153 Z11.654
N5555 G1 X49.651 Y93.186 Z11.24
N5560 G1 X49.632 Y93.158 Z10.981
N5565 G1 X49.576 Y93.075 Z10.739
N5570 G1 X49.486 Y92.942 Z10.532
N5575 G1 X49.37 Y92.77 Z10.373
N5580 G1 X49.234 Y92.57 Z10.273
N5585 G1 X49.088 Y92.355 Z10.24
N5590 G1 X31.95 Y67.061 Z10.35 F900
N5595 G1 X31.796 Y66.833 Z10.348
N5600 G1 X31.495 Y66.389 Z10.309
N5605 G1 X31.195 Y65.947 Z10.24
N5610 G1 X30.829 Y65.407 Z10.127
N5615 G1 X30.466 Y64.871 Z9.992
N5620 G1 X29.659 Y63.679 Z9.628
N5625 G1 X28.862 Y62.504 Z9.194
N5630 G1 X28.714 Y62.285 Z9.145 F1800
N5635 G1 X28.563 Y62.062 Z9.168
N5640 G1 X28.421 Y61.853 Z9.261
N5645 G1 X28.299 Y61.672 Z9.419
N5650 G1 X28.204 Y61.533 Z9.629
N5655 G1 X28.145 Y61.445 Z9.877
N5660 G1 X28.125 Y61.415 Z10.144
N5665 G1 X28.142 Y61.441 Z10.512
N5670 G1 X28.194 Y61.518 Z10.871
N5675 G1 X28.278 Y61.643 Z11.209
N5680 G1 X28.393 Y61.814 Z11.516
N5685 G1 X28.535 Y62.025 Z11.785
N5690 G1 X28.701 Y62.27 Z12.007
N5695 G1 X28.884 Y62.543 Z12.177
N5700 G1 X29.082 Y62.836 Z12.289
N5705 G1 X29.242 Y63.074 Z12.361
N5710 G1 X34.925 Y71.509 Z14.916 F5000
N5715 G1 X35.061 Y71.71 Z14.946
N5720 G1 X47.87 Y90.722 Z14.966
N5725 G1 X48.019 Y90.942 Z14.93
N5730 G1 X48.157 Y91.147 Z14.825
N5735 G1 X48.274 Y91.321 Z14.659
N5740 G1 X48.464 Y91.603 Z14.32
N5745 G1 X49.221 Y92.726 Z12.968 F300
N5750 G1 X49.346 Y92.912 Z12.706
N5755 G1 X49.447 Y93.062 Z12.411
N5760 G1 X49.521 Y93.172 Z12.092
N5765 G1 X49.566 Y93.239 Z11.756
N5770 G1 X49.581 Y93.261 Z11.411
N5775 G1 X49.562 Y93.233 Z11.152
N5780 G1 X49.506 Y93.15 Z10.91
N5785 G1 X49.416 Y93.018 Z10.703
N5790 G1 X49.3 Y92.846 Z10.544
N5795 G1 X49.164 Y92.645 Z10.444
N5800 G1 X49.019 Y92.43 Z10.411
N5805 G1 X32.177 Y67.574 Z10.519 F900
N5810 G1 X32.022 Y67.346 Z10.517
N5815 G1 X31.721 Y66.901 Z10.48
N5820 G1 X31.421 Y66.459 Z10.412
N5825 G1 X31.055 Y65.919 Z10.299
N5830 G1 X30.692 Y65.382 Z10.164
N5835 G1 X29.884 Y64.19 Z9.8
N5840 G1 X29.087 Y63.013 Z9.367
N5845 G1 X28.938 Y62.794 Z9.317 F1800
N5850 G1 X28.788 Y62.572 Z9.34
N5855 G1 X28.646 Y62.363 Z9.434
N5860 G1 X28.523 Y62.182 Z9.591
N5865 G1 X28.429 Y62.043 Z9.802
N5870 G1 X28.369 Y61.955 Z10.049
N5875 G1 X28.349 Y61.925 Z10.316
N5880 G1 X28.368 Y61.953 Z10.7
N5885 G1 X28.424 Y62.036 Z11.072
N5890 G1 X28.515 Y62.172 Z11.421
N5895 G1 X28.639 Y62.355 Z11.736
N5900 G1 X28.792 Y62.582 Z12.007
N5905 G1 X28.969 Y62.845 Z12.227
N5910 G1 X29.165 Y63.135 Z12.388
N5915 G1 X29.373 Y63.445 Z12.485
N5920 G1 X29.466 Y63.583 Z12.514
N5925 G1 X34.5 Y71.055 Z14.021 F5000
N5930 G1 X47.777 Y90.762 Z15.03
N5935 G1 X47.93 Y90.989 Z15.004
N5940 G1 X48.074 Y91.202 Z14.904
N5945 G1 X48.196 Y91.384 Z14.737
N5950 G1 X48.394 Y91.678 Z14.406
N5955 G1 X49.122 Y92.758 Z13.19 F300
N5960 G1 X49.257 Y92.959 Z12.923
N5965 G1 X49.366 Y93.121 Z12.621
N5970 G1 X49.446 Y93.24 Z12.29
N5975 G1 X49.495 Y93.312 Z11.941
N5980 G1 X49.512 Y93.337 Z11.582
N5985 G1 X49.492 Y93.308 Z11.323
N5990 G1 X49.436 Y93.225 Z11.081
N5995 G1 X49.347 Y93.093 Z10.874
N6000 G1 X49.23 Y92.921 Z10.715
N6005 G1 X49.094 Y92.721 Z10.616
N6010 G1 X48.949 Y92.506 Z10.582
N6015 G1 X32.404 Y68.087 Z10.688 F900
N6020 G1 X32.249 Y67.859 Z10.687
N6025 G1 X31.947 Y67.414 Z10.65
N6030 G1 X31.648 Y66.971 Z10.583
N6035 G1 X31.281 Y66.43 Z10.47
N6040 G1 X30.917 Y65.893 Z10.336
N6045 G1 X30.109 Y64.7 Z9.972
N6050 G1 X29.311 Y63.523 Z9.539
N6055 G1 X29.162 Y63.303 Z9.49 F1800
N6060 G1 X29.012 Y63.081 Z9.513
N6065 G1 X28.87 Y62.872 Z9.606
N6070 G1 X28.748 Y62.692 Z9.764
N6075 G1 X28.654 Y62.552 Z9.974
N6080 G1 X28.594 Y62.464 Z10.222
N6085 G1 X28.574 Y62.434 Z10.488
N6090 G1 X28.591 Y62.46 Z10.857
N6095 G1 X28.642 Y62.537 Z11.214
N6100 G1 X28.727 Y62.662 Z11.552
N6105 G1 X28.841 Y62.832 Z11.859
N6110 G1 X28.983 Y63.042 Z12.128
N6115 G1 X29.148 Y63.287 Z12.35
N6120 G1 X29.331 Y63.559 Z12.52
N6125 G1 X29.528 Y63.851 Z12.633
N6130 G1 X29.691 Y64.093 Z12.708
N6135 G1 X34.777 Y71.643 Z15.043 F5000
N6140 G1 X34.916 Y71.849 Z15.074
N6145 G1 X47.727 Y90.867 Z15.091
N6150 G1 X47.859 Y91.063 Z15.063
N6155 G1 X47.984 Y91.248 Z14.979
N6160 G1 X48.094 Y91.411 Z14.846
N6165 G1 X48.322 Y91.749 Z14.492
N6170 G1 X49.015 Y92.778 Z13.417 F300
N6175 G1 X49.161 Y92.996 Z13.147
N6180 G1 X49.28 Y93.172 Z12.836
N6185 G1 X49.368 Y93.302 Z12.493
N6190 G1 X49.421 Y93.381 Z12.129
N6195 G1 X49.439 Y93.408 Z11.753
N6200 G1 X49.42 Y93.38 Z11.494
N6205 G1 X49.364 Y93.297 Z11.252
N6210 G1 X49.274 Y93.165 Z11.045
N6215 G1 X49.158 Y92.993 Z10.886
N6220 G1 X49.022 Y92.792 Z10.787
N6225 G1 X48.876 Y92.577 Z10.753
N6230 G1 X32.63 Y68.599 Z10.857 F900
N6235 G1 X32.475 Y68.371 Z10.857
N6240 G1 X32.173 Y67.926 Z10.821
N6245 G1 X31.873 Y67.483 Z10.754
N6250 G1 X31.507 Y66.942 Z10.642
N6255 G1 X31.143 Y66.404 Z10.508
N6260 G1 X30.334 Y65.21 Z10.144
N6265 G1 X29.535 Y64.032 Z9.711
N6270 G1 X29.387 Y63.813 Z9.662 F1800
N6275 G1 X29.236 Y63.591 Z9.685
N6280 G1 X29.095 Y63.382 Z9.779
N6285 G1 X28.972 Y63.201 Z9.937
N6290 G1 X28.878 Y63.062 Z10.147
N6295 G1 X28.819 Y62.974 Z10.394
N6300 G1 X28.798 Y62.944 Z10.661
N6305 G1 X28.816 Y62.97 Z11.029
N6310 G1 X28.867 Y63.046 Z11.386
N6315 G1 X28.951 Y63.171 Z11.723
N6320 G1 X29.065 Y63.341 Z12.03
N6325 G1 X29.207 Y63.55 Z12.299
N6330 G1 X29.371 Y63.795 Z12.521
N6335 G1 X29.554 Y64.066 Z12.691
N6340 G1 X29.75 Y64.358 Z12.804
N6345 G1 X29.916 Y64.603 Z12.881
N6350 G1 X34.641 Y71.619 Z15.088 F5000
N6355 G1 X34.782 Y71.827 Z15.121
N6360 G1 X47.653 Y90.935 Z15.145
N6365 G1 X47.777 Y91.119 Z15.121
N6370 G1 X47.895 Y91.295 Z15.047
N6375 G1 X48.002 Y91.452 Z14.928
N6380 G1 X48.248 Y91.819 Z14.576
N6385 G1 X48.871 Y92.743 Z13.688 F300
N6390 G1 X49.041 Y92.995 Z13.415
N6395 G1 X49.179 Y93.2 Z13.089
N6400 G1 X49.281 Y93.353 Z12.724
N6405 G1 X49.344 Y93.446 Z12.331
N6410 G1 X49.365 Y93.477 Z11.924
N6415 G1 X49.346 Y93.449 Z11.665
N6420 G1 X49.29 Y93.366 Z11.423
N6425 G1 X49.2 Y93.234 Z11.216
N6430 G1 X49.084 Y93.062 Z11.057
N6435 G1 X48.948 Y92.861 Z10.958
N6440 G1 X48.803 Y92.647 Z10.924
N6445 G1 X32.856 Y69.111 Z11.026 F900
N6450 G1 X32.701 Y68.883 Z11.026
N6455 G1 X32.403 Y68.443 Z10.992
N6460 G1 X32.106 Y68.005 Z10.927
N6465 G1 X31.738 Y67.462 Z10.816
N6470 G1 X31.373 Y66.923 Z10.682
N6475 G1 X30.561 Y65.724 Z10.318
N6480 G1 X29.76 Y64.541 Z9.884
N6485 G1 X29.611 Y64.322 Z9.834 F1800
N6490 G1 X29.461 Y64.1 Z9.857
N6495 G1 X29.319 Y63.891 Z9.951
N6500 G1 X29.197 Y63.711 Z10.109
N6505 G1 X29.102 Y63.572 Z10.319
N6510 G1 X29.043 Y63.484 Z10.566
N6515 G1 X29.023 Y63.454 Z10.833
N6520 G1 X29.042 Y63.482 Z11.222
N6525 G1 X29.099 Y63.568 Z11.598
N6530 G1 X29.193 Y63.707 Z11.951
N6535 G1 X29.32 Y63.895 Z12.268
N6540 G1 X29.476 Y64.127 Z12.54
N6545 G1 X29.657 Y64.396 Z12.759
N6550 G1 X29.857 Y64.692 Z12.916
N6555 G1 X30.068 Y65.006 Z13.009
N6560 G1 X30.14 Y65.112 Z13.029
N6565 G1 X34.238 Y71.197 Z14.185 F5000
N6570 G1 X48.014 Y91.65 Z14.294
N6575 G1 X48.174 Y91.888 Z14.286
N6580 G1 X48.398 Y92.219 Z14.212 F300
N6585 G1 X48.609 Y92.534 Z14.066
N6590 G1 X48.802 Y92.82 Z13.852
N6595 G1 X48.97 Y93.07 Z13.579
N6600 G1 X49.107 Y93.273 Z13.255
N6605 G1 X49.208 Y93.423 Z12.891
N6610 G1 X49.271 Y93.515 Z12.5
N6615 G1 X49.291 Y93.546 Z12.095
N6620 G1 X49.272 Y93.518 Z11.836
N6625 G1 X49.216 Y93.435 Z11.594
N6630 G1 X49.127 Y93.303 Z11.387
N6635 G1 X49.01 Y93.131 Z11.228
N6640 G1 X48.874 Y92.93 Z11.129
N6645 G1 X48.729 Y92.716 Z11.095
N6650 G1 X33.082 Y69.624 Z11.195 F900
N6655 G1 X32.927 Y69.395
N6660 G1 X32.629 Y68.954 Z11.163
N6665 G1 X32.332 Y68.516 Z11.098
N6670 G1 X31.964 Y67.973 Z10.987
N6675 G1 X31.598 Y67.433 Z10.854
N6680 G1 X30.786 Y66.234 Z10.49
N6685 G1 X29.984 Y65.051 Z10.056
N6690 G1 X29.836 Y64.832 Z10.007 F1800
N6695 G1 X29.685 Y64.61 Z10.03
N6700 G1 X29.544 Y64.401 Z10.124
N6705 G1 X29.421 Y64.22 Z10.281
N6710 G1 X29.327 Y64.081 Z10.492
N6715 G1 X29.267 Y63.993 Z10.739
N6720 G1 X29.247 Y63.963 Z11.006
N6725 G1 X29.267 Y63.992 Z11.395
N6730 G1 X29.324 Y64.078 Z11.772
N6735 G1 X29.418 Y64.217 Z12.124
N6740 G1 X29.545 Y64.406 Z12.442
N6745 G1 X29.702 Y64.638 Z12.714
N6750 G1 X29.883 Y64.907 Z12.932
N6755 G1 X30.082 Y65.204 Z13.09
N6760 G1 X30.295 Y65.519 Z13.181
N6765 G1 X30.364 Y65.622 Z13.201
N6770 G1 X34.121 Y71.2 Z14.227 F5000
N6775 G1 X47.939 Y91.718 Z14.465
N6780 G1 X48.1 Y91.957 Z14.457
N6785 G1 X48.324 Y92.288 Z14.383 F300
N6790 G1 X48.535 Y92.603 Z14.237
N6795 G1 X48.728 Y92.889 Z14.023
N6800 G1 X48.896 Y93.139 Z13.75
N6805 G1 X49.033 Y93.342 Z13.426
N6810 G1 X49.135 Y93.492 Z13.062
N6815 G1 X49.197 Y93.585 Z12.671
N6820 G1 X49.218 Y93.616 Z12.267
N6825 G1 X49.198 Y93.587 Z12.007
N6830 G1 X49.142 Y93.504 Z11.765
N6835 G1 X49.053 Y93.372 Z11.558
N6840 G1 X48.936 Y93.2 Z11.399
N6845 G1 X48.8 Y93. Z11.3
N6850 G1 X48.655 Y92.785 Z11.267
N6855 G1 X33.309 Y70.136 Z11.364 F900
N6860 G1 X33.154 Y69.907 Z11.365
N6865 G1 X32.855 Y69.466 Z11.333
N6870 G1 X32.558 Y69.028 Z11.269
N6875 G1 X32.19 Y68.484 Z11.159
N6880 G1 X31.824 Y67.945 Z11.026
N6885 G1 X31.011 Y66.744 Z10.662
N6890 G1 X30.208 Y65.56 Z10.228
N6895 G1 X30.06 Y65.341 Z10.179 F1800
N6900 G1 X29.91 Y65.119 Z10.202
N6905 G1 X29.768 Y64.91 Z10.296
N6910 G1 X29.646 Y64.73 Z10.454
N6915 G1 X29.551 Y64.591 Z10.664
N6920 G1 X29.492 Y64.503 Z10.911
N6925 G1 X29.471 Y64.473 Z11.178
N6930 G1 X29.491 Y64.502 Z11.569
N6935 G1 X29.549 Y64.588 Z11.947
N6940 G1 X29.643 Y64.728 Z12.3
N6945 G1 X29.772 Y64.918 Z12.618
N6950 G1 X29.929 Y65.152 Z12.891
N6955 G1 X30.111 Y65.423 Z13.109
N6960 G1 X30.312 Y65.721 Z13.265
N6965 G1 X30.525 Y66.037 Z13.355
N6970 G1 X30.589 Y66.132 Z13.372
N6975 G1 X34.012 Y71.216 Z14.266 F5000
N6980 G1 X47.865 Y91.786 Z14.636
N6985 G1 X48.027 Y92.026 Z14.628
N6990 G1 X48.25 Y92.357 Z14.554 F300
N6995 G1 X48.462 Y92.672 Z14.408
N7000 G1 X48.655 Y92.959 Z14.194
N7005 G1 X48.822 Y93.208 Z13.921
N7010 G1 X48.959 Y93.411 Z13.597
N7015 G1 X49.061 Y93.561 Z13.233
N7020 G1 X49.123 Y93.654 Z12.842
N7025 G1 X49.144 Y93.685 Z12.438
N7030 G1 X49.124 Y93.657 Z12.178
N7035 G1 X49.068 Y93.573 Z11.937
N7040 G1 X48.979 Y93.441 Z11.729
N7045 G1 X48.862 Y93.269 Z11.57
N7050 G1 X48.726 Y93.069 Z11.471
N7055 G1 X48.581 Y92.854 Z11.438
N7060 G1 X33.509 Y70.609 Z11.534 F900
N7065 G1 X33.355 Y70.382 Z11.534
N7070 G1 X33.047 Y69.927 Z11.498
N7075 G1 X32.74 Y69.475 Z11.429
N7080 G1 X32.378 Y68.941 Z11.318
N7085 G1 X32.019 Y68.411 Z11.186
N7090 G1 X31.221 Y67.232 Z10.827
N7095 G1 X30.433 Y66.07 Z10.401
N7100 G1 X30.284 Y65.851 Z10.352 F1800
N7105 G1 X30.134 Y65.629 Z10.375
N7110 G1 X29.992 Y65.42 Z10.469
N7115 G1 X29.87 Y65.239 Z10.626
N7120 G1 X29.776 Y65.1 Z10.836
N7125 G1 X29.716 Y65.012 Z11.084
N7130 G1 X29.696 Y64.982 Z11.351
N7135 G1 X29.716 Y65.012 Z11.745
N7140 G1 X29.775 Y65.1 Z12.128
N7145 G1 X29.872 Y65.243 Z12.485
N7150 G1 X30.003 Y65.438 Z12.805
N7155 G1 X30.163 Y65.677 Z13.077
N7160 G1 X30.349 Y65.952 Z13.294
N7165 G1 X30.553 Y66.255 Z13.447
N7170 G1 X30.77 Y66.577 Z13.533
N7175 G1 X30.813 Y66.641 Z13.544
N7180 G1 X34.046 Y71.442 Z14.313 F5000
N7185 G1 X47.79 Y91.854 Z14.807
N7190 G1 X47.79
N7195 G1 X47.953 Y92.095 Z14.8
N7200 G1 X48.176 Y92.427 Z14.725 F300
N7205 G1 X48.388 Y92.741 Z14.579
N7210 G1 X48.581 Y93.028 Z14.365
N7215 G1 X48.749 Y93.277 Z14.092
N7220 G1 X48.886 Y93.48 Z13.768
N7225 G1 X48.987 Y93.631 Z13.404
N7230 G1 X49.049 Y93.723 Z13.013
N7235 G1 X49.07 Y93.754 Z12.609
N7240 G1 X49.051 Y93.726 Z12.349
N7245 G1 X48.994 Y93.643 Z12.108
N7250 G1 X48.905 Y93.511 Z11.9
N7255 G1 X48.788 Y93.338 Z11.741
N7260 G1 X48.653 Y93.138 Z11.642
N7265 G1 X48.507 Y92.923 Z11.609
N7270 G1 X33.735 Y71.121 Z11.703 F900
N7275 G1 X33.581 Y70.894 Z11.703
N7280 G1 X33.272 Y70.439 Z11.668
N7285 G1 X32.965 Y69.986 Z11.6
N7290 G1 X32.604 Y69.452 Z11.49
N7295 G1 X32.244 Y68.921 Z11.358
N7300 G1 X31.445 Y67.742 Z11.
N7305 G1 X30.657 Y66.579 Z10.574
N7310 G1 X30.509 Y66.36 Z10.524 F1800
N7315 G1 X30.358 Y66.138 Z10.548
N7320 G1 X30.217 Y65.93 Z10.642
N7325 G1 X30.095 Y65.749 Z10.799
N7330 G1 X30. Y65.61 Z11.009
N7335 G1 X29.941 Y65.522 Z11.257
N7340 G1 X29.921 Y65.492 Z11.523
N7345 G1 X29.941 Y65.523 Z11.925
N7350 G1 X30.002 Y65.614 Z12.313
N7355 G1 X30.102 Y65.762 Z12.674
N7360 G1 X30.237 Y65.962 Z12.997
N7365 G1 X30.402 Y66.208 Z13.27
N7370 G1 X30.593 Y66.491 Z13.485
N7375 G1 X30.802 Y66.802 Z13.634
N7380 G1 X31.023 Y67.13 Z13.712
N7385 G1 X31.038 Y67.151 Z13.715
N7390 G1 X33.954 Y71.482 Z14.347 F5000
N7395 G1 X47.715 Y91.921 Z14.978
N7400 G1 X47.879 Y92.164 Z14.971
N7405 G1 X48.102 Y92.496 Z14.896 F300
N7410 G1 X48.314 Y92.81 Z14.75
N7415 G1 X48.507 Y93.097 Z14.537
N7420 G1 X48.675 Y93.346 Z14.263
N7425 G1 X48.812 Y93.549 Z13.939
N7430 G1 X48.913 Y93.7 Z13.575
N7435 G1 X48.975 Y93.792 Z13.184
N7440 G1 X48.996 Y93.823 Z12.78
N7445 G1 X48.977 Y93.795 Z12.52
N7450 G1 X48.92 Y93.712 Z12.279
N7455 G1 X48.831 Y93.58 Z12.071
N7460 G1 X48.714 Y93.408 Z11.912
N7465 G1 X48.579 Y93.207 Z11.813
N7470 G1 X48.433 Y92.993 Z11.78
N7475 G1 X33.961 Y71.633 Z11.872 F900
N7480 G1 X33.807 Y71.406
N7485 G1 X33.503 Y70.957 Z11.839
N7490 G1 X33.2 Y70.51 Z11.773
N7495 G1 X32.837 Y69.974 Z11.664
N7500 G1 X32.476 Y69.441 Z11.532
N7505 G1 X31.673 Y68.257 Z11.174
N7510 G1 X30.882 Y67.089 Z10.746
N7515 G1 X30.733 Y66.87 Z10.697 F1800
N7520 G1 X30.583 Y66.648 Z10.72
N7525 G1 X30.441 Y66.439 Z10.814
N7530 G1 X30.319 Y66.259 Z10.972
N7535 G1 X30.225 Y66.119 Z11.182
N7540 G1 X30.165 Y66.032 Z11.429
N7545 G1 X30.145 Y66.002 Z11.696
N7550 G1 X30.166 Y66.032 Z12.098
N7555 G1 X30.227 Y66.124 Z12.487
N7560 G1 X30.327 Y66.272 Z12.849
N7565 G1 X30.463 Y66.474 Z13.172
N7570 G1 X30.629 Y66.72 Z13.446
N7575 G1 X30.82 Y67.004 Z13.66
N7580 G1 X31.03 Y67.316 Z13.808
N7585 G1 X31.252 Y67.645 Z13.885
N7590 G1 X31.262 Y67.661 Z13.887
N7595 G1 X33.871 Y71.536 Z14.377 F5000
N7600 G1 X47.64 Y91.989 Z15.146
N7605 G1 X47.805 Y92.233 Z15.139
N7610 G1 X48.028 Y92.564 Z15.065 F300
N7615 G1 X48.239 Y92.879 Z14.918
N7620 G1 X48.433 Y93.165 Z14.705
N7625 G1 X48.6 Y93.415 Z14.431
N7630 G1 X48.737 Y93.618 Z14.107
N7635 G1 X48.839 Y93.769 Z13.744
N7640 G1 X48.901 Y93.861 Z13.353
N7645 G1 X48.922 Y93.892 Z12.948
N7650 G1 X48.903 Y93.864 Z12.689
N7655 G1 X48.846 Y93.781 Z12.447
N7660 G1 X48.757 Y93.649 Z12.24
N7665 G1 X48.64 Y93.477 Z12.081
N7670 G1 X48.505 Y93.276 Z11.982
N7675 G1 X48.359 Y93.062 Z11.948
N7680 G1 X33.879 Y71.691 Z12.023 F900
N7685 G1 X33.725 Y71.463 Z12.009
N7690 G1 X33.571 Y71.236 Z11.978
N7695 G1 X33.426 Y71.022 Z11.943
N7700 G1 X33.062 Y70.485 Z11.835
N7705 G1 X32.701 Y69.952 Z11.704
N7710 G1 X31.898 Y68.767 Z11.346
N7715 G1 X31.106 Y67.598 Z10.919
N7720 G1 X30.958 Y67.379 Z10.87 F1800
N7725 G1 X30.807 Y67.157 Z10.893
N7730 G1 X30.666 Y66.949 Z10.987
N7735 G1 X30.544 Y66.768 Z11.145
N7740 G1 X30.449 Y66.629 Z11.355
N7745 G1 X30.39 Y66.541 Z11.602
N7750 G1 X30.37 Y66.511 Z11.869
N7755 G1 X30.387 Y66.538 Z12.241
N7760 G1 X30.44 Y66.616 Z12.602
N7765 G1 X30.526 Y66.743 Z12.942
N7770 G1 X30.642 Y66.917 Z13.251
N7775 G1 X30.787 Y67.131 Z13.521
N7780 G1 X30.954 Y67.38 Z13.742
N7785 G1 X31.14 Y67.656 Z13.91
N7790 G1 X31.34 Y67.953 Z14.02
N7795 G1 X31.547 Y68.26 Z14.067
N7800 G1 X47.56 Y92.048 Z15.275 F5000
N7805 G1 Y92.048
N7810 G1 X47.723 Y92.29 Z15.268
N7815 G1 X47.946 Y92.622 Z15.193 F300
N7820 G1 X48.158 Y92.936 Z15.047
N7825 G1 X48.351 Y93.223 Z14.833
N7830 G1 X48.519 Y93.472 Z14.56
N7835 G1 X48.656 Y93.676 Z14.236
N7840 G1 X48.757 Y93.826 Z13.872
N7845 G1 X48.819 Y93.918 Z13.481
N7850 G1 X48.84 Y93.95 Z13.077
N7855 G1 X48.821 Y93.921 Z12.817
N7860 G1 X48.764 Y93.838 Z12.576
N7865 G1 X48.675 Y93.706 Z12.369
N7870 G1 X48.559 Y93.534 Z12.21
N7875 G1 X48.423 Y93.335 Z12.11
N7880 G1 X48.278 Y93.12 Z12.077
N7885 G1 X33.795 Y71.746 Z12.131 F900
N7890 G1 X33.641 Y71.518 Z12.111
N7895 G1 X33.497 Y71.305 Z12.071
N7900 G1 X33.352 Y71.092 Z12.027
N7905 G1 X32.775 Y70.239 Z11.815
N7910 G1 X32.048 Y69.167 Z11.481
N7915 G1 X31.33 Y68.108 Z11.092
N7920 G1 X31.182 Y67.889 Z11.043 F1800
N7925 G1 X31.032 Y67.667 Z11.066
N7930 G1 X30.89 Y67.458 Z11.16
N7935 G1 X30.768 Y67.278 Z11.318
N7940 G1 X30.674 Y67.139 Z11.528
N7945 G1 X30.615 Y67.052 Z11.775
N7950 G1 X30.595 Y67.022 Z12.042
N7955 G1 X30.612 Y67.048 Z12.414
N7960 G1 X30.665 Y67.126 Z12.776
N7965 G1 X30.751 Y67.254 Z13.116
N7970 G1 X30.868 Y67.428 Z13.426
N7975 G1 X31.013 Y67.643 Z13.695
N7980 G1 X31.181 Y67.892 Z13.917
N7985 G1 X31.367 Y68.169 Z14.085
N7990 G1 X31.567 Y68.466 Z14.193
N7995 G1 X31.774 Y68.773 Z14.24
N8000 G1 X47.479 Y92.107 Z15.37 F5000
N8005 G1 X47.64 Y92.346 Z15.362
N8010 G1 X47.863 Y92.677 Z15.288 F300
N8015 G1 X48.075 Y92.992 Z15.142
N8020 G1 X48.268 Y93.279 Z14.928
N8025 G1 X48.436 Y93.528 Z14.655
N8030 G1 X48.572 Y93.731 Z14.331
N8035 G1 X48.674 Y93.882 Z13.967
N8040 G1 X48.736 Y93.974 Z13.576
N8045 G1 X48.757 Y94.005 Z13.171
N8050 G1 X48.738 Y93.977 Z12.912
N8055 G1 X48.681 Y93.894 Z12.671
N8060 G1 X48.592 Y93.762 Z12.464
N8065 G1 X48.476 Y93.59 Z12.305
N8070 G1 X48.34 Y93.391 Z12.205
N8075 G1 X48.195 Y93.176 Z12.171
N8080 G1 X33.713 Y71.802 Z12.213 F900
N8085 G1 X33.636 Y71.689 Z12.211
N8090 G1 X33.559 Y71.575 Z12.192
N8095 G1 X33.273 Y71.153 Z12.092
N8100 G1 X32.701 Y70.308 Z11.857
N8105 G1 X32.126 Y69.46 Z11.578
N8110 G1 X31.556 Y68.619 Z11.265
N8115 G1 X31.408 Y68.4 Z11.217 F1800
N8120 G1 X31.258 Y68.179 Z11.241
N8125 G1 X31.117 Y67.971 Z11.335
N8130 G1 X30.995 Y67.79 Z11.492
N8135 G1 X30.901 Y67.652 Z11.702
N8140 G1 X30.841 Y67.564 Z11.949
N8145 G1 X30.821 Y67.534 Z12.216
N8150 G1 X30.842 Y67.565 Z12.62
N8155 G1 X30.904 Y67.658 Z13.011
N8160 G1 X31.006 Y67.808 Z13.375
N8165 G1 X31.142 Y68.011 Z13.699
N8170 G1 X31.31 Y68.261 Z13.972
N8175 G1 X31.503 Y68.548 Z14.186
N8180 G1 X31.715 Y68.862 Z14.332
N8185 G1 X31.938 Y69.194 Z14.406
N8190 G1 X32.004 Y69.291 Z14.414 F5000
N8195 G1 X47.4 Y92.168 Z15.443
N8200 G1 Z15.442
N8205 G1 X47.557 Y92.402 Z15.435
N8210 G1 X47.78 Y92.733 Z15.361 F300
N8215 G1 X47.992 Y93.048 Z15.214
N8220 G1 X48.185 Y93.334 Z15.001
N8225 G1 X48.353 Y93.584 Z14.727
N8230 G1 X48.489 Y93.787 Z14.403
N8235 G1 X48.591 Y93.937 Z14.039
N8240 G1 X48.653 Y94.03 Z13.649
N8245 G1 X48.674 Y94.061 Z13.244
N8250 G1 X48.655 Y94.033 Z12.985
N8255 G1 X48.599 Y93.95 Z12.744
N8260 G1 X48.509 Y93.818 Z12.536
N8265 G1 X48.393 Y93.646 Z12.377
N8270 G1 X48.257 Y93.447 Z12.278
N8275 G1 X48.112 Y93.232 Z12.244
N8280 G1 X33.632 Y71.862 Z12.276 F900
N8285 G1 X33.555 Y71.748 Z12.275
N8290 G1 X33.478 Y71.634 Z12.256
N8295 G1 X33.196 Y71.218 Z12.145
N8300 G1 X33.055 Y71.009 Z12.085
N8305 G1 X32.772 Y70.592 Z11.958
N8310 G1 X32.276 Y69.86 Z11.712
N8315 G1 X31.784 Y69.133 Z11.44
N8320 G1 X31.636 Y68.915 Z11.391 F1800
N8325 G1 X31.486 Y68.693 Z11.415
N8330 G1 X31.345 Y68.485 Z11.509
N8335 G1 X31.223 Y68.305 Z11.667
N8340 G1 X31.129 Y68.166 Z11.877
N8345 G1 X31.069 Y68.079 Z12.124
N8350 G1 X31.049 Y68.049 Z12.39
N8355 G1 X31.07 Y68.08 Z12.795
N8360 G1 X31.132 Y68.172 Z13.186
N8365 G1 X31.233 Y68.323 Z13.55
N8370 G1 X31.37 Y68.526 Z13.874
N8375 G1 X31.538 Y68.775 Z14.147
N8380 G1 X31.731 Y69.062 Z14.361
N8385 G1 X31.943 Y69.377 Z14.507
N8390 G1 X32.166 Y69.708 Z14.581
N8395 G1 X32.236 Y69.813 Z14.589 F5000
N8400 G1 X47.321 Y92.23 Z15.498
N8405 G1 X47.474 Y92.457 Z15.491
N8410 G1 X47.697 Y92.789 Z15.416 F300
N8415 G1 X47.909 Y93.103 Z15.27
N8420 G1 X48.102 Y93.39 Z15.056
N8425 G1 X48.27 Y93.639 Z14.783
N8430 G1 X48.407 Y93.843 Z14.459
N8435 G1 X48.508 Y93.993 Z14.095
N8440 G1 X48.57 Y94.086 Z13.704
N8445 G1 X48.591 Y94.117 Z13.3
N8450 G1 X48.572 Y94.088 Z13.041
N8455 G1 X48.516 Y94.006 Z12.8
N8460 G1 X48.426 Y93.874 Z12.592
N8465 G1 X48.31 Y93.702 Z12.433
N8470 G1 X48.175 Y93.502 Z12.334
N8475 G1 X48.029 Y93.288 Z12.3
N8480 G1 X33.552 Y71.921 Z12.324 F900
N8485 G1 X33.475 Y71.807 Z12.323
N8490 G1 X33.398 Y71.694 Z12.306
N8495 G1 X33.259 Y71.489 Z12.247
N8500 G1 X33.12 Y71.284 Z12.186
N8505 G1 X32.843 Y70.875 Z12.056
N8510 G1 X32.011 Y69.648 Z11.614
N8515 G1 X31.863 Y69.429 Z11.566 F1800
N8520 G1 X31.713 Y69.208 Z11.59
N8525 G1 X31.572 Y68.999 Z11.684
N8530 G1 X31.451 Y68.82 Z11.842
N8535 G1 X31.357 Y68.681 Z12.052
N8540 G1 X31.297 Y68.594 Z12.299
N8545 G1 X31.277 Y68.564 Z12.565
N8550 G1 X31.298 Y68.595 Z12.97
N8555 G1 X31.36 Y68.687 Z13.361
N8560 G1 X31.461 Y68.838 Z13.724
N8565 G1 X31.598 Y69.041 Z14.048
N8570 G1 X31.766 Y69.29 Z14.322
N8575 G1 X31.959 Y69.577 Z14.536
N8580 G1 X32.171 Y69.892 Z14.682
N8585 G1 X32.394 Y70.223 Z14.756
N8590 G1 X32.469 Y70.336 Z14.764 F5000
N8595 G1 X47.244 Y92.294 Z15.541
N8600 G1 Y92.294
N8605 G1 X47.391 Y92.513 Z15.533
N8610 G1 X47.614 Y92.845 Z15.459 F300
N8615 G1 X47.826 Y93.159 Z15.312
N8620 G1 X48.019 Y93.446 Z15.098
N8625 G1 X48.187 Y93.695 Z14.825
N8630 G1 X48.324 Y93.899 Z14.501
N8635 G1 X48.425 Y94.049 Z14.137
N8640 G1 X48.487 Y94.141 Z13.746
N8645 G1 X48.508 Y94.173 Z13.342
N8650 G1 X48.489 Y94.144 Z13.083
N8655 G1 X48.433 Y94.062 Z12.841
N8660 G1 X48.343 Y93.93 Z12.634
N8665 G1 X48.227 Y93.758 Z12.476
N8670 G1 X48.092 Y93.558 Z12.376
N8675 G1 X47.947 Y93.344 Z12.342
N8680 G1 X33.471 Y71.98 Z12.359 F900
N8685 G1 X33.394 Y71.867 Z12.358
N8690 G1 X33.317 Y71.753 Z12.342
N8695 G1 X33.182 Y71.554 Z12.282
N8700 G1 X32.913 Y71.156 Z12.152
N8705 G1 X32.239 Y70.162 Z11.789
N8710 G1 X32.091 Y69.944 Z11.742 F1800
N8715 G1 X31.942 Y69.723 Z11.766
N8720 G1 X31.801 Y69.515 Z11.861
N8725 G1 X31.679 Y69.336 Z12.019
N8730 G1 X31.586 Y69.198 Z12.229
N8735 G1 X31.527 Y69.111 Z12.475
N8740 G1 X31.507 Y69.081 Z12.741
N8745 G1 X31.527 Y69.112 Z13.145
N8750 G1 X31.59 Y69.204 Z13.536
N8755 G1 X31.691 Y69.355 Z13.9
N8760 G1 X31.828 Y69.558 Z14.224
N8765 G1 X31.995 Y69.807 Z14.498
N8770 G1 X32.188 Y70.094 Z14.711
N8775 G1 X32.4 Y70.409 Z14.857
N8780 G1 X32.623 Y70.74 Z14.932
N8785 G1 X32.705 Y70.862 Z14.94 F5000
N8790 G1 X47.167 Y92.359 Z15.571
N8795 G1 X47.309 Y92.569 Z15.563
N8800 G1 X47.532 Y92.9 Z15.488 F300
N8805 G1 X47.743 Y93.215 Z15.342
N8810 G1 X47.936 Y93.502 Z15.128
N8815 G1 X48.104 Y93.751 Z14.855
N8820 G1 X48.241 Y93.955 Z14.531
N8825 G1 X48.342 Y94.105 Z14.167
N8830 G1 X48.404 Y94.197 Z13.776
N8835 G1 X48.425 Y94.228 Z13.372
N8840 G1 X48.406 Y94.2 Z13.113
N8845 G1 X48.35 Y94.118 Z12.871
N8850 G1 X48.261 Y93.986 Z12.664
N8855 G1 X48.144 Y93.814 Z12.505
N8860 G1 X48.009 Y93.615 Z12.406
N8865 G1 X47.864 Y93.4 Z12.372
N8870 G1 X33.391 Y72.04 Z12.383 F900
N8875 G1 X33.314 Y71.926 Z12.383
N8880 G1 X33.237 Y71.812 Z12.368
N8885 G1 X33.108 Y71.623 Z12.308
N8890 G1 X32.467 Y70.676 Z11.962
N8895 G1 X32.319 Y70.458 Z11.916 F1800
N8900 G1 X32.169 Y70.237 Z11.941
N8905 G1 X32.029 Y70.03 Z12.036
N8910 G1 X31.908 Y69.851 Z12.194
N8915 G1 X31.814 Y69.713 Z12.403
N8920 G1 X31.755 Y69.626 Z12.65
N8925 G1 X31.735 Y69.597 Z12.915
N8930 G1 Z13.38
N8935 G1 X31.754 Y69.626 Z13.73
N8940 G1 X31.809 Y69.712 Z14.068
N8945 G1 X31.898 Y69.852 Z14.378
N8950 G1 X32.018 Y70.04 Z14.651
N8955 G1 X32.165 Y70.27 Z14.874
N8960 G1 X32.332 Y70.532 Z15.04
N8965 G1 X32.513 Y70.817 Z15.143
N8970 G1 X32.702 Y71.112 Z15.177
N8975 G1 X32.89 Y71.408 Z15.143 F300
N8980 G1 X33.072 Y71.692 Z15.04
N8985 G1 X33.239 Y71.954 Z14.874
N8990 G1 X33.385 Y72.184 Z14.651
N8995 G1 X33.505 Y72.372 Z14.378
N9000 G1 X33.595 Y72.512 Z14.068
N9005 G1 X33.65 Y72.599 Z13.73
N9010 G1 X33.668 Y72.628 Z13.38
N9015 G1 X33.653 Y72.604 Z13.144
N9020 G1 X33.606 Y72.536 Z12.922
N9025 G1 X33.531 Y72.426 Z12.725
N9030 G1 X33.433 Y72.281 Z12.566
N9035 G1 X33.316 Y72.108 Z12.452
N9040 G1 X33.188 Y71.918 Z12.39
N9045 G1 X33.156 Y71.872 Z12.382 F900
N9050 G1 X33.041 Y71.702 Z12.328
N9055 G1 X32.694 Y71.191 Z12.136
N9060 G1 X32.547 Y70.973 Z12.091 F1800
N9065 G1 X32.398 Y70.753 Z12.118
N9070 G1 X32.258 Y70.547 Z12.213
N9075 G1 X32.138 Y70.369 Z12.372
N9080 G1 X32.045 Y70.233 Z12.581
N9085 G1 X31.987 Y70.146 Z12.826
N9090 G1 X31.967 Y70.117 Z13.091
N9095 G1 Z13.375
N9100 G1 X31.987 Y70.148 Z13.707
N9105 G1 X32.046 Y70.242 Z14.022
N9110 G1 X32.14 Y70.392 Z14.305
N9115 G1 X32.266 Y70.592 Z14.541
N9120 G1 X32.417 Y70.831 Z14.718
N9125 G1 X32.584 Y71.097 Z14.828
N9130 G1 X32.761 Y71.378 Z14.866
N9135 G1 X32.938 Y71.659 Z14.828 F300
N9140 G1 X33.106 Y71.925 Z14.718
N9145 G1 X33.256 Y72.165 Z14.541
N9150 G1 X33.382 Y72.364 Z14.305
N9155 G1 X33.477 Y72.515 Z14.022
N9160 G1 X33.536 Y72.608 Z13.707
N9165 G1 X33.556 Y72.64 Z13.375
N9170 G1 X33.534 Y72.607 Z13.099
N9175 G1 X33.47 Y72.513 Z12.845
N9180 G1 X33.369 Y72.365 Z12.631
N9185 G1 X33.24 Y72.173 Z12.476
N9190 G1 X33.091 Y71.954 Z12.39
N9195 G1 X33.056 Y71.902 Z12.379 F900
N9200 G1 X32.922 Y71.705 Z12.309
N9205 G1 X32.775 Y71.488 Z12.268 F1800
N9210 G1 X32.628 Y71.271 Z12.298
N9215 G1 X32.49 Y71.067 Z12.395
N9220 G1 X32.371 Y70.891 Z12.553
N9225 G1 X32.28 Y70.757 Z12.762
N9230 G1 X32.222 Y70.672 Z13.006
N9235 G1 X32.203 Y70.643 Z13.268
N9240 G1 Z22. F5000
N9245 G0 G53 Z0 M9
N9250 G0 G53 X0 Y0 M5
M30
%
-
Kupfershcmidt
- Мастер
- Сообщения: 2295
- Зарегистрирован: 04 авг 2019, 15:54
- Репутация: 323
- Настоящее имя: Сергей
- Контактная информация:
-
студент74
- Опытный
- Сообщения: 145
- Зарегистрирован: 29 май 2020, 07:53
- Репутация: 16
- Настоящее имя: валерий иванович
- Контактная информация:
Re: "Чтобы не создавать отдельную тему ради одного вопроса"
у меня, если толстой фрезой шпарю также, полоски. по дереву.
но я еще не до конца изучил тему перпендикулярности оси зет к плоскости икс-игрик...
у вас с любой фрезой такое?
от изменения скорости подачи есть изменения?
но я еще не до конца изучил тему перпендикулярности оси зет к плоскости икс-игрик...
у вас с любой фрезой такое?
от изменения скорости подачи есть изменения?
Последний раз редактировалось студент74 26 дек 2020, 22:09, всего редактировалось 1 раз.
чем старее станок, тем новее его детали (народная примета)
-
студент74
- Опытный
- Сообщения: 145
- Зарегистрирован: 29 май 2020, 07:53
- Репутация: 16
- Настоящее имя: валерий иванович
- Контактная информация:
Re: "Чтобы не создавать отдельную тему ради одного вопроса"
могу предположить, что это люфт.
чтоб пилить алюм до "зеркалки", требования к геометрии станка, его жесткости, инструменту и тд., очень высоки.
может режим обработки не верный(?)
чтоб пилить алюм до "зеркалки", требования к геометрии станка, его жесткости, инструменту и тд., очень высоки.
может режим обработки не верный(?)
чем старее станок, тем новее его детали (народная примета)
- wldev
- Мастер
- Сообщения: 1650
- Зарегистрирован: 24 янв 2012, 16:04
- Репутация: 510
- Настоящее имя: Сергей Бочаров
- Откуда: Новосибирск
- Контактная информация:
Re: "Чтобы не создавать отдельную тему ради одного вопроса"
Всех Наступающим!
Не могу найти чем именно отличается
74hc04d
74hc04dr
Есть сайт где есть сравнение https://rum.findic.com/compare/sn74hc04 ... XYdZW.html
Но не могу найти что именно определяет "industrial applications". То есть за что отвечает этот параметр?
Не могу найти чем именно отличается
74hc04d
74hc04dr
Есть сайт где есть сравнение https://rum.findic.com/compare/sn74hc04 ... XYdZW.html
Но не могу найти что именно определяет "industrial applications". То есть за что отвечает этот параметр?
- Serg
- Мастер
- Сообщения: 21923
- Зарегистрирован: 17 апр 2012, 14:58
- Репутация: 5183
- Заслуга: c781c134843e0c1a3de9
- Настоящее имя: Сергей
- Откуда: Москва
- Контактная информация:
Re: "Чтобы не создавать отдельную тему ради одного вопроса"
Отличаются упаковкой: c "R" - на катушке, без - в "тубусе".
Я не Христос, рыбу не раздаю, но могу научить, как сделать удочку...