GGEasy (фрезеровка печатных плат на ЧПУ)

Обсуждение аспектов работы с CAМ программами, подготовка моделей, настройка постпроцессоров, настройка параметров инструментов, обсуждение стратегий обработки, симуляция обработки. Вопросы по G-коду.
Serg_dy
Новичок
Сообщения: 6
Зарегистрирован: 26 авг 2019, 16:32
Репутация: 1
Настоящее имя: Сергей
Контактная информация:

Re: Grber2GCode (фрезеровка печатных плат на ЧПУ)

Сообщение Serg_dy »

Как всегда в одном месте чинишь в другом ломается. Сегодня может залью исправленную версию.
Посмотрите заодно еще один небольшой косяк - в инструментах, когда выбираешь какой-то инструмент который без углов (например концевая фреза), а потом перескакиваешь на гравер с углами, то в свойствах у этого гравера углы отображаются нулями (хотя до этого углы были вбиты в его свойства), но если после этого попрыгать между двумя инструментами с углами в свойствах то установленные значения углов опять появляются. Но стОит опять перескочить на любую концевую фрезу без углов а потом опять на гравер с углами и опа! в гравере опять углы в нулях! Я сначала не понял юмора - думаю что за..., а потом попрыгал на разных инструментах и понял что это баг.
Я, кстати, пока выкрутился с кодом обработки своей платы - гравировку и обрезку сделал в этой программе - здесь реально очень удобно делать любой сложный контур обрезки, как в моем случае, а сверловку этой платы я сделал через FlatCAM :)
Вообще думаю, что если программа допилится до рабочего состояния то будет одной из лучших.
Из мелких несущественных хотелок хотелось бы еще качества визуального отображения траектории движения гравера/фрезы - плавные хорошо различимые линии как в том же FlatCAM. Не могу объяснить словами но мне нравится как в FlatCAM это отрисовывается, комфортно и приятно выглядит.
X-Ray
Мастер
Сообщения: 600
Зарегистрирован: 04 фев 2016, 23:06
Репутация: 275
Настоящее имя: Дамир
Контактная информация:

Re: Grber2GCode (фрезеровка печатных плат на ЧПУ)

Сообщение X-Ray »

Serg_dy писал(а):Я, кстати, пока выкрутился с кодом обработки своей платы - гравировку и обрезку сделал в этой программе - здесь реально очень удобно делать любой сложный контур обрезки, как в моем случае, а сверловку этой платы я сделал через FlatCAM
У вас вероятно версия 0.7.7, там такой баг был в сверловках!
Serg_dy писал(а):Из мелких несущественных хотелок хотелось бы еще качества визуального отображения траектории движения гравера/фрезы - плавные хорошо различимые линии как в том же FlatCAM. Не могу объяснить словами но мне нравится как в FlatCAM это отрисовывается, комфортно и приятно выглядит.
Снимок.PNG (4128 просмотров) <a class='original' href='./download/file.php?id=168248&mode=view' target=_blank>Загрузить оригинал (44.23 КБ)</a>
Последний раз редактировалось X-Ray 27 авг 2019, 17:54, всего редактировалось 2 раза.
Программа GGEasy (фрезеровка из гербера, производство ПП на ЧПУ) GERBER_X3/releases
Прежде чем писать о багах проверьте, является ли ваша версия последней!
Баги - глюки и ПРЕДЛОЖЕНИЯ(Хотелки) писать СЮДА!!!
Багтрекер
Тестовая версия
X-Ray
Мастер
Сообщения: 600
Зарегистрирован: 04 фев 2016, 23:06
Репутация: 275
Настоящее имя: Дамир
Контактная информация:

Re: Grber2GCode (фрезеровка печатных плат на ЧПУ)

Сообщение X-Ray »

volatile писал(а):Еще один баг.https://youtu.be/lTdc_DC9Tf0
Гравер не влез возможно. Диаметр гравера считается от глубины.
Высота и угол "β" равнобедренного треугольника: B + 0,2 = 0,238, а у вас какой отступ заливки от дорог?
Re: Grber2GCode #148
Программа GGEasy (фрезеровка из гербера, производство ПП на ЧПУ) GERBER_X3/releases
Прежде чем писать о багах проверьте, является ли ваша версия последней!
Баги - глюки и ПРЕДЛОЖЕНИЯ(Хотелки) писать СЮДА!!!
Багтрекер
Тестовая версия
Serg_dy
Новичок
Сообщения: 6
Зарегистрирован: 26 авг 2019, 16:32
Репутация: 1
Настоящее имя: Сергей
Контактная информация:

Re: Grber2GCode (фрезеровка печатных плат на ЧПУ)

Сообщение Serg_dy »

Скачал последнюю версию - сверловка вроде пофиксилась, отображается корректно в коде (фрагмент):
G21 G17 G90
M3
G0Z20
X1.27Y6.033S12000
Z2
G1Z-0.5F60
G0Z0
G1Z-1.101
G0Z10
...


но не совсем понял пошаговый алгоритм заходов сверления - в примере фрагмента, при параметрах сверла pass = 0,9 мм и полной заданной глубине сверления в 1 мм программа сверлит сначала на 0,5 мм, поднимает, а потом добивает до 1 мм (точнее почему-то 1,101 мм), а по логике (моей) она должна сделать первый заход 0,9 мм (как в pass и заложено) а потом добить оставшиеся 0,1 мм. Но в принципе это не существенно, мелочь.
С отрисовкой разобрался - включил anti aliasing и стало поприятнее (кстати, окошко Open GL почему-то не активно).
А! И проясните пожалуйста что вот это за код S12000 (выделено жирным) в строке после первых координат X..Y.. ? Он вставляется в каждой программе. Мозолит глаза.
YuryV
Мастер
Сообщения: 224
Зарегистрирован: 08 июл 2019, 23:34
Репутация: 44
Настоящее имя: Юрий
Контактная информация:

Re: Grber2GCode (фрезеровка печатных плат на ЧПУ)

Сообщение YuryV »

Serg_dy писал(а):кстати, окошко Open GL почему-то не активно
У вас FlatCam какой версии - 8.5 ?
А более поздние версии его вы не использовали по причинам отсутствия графики?
Если да, то ваша видеокарта встроенная и не поддерживает Open GL. (если бы окошко активации было активно в G2G для таких видеокарт как в предыдущих версиях G2G, то после установки в таком случае галочки активации Open GL у вас были бы проблемы с запуском программы... (см.посты выше по теме).
По крайней мере у меня такой опыт был...(((
X-Ray
Мастер
Сообщения: 600
Зарегистрирован: 04 фев 2016, 23:06
Репутация: 275
Настоящее имя: Дамир
Контактная информация:

Re: Grber2GCode (фрезеровка печатных плат на ЧПУ)

Сообщение X-Ray »

YuryV писал(а):По крайней мере у меня такой опыт был...(((
Учёл, многие жаловались, добавил тест поддержки.
Serg_dy писал(а):(кстати, окошко Open GL почему-то не активно).
Потому что что-то не установлено на компе или аппаратура не поддерживает. Встройка в проц у интел и амд поддерживает. Ставте родные дрова и последний пакет дирест-икса.
Serg_dy писал(а):А! И проясните пожалуйста что вот это за код S12000 (выделено жирным) в строке после первых координат X..Y.. ? Он вставляется в каждой программе. Мозолит глаза.
Скорость вращения шпинделя.
Serg_dy писал(а):но не совсем понял пошаговый алгоритм заходов сверления - в примере фрагмента, при параметрах сверла pass = 0,9 мм и полной заданной глубине сверления в 1 мм программа сверлит сначала на 0,5 мм, поднимает, а потом добивает до 1 мм (точнее почему-то 1,101 мм), а по логике (моей) она должна сделать первый заход 0,9 мм (как в pass и заложено) а потом добить оставшиеся 0,1 мм.
делит глубину равными частями, а на последнем шаге сверлит с поправкой на глубину конуса заточки сверла, что-бы цилиндрическое отверстие точно соответствовало указанной глубине или сверление происходило на сквозь, если применялась привязка сверла по меди как щупом.
Программа GGEasy (фрезеровка из гербера, производство ПП на ЧПУ) GERBER_X3/releases
Прежде чем писать о багах проверьте, является ли ваша версия последней!
Баги - глюки и ПРЕДЛОЖЕНИЯ(Хотелки) писать СЮДА!!!
Багтрекер
Тестовая версия
Serg_dy
Новичок
Сообщения: 6
Зарегистрирован: 26 авг 2019, 16:32
Репутация: 1
Настоящее имя: Сергей
Контактная информация:

Re: Grber2GCode (фрезеровка печатных плат на ЧПУ)

Сообщение Serg_dy »

YuryV писал(а): У вас FlatCam какой версии - 8.5 ?
У меня 8.5 и проблем с работой программы я не ощущаю совершенно.
Serg_dy
Новичок
Сообщения: 6
Зарегистрирован: 26 авг 2019, 16:32
Репутация: 1
Настоящее имя: Сергей
Контактная информация:

Re: Grber2GCode (фрезеровка печатных плат на ЧПУ)

Сообщение Serg_dy »

X-Ray писал(а):
Serg_dy писал(а):А! И проясните пожалуйста что вот это за код S12000 (выделено жирным) в строке после первых координат X..Y.. ? Он вставляется в каждой программе. Мозолит глаза.
Скорость вращения шпинделя.
А-а! Семен Семеныч! (с) извините, понял.
X-Ray писал(а):
Serg_dy писал(а):но не совсем понял пошаговый алгоритм заходов сверления...
делит глубину равными частями, а на последнем шаге сверлит с поправкой на глубину конуса заточки сверла, что-бы цилиндрическое отверстие точно соответствовало указанной глубине или сверление происходило на сквозь, если применялась привязка сверла по меди как щупом
Дело конечно автора, но моему слишком сложно как для алгоритма сверления и лишний код в программе - мы же платы как правило не прецизионно сверлим по глубине, а в 99,9% случаев всего лишь насквозь, поэтому здесь особо нет смысла заморачиваться. Все imho. Но в любом случае спасибо за разъяснения. Программа должна получиться очень хорошей.
X-Ray
Мастер
Сообщения: 600
Зарегистрирован: 04 фев 2016, 23:06
Репутация: 275
Настоящее имя: Дамир
Контактная информация:

Re: Grber2GCode (фрезеровка печатных плат на ЧПУ)

Сообщение X-Ray »

Я часто вояю механику из текстолита и пару раз уже понадобилось сверлить точно для осей.
Программа GGEasy (фрезеровка из гербера, производство ПП на ЧПУ) GERBER_X3/releases
Прежде чем писать о багах проверьте, является ли ваша версия последней!
Баги - глюки и ПРЕДЛОЖЕНИЯ(Хотелки) писать СЮДА!!!
Багтрекер
Тестовая версия
Аватара пользователя
maga_ges
Кандидат
Сообщения: 95
Зарегистрирован: 02 июн 2017, 02:01
Репутация: 20
Настоящее имя: Магомед
Контактная информация:

Re: Grber2GCode (фрезеровка печатных плат на ЧПУ)

Сообщение maga_ges »

Что я делаю не так, как бы я не пробовал, все равно контур фрезеруется и с внутри и снаружи. И еще программа вылетает постоянно. Система виндовс 10.
Вложения
Безымянный.jpg (4046 просмотров) <a class='original' href='./download/file.php?id=168265&mode=view' target=_blank>Загрузить оригинал (390.6 КБ)</a>
YuryV
Мастер
Сообщения: 224
Зарегистрирован: 08 июл 2019, 23:34
Репутация: 44
Настоящее имя: Юрий
Контактная информация:

Re: Grber2GCode (фрезеровка печатных плат на ЧПУ)

Сообщение YuryV »

Serg_dy писал(а):У меня 8.5 и проблем с работой программы я не ощущаю совершенно.
С FlatCAM 8.5 ни у кого проблем нет с точки зрения работоспособности.
У меня на одном компе встроенная видюха интел без поддержки Open GL - на нём нет графики на более поздних версиях FlatCAM (сейчас наштамповали уже до FlatCAM_beta_8.96 попробуйте его, если всё заработает, то Open GL ваша видеокарта поддерживает), то есть в поле просмотра файлов пусто и на нём же неактивно окно активации Open GL G2G версии 7.7.5.
На другом компе видеокарта (внешняя) специально покупалась с поддержкой OPen GL. В результате FlatCAM_beta_8.96 (про 8.5 вообще молчим - он работает на любых компах) функционален и активна активация Open GL в G2G 7.7.5.
X-Ray
Мастер
Сообщения: 600
Зарегистрирован: 04 фев 2016, 23:06
Репутация: 275
Настоящее имя: Дамир
Контактная информация:

Re: Grber2GCode (фрезеровка печатных плат на ЧПУ)

Сообщение X-Ray »

maga_ges писал(а):И еще программа вылетает постоянно. Система виндовс 10.
Проще файл гербера на котором падает и скриншот как внизу с параметрами инструмента(ов) и создаваемой УП в ЛС присылать тогда будет продуктивнее. А то не понятно что, где, когда, почему. Я не Ванга.
Снимок.PNG (3996 просмотров) <a class='original' href='./download/file.php?id=168270&mode=view' target=_blank>Загрузить оригинал (182.74 КБ)</a>
maga_ges писал(а):Что я делаю не так, как бы я не пробовал, все равно контур фрезеруется и с внутри и снаружи.
Снимок.PNG
Снимок.PNG (6.57 КБ) 3993 просмотра
Программа GGEasy (фрезеровка из гербера, производство ПП на ЧПУ) GERBER_X3/releases
Прежде чем писать о багах проверьте, является ли ваша версия последней!
Баги - глюки и ПРЕДЛОЖЕНИЯ(Хотелки) писать СЮДА!!!
Багтрекер
Тестовая версия
volatile
Новичок
Сообщения: 14
Зарегистрирован: 01 авг 2019, 12:35
Репутация: 3
Настоящее имя: oleg
Контактная информация:

Re: Grber2GCode (фрезеровка печатных плат на ЧПУ)

Сообщение volatile »

To X-Ray : вот файлы https://yadi.sk/d/hRNvj_yqKU7jAA
PS: скачал 7.7.6 При обрезке RAW по контуру работает только "On". "Outside" и "Inside" пишет The tool doesn`t fit in the Working items! Файлы те-же, раньше такого не было.
Аватара пользователя
iMaks-RS
Мастер
Сообщения: 1807
Зарегистрирован: 10 июл 2017, 09:25
Репутация: 205
Настоящее имя: Maks
Откуда: От туда.
Контактная информация:

Re: Grber2GCode (фрезеровка печатных плат на ЧПУ)

Сообщение iMaks-RS »

Косячок.. во время генерации G-Code не указывает после M3 памаретр оборотов S.. в итоге шпиндель пытается расскрутиться, останавливается.. и тишина.. ни каких движений.
X-Ray
Мастер
Сообщения: 600
Зарегистрирован: 04 фев 2016, 23:06
Репутация: 275
Настоящее имя: Дамир
Контактная информация:

Re: Grber2GCode (фрезеровка печатных плат на ЧПУ)

Сообщение X-Ray »

volatile писал(а):PS: скачал 7.7.6 При обрезке RAW по контуру работает только "On". "Outside" и "Inside" пишет The tool doesn`t fit in the Working items! Файлы те-же, раньше такого не было.
По пути лечения вылетов что-то сломалось, залил обнову, теперь должно работать.
iMaks-RS писал(а):Косячок.. во время генерации G-Code не указывает после M3 памаретр оборотов S.. в итоге шпиндель пытается расскрутиться, останавливается.. и тишина.. ни каких движений.
Добавил, укажите в настройках после М3.
Снимок.PNG (3743 просмотра) <a class='original' href='./download/file.php?id=168459&mode=view' target=_blank>Загрузить оригинал (48.1 КБ)</a>
Программа GGEasy (фрезеровка из гербера, производство ПП на ЧПУ) GERBER_X3/releases
Прежде чем писать о багах проверьте, является ли ваша версия последней!
Баги - глюки и ПРЕДЛОЖЕНИЯ(Хотелки) писать СЮДА!!!
Багтрекер
Тестовая версия
Аватара пользователя
iMaks-RS
Мастер
Сообщения: 1807
Зарегистрирован: 10 июл 2017, 09:25
Репутация: 205
Настоящее имя: Maks
Откуда: От туда.
Контактная информация:

Re: Grber2GCode (фрезеровка печатных плат на ЧПУ)

Сообщение iMaks-RS »

Сверловка, тип обработки - "контур".
В данный момент, если диаметр отверстия совпадает с диаметром инструмента - эти отверстия выпадают из УП. Приходится делать две УП.

Если есть возможность, сделать в одной УП так, что бы отверстия, чей диаметр совпадет с инструментом просто сверлились, а если D > инструмента - фрезеровались.
Спасибо.

п.с.
Сейчас делаю платы примитивных линейных БП.. в работе только один инструмент - кукуруза 0.9мм.
Было-бы здорово объединять несколько УП в одну.. Конечно не в лом подправить руками УП и переименовать, что-бы по dos через copy сформировать один файл, но... если это будет заложено в функционал ПО, хуже не будет )
volatile
Новичок
Сообщения: 14
Зарегистрирован: 01 авг 2019, 12:35
Репутация: 3
Настоящее имя: oleg
Контактная информация:

Re: Grber2GCode (фрезеровка печатных плат на ЧПУ)

Сообщение volatile »

RAW заработал как надо. :good:
Аватара пользователя
iMaks-RS
Мастер
Сообщения: 1807
Зарегистрирован: 10 июл 2017, 09:25
Репутация: 205
Настоящее имя: Maks
Откуда: От туда.
Контактная информация:

Re: Grber2GCode (фрезеровка печатных плат на ЧПУ)

Сообщение iMaks-RS »

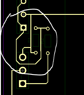
столкнулся с багом.. нет куска дорожки... не первый раз уже... думал сам косячу..
(для просмотра содержимого нажмите на ссылку)
как должно быть
как должно быть
source dip trace.PNG (10.91 КБ) 3080 просмотров
как экспортировалось
как экспортировалось
bug 1.PNG (9.83 КБ) 3080 просмотров
второе - ни как не удаётся сделать "карман".. фрезерововку всех отверстий одной фрезой малого диаметра, дабы не менять инструмент.. Ни чего не происходит и ни каких ошибок не пишет. Файлы диптрейста в архиве
dumper geko.zip
проект в g2g и файл платы ДипТрейс
(24.31 КБ) 361 скачивание
ну и бантики... причесать к одному виду название стороны.. или англицкий или русский
s_erg
Кандидат
Сообщения: 41
Зарегистрирован: 17 сен 2019, 17:51
Репутация: 6
Настоящее имя: Сергей
Контактная информация:

Re: Grber2GCode (фрезеровка печатных плат на ЧПУ)

Сообщение s_erg »

[quote="iMaks-RS"]столкнулся с багом.. нет куска дорожки... не первый раз уже... думал сам косячу..


Тоже заметил иногда пропадает часть дорожки при открытии гербера. Тогда повторно открываю гербер и все приходит в норму.
Аватара пользователя
mantra
Кандидат
Сообщения: 71
Зарегистрирован: 07 апр 2018, 15:11
Репутация: 4
Настоящее имя: Дмитрий
Контактная информация:

Re: Grber2GCode (фрезеровка печатных плат на ЧПУ)

Сообщение mantra »

Как поменять нулевую точку? Как ни крути она всегда оказывается справа снизу.
Делаю прямой экспорт и указываю, что слой нижний или делаю зеркальный экспорт и указываю, что слой верхний. Результат одинаков. Ноль УП находится справа снизу.

Я знаю, что в настройках есть параметр Ноль УП, но это хорошо, когда знаешь точный размер платы. А как сделать именно, чтобы автоматом он выставлялся как надо. В DipTrace ноль обозначен там, где следует, слева снизу если смотреть на плату сверху. Получается, что в DipTrace надо делать наоборот, но это не удобно.
Ответить

Вернуться в «CAM пакеты»