Портальник по металлу (дубль 2)

Тяжелые фрезерные станки по металлу.
SVP
Мастер
Сообщения: 6140
Зарегистрирован: 19 дек 2012, 15:49
Репутация: 884
Откуда: Москва
Контактная информация:

Re: Портальник по металлу (дубль 2)

Сообщение SVP »

Hanter писал(а): УЖЕ полученный пакет импульсов. все. он его получил, из буфера сожрал, и поехал. повлиять на то как он отработает этот пакет уже невозможно.
Так с аналогом тожеж самое.
Можешь пояснить разницу ?
При аналоге я "накачиваю 5V скорости", потом в следующем цикле 3в, 1в, 0в.
При степдире я накачиваю 5000 импульсов, потом 3000, 1000, 0.
Разница-то в чём кроме интерфейса самого ?

Речь о ситуации, когда обратная связь заведена наружу, где и принимается решение.
Аватара пользователя
frezeryga
Почётный участник
Почётный участник
Сообщения: 13713
Зарегистрирован: 18 авг 2013, 16:08
Репутация: 5069
Откуда: Жуковский
Контактная информация:

Re: Портальник по металлу (дубль 2)

Сообщение frezeryga »

А я гдето писал что аналог говно и применения ему нет? У него узкое применение типа оптику точить и тому подобное. А вот в обычных фрезерах заморачиватся с аналогом нет никакого смысла. Особенно алюминиевых с китайскими шпинделями и комплектухой ниже с5 по кругу.
MGG
Мастер
Сообщения: 3673
Зарегистрирован: 08 фев 2016, 16:33
Репутация: 1010
Настоящее имя: Манн Геннадий Геннадьевич
Откуда: Москва
Контактная информация:

Re: Портальник по металлу (дубль 2)

Сообщение MGG »

frezeryga писал(а):А я гдето писал что аналог говно и применения ему нет? У него узкое применение типа оптику точить и тому подобное. А вот в обычных фрезерах заморачиватся с аналогом нет никакого смысла. Особенно алюминиевых с китайскими шпинделями и комплектухой ниже с5 по кругу.
Макс, основная ошибка в том, что ты считаешь, что степ дир гораздо проще аналога, или аналог гораздо сложнее степдира. Распаять на 4 провода больше, это основная сложность как я понимаю. Мой пример тут совершенно не показателен, так, как я вообще станок своими руками трогал в первый раз в жизни и наломал дров нормально, и со степ диром возможно возился бы столько же. Но сложности в нем нет, абсолютно никакой.
http://www.cnc-club.ru/forum/viewtopic. ... 76#p304076 Поставки оборудования для ваших станков
https://www.instagram.com/dtw.moscow/
dtw.moscow@gmail.com
Аватара пользователя
frezeryga
Почётный участник
Почётный участник
Сообщения: 13713
Зарегистрирован: 18 авг 2013, 16:08
Репутация: 5069
Откуда: Жуковский
Контактная информация:

Re: Портальник по металлу (дубль 2)

Сообщение frezeryga »

Ну на примере моего станка мнебы пришлось купить более доргой контроллер чтобы завести энкодер. и никакой автонастройки пидов. Тема MGG тому пример.
MGG
Мастер
Сообщения: 3673
Зарегистрирован: 08 фев 2016, 16:33
Репутация: 1010
Настоящее имя: Манн Геннадий Геннадьевич
Откуда: Москва
Контактная информация:

Re: Портальник по металлу (дубль 2)

Сообщение MGG »

frezeryga писал(а):Ну на примере моего станка мнебы пришлось купить более доргой контроллер чтобы завести энкодер. и никакой автонастройки пидов.
Меса оригинал 5i25-7i77 20к рублей выходит на круг примерно. Комп у тебя и под твой контроллер выделялся.
frezeryga писал(а): Тема MGG тому пример.
Я уже много раз говорил, что я нифига не пример, так, как станок вообще руками трогаю первый раз в жизни, и даже подсмотреть как у других ни разу не видев в живую довольно печально выходит.
http://www.cnc-club.ru/forum/viewtopic. ... 76#p304076 Поставки оборудования для ваших станков
https://www.instagram.com/dtw.moscow/
dtw.moscow@gmail.com
Аватара пользователя
frezeryga
Почётный участник
Почётный участник
Сообщения: 13713
Зарегистрирован: 18 авг 2013, 16:08
Репутация: 5069
Откуда: Жуковский
Контактная информация:

Re: Портальник по металлу (дубль 2)

Сообщение frezeryga »

Меса и все что связано с емс2 требует времени на освоение и настройку и обычному юзеру неподходит. Я тоже свой станок делал первый раз и до этого опыта не имел.
MGG
Мастер
Сообщения: 3673
Зарегистрирован: 08 фев 2016, 16:33
Репутация: 1010
Настоящее имя: Манн Геннадий Геннадьевич
Откуда: Москва
Контактная информация:

Re: Портальник по металлу (дубль 2)

Сообщение MGG »

frezeryga писал(а):Меса и все что связано с емс2 требует времени на освоение и настройку и обычному юзеру неподходит. Я тоже свой станок делал первый раз и до этого опыта не имел.
По итогу Линуха оказалась довольно проста, если один раз разобраться и не выдумывать велосипед и какие то особые задачи. Думаю по времени у тебя ушло бы столько же, ведь конфиг у тебя обычный по 1 движку на каждую ось, а насколько я помню на муцнц у тебя пару недель ушло.
Опыт ты имел, видел кучу других станков и работал с ними, это тоже многого стоит.
http://www.cnc-club.ru/forum/viewtopic. ... 76#p304076 Поставки оборудования для ваших станков
https://www.instagram.com/dtw.moscow/
dtw.moscow@gmail.com
Аватара пользователя
frezeryga
Почётный участник
Почётный участник
Сообщения: 13713
Зарегистрирован: 18 авг 2013, 16:08
Репутация: 5069
Откуда: Жуковский
Контактная информация:

Re: Портальник по металлу (дубль 2)

Сообщение frezeryga »

Работать на станках и делать их разные вещи. Ставил я линукс на китайца ничерта неясно интерфейс никакой настройки гдето в конфигах их надо знать где ковырять. Любой макрос писать руками. Я даже сейчас незнаю как писать макрос на хомление по Z меткам. Если в линуксе все просто напиши нормальный макрос для хомления в чем проблема то? В муснс все что появляется новое сразу идет в нормальном человеческом виде чтобы каждый мог за несколько тыков мышкой все настроить. Да что там говорить мне чтобы драйвер тачскрина поставить знающий человек полдня мудохался перекомпилировал ядро одним словом линукс.
Аватара пользователя
Hanter
Мастер
Сообщения: 5414
Зарегистрирован: 27 янв 2012, 14:52
Репутация: 4338
Настоящее имя: Алексей
Откуда: Питер
Контактная информация:

Re: Портальник по металлу (дубль 2)

Сообщение Hanter »

SVP писал(а):Так с аналогом тожеж самое. Можешь пояснить разницу ?
С какого перепугу ?? мануалы говорят об обратном....
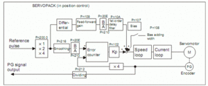
Буфер обмена01.gif (1558 просмотров) <a class='original' href='./download/file.php?id=106035&mode=view' target=_blank>Загрузить оригинал (14.38 КБ)</a>
Буфер обмена02.gif
Буфер обмена02.gif (11.33 КБ) 1558 просмотров
это из мануала 3ей сигмы... при управлении по аналогу никаких буферов и суматоров.. тупа прямое управление...
Опыт - это когда на смену вопросам: "Что? Где? Когда? Как? Почему?" Приходит единственный вопрос: "Нахрена?"
==========================================
фрезерная и токарная обработка на станках с чпу.
Резка, гибка, сварка и порошковая окраса.
Аватара пользователя
Hanter
Мастер
Сообщения: 5414
Зарегистрирован: 27 янв 2012, 14:52
Репутация: 4338
Настоящее имя: Алексей
Откуда: Питер
Контактная информация:

Re: Портальник по металлу (дубль 2)

Сообщение Hanter »

frezeryga писал(а):А я гдето писал что аналог говно и применения ему нет? У него узкое применение типа оптику точить и тому подобное. А вот в обычных фрезерах заморачиватся с аналогом нет никакого смысла. Особенно алюминиевых с китайскими шпинделями и комплектухой ниже с5 по кругу.
Макс - еще раз - это ТВОЕ личное мнение. по этому не надо его преподносить как прописную истину. если ты решил строить станок на степ-дире и тебя он устраивает, то так и говори - "для моих задач" и "меня устраивает"... меня например он не устраивает...
Фигли толку вам че то объяснять и приводить примеры если разговор идет в ключе "прочитайте мануалы".... "да ну нахрен, я вижу это так".... вы даже задуматься не хотите почему режимы называются "Speed control mode" и "Position control mode"..... зато свято верите что разрешение энкодера вас спасет. да нихрена оно вас не спасет. метровый винт на десяток градусов закручивается вообще без напряга.. вот и посчитай - 10 туда, 10 обратно.. 20 градусов.. при шаге 5мм... че там - три десятки набегает ?? ну и фигли толку от твоего энкодера на 160 тыщ импульсов. ????
Опыт - это когда на смену вопросам: "Что? Где? Когда? Как? Почему?" Приходит единственный вопрос: "Нахрена?"
==========================================
фрезерная и токарная обработка на станках с чпу.
Резка, гибка, сварка и порошковая окраса.
SVP
Мастер
Сообщения: 6140
Зарегистрирован: 19 дек 2012, 15:49
Репутация: 884
Откуда: Москва
Контактная информация:

Re: Портальник по металлу (дубль 2)

Сообщение SVP »

Hanter писал(а): это из мануала 3ей сигмы... при управлении по аналогу никаких буферов и суматоров.. тупа прямое управление...
Я одного не пойму, чем буфер с сумматором хуже-то ? Такое-же "прямое" управление.
Если цикл управление не длиннее, то какая разница чем задавать задание, вольтажом или импульсами ?
Аватара пользователя
frezeryga
Почётный участник
Почётный участник
Сообщения: 13713
Зарегистрирован: 18 авг 2013, 16:08
Репутация: 5069
Откуда: Жуковский
Контактная информация:

Re: Портальник по металлу (дубль 2)

Сообщение frezeryga »

А аналог меня чем спасет? Энкодер с хорошим разрешением даст хорошую плавность поскольку шаги очень мелкие будут.
nik1
Мастер
Сообщения: 8408
Зарегистрирован: 02 окт 2012, 07:37
Репутация: 3629
Откуда: Красногорск
Контактная информация:

Re: Портальник по металлу (дубль 2)

Сообщение nik1 »

Ничем не спасет, для наших приминений степ дира за глаза
и ходимость фрез на але с степдиррм ничем не меньше чем на аналоге
Аватара пользователя
Hanter
Мастер
Сообщения: 5414
Зарегистрирован: 27 янв 2012, 14:52
Репутация: 4338
Настоящее имя: Алексей
Откуда: Питер
Контактная информация:

Re: Портальник по металлу (дубль 2)

Сообщение Hanter »

пепец парни.. вы меня ну пипец как расстраиваете..
Макс - тебе плавность нужна или точность ? если плавность - выкрути пид чтоб все плавно было.. все будет ну очень плавно... :lol: :lol: :lol:
SVP писал(а):Я одного не пойму, чем буфер с сумматором хуже-то ? Такое-же "прямое" управление.
Если цикл управление не длиннее, то какая разница чем задавать задание, вольтажом или импульсами ?
да он не лучше и не хуже. сама схема управления другая. поймите простую вещь - Position control mode - режим когда задача привода состоит в том, чтобы попасть в нужную позицию. все. он получил задание - топай вправо 100 шагов и потопал. на протяжении этих 100 шагов вы ничего про него не знаете. шагает он через метр, или идет приставляя ноги.. может где то прыжками.. это НЕ контролируется. важно чтобы он за определенное время пришел в нужную позицию.. и единственный орган контроля - это флаг "ин позишен" - который привод ставит когда достигнута позиция. все. все остальное - происходит внутри усилка. он сам че то там решает, че то рулит, за его пределы эта информация не выходит. соответственно мозг системы не получает никакой информации о движении внутри задания.
режим скорости - наоборот - это контроль за скоростью движения. в этом режиме усилитель сам ничего не решает. он только смотрит на входной сигнал и на его основе рулит мотором. причем данные о движении привода уходя ЗА пределы усилителя, в мозг всей системы. и именно мозг всей системы следит за синхронностью движения всех осей. и именно он контролирует чтобы небыло расхождений с расчетной траекторией. притормаживая или подгоняя какой то привод..
Принцип самой организации управления разный. или мы выгнали детей на улицу со словами - в 9 чтоб были дома.. или мы ходим, водим ребенка за руку.. вот в этом разница.. а не в том что что-то подходит или не подходит. Соответственно от того как организовано управление и результаты разные.
Опыт - это когда на смену вопросам: "Что? Где? Когда? Как? Почему?" Приходит единственный вопрос: "Нахрена?"
==========================================
фрезерная и токарная обработка на станках с чпу.
Резка, гибка, сварка и порошковая окраса.
Аватара пользователя
Prav
Мастер
Сообщения: 834
Зарегистрирован: 14 июл 2015, 05:10
Репутация: 138
Настоящее имя: Петр Раввинский
Откуда: Москва
Контактная информация:

Re: Портальник по металлу (дубль 2)

Сообщение Prav »

Hanter, а можно ещё частотой следования импульсов задавать скорость в режиме управления по СКОРОСТИ (обратная связь заведена в систему ЧПУ).
Аватара пользователя
frezeryga
Почётный участник
Почётный участник
Сообщения: 13713
Зарегистрирован: 18 авг 2013, 16:08
Репутация: 5069
Откуда: Жуковский
Контактная информация:

Re: Портальник по металлу (дубль 2)

Сообщение frezeryga »

На примере простого фрезера чем разные? То куда поедет степдир решает планировщик и дает пинки приводам в нужное время в нужное место и с нужной силой и частотой и идут они куда надо.
SVP
Мастер
Сообщения: 6140
Зарегистрирован: 19 дек 2012, 15:49
Репутация: 884
Откуда: Москва
Контактная информация:

Re: Портальник по металлу (дубль 2)

Сообщение SVP »

Hanter писал(а):
SVP писал(а):Я одного не пойму, чем буфер с сумматором хуже-то ? Такое-же "прямое" управление.
Если цикл управление не длиннее, то какая разница чем задавать задание, вольтажом или импульсами ?
да он не лучше и не хуже. сама схема управления другая. поймите простую вещь - Position control mode - режим когда задача привода состоит в том, чтобы попасть в нужную позицию. все. он получил задание - топай вправо 100 шагов и потопал. на протяжении этих 100 шагов вы ничего про него не знаете. шагает он через метр, или идет приставляя ноги.. может где то прыжками.. это НЕ контролируется. важно чтобы он за определенное время пришел в нужную позицию.. и единственный орган контроля - это флаг "ин позишен" - который привод ставит когда достигнута позиция. все. все остальное - происходит внутри усилка. он сам че то там решает, че то рулит, за его пределы эта информация не выходит. соответственно мозг системы не получает никакой информации о движении внутри задания.
Ты правильно всё пишешь, однако, ты пишешь о разнице не между шагами и аналогом, а между наличием ОС (по линейкам к примеру) и егоотсутствием.
О том, где находится контроллер движения итп.
Понятно, что команды типа "поедь куда-нибудь вправо 100 импульсов" выполняются иначе чем "едь-едь-стоп".

В каждом серво-цикле ты выдаешь на аналог задание в вольтах, так ?
Если ты будешь выдавать его в импульсах, то что-то разве изменится ? (да хоть в дохлых попугаях)

Ты точно также не контролируешь на аналоге положение МЕЖДУ сервоциклами, как не контролируешь его при движении по позициям.
Если позиции ты задаешь маленькими порциями, то в чём отличие-то ? В принципе ведь тебе не скорость от привода нужна, тебе
нужно, чтобы он прошел какое-то расстояние за какое-то время. Какая разница в чём задавать эту характеристику, в шагах, вольтах, чем-то еще ?
В импульсах, кстати может и лучше, наводки на аналоговую линию пострашнее будут....

Или нельзя настроить неаналоговую серву так, чтобы она получала команду каждый сервоцикл, а не один раз ?
SVP
Мастер
Сообщения: 6140
Зарегистрирован: 19 дек 2012, 15:49
Репутация: 884
Откуда: Москва
Контактная информация:

Re: Портальник по металлу (дубль 2)

Сообщение SVP »

Вот представим, что у меня система с линейками, и выход на +-10В. А снаружи стоит не обычная аналоговая серва, а управляемая по степ-диру.
И стоит простой преобразователь, из 10В он делает 10 импульсов, из 1В - 1, из 0 - 0.

Будет ли работа такой сервы существенно идеологически отличаться в худшую сторону, от её аналогового собрата ?
(если выкинуть преобразователь и воткнуть собрата)

Команды она будет получать чуть медленнее конечно (импульсы длину имеют), но зато может иметь на борту какие-нибудь
"ништяки" для их более четкой отработки (для неё движение на импульс может означать движение на 10 положений энкодера, или на 100)
Или будет дергаться сильно ?
Аватара пользователя
Prav
Мастер
Сообщения: 834
Зарегистрирован: 14 июл 2015, 05:10
Репутация: 138
Настоящее имя: Петр Раввинский
Откуда: Москва
Контактная информация:

Re: Портальник по металлу (дубль 2)

Сообщение Prav »

Ну раз уж пошла такая "пьянка", то самый лучший вариант:

1) Режим управления по Скорости/слежение за скоростью.
2) Обратная связь заведена в систему ЧПУ.
3) Задание значения скорости: цифровой интерфейс (физически: дифференциальная пара - для помехоустойчивости) при помощи управляющих команд.
Аватара пользователя
Lafayette
Мастер
Сообщения: 3514
Зарегистрирован: 11 фев 2017, 21:25
Репутация: 445
Настоящее имя: Михаил
Контактная информация:

Re: Портальник по металлу (дубль 2)

Сообщение Lafayette »

А можете сказать, какая механическая разница, кроме того что рывки и фрезы "долго" не живут?
Ответить

Вернуться в «Фрезерные станки по металлам»