Мини ЧПУ токарничек из 1Д601

Токарные станки с ЧПУ.
Аватара пользователя
Сергей Саныч
Мастер
Сообщения: 9116
Зарегистрирован: 30 май 2012, 14:20
Репутация: 2858
Откуда: Тюмень
Контактная информация:

Re: Мини ЧПУ токарничек из 1Д601

Сообщение Сергей Саныч »

SVP писал(а):пруфов бы
Погуглите что-нибудь вроде "схемы цифровых устройств на основе ИС"
SVP писал(а):Это касается и питания, и всего остального. Хорошая схема содержит всё для её повторения, а не только то, что касается сигнальных линий...
В приведенной схеме есть всё необходимое и достаточное для ее повторения не только профессиональным электронщиком, но и грамотным любителем. Питание, кстати, тоже обозначено.
Чудес не бывает. Бывают фокусы.
Аватара пользователя
Hanter
Мастер
Сообщения: 5414
Зарегистрирован: 27 янв 2012, 14:52
Репутация: 4338
Настоящее имя: Алексей
Откуда: Питер
Контактная информация:

Re: Мини ЧПУ токарничек из 1Д601

Сообщение Hanter »

SVP писал(а):И даже в таком раскладе не возникает желания нарисовать всё-таки нормальную принципиальную схему хотя-бы ?
И развести потом поудобнее. Разочарован безмерно. Лепилово ведет к попадалову..
на 15ой и 16ой страницах посты 285 и 296 прочитайте плиз. Я же не говорю вам как проще сверлить отверстие 0.8 длиной 20мм в титане.. ;) НЕ УМЕЮ я. не мое это. я занимаюсь другими вещами. какие то основы знаю. паяльник держать умею. транзистор от резистора отличаю. готовую схему развести и спаять смогу. Но сам строить схемы НЕ УМЕЮ ибо не знаю основ и принципов. и не горю желанием изучать это дело. ибо возраст, время, другие цели и другие задачи. И я предпочитаю честно сказать что я это не умею, чем строить из себя умного нихрена при этом не понимая. ДА, мне надо тыкнуть пальцем. лучше нарисовать на схеме.. :tongue:
по этому и вопрос был задан - может ли кто помочь. если есть видение того как это нада сделать, желание поучаствовать, моя благодарность будет иметь место быть. но агитировать меня делать то чего я не умею - разводить многослойные платы, совать СМД компонетны под микросхемы и тд и тп - не надо. :freak: :cheesy:
Опыт - это когда на смену вопросам: "Что? Где? Когда? Как? Почему?" Приходит единственный вопрос: "Нахрена?"
==========================================
фрезерная и токарная обработка на станках с чпу.
Резка, гибка, сварка и порошковая окраса.
SVP
Мастер
Сообщения: 6140
Зарегистрирован: 19 дек 2012, 15:49
Репутация: 884
Откуда: Москва
Контактная информация:

Re: Мини ЧПУ токарничек из 1Д601

Сообщение SVP »

Hanter писал(а):на 15ой и 16ой страницах посты 285 и 296 прочитайте плиз.
Я-то читаю.
В 285 стоны о том какие все вокруг сцуки
В 296 битая ссылка, которую я просил прислать небитую в одном из последущих сообщений - полный игнор.

Проблема как я понимаю решена, некоторые корреспонденты считают, что схема хорошая,
разводку сделать с той что есть я увы не возьмусь, не умею делать разводки по схемам
на которых не все элементы нарисованы, убог и сир я видать, несовременен, плохой любитель.

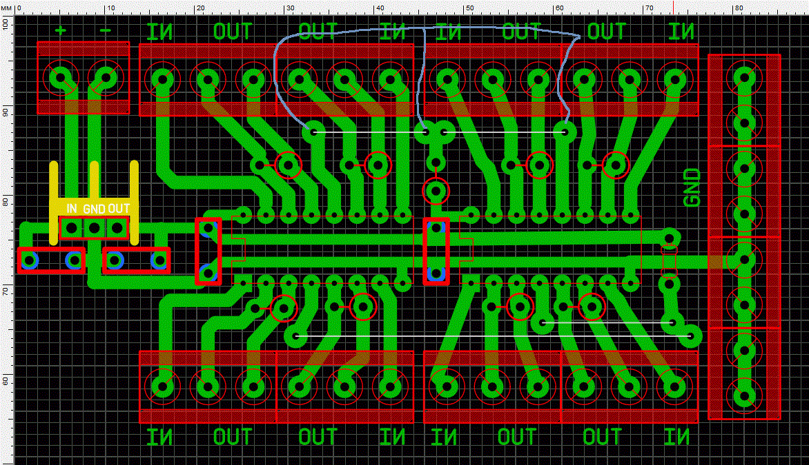
Если предположить что разводка изначально "верная" и белым указаны перемычки, то их можно развести по-нормальному.
К примеру как-то так
aaa.gif (3070 просмотров) <a class='original' href='./download/file.php?id=121920&mode=view' target=_blank>Загрузить оригинал (247.17 КБ)</a>
Если надо помочь развести на 2 стороны итп - лично мне нужна схема... ретроградная древняя схема, на которой указано всё...
Если надо помочь нарисовать схему, нужны даташиты, политическая воля, и помощь зала.
Если нужны СМД компоненты (резисторы там, кондеры итп) - нужен список, могу набрать из того что есть в наличии и выслать в письме.
Припоя могу прислать нормального, флюса, в принципе могу, наверное, даже отфрезеровать и собрать, но небыстро, приболел что-то.
Чем-то еще помочь ?
Lunatic
Мастер
Сообщения: 460
Зарегистрирован: 09 мар 2015, 20:25
Репутация: 75
Настоящее имя: Дмитрий
Контактная информация:

Re: Мини ЧПУ токарничек из 1Д601

Сообщение Lunatic »

SVP писал(а):
Сергей Саныч писал(а):Позвольте поинтересоваться, а какую схему вы считаете "нормальной"?
Рисовать микросхемы в виде отдельных логических элементов - общепринятая практика. Так их гораздо легче читать.
На которой указаны все(совсем все) соединения и элементы.
Не очень понимаю о чем речь, но ни разу не видел в даташите на чип с ножками en1,2 и en3,4 схемы на которой была-бы вместо этого одна ножка еще и с другим названием.
Возможно ныне, в профессиональной среде это и принято (пруфов бы), но для любителей подобные схемы - это верный способ "отстрелить себе ногу".
Впрочем можно делать как угодно, я в устройстве не заинтересован, хотелось как-то увеличить вероятность успеха, но видимо, это не требуется.

ЗЫ. Это касается и питания, и всего остального. Хорошая схема содержит всё для её повторения, а не только то, что касается сигнальных линий...
Что касается обозначения ног и графического обозначения микросхемы то это библиотечный компонент в DipTrace. Лет 16 назад ,когда только начинал изучать PCad, большинство корпусов рисовал сам, сейчас проще взять готовый элемент из громадной библиотеки. Почему обозначение выводов не совпадает с даташитом я не знаю. Это касается и питания, на счеме все есть но немного в непривычном виде (это решение дизайнера библиотеки).
Я не профессионал в разработке, моя область - ремонт.
Аватара пользователя
Hanter
Мастер
Сообщения: 5414
Зарегистрирован: 27 янв 2012, 14:52
Репутация: 4338
Настоящее имя: Алексей
Откуда: Питер
Контактная информация:

Re: Мини ЧПУ токарничек из 1Д601

Сообщение Hanter »

SVP писал(а):Я-то читаю. В 285 стоны о том какие все вокруг сцуки. В 296 битая ссылка, которую я просил прислать небитую в одном из последущих сообщений - полный игнор.
Где вы увидели стоны ? в 285ом был ответ на заданный ранее вопрос. Да, я имею претензии к конкретному человеку. Но эти претензии не в том что человек мне что-то должен за комплектуху или работу. И написано то что вы посчитали "стоном" было только ради того, чтобы тут, на этом форуме небыло разговоров о то, что "кто-то" кому то не вернул деньги за комплектуху или работу.
SVP писал(а):В 296 битая ссылка, которую я просил прислать небитую в одном из последущих сообщений - полный игнор.
в 302 посту был ответ на ваш вопрос - движок форума отсекает от ссылки ").pdf" - исправить это я не в силах.
по дорожкам - спасибо. принято. доработаю.
Схемы другой - не имею. все что имею - выдал. Фрезеровать, высылать флюс, компоненты - не надо. все есть. чипы заберу в субботу. собрать сам в состоянии.
Опыт - это когда на смену вопросам: "Что? Где? Когда? Как? Почему?" Приходит единственный вопрос: "Нахрена?"
==========================================
фрезерная и токарная обработка на станках с чпу.
Резка, гибка, сварка и порошковая окраса.
SVP
Мастер
Сообщения: 6140
Зарегистрирован: 19 дек 2012, 15:49
Репутация: 884
Откуда: Москва
Контактная информация:

Re: Мини ЧПУ токарничек из 1Д601

Сообщение SVP »

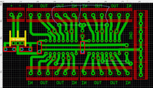
В моей версии их два, и действительно есть какой-то с питанием аж отдельно.
Вероятно он нужен для того, чтобы такие дебилы как я, потом не смогли ничего понять...
aa2.png (3052 просмотра) <a class='original' href='./download/file.php?id=121922&mode=view' target=_blank>Загрузить оригинал (17.32 КБ)</a>
SVP
Мастер
Сообщения: 6140
Зарегистрирован: 19 дек 2012, 15:49
Репутация: 884
Откуда: Москва
Контактная информация:

Re: Мини ЧПУ токарничек из 1Д601

Сообщение SVP »

Hanter писал(а):Где вы увидели стоны ? в 285ом был ответ на заданный ранее вопрос. Да, я имею претензии к конкретному человеку. Но эти претензии не в том что человек мне что-то должен за комплектуху или работу. И написано то что вы посчитали "стоном" было только ради того, чтобы тут, на этом форуме небыло разговоров о то, что "кто-то" кому то не вернул деньги за комплектуху или работу.
Я одного не пойму,
1. проехали уже давно,
2. это ведь не я этот человек, правда ?
Зачем посылать меня это перечитывать еще раз :) ?
Просто просрать чуть-чуть моего времени ?
Hanter писал(а):в 302 посту был ответ на ваш вопрос - движок форума отсекает от ссылки ").pdf" - исправить это я не в силах.
Т.е. сделать короткий урл, или просто вставить урл в виде текста нерешаемая техническая задача ?
Какой смысл ссылаться на место из которого документацию не извлечь. Это такой плевок в лицо что-ли ?
Типа "да пошел ты"...

Може быть, "чтобы не было разговоров", надо было просто написать "лично ваша помощь не нужна",
и я быстренько покинул бы топик. Это было бы куда как достойнее ей богу.
Hanter писал(а):все есть.
Ну и отлично.
Аватара пользователя
Serg
Мастер
Сообщения: 21923
Зарегистрирован: 17 апр 2012, 14:58
Репутация: 5183
Заслуга: c781c134843e0c1a3de9
Настоящее имя: Сергей
Откуда: Москва
Контактная информация:

Re: Мини ЧПУ токарничек из 1Д601

Сообщение Serg »

SVP писал(а):Т.е. сделать короткий урл, или просто вставить урл в виде текста нерешаемая техническая задача ?
Внизу справа есть ссылка на доки по форуму, в том числе и для пользователей...
Хотя тут все охрененно занятые, занимаются великими делами и у них нет ни минуты времени на то, чтобы ясно донести свою мысль до других. Но донести необходимо - это одно их тех великих дел.
Ну а т.к. я до великих дел ещё не дорос, то могу позволить себе потратить аж целую минутку:
http://www.ware-tech.com/kr/_library/document/servo/yaskawa/Sigma%20III%20Standard%20manual%20sieps80000000g_9_0%20(E).pdf

Код: Выделить всё

[url=http://www.ware-tech.com/kr/_library/document/servo/yaskawa/Sigma%20III%20Standard%20manual%20sieps80000000g_9_0%20(E).pdf]http://www.ware-tech.com/kr/_library/document/servo/yaskawa/Sigma%20III%20Standard%20manual%20sieps80000000g_9_0%20(E).pdf[/url]
:)
Я не Христос, рыбу не раздаю, но могу научить, как сделать удочку...
Аватара пользователя
Hanter
Мастер
Сообщения: 5414
Зарегистрирован: 27 янв 2012, 14:52
Репутация: 4338
Настоящее имя: Алексей
Откуда: Питер
Контактная информация:

Re: Мини ЧПУ токарничек из 1Д601

Сообщение Hanter »

1. я русским языком написал - я НЕ умею. составлять схемы. и НЕ буду тратить на изучение этого искусства время. не потому что это сложно, а потому что каждый должен заниматься своим делом. вы тем не менее упорно требуете от меня схем и прочего. Мне проще заплатить за это денег, подарить какую то железяку, сделать что-то полезное для того кто мне в этом поможет. это будет и быстрее и с более качественным результатом для меня и приятнее для знающих.
SVP писал(а):Я одного не пойму,
1. проехали уже давно, 2. это ведь не я этот человек, правда ?
Зачем посылать меня это перечитывать еще раз ?
Просто просрать чуть-чуть моего времени ?
проехали. но вы почему-то пытаетесь меня оскорбить даже не пытаясь вникнуть в суть. да, этот человек не вы, иначе бы мы просто не общались. посылать перечитать ? вам не приходит в голову что я могу сидеть с телефона и вставить ссылку изначально проблемно ? зачем задавать вопросы, на которые были даны ответы ? просрать чуть-чуть моего времени ?

И да, спасибо, Ваша помощь не требуется.
Опыт - это когда на смену вопросам: "Что? Где? Когда? Как? Почему?" Приходит единственный вопрос: "Нахрена?"
==========================================
фрезерная и токарная обработка на станках с чпу.
Резка, гибка, сварка и порошковая окраса.
Аватара пользователя
Hanter
Мастер
Сообщения: 5414
Зарегистрирован: 27 янв 2012, 14:52
Репутация: 4338
Настоящее имя: Алексей
Откуда: Питер
Контактная информация:

Re: Мини ЧПУ токарничек из 1Д601

Сообщение Hanter »

UAVpilot писал(а):Внизу справа есть ссылка на доки по форуму, в том числе и для пользователей...
Сергей ткните плиз пальцем - где.. а то шотояневижу..
Буфер обмена01.gif (3027 просмотров) <a class='original' href='./download/file.php?id=121931&mode=view' target=_blank>Загрузить оригинал (179.79 КБ)</a>
Опыт - это когда на смену вопросам: "Что? Где? Когда? Как? Почему?" Приходит единственный вопрос: "Нахрена?"
==========================================
фрезерная и токарная обработка на станках с чпу.
Резка, гибка, сварка и порошковая окраса.
nik1
Мастер
Сообщения: 8408
Зарегистрирован: 02 окт 2012, 07:37
Репутация: 3629
Откуда: Красногорск
Контактная информация:

Re: Мини ЧПУ токарничек из 1Д601

Сообщение nik1 »

Вот так делается слон из мухи :hehehe:
Аватара пользователя
Serg
Мастер
Сообщения: 21923
Зарегистрирован: 17 апр 2012, 14:58
Репутация: 5183
Заслуга: c781c134843e0c1a3de9
Настоящее имя: Сергей
Откуда: Москва
Контактная информация:

Re: Мини ЧПУ токарничек из 1Д601

Сообщение Serg »

Hanter писал(а):Сергей ткните плиз пальцем - где.. а то шотояневижу..
Буфер обмена01.gif (3020 просмотров) <a class='original' href='./download/file.php?id=121932&mode=view' target=_blank>Загрузить оригинал (186.65 КБ)</a>
:)
Я не Христос, рыбу не раздаю, но могу научить, как сделать удочку...
Аватара пользователя
Hanter
Мастер
Сообщения: 5414
Зарегистрирован: 27 янв 2012, 14:52
Репутация: 4338
Настоящее имя: Алексей
Откуда: Питер
Контактная информация:

Re: Мини ЧПУ токарничек из 1Д601

Сообщение Hanter »

nik1 писал(а):Вот так делается слон из мухи
да не говори.. :) твоя посылка кстати уехала..
UAVpilot писал(а):Внизу справа есть ссылка на доки по форуму
вот уж ни за что бы не подумал что это доки по форуму... ;)
Опыт - это когда на смену вопросам: "Что? Где? Когда? Как? Почему?" Приходит единственный вопрос: "Нахрена?"
==========================================
фрезерная и токарная обработка на станках с чпу.
Резка, гибка, сварка и порошковая окраса.
Аватара пользователя
Serg
Мастер
Сообщения: 21923
Зарегистрирован: 17 апр 2012, 14:58
Репутация: 5183
Заслуга: c781c134843e0c1a3de9
Настоящее имя: Сергей
Откуда: Москва
Контактная информация:

Re: Мини ЧПУ токарничек из 1Д601

Сообщение Serg »

Hanter писал(а):вот уж ни за что бы не подумал что это доки по форуму... ;)
А что ты понимал под словом "поддержка"? Ссылка, в которую должны постоянно тыкать русские, чтобы форум не падал?.. :)
Я не Христос, рыбу не раздаю, но могу научить, как сделать удочку...
Аватара пользователя
Сергей Саныч
Мастер
Сообщения: 9116
Зарегистрирован: 30 май 2012, 14:20
Репутация: 2858
Откуда: Тюмень
Контактная информация:

Re: Мини ЧПУ токарничек из 1Д601

Сообщение Сергей Саныч »

мне всегда казалось, что это доки для админов форумов, а никак не для участников.
А для простых смертных лучше бы статью в форумную Вики.
Чудес не бывает. Бывают фокусы.
Аватара пользователя
Serg
Мастер
Сообщения: 21923
Зарегистрирован: 17 апр 2012, 14:58
Репутация: 5183
Заслуга: c781c134843e0c1a3de9
Настоящее имя: Сергей
Откуда: Москва
Контактная информация:

Re: Мини ЧПУ токарничек из 1Д601

Сообщение Serg »

Сергей Саныч писал(а):мне всегда казалось, что это доки для админов форумов, а никак не для участников.
Ну тут можно было простейшую логику применить: зачем показывать пользователю ссылки, которые не для него? :)
Ну или просто ткнуть в неё и посмотреть - у нас переход по ссылкам совершенно бесплатен. Пока. :)
Сергей Саныч писал(а):А для простых смертных лучше бы статью в форумную Вики.
А в чём проблема-то? Любая инициатива имеет инициатора. :)
Я не Христос, рыбу не раздаю, но могу научить, как сделать удочку...
Аватара пользователя
Hanter
Мастер
Сообщения: 5414
Зарегистрирован: 27 янв 2012, 14:52
Репутация: 4338
Настоящее имя: Алексей
Откуда: Питер
Контактная информация:

Re: Мини ЧПУ токарничек из 1Д601

Сообщение Hanter »

UAVpilot писал(а):Ну тут можно было простейшую логику применить: зачем показывать пользователю ссылки, которые не для него?
вообще то она стандартно висит в движке форума.. ;) так же как "powered by....." в обоих строчках.. или там тоже че то для юзера полезное ? :)
Опыт - это когда на смену вопросам: "Что? Где? Когда? Как? Почему?" Приходит единственный вопрос: "Нахрена?"
==========================================
фрезерная и токарная обработка на станках с чпу.
Резка, гибка, сварка и порошковая окраса.
Аватара пользователя
Сергей Саныч
Мастер
Сообщения: 9116
Зарегистрирован: 30 май 2012, 14:20
Репутация: 2858
Откуда: Тюмень
Контактная информация:

Re: Мини ЧПУ токарничек из 1Д601

Сообщение Сергей Саныч »

UAVpilot писал(а):зачем показывать пользователю ссылки, которые не для него?
К примеру, по условиям использования движка, для рекламы.
мне, к примеру, браузер регулярно показывает кучу всяких ссылок, которые ну никак не нужны. И даже AdBlock не всегда от них помогает :)
UAVpilot писал(а):Любая инициатива имеет инициатора. :)
угу, имеет во всех смыслах :(
Чудес не бывает. Бывают фокусы.
SVP
Мастер
Сообщения: 6140
Зарегистрирован: 19 дек 2012, 15:49
Репутация: 884
Откуда: Москва
Контактная информация:

Re: Мини ЧПУ токарничек из 1Д601

Сообщение SVP »

Hanter писал(а):И да, спасибо, Ваша помощь не требуется.
Даже прям не знаю... спасибо что не через 100 страниц.
Постараюсь более не беспокоить. Да честно говоря, желание пропало уже "само собой".
Аватара пользователя
Serg
Мастер
Сообщения: 21923
Зарегистрирован: 17 апр 2012, 14:58
Репутация: 5183
Заслуга: c781c134843e0c1a3de9
Настоящее имя: Сергей
Откуда: Москва
Контактная информация:

Re: Мини ЧПУ токарничек из 1Д601

Сообщение Serg »

Сергей Саныч писал(а):К примеру, по условиям использования движка, для рекламы.
мне, к примеру, браузер регулярно показывает кучу всяких ссылок, которые ну никак не нужны. И даже AdBlock не всегда от них помогает :)
А на электрощитках рекламу типа "Не влезай - убьёт!" не показывают... ;)
Я не Христос, рыбу не раздаю, но могу научить, как сделать удочку...
Ответить

Вернуться в «Токарные станки»