Yaskawa SGDA-01AS+kflop+kanalog освоение, настройка
- ukr-sasha
- Мастер
- Сообщения: 3401
- Зарегистрирован: 21 мар 2011, 07:47
- Репутация: 2181
- Настоящее имя: Украинец Александр Григорьевич
- Откуда: Киев, Украина
- Контактная информация:
Re: Yaskawa SGDA-01AS+kflop+kanalog освоение, настройка
Так никто же не говорит, что нужно вкладывать деньги.
Не надо путать теплое и мягкое.
Не надо путать теплое и мягкое.
- Predator
- Мастер
- Сообщения: 9583
- Зарегистрирован: 18 июл 2013, 18:26
- Репутация: 2531
- Контактная информация:
Re: Yaskawa SGDA-01AS+kflop+kanalog освоение, настройка
Надо тему Сергей Саныча ему почитать для начала, ссылку уже дали выше...
-
Александр_
- Мастер
- Сообщения: 1743
- Зарегистрирован: 24 дек 2013, 17:47
- Репутация: 122
- Контактная информация:
Re: Yaskawa SGDA-01AS+kflop+kanalog освоение, настройка
имеется в виду что-то в таком роде: http://radioparty.ru/prog-avr/program-c ... x-keyboard ? это можно реализовать в кфлопе?ukr-sasha писал(а):В чем проблема написать опрос матрицы кнопок
я так понял, что вопрос, который я поднял не является каким-то стандартным? Такое чувство, что все многочисленные пользователи кфлопа работают либо без пультов вовсе либо с пультами, подключенными по кабелю из двадцати проводов. в частности, в теме про "малыша" упоминается пульт из ссылки что дал выше (обычный китайский с маховиком) - там он явно как-то к кфлопу приделан.
что за тема Сергея Саныча?
Заходите в гости: www.pandicon.net www.graver36.ru
- ukr-sasha
- Мастер
- Сообщения: 3401
- Зарегистрирован: 21 мар 2011, 07:47
- Репутация: 2181
- Настоящее имя: Украинец Александр Григорьевич
- Откуда: Киев, Украина
- Контактная информация:
Re: Yaskawa SGDA-01AS+kflop+kanalog освоение, настройка
Именно это я имел в виду.Александр_ писал(а):имеется в виду что-то в таком роде: http://radioparty.ru/prog-avr/program-c ... x-keyboard ? это можно реализовать в кфлопе?
- Hanter
- Мастер
- Сообщения: 5414
- Зарегистрирован: 27 янв 2012, 14:52
- Репутация: 4338
- Настоящее имя: Алексей
- Откуда: Питер
- Контактная информация:
Re: Yaskawa SGDA-01AS+kflop+kanalog освоение, настройка
цифровую клавиатуру ЮСБ-шную ("выкидыш") задействовать че мешает ? http://g04.a.alicdn.com/kf/HTB1P9T3HVXX ... en2014.jpg
Опыт - это когда на смену вопросам: "Что? Где? Когда? Как? Почему?" Приходит единственный вопрос: "Нахрена?"
==========================================
фрезерная и токарная обработка на станках с чпу.
Резка, гибка, сварка и порошковая окраса.
==========================================
фрезерная и токарная обработка на станках с чпу.
Резка, гибка, сварка и порошковая окраса.
-
Александр_
- Мастер
- Сообщения: 1743
- Зарегистрирован: 24 дек 2013, 17:47
- Репутация: 122
- Контактная информация:
Re: Yaskawa SGDA-01AS+kflop+kanalog освоение, настройка
а причем здесь USB-клава и кфлоп?
я такой клавой пользуюсь на станке, который основной. работаю с MAch3. в принципе, удобно, только постоянно бегаю нажимать что-то на большой клаве, да и мышка тоже нужна все время.
как это поможет с кфлопом? я ж в него USb не воткну:-)
я такой клавой пользуюсь на станке, который основной. работаю с MAch3. в принципе, удобно, только постоянно бегаю нажимать что-то на большой клаве, да и мышка тоже нужна все время.
как это поможет с кфлопом? я ж в него USb не воткну:-)
Заходите в гости: www.pandicon.net www.graver36.ru
-
Александр_
- Мастер
- Сообщения: 1743
- Зарегистрирован: 24 дек 2013, 17:47
- Репутация: 122
- Контактная информация:
Re: Yaskawa SGDA-01AS+kflop+kanalog освоение, настройка
то есть, если правильно сформулировать, то будет так: "готовых распространенных решения для такой задачи нет, но все вполне реализуемо при желании путем прописывания соответствующего кода для кфлоп"?ukr-sasha писал(а):Именно это я имел в виду.
то есть я могу пока запуститься под MAch3, но оставить технологическую возможность для изготовления пульта для KmotionCNC?
что для этого потребуется? оставить выводы от дифф. входа в один канал каналога для маховика и какое-то количество свободных цифровых входов? больше ничего?
Заходите в гости: www.pandicon.net www.graver36.ru
-
aftaev
- Зачётный участник

- Сообщения: 34042
- Зарегистрирован: 04 апр 2010, 19:22
- Репутация: 6194
- Откуда: Казахстан.
- Контактная информация:
Re: Yaskawa SGDA-01AS+kflop+kanalog освоение, настройка
А у тебя клава USB куда подключена к компьютеру(винда) или напрямую к Mach3 ?Александр_ писал(а):как это поможет с кфлопом? я ж в него USb не воткну:-)
Дилетанту сложные вещи кажутся очень простыми, и только профессионал понимает насколько сложна самая простая вещь
Кто хочет - ищет возможности, кто не хочет - ищет оправдание.
Найди работу по душе и тебе не придется работать.
Кто хочет - ищет возможности, кто не хочет - ищет оправдание.
Найди работу по душе и тебе не придется работать.
- ukr-sasha
- Мастер
- Сообщения: 3401
- Зарегистрирован: 21 мар 2011, 07:47
- Репутация: 2181
- Настоящее имя: Украинец Александр Григорьевич
- Откуда: Киев, Украина
- Контактная информация:
Re: Yaskawa SGDA-01AS+kflop+kanalog освоение, настройка
Я бы так и сказал.Александр_ писал(а):то есть, если правильно сформулировать, то будет так: "готовых распространенных решения для такой задачи нет, но все вполне реализуемо при желании путем прописывания соответствующего кода для кфлоп"?
-
Александр_
- Мастер
- Сообщения: 1743
- Зарегистрирован: 24 дек 2013, 17:47
- Репутация: 122
- Контактная информация:
Re: Yaskawa SGDA-01AS+kflop+kanalog освоение, настройка
не понял вопрос. в USB-порт системного блока. к винде как я понимаю а какие возможно варианты? как можно ее к Mаch3 подключить если это программ, которая из-под винды же работает?aftaev писал(а):А у тебя клава USB куда подключена к компьютеру(винда) или напрямую к Mach3
Заходите в гости: www.pandicon.net www.graver36.ru
-
Александр_
- Мастер
- Сообщения: 1743
- Зарегистрирован: 24 дек 2013, 17:47
- Репутация: 122
- Контактная информация:
Re: Yaskawa SGDA-01AS+kflop+kanalog освоение, настройка
физически что для этого потребуется? свободный дифф. вход каналога и какте-то кол-во цифровых входов кфлопа? больше ничего? после монтажа блока управления в шкаф будет проблематично переделывать разводку проводом - тесно очень. хочу оставить нужные выводы в досягаемости.ukr-sasha писал(а):Я бы так и сказал.
P.S. Плату расширения кфлопа (оптовходы) можно к любому разъему кфлопа подключать? есть какое-то окно статуса в котором можно потом определить куда какой сигнал доходит?
Заходите в гости: www.pandicon.net www.graver36.ru
-
Дмитро
- Почётный участник

- Сообщения: 1060
- Зарегистрирован: 14 сен 2013, 01:20
- Репутация: 1139
- Настоящее имя: Дмитрий
- Откуда: Киев
Re: Yaskawa SGDA-01AS+kflop+kanalog освоение, настройка
Нет.Александр_ писал(а):любому разъему кфлопа подключать?
Есть.Александр_ писал(а):есть какое-то окно статуса в котором можно потом определить
-
aftaev
- Зачётный участник

- Сообщения: 34042
- Зарегистрирован: 04 апр 2010, 19:22
- Репутация: 6194
- Откуда: Казахстан.
- Контактная информация:
Re: Yaskawa SGDA-01AS+kflop+kanalog освоение, настройка
На это тебе и намекаю - что клавиатурой подключенной к компу по USB опрашивается Виндой, а уж потом передается данные в Mach3. Так же и с КФЛОпом. А в комп можно воткнуть несколько клав одновременно. Потому берется ненужная клавиатура и дербаниться на пульт ради микросхемы что там стоит.Александр_ писал(а): к винде как я понимаю а какие возможно варианты? как можно ее к Mаch3 подключить если это программ, которая из-под винды же работает?
Дилетанту сложные вещи кажутся очень простыми, и только профессионал понимает насколько сложна самая простая вещь
Кто хочет - ищет возможности, кто не хочет - ищет оправдание.
Найди работу по душе и тебе не придется работать.
Кто хочет - ищет возможности, кто не хочет - ищет оправдание.
Найди работу по душе и тебе не придется работать.
-
Александр_
- Мастер
- Сообщения: 1743
- Зарегистрирован: 24 дек 2013, 17:47
- Репутация: 122
- Контактная информация:
Re: Yaskawa SGDA-01AS+kflop+kanalog освоение, настройка
что-то неудачно прошло сегодняшнее подключение платы. кфлоп и каналог перестал подавать признаки жизни 
если на вход кфлопа идет 5 вольт и нет никаких led-индикаторов это безальтернативно говорит о том, что все сгорело или есть варианты? может, "предохранитель" какой-то где то в нем есть?
если на вход кфлопа идет 5 вольт и нет никаких led-индикаторов это безальтернативно говорит о том, что все сгорело или есть варианты? может, "предохранитель" какой-то где то в нем есть?
Заходите в гости: www.pandicon.net www.graver36.ru
-
Александр_
- Мастер
- Сообщения: 1743
- Зарегистрирован: 24 дек 2013, 17:47
- Репутация: 122
- Контактная информация:
Re: Yaskawa SGDA-01AS+kflop+kanalog освоение, настройка
предыстория такая.
некоторое время (пока ждал плату оптовходов) блок управления не включал. собственно, с тех пор, наверное, как растроил программную регулировку оборотов шпинделя. получил плату, подключил как на картинках. все включит и ..... никаких признаков жизни от кфлопа/каналога.
силовая часть вся работает.
за это время собственно, ничего особо с блоком не делал - распаял некоторое кол-во внешних разъемов для подключения общего питания, фильтра питания, периферии и прочего. в логику вообще не лез.
главное, фантазии не хватает на предмет причин. собственн, периферия это ладно - на molex-разъем-то питание идет. соответственно при любых раскладах индикаторы питания на кфлопе должны гореть?
P.S. кабель от платы с оптовходами который идет на кнопки на момент всего этого дела к кнопкам подключен не был, то есть цепи все разорваны были! и при любых раскладах через шлейф же ничего пролезть не могло.
некоторое время (пока ждал плату оптовходов) блок управления не включал. собственно, с тех пор, наверное, как растроил программную регулировку оборотов шпинделя. получил плату, подключил как на картинках. все включит и ..... никаких признаков жизни от кфлопа/каналога.
силовая часть вся работает.
за это время собственно, ничего особо с блоком не делал - распаял некоторое кол-во внешних разъемов для подключения общего питания, фильтра питания, периферии и прочего. в логику вообще не лез.
главное, фантазии не хватает на предмет причин. собственн, периферия это ладно - на molex-разъем-то питание идет. соответственно при любых раскладах индикаторы питания на кфлопе должны гореть?
P.S. кабель от платы с оптовходами который идет на кнопки на момент всего этого дела к кнопкам подключен не был, то есть цепи все разорваны были! и при любых раскладах через шлейф же ничего пролезть не могло.
Заходите в гости: www.pandicon.net www.graver36.ru
- ukr-sasha
- Мастер
- Сообщения: 3401
- Зарегистрирован: 21 мар 2011, 07:47
- Репутация: 2181
- Настоящее имя: Украинец Александр Григорьевич
- Откуда: Киев, Украина
- Контактная информация:
Re: Yaskawa SGDA-01AS+kflop+kanalog освоение, настройка
А если каналог отсоединить?
-
Александр_
- Мастер
- Сообщения: 1743
- Зарегистрирован: 24 дек 2013, 17:47
- Репутация: 122
- Контактная информация:
Re: Yaskawa SGDA-01AS+kflop+kanalog освоение, настройка
списался с Томом. он тоже сказал для начала отсоединить каналог и еще раз подать питание. если индикаторы не загорятся, то начинать грустить. он довольно сдержанно прокомментировал вопрос о ремонте. говорит, не рентабельно.
завтра прозвоню шлейф. если вдруг как-то криво обжался и закоротил пины в JP6 то это могло быть причиной? повторюсь, 24 вольта в платку шло через кнопки которые вообще подключены не были. так что внешнему току вроде и взяться было неоткуда. минус с блока митания я подал, а плюс уходил в кабель и обратно не приходил.
если я отвинчу винты "ножек" что держат кфлоп то с обратной стороны гайки не вывалятся? каналог плотно вмонтирован - с обратной стороны не подлезть. или это резьбовые втулки и с обеих сторон винты?
каналог мог повредиться как-то? Том говорит что пока не будет рабочего кфлопа каналог не проверить.
Гадство.......... подсоединение платки было последней операцией перед монтажом всего блока в шкаф и начала настройки станка.
завтра прозвоню шлейф. если вдруг как-то криво обжался и закоротил пины в JP6 то это могло быть причиной? повторюсь, 24 вольта в платку шло через кнопки которые вообще подключены не были. так что внешнему току вроде и взяться было неоткуда. минус с блока митания я подал, а плюс уходил в кабель и обратно не приходил.
если я отвинчу винты "ножек" что держат кфлоп то с обратной стороны гайки не вывалятся? каналог плотно вмонтирован - с обратной стороны не подлезть. или это резьбовые втулки и с обеих сторон винты?
каналог мог повредиться как-то? Том говорит что пока не будет рабочего кфлопа каналог не проверить.
Гадство.......... подсоединение платки было последней операцией перед монтажом всего блока в шкаф и начала настройки станка.
Заходите в гости: www.pandicon.net www.graver36.ru
- ukr-sasha
- Мастер
- Сообщения: 3401
- Зарегистрирован: 21 мар 2011, 07:47
- Репутация: 2181
- Настоящее имя: Украинец Александр Григорьевич
- Откуда: Киев, Украина
- Контактная информация:
Re: Yaskawa SGDA-01AS+kflop+kanalog освоение, настройка
Гайки откручивать не нужно.
Отсоедините два шлейфа на каналог.
Отсоедините два шлейфа на каналог.
- Hanter
- Мастер
- Сообщения: 5414
- Зарегистрирован: 27 янв 2012, 14:52
- Репутация: 4338
- Настоящее имя: Алексей
- Откуда: Питер
- Контактная информация:
Re: Yaskawa SGDA-01AS+kflop+kanalog освоение, настройка
Александр, во первых давай без паники. если кфлоп сгорел и сгорел по вине платы - ну стало быть с меня кфлоп. но я сильно сомневаюсь что это именно по вине платы.
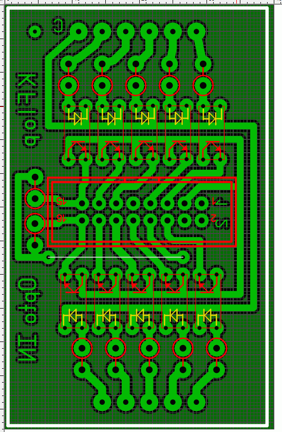
разводка платы выглядит вот так: оптопары по памяти 817-е. разъем под шлейф впаян правильно - ключ смотрит в сторону 6-ти пинового конектора. соответственно первый пин с этой же стороны.
номиналы резисторов честно - не помню. подтяжка вроде 150ом как и рекомендовано в мануале. а вот на входах оптопар - честно не помню.. то ли 22ком то ли что то такое. но они влияют только на
"срок жизни" оптопары..
ну и подтверждение того что сам юзаю эти же платы:
разводка платы выглядит вот так: оптопары по памяти 817-е. разъем под шлейф впаян правильно - ключ смотрит в сторону 6-ти пинового конектора. соответственно первый пин с этой же стороны.
номиналы резисторов честно - не помню. подтяжка вроде 150ом как и рекомендовано в мануале. а вот на входах оптопар - честно не помню.. то ли 22ком то ли что то такое. но они влияют только на
"срок жизни" оптопары..
ну и подтверждение того что сам юзаю эти же платы:
Опыт - это когда на смену вопросам: "Что? Где? Когда? Как? Почему?" Приходит единственный вопрос: "Нахрена?"
==========================================
фрезерная и токарная обработка на станках с чпу.
Резка, гибка, сварка и порошковая окраса.
==========================================
фрезерная и токарная обработка на станках с чпу.
Резка, гибка, сварка и порошковая окраса.
-
Александр_
- Мастер
- Сообщения: 1743
- Зарегистрирован: 24 дек 2013, 17:47
- Репутация: 122
- Контактная информация:
Re: Yaskawa SGDA-01AS+kflop+kanalog освоение, настройка
сегодня полдня прозванивал все что можно прозвонить и такое чувство что выловил "коротыша". надо было дождаться шлейфов, которые делал человек у которого руки не из ж#пы растут 
на вид разъемы на шлейф нормально сели и торчащие железки что прорезали жилы не звонятся, но со стороны отверстий если вставить иголки явно прозваниваются два пина. с обратной стороны шлейфа эти пины не звонятся. эта нехорошая сторона шлейфа как раз втыкалась в кфлоп. если прозванивать со стороны плохого разъема шлейф, вторая сторона которого воткнута в платку то тоже некоторые пины звонятся, но видимо, так и нужно.
индикаторы не горят на кфлопе и каналоге при подаче питания. снял вообще кфлоп, все равно не горят. если причина в шлейфе то чем может грозить замыкание двух пинов в JP4? Что-то и Том не горит желанием ничего принимать на ремонт - вроде как не рентабельно. Наверное, прав.
короткое видео засады со шлейфом. видно, что второй конец шлейфа не подключен https://youtu.be/TDXzm5vTQyE
на вид разъемы на шлейф нормально сели и торчащие железки что прорезали жилы не звонятся, но со стороны отверстий если вставить иголки явно прозваниваются два пина. с обратной стороны шлейфа эти пины не звонятся. эта нехорошая сторона шлейфа как раз втыкалась в кфлоп. если прозванивать со стороны плохого разъема шлейф, вторая сторона которого воткнута в платку то тоже некоторые пины звонятся, но видимо, так и нужно.
индикаторы не горят на кфлопе и каналоге при подаче питания. снял вообще кфлоп, все равно не горят. если причина в шлейфе то чем может грозить замыкание двух пинов в JP4? Что-то и Том не горит желанием ничего принимать на ремонт - вроде как не рентабельно. Наверное, прав.
короткое видео засады со шлейфом. видно, что второй конец шлейфа не подключен https://youtu.be/TDXzm5vTQyE
Заходите в гости: www.pandicon.net www.graver36.ru