Тяжелый станок 500х400х200 по алюминию
-
evgenyjp
- Почётный участник

- Сообщения: 1516
- Зарегистрирован: 10 авг 2011, 17:40
- Репутация: 802
- Откуда: Japan
- Контактная информация:
Re: Тяжелый станок 500х400х200 по алюминию
выглядит крепко, хотя и слишком уж наворочено 
-
nik1
- Мастер
- Сообщения: 8408
- Зарегистрирован: 02 окт 2012, 07:37
- Репутация: 3629
- Откуда: Красногорск
- Контактная информация:
Re: Тяжелый станок 500х400х200 по алюминию
зато крепкий, а навороченность победят на производстве
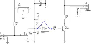
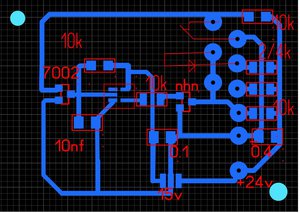
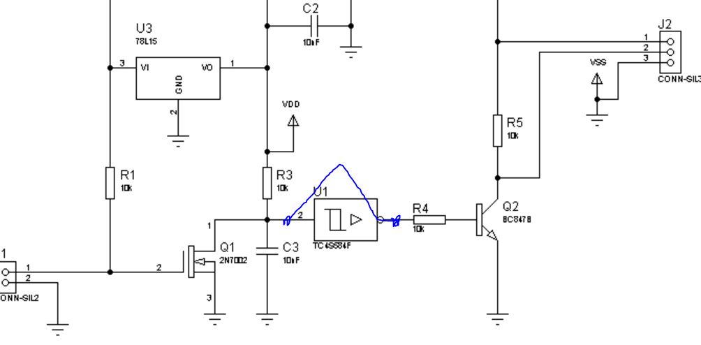
не много не в тему, делаю платку на пробник на триггере, схемка уже отработанная и по идее проблем быть не должно, но не работает
возможно ли такое , что детали с Али могут быть битые?
проблема в тригере тс 4s584f, если его выпаять из платки и перемкнуть вход и выход, то схемка работает
если он в плате, то идет падения напряжения , как буд то он коротит схему
поменял 2 жука, картина одинаковая
не много не в тему, делаю платку на пробник на триггере, схемка уже отработанная и по идее проблем быть не должно, но не работает
возможно ли такое , что детали с Али могут быть битые?
проблема в тригере тс 4s584f, если его выпаять из платки и перемкнуть вход и выход, то схемка работает
если он в плате, то идет падения напряжения , как буд то он коротит схему
поменял 2 жука, картина одинаковая
- elephant007
- Мастер
- Сообщения: 857
- Зарегистрирован: 18 ноя 2012, 13:12
- Репутация: 332
- Откуда: Сибирь, Томск
- Контактная информация:
Re: Тяжелый станок 500х400х200 по алюминию
Очень заманчивая технология. Попробовал, как оно будет по ровности.
Лазерная порезка листа 10-ки, сварка.
Рузультат очень огорчил. без применения какой-нибудь мощной УСП или предварительного точно расчитанного изгиба места сварки листы раскроя будут адски поведены.
Показал стык сварщику, ежегодно проходящему аттестацию в НАКС, он сказал что там внутри куча микротрещин и куча напряжений. Отжиг соответственно.
Если не проваривать стыки почеловечески, а ставить прихватки, вести все равно будет, и напряжения никуда не денутся.
Есть мож какая секретная тактика?
Лазерная порезка листа 10-ки, сварка.
Рузультат очень огорчил. без применения какой-нибудь мощной УСП или предварительного точно расчитанного изгиба места сварки листы раскроя будут адски поведены.
Показал стык сварщику, ежегодно проходящему аттестацию в НАКС, он сказал что там внутри куча микротрещин и куча напряжений. Отжиг соответственно.
Если не проваривать стыки почеловечески, а ставить прихватки, вести все равно будет, и напряжения никуда не денутся.
Есть мож какая секретная тактика?
- AlexNikov
- Мастер
- Сообщения: 1212
- Зарегистрирован: 05 янв 2014, 20:09
- Репутация: 721
- Настоящее имя: Алексей
- Откуда: Томск
- Контактная информация:
Re: Тяжелый станок 500х400х200 по алюминию
С алли закупал кучу радиодеталей - и транзисторы дохлые бывают и резюки левого номинала (хотя по кольцам цветным все норм), тоже самое с емкостями, диоды/стабилиторы тоже бывают с браком. Перед впаиванием, очень желательно проверять все детальки с алли, либо покупать с Маузера - там 100% фирменные элементы и рабочие, но ценник в разы выше.nik1 писал(а):зато крепкий, а навороченность победят на производстве![]()
не много не в тему, делаю платку на пробник на триггере, схемка уже отработанная и по идее проблем быть не должно, но не работает![]()
возможно ли такое , что детали с Али могут быть битые?
проблема в тригере тс 4s584f, если его выпаять из платки и перемкнуть вход и выход, то схемка работает
если он в плате, то идет падения напряжения , как буд то он коротит схему
поменял 2 жука, картина одинаковая
Питание на триггер верно разведено на платке?
-
nik1
- Мастер
- Сообщения: 8408
- Зарегистрирован: 02 окт 2012, 07:37
- Репутация: 3629
- Откуда: Красногорск
- Контактная информация:
Re: Тяжелый станок 500х400х200 по алюминию
по технологии надо уточнить , я не сам это проектировал
Алексей, питание 15 в через стабилизатор 78л15
общее питание 24 в с стабилизированного блока питания с токоограничением
ошибиться сложно, проверил раз 10 уже
фактически на триггере 4 ноги , вход -выход и питание
Алексей, питание 15 в через стабилизатор 78л15
общее питание 24 в с стабилизированного блока питания с токоограничением
ошибиться сложно, проверил раз 10 уже
фактически на триггере 4 ноги , вход -выход и питание
- N1X
- Мастер
- Сообщения: 3653
- Зарегистрирован: 16 фев 2015, 21:19
- Репутация: 1646
- Настоящее имя: Владимир
- Откуда: Беларусь, Гомель
- Контактная информация:
Re: Тяжелый станок 500х400х200 по алюминию
Полярность точно не перепутал? Он именно питание садит при запайке?
-
nik1
- Мастер
- Сообщения: 8408
- Зарегистрирован: 02 окт 2012, 07:37
- Репутация: 3629
- Откуда: Красногорск
- Контактная информация:
Re: Тяжелый станок 500х400х200 по алюминию
полярность правильная, если нет , то 7815 не запустится
питание садится после впайки триггера, если выпаять то становится 15 в
питание садится после впайки триггера, если выпаять то становится 15 в
- NKS
- Мастер
- Сообщения: 2516
- Зарегистрирован: 30 окт 2014, 21:36
- Репутация: 1233
- Настоящее имя: Сергей
- Откуда: Волгоград
- Контактная информация:
Re: Тяжелый станок 500х400х200 по алюминию
Если попробовать тот-же фокус с листом толщиной 16мм или даже 20мм, то можно ещё сильнее удивитьсяelephant007 писал(а):Очень заманчивая технология. Попробовал, как оно будет по ровности.
Лазерная порезка листа 10-ки, сварка.
У nik1 конструкция стола не подразумевает использования такого вида шва. Вообще угловой шов это дикое зло и его как правило стараются избегать.
- NKS
- Мастер
- Сообщения: 2516
- Зарегистрирован: 30 окт 2014, 21:36
- Репутация: 1233
- Настоящее имя: Сергей
- Откуда: Волгоград
- Контактная информация:
Re: Тяжелый станок 500х400х200 по алюминию
Есть, и далеко не однаelephant007 писал(а):Есть мож какая секретная тактика?
- AlexNikov
- Мастер
- Сообщения: 1212
- Зарегистрирован: 05 янв 2014, 20:09
- Репутация: 721
- Настоящее имя: Алексей
- Откуда: Томск
- Контактная информация:
Re: Тяжелый станок 500х400х200 по алюминию
Ощущение что в разводке пп косяк закрался. Проверю цоколевку сча...nik1 писал(а):по технологии надо уточнить , я не сам это проектировал
Алексей, питание 15 в через стабилизатор 78л15
общее питание 24 в с стабилизированного блока питания с токоограничением
ошибиться сложно, проверил раз 10 уже
фактически на триггере 4 ноги , вход -выход и питание
У меня подобная схемка с ходу запустилась.
- AlexNikov
- Мастер
- Сообщения: 1212
- Зарегистрирован: 05 янв 2014, 20:09
- Репутация: 721
- Настоящее имя: Алексей
- Откуда: Томск
- Контактная информация:
Re: Тяжелый станок 500х400х200 по алюминию
Да вроде верно на пп разведено...странно. Я на реник такую схемку собирал (почти тоже самое, когда-то где-то тут на форуме её нашел - в какой теме уже не помню...): С первого раза без проблем вообще запустилась.nik1 писал(а):хорошо
К стати применение на входе транзистора чем-то обусловлено? По сути он там не нужен особо то. А вот выход лучшеб как раз 2n7002 поставить вместо биполярника.
-
nik1
- Мастер
- Сообщения: 8408
- Зарегистрирован: 02 окт 2012, 07:37
- Репутация: 3629
- Откуда: Красногорск
- Контактная информация:
Re: Тяжелый станок 500х400х200 по алюминию
Схема рабочая , у меня такая уже пашет
отличие только в этом триггере с али
вот эта схемка с 305 поста
http://www.cnc-club.ru/forum/viewtopic. ... &start=300
отличие только в этом триггере с али
вот эта схемка с 305 поста
http://www.cnc-club.ru/forum/viewtopic. ... &start=300
- AlexNikov
- Мастер
- Сообщения: 1212
- Зарегистрирован: 05 янв 2014, 20:09
- Репутация: 721
- Настоящее имя: Алексей
- Откуда: Томск
- Контактная информация:
Re: Тяжелый станок 500х400х200 по алюминию
Ну тогда что остается, привет китайцам?nik1 писал(а):Схема рабочая , у меня такая уже пашет![]()
отличие только в этом триггере с али
вот эта схемка с 305 поста
http://www.cnc-club.ru/forum/viewtopic. ... &start=300
-
nik1
- Мастер
- Сообщения: 8408
- Зарегистрирован: 02 окт 2012, 07:37
- Репутация: 3629
- Откуда: Красногорск
- Контактная информация:
Re: Тяжелый станок 500х400х200 по алюминию
Похоже так, жаль долго ждали детальки и такая бяка
- Serg
- Мастер
- Сообщения: 21923
- Зарегистрирован: 17 апр 2012, 14:58
- Репутация: 5183
- Заслуга: c781c134843e0c1a3de9
- Настоящее имя: Сергей
- Откуда: Москва
- Контактная информация:
Re: Тяжелый станок 500х400х200 по алюминию
Легко, особенно если небольшими партиями покупать и дёшево. Я обычно сначала на пробу десяток беру...nik1 писал(а):возможно ли такое , что детали с Али могут быть битые?
Больше напряжение на контактах и меньше ток.AlexNikov писал(а):К стати применение на входе транзистора чем-то обусловлено?
Полевик там не всякий будет работать, а биполярник вообще любой.AlexNikov писал(а):А вот выход лучшеб как раз 2n7002 поставить вместо биполярника.
А вообще детали выбирались по принципу: ставим что не жалко из наличия.
Я не Христос, рыбу не раздаю, но могу научить, как сделать удочку...
- AlexNikov
- Мастер
- Сообщения: 1212
- Зарегистрирован: 05 янв 2014, 20:09
- Репутация: 721
- Настоящее имя: Алексей
- Откуда: Томск
- Контактная информация:
Re: Тяжелый станок 500х400х200 по алюминию
Ну я просто из соображений быстродействияUAVpilot писал(а):Полевик там не всякий будет работать, а биполярник вообще любой.
А вообще детали выбирались по принципу: ставим что не жалко из наличия.
-
nik1
- Мастер
- Сообщения: 8408
- Зарегистрирован: 02 окт 2012, 07:37
- Репутация: 3629
- Откуда: Красногорск
- Контактная информация:
Re: Тяжелый станок 500х400х200 по алюминию
да можно и полевик поставить на выход если лучше , это не вопрос
несколько фоток сборки из последних деталюх
получилось очень крута
несколько фоток сборки из последних деталюх
получилось очень крута
- NKS
- Мастер
- Сообщения: 2516
- Зарегистрирован: 30 окт 2014, 21:36
- Репутация: 1233
- Настоящее имя: Сергей
- Откуда: Волгоград
- Контактная информация:
Re: Тяжелый станок 500х400х200 по алюминию
Красяво!
Ещё бы для упрощения понимания масштаба монетки подкладывал... Тонкая работа.
-
nik1
- Мастер
- Сообщения: 8408
- Зарегистрирован: 02 окт 2012, 07:37
- Репутация: 3629
- Откуда: Красногорск
- Контактная информация:
Re: Тяжелый станок 500х400х200 по алюминию
Ширина рамы внутри 48 мм