Китайский Ардуино и Grbl Controller

Контроллеры, драйверы, датчики, управляющие устройства.
lenivets
Опытный
Сообщения: 141
Зарегистрирован: 15 окт 2016, 11:20
Репутация: 7
Настоящее имя: Виталий
Откуда: Тульская область Венёв
Контактная информация:

Re: Китайский Ардуино и Grbl Controller

Сообщение lenivets »

staltech писал(а):Как протестируешь отпишись по результатам работы.
как известно первый блин комом :P
IMG_20161119_223110.jpg (3138 просмотров) <a class='original' href='./download/file.php?id=95228&mode=view' target=_blank>Загрузить оригинал (578.52 КБ)</a>
, решил в ручную вырезать контур платы :cheesy: но карта высот :good: работает на ура :good: . буду печатку под переходник делать. может потом кто то добрым словом помянит.
учиться чему то новому всегда сложно , особенно когда в этом не понимаешь.
Аватара пользователя
selenur
Почётный участник
Почётный участник
Сообщения: 4605
Зарегистрирован: 21 авг 2013, 19:44
Репутация: 1622
Настоящее имя: Сергей
Откуда: Новый Уренгой
Контактная информация:

Re: Китайский Ардуино и Grbl Controller

Сообщение selenur »

lenivets писал(а):
staltech писал(а):Как протестируешь отпишись по результатам работы.
как известно первый блин комом :P
IMG_20161119_223110.jpg
, решил в ручную вырезать контур платы :cheesy: но карта высот :good: работает на ура :good: . буду печатку под переходник делать. может потом кто то добрым словом помянит.
В правом верхнем углу, фрезой, по гвоздю, что-ль проехался? :-)
Мой сайт: http://selenur.ru
Исходники моих программ: https://github.com/selenur
Instagram https://www.instagram.com/zheigurov/
Аватара пользователя
FLUKE
Мастер
Сообщения: 843
Зарегистрирован: 11 мар 2013, 21:18
Репутация: 187
Настоящее имя: Сергей
Откуда: Смоленск
Контактная информация:

Re: Китайский Ардуино и Grbl Controller

Сообщение FLUKE »

selenur писал(а):В правом верхнем углу, фрезой, по гвоздю, что-ль проехался?
На сквозное отверстие похоже ))
lenivets
Опытный
Сообщения: 141
Зарегистрирован: 15 окт 2016, 11:20
Репутация: 7
Настоящее имя: Виталий
Откуда: Тульская область Венёв
Контактная информация:

Re: Китайский Ардуино и Grbl Controller

Сообщение lenivets »

selenur писал(а):по гвоздю, что-ль проехался?
не FLUKE прав . сквозное. Ребят проверьте пожалуйста схемку в DIPTRACE (упс (d.dch => Расширение dch запрещено администратором.)) залил на яндекс https://yadi.sk/d/YMVm6vZIz9FST
учиться чему то новому всегда сложно , особенно когда в этом не понимаешь.
lenivets
Опытный
Сообщения: 141
Зарегистрирован: 15 окт 2016, 11:20
Репутация: 7
Настоящее имя: Виталий
Откуда: Тульская область Венёв
Контактная информация:

Re: Китайский Ардуино и Grbl Controller

Сообщение lenivets »

нашел ошибку перезалил. https://yadi.sk/d/IliyYWVyz9RYt
учиться чему то новому всегда сложно , особенно когда в этом не понимаешь.
Аватара пользователя
staltech
Почётный участник
Почётный участник
Сообщения: 544
Зарегистрирован: 01 июл 2016, 22:50
Репутация: 155
Настоящее имя: Сергей
Откуда: Пензенская обл., г. Никольск
Контактная информация:

Re: Китайский Ардуино и Grbl Controller

Сообщение staltech »

lenivets писал(а):Ребят проверьте пожалуйста схемку в DIPTRACE
Мне сегодня уже не до проверки :cheesy:, может еще кто глянет или завтра посмотрю. А ты вроде всю схемотехнику уже проверил, или плату хочешь по этой схеме разводить?
Аватара пользователя
selenur
Почётный участник
Почётный участник
Сообщения: 4605
Зарегистрирован: 21 авг 2013, 19:44
Репутация: 1622
Настоящее имя: Сергей
Откуда: Новый Уренгой
Контактная информация:

Re: Китайский Ардуино и Grbl Controller

Сообщение selenur »

я ночью гляну
Мой сайт: http://selenur.ru
Исходники моих программ: https://github.com/selenur
Instagram https://www.instagram.com/zheigurov/
lenivets
Опытный
Сообщения: 141
Зарегистрирован: 15 окт 2016, 11:20
Репутация: 7
Настоящее имя: Виталий
Откуда: Тульская область Венёв
Контактная информация:

Re: Китайский Ардуино и Grbl Controller

Сообщение lenivets »

staltech писал(а):А ты вроде всю схемотехнику уже проверил
кроме EN включить все оси ..
учиться чему то новому всегда сложно , особенно когда в этом не понимаешь.
lenivets
Опытный
Сообщения: 141
Зарегистрирован: 15 окт 2016, 11:20
Репутация: 7
Настоящее имя: Виталий
Откуда: Тульская область Венёв
Контактная информация:

Re: Китайский Ардуино и Grbl Controller

Сообщение lenivets »

:beer:
selenur писал(а):я ночью гляну
:beer:
учиться чему то новому всегда сложно , особенно когда в этом не понимаешь.
Аватара пользователя
staltech
Почётный участник
Почётный участник
Сообщения: 544
Зарегистрирован: 01 июл 2016, 22:50
Репутация: 155
Настоящее имя: Сергей
Откуда: Пензенская обл., г. Никольск
Контактная информация:

Re: Китайский Ардуино и Grbl Controller

Сообщение staltech »

selenur писал(а):я ночью гляну
OK.
lenivets писал(а):кроме EN включить все оси ..
Возможно лучше этот сигнал не трогать если используешь микрошаг. Мне эта штука немного нервы потрепала и я на нее в свое время забил.
Судя по всему нужно будет настраивать вот этот параметр: $1=25 step idle delay, msec. Но не уверен что это во всех случаях решит проблему.
lenivets
Опытный
Сообщения: 141
Зарегистрирован: 15 окт 2016, 11:20
Репутация: 7
Настоящее имя: Виталий
Откуда: Тульская область Венёв
Контактная информация:

Re: Китайский Ардуино и Grbl Controller

Сообщение lenivets »

staltech писал(а):( EN включить все оси)я на нее в свое время забил.
последую вашему примеру
staltech писал(а): $1=25 step idle delay, msec. Но не уверен что это во всех случаях решит проблему.
а какие проблемы могут быть и случаи?
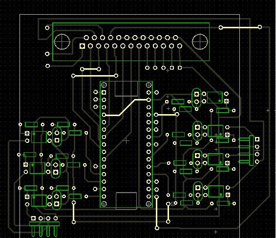
На свой страх и риск нарисовал и плату.
qq.JPG (3057 просмотров) <a class='original' href='./download/file.php?id=95444&mode=view' target=_blank>Загрузить оригинал (77.67 КБ)</a>
учиться чему то новому всегда сложно , особенно когда в этом не понимаешь.
Аватара пользователя
selenur
Почётный участник
Почётный участник
Сообщения: 4605
Зарегистрирован: 21 авг 2013, 19:44
Репутация: 1622
Настоящее имя: Сергей
Откуда: Новый Уренгой
Контактная информация:

Re: Китайский Ардуино и Grbl Controller

Сообщение selenur »

Посмотрел схему, вроде ошибок не заметил....
Мой сайт: http://selenur.ru
Исходники моих программ: https://github.com/selenur
Instagram https://www.instagram.com/zheigurov/
lenivets
Опытный
Сообщения: 141
Зарегистрирован: 15 окт 2016, 11:20
Репутация: 7
Настоящее имя: Виталий
Откуда: Тульская область Венёв
Контактная информация:

Re: Китайский Ардуино и Grbl Controller

Сообщение lenivets »

selenur писал(а):Посмотрел схему, вроде ошибок не заметил....
Спасибо :hottabych:, вечером буду :beer_blow: и :rail:
учиться чему то новому всегда сложно , особенно когда в этом не понимаешь.
Аватара пользователя
staltech
Почётный участник
Почётный участник
Сообщения: 544
Зарегистрирован: 01 июл 2016, 22:50
Репутация: 155
Настоящее имя: Сергей
Откуда: Пензенская обл., г. Никольск
Контактная информация:

Re: Китайский Ардуино и Grbl Controller

Сообщение staltech »

lenivets писал(а):staltech писал(а):
$1=25 step idle delay, msec. Но не уверен что это во всех случаях решит проблему.

а какие проблемы могут быть и случаи?
Например если импульсов степ нет дольше чем 25 мс., контроллер отключает драйвера по линии Enable. Драйвера сбрасываются с микрошага на полный шаг, в результате происходит смещение.
У меня в процессе гравировки используются паузы команда (G4 P ), в результате к концу накапливалось достаточно приличное смещение рисунка.
Что бы этого избежать нужно выставить значение "$1 - step idle delay" больше чем максимальная пауза.
Тебе это может и не грозит, но кто его знает...
lenivets
Опытный
Сообщения: 141
Зарегистрирован: 15 окт 2016, 11:20
Репутация: 7
Настоящее имя: Виталий
Откуда: Тульская область Венёв
Контактная информация:

Re: Китайский Ардуино и Grbl Controller

Сообщение lenivets »

staltech писал(а):Например если импульсов степ нет дольше чем 25 мс., контроллер отключает драйвера по линии Enable. Драйвера сбрасываются с микрошага на полный шаг, в результате происходит смещение.
У меня в процессе гравировки используются паузы команда (G4 P ), в результате к концу накапливалось достаточно приличное смещение рисунка.
Что бы этого избежать нужно выставить значение "$1 - step idle delay" больше чем максимальная пауза.
Тебе это может и не грозит, но кто его знает...
о как . будим наблюдать.
учиться чему то новому всегда сложно , особенно когда в этом не понимаешь.
lenivets
Опытный
Сообщения: 141
Зарегистрирован: 15 окт 2016, 11:20
Репутация: 7
Настоящее имя: Виталий
Откуда: Тульская область Венёв
Контактная информация:

Re: Китайский Ардуино и Grbl Controller

Сообщение lenivets »

Выкладываю накопишие файлы
распиновка,настройка.

Код: Выделить всё

ардуино    ----------------   lpt
 d1/tx(1)-          
 d0/rx(2)-          
 reset(3)-          
   gnd(4)-------------------pin18-25
     d2(5)-------------------pin2            осьХ- XS (S-импулс)
     d3(6)-------------------pi4              осьY- YS
     d4(7)-------------------pin6            осьZ- ZS
     d5(8)-------------------pin3            осьх- XD (D-направление)
     d6(9)-------------------pin5            осьY- YD
    d7(10)------------------pin7            осьZ- ZD
    d8(11)-          
    d9(12)------------------отдельный концевик (осьХ)
  d10(13)------------------отдельный концевик(осьY)
  d11(14)-         
  d12(15)------------------отдельный концевик(осьZ)
  d13(16)------------------pin17 реле шпинделя
  3v3(17)-         
  aref(18)-        
    a0(19)------------------pin15 кнопка стоп(кнопка сброса)
    a1(20)------------------кнопка Пауза
    a2(21)------------------кнопка Запус\ Продолжить
    a3(22)-        
    a4(23)-        
    a5(24)------------------Датчик касания
    a6(25)-        
    a7(26)-        
  +5v(27)-         
reset(28)-         
  gnd(29)------------------pin18-25        
    vin(30)-       


LPT----------------------------------------------------------------------------------Arduino nano v3
PIN1: осьА 

PIN2: осьХ- XS ипульс------------------------------------------------------------d2(5)

PIN3: осьх- XD напрвление------------------------------------------------------d5(8)

PIN4: осьY- YS-----------------------------------------------------------------------d3(6)

PIN5: осьY- YD-----------------------------------------------------------------------d6(9)

PIN6: осьZ- ZS ----------------------------------------------------------------------d4(7)

Pin7: осьZ- ZD------------------------------------------------------------------------d7(10)

PIN8: Выход +5 (питание mk1)

Pin9: Пустой

Pin10: предел DIN1 1

PIN11: предел DIN2 2

Pin12: предел DIN3 3

PIN13: предел DIN4 4  -----------------------------------------------------------a5(24)-идёт на датчик касание

PIN14: осьА-направление по оси

PIN15: E-Stop-------------------------------------------------------------------------a0(19)

PIN16: EN включить все оси

PIN17:  Шпиндель управления реле------------------------------------------d13(16)

PIN18 ~ 25: земля GND----------------------------------------------------------- gnd(4)




$ < $0=10 (step pulse, usec)
$1=25 (step idle delay, msec)
$2=0 (step port invert mask:00000000)
$3=7 (dir port invert mask:00000111)
$4=0 (step enable invert, bool)
$5=0 (limit pins invert, bool)
$6=0 (probe pin invert, bool)
$10=3 (status report mask:00000011)
$11=0.010 (junction deviation, mm)
$12=0.002 (arc tolerance, mm)
$13=0 (report inches, bool)
$20=0 (soft limits, bool)
$21=1 (hard limits, bool)
$22=0 (homing cycle, bool)
$23=0 (homing dir invert mask:00000000)
$24=25.000 (homing feed, mm/min)
$25=500.000 (homing seek, mm/min)
$26=250 (homing debounce, msec)
$27=1.000 (homing pull-off, mm)
$100=402.010 (x, step/mm)
$101=402.010 (y, step/mm)
$102=402.010 (z, step/mm)
$110=500.000 (x max rate, mm/min)
$111=500.000 (y max rate, mm/min)
$112=500.000 (z max rate, mm/min)
$120=10.000 (x accel, mm/sec^2)
$121=10.000 (y accel, mm/sec^2)
$122=10.000 (z accel, mm/sec^2)
$130=200.000 (x max travel, mm)
$131=200.000 (y max travel, mm)
$132=53.000 (z max travel, mm)
ok 
Спасибо за прошивку, поддержку staltech http://www.cnc-club.ru/forum/download/file.php?id=94919 и поддержку selenur. Ребят Спаси Вас Господи.
Сайт ArduinoGRBL-                  http://www.cnc-club.ru/wiki/index.php/ArduinoGRBL
GRBL.rar
схема и печатка в DipTrace. печатка в Sprint-Layout
(69.55 КБ) 353 скачивания
учиться чему то новому всегда сложно , особенно когда в этом не понимаешь.
lenivets
Опытный
Сообщения: 141
Зарегистрирован: 15 окт 2016, 11:20
Репутация: 7
Настоящее имя: Виталий
Откуда: Тульская область Венёв
Контактная информация:

Re: Китайский Ардуино и Grbl Controller

Сообщение lenivets »

что-то ребят у меня не получается. проблема в том что какие то кривые дорожки выходят и резаные. плюс к тому ардуина может сама по себе откл от компа (потерять связь )такое чувство что теряются шаги .может проблема в $1=25 step idle delay, msec что staltech описывал. чуть позже выложу фото.
учиться чему то новому всегда сложно , особенно когда в этом не понимаешь.
Аватара пользователя
staltech
Почётный участник
Почётный участник
Сообщения: 544
Зарегистрирован: 01 июл 2016, 22:50
Репутация: 155
Настоящее имя: Сергей
Откуда: Пензенская обл., г. Никольск
Контактная информация:

Re: Китайский Ардуино и Grbl Controller

Сообщение staltech »

lenivets писал(а):плюс к тому ардуина может сама по себе откл от компа (потерять связь )
Может например из за помех от шпинделя.
lenivets писал(а):может проблема в $1=25 step idle delay, msec что staltech описывал.
Как уже писал не стоит пока задействовать Enable, если сможешь добиться стабильной работы потом попробуешь задействовать
Олег.
Опытный
Сообщения: 131
Зарегистрирован: 20 ноя 2014, 19:18
Репутация: 14
Контактная информация:

Re: Китайский Ардуино и Grbl Controller

Сообщение Олег. »

staltech писал(а):Может например из за помех от шпинделя.
Сбоить может не только ардуина.
Управлял на столе драйвером A4988, не от ардуины, а от пром. PLC.

При включении асинхронного движка через инвертор, появлялись лишние шаги на движке.
Заземление минуса заметно помогло, но не полностью.

Если ардуина от компа отваливается, т.е. USB клинит, у вас полный пипец с помехами.

Можно попробовать комп на батарею заземлить, проверить чтобы юсб кабель был с экраном, и если он воткнут в комп, на минусе ардуины должна быть земля. Помогает, но не на 100%, иногда эффективнее погасить сами помехи, а не бороться с их последствиями.
Morroc
Мастер
Сообщения: 202
Зарегистрирован: 22 ноя 2015, 03:17
Репутация: 22
Настоящее имя: Александр
Контактная информация:

Re: Китайский Ардуино и Grbl Controller

Сообщение Morroc »

Лучше и то и другое :) Есть фильтры для 220, да и инверторы наверняка тоже разного качества бывают.

Не тормозит ардуина то на avr ? Мне говорили, что бывает задумывается - тогда лучше на stm32 наверное, по цене разница не велика же.
Ответить

Вернуться в «Электроника»