SolidCAM

Обсуждение аспектов работы с CAМ программами, подготовка моделей, настройка постпроцессоров, настройка параметров инструментов, обсуждение стратегий обработки, симуляция обработки. Вопросы по G-коду.
nik1
Мастер
Сообщения: 8408
Зарегистрирован: 02 окт 2012, 07:37
Репутация: 3629
Откуда: Красногорск
Контактная информация:

Re: SolidCAM

Сообщение nik1 »

Про божков не видел видео, видел 4 осевую непрерывную токарно -фрезерном , но хз как это сделать

По 3 Д
выбираешь эту стратегию, далее в ней выбираешь как тебе хочется делать обработку
Это первый скрин, там задана технология для получения более чистой поверхности
Но будет много перемещений
Можно задать другую, типа Паралельно поверхности, но будут ступеньки побольше :)
Но и время обработки сильно меньше
В последнем скрине выделен шаг -ступенька, чем меньше тем точнее и дольше пилит
Не забудь задать высоты , по минимуму где можно, а то будет много холостых подъемов по Зет
Вложения
x1.JPG (2698 просмотров) <a class='original' href='./download/file.php?id=14597&mode=view' target=_blank>Загрузить оригинал (136.44 КБ)</a>
x2.JPG (2698 просмотров) <a class='original' href='./download/file.php?id=14598&mode=view' target=_blank>Загрузить оригинал (65.3 КБ)</a>
x3.JPG (2698 просмотров) <a class='original' href='./download/file.php?id=14599&mode=view' target=_blank>Загрузить оригинал (108.98 КБ)</a>
Аватара пользователя
putman
Мастер
Сообщения: 938
Зарегистрирован: 21 янв 2013, 09:49
Репутация: 102
Настоящее имя: Алексей
Откуда: г. Долгопрудный
Контактная информация:

Re: SolidCAM

Сообщение putman »

Cпасибо.
Я подумал, можно деталь стоя поставить, и как обычно отверстия фрезой растачиваю, так и сделать, но высота детали получится 84 мм, у меня длины не хватит наверное зажимов. Но надо рискнуть, получится намного быстрее и поверхность идеальная =)
Или с одной стороны оставить 10-15 мм ухватиться тисками, а потом отпилить.
Но хочется 3Д, попробую её.
pkasy
Мастер
Сообщения: 1139
Зарегистрирован: 15 мар 2013, 09:39
Репутация: 45
Откуда: Владивосток

Re: SolidCAM

Сообщение pkasy »

nik1 писал(а):Про божков не видел видео
https://www.youtube.com/watch?v=gjrgwZLGb4M
nik1
Мастер
Сообщения: 8408
Зарегистрирован: 02 окт 2012, 07:37
Репутация: 3629
Откуда: Красногорск
Контактная информация:

Re: SolidCAM

Сообщение nik1 »

Стоя можно ставить до определенной длины, фрезы не бесконечные же
Да и какую надо фрезу по диаметру взять, что бы проточить на глубину 85 мм, без отгиба

На этом видео 4 ось не крутится
Аватара пользователя
putman
Мастер
Сообщения: 938
Зарегистрирован: 21 янв 2013, 09:49
Репутация: 102
Настоящее имя: Алексей
Откуда: г. Долгопрудный
Контактная информация:

Re: SolidCAM

Сообщение putman »

Что то у меня он генерит как будто чистовую, а где сделать что бы указать фрезе выбирать весь металл из этой канавки ?
sc13.jpg (2672 просмотра) <a class='original' href='./download/file.php?id=14623&mode=view' target=_blank>Загрузить оригинал (49.31 КБ)</a>
nik1
Мастер
Сообщения: 8408
Зарегистрирован: 02 окт 2012, 07:37
Репутация: 3629
Откуда: Красногорск
Контактная информация:

Re: SolidCAM

Сообщение nik1 »

Для этого надо указать заготовку
Ты видимо закинул детальку в таком виде, вот оно так и пилит
Аватара пользователя
putman
Мастер
Сообщения: 938
Зарегистрирован: 21 янв 2013, 09:49
Репутация: 102
Настоящее имя: Алексей
Откуда: г. Долгопрудный
Контактная информация:

Re: SolidCAM

Сообщение putman »

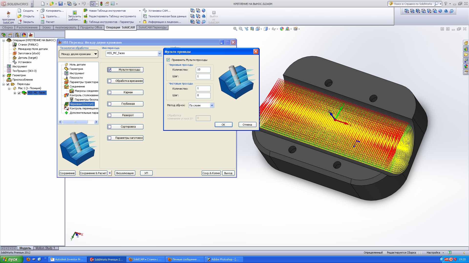
Нашел.
Мультипроходы.
Но время выдало 9 часов, это с шагом 1 мм, а как у тебя 0.2, так вообще 2 суток ! ну его нафиг.
Буду думать как по другому сделать.
sc14.jpg (2670 просмотров) <a class='original' href='./download/file.php?id=14624&mode=view' target=_blank>Загрузить оригинал (262.28 КБ)</a>
nik1
Мастер
Сообщения: 8408
Зарегистрирован: 02 окт 2012, 07:37
Репутация: 3629
Откуда: Красногорск
Контактная информация:

Re: SolidCAM

Сообщение nik1 »

Снимать по 0.2 надо на чистовую , можешь потавить и больше
А черновую задать через обычные стратегии
Либо задай паралельные проходы , будет прилично быстрее

Я бы сперва максимально выбрал простыми проходами обычной фрезой
Потом паралельными проходами в 3Д сделал бы получистовую, фреза с шаром
И потом чистовую , как щас задано
Аватара пользователя
putman
Мастер
Сообщения: 938
Зарегистрирован: 21 янв 2013, 09:49
Репутация: 102
Настоящее имя: Алексей
Откуда: г. Долгопрудный
Контактная информация:

Re: SolidCAM

Сообщение putman »

nik1 писал(а):Снимать по 0.2 надо на чистовую , можешь потавить и больше
А черновую задать через обычные стратегии
Либо задай паралельные проходы , будет прилично быстрее

Я бы сперва максимально выбрал простыми проходами обычной фрезой
Потом паралельными проходами в 3Д сделал бы получистовую, фреза с шаром
И потом чистовую , как щас задано
Выборку простыми проходами тоже в 3Д обработке делать, но указать шаг побольше ?
nik1
Мастер
Сообщения: 8408
Зарегистрирован: 02 окт 2012, 07:37
Репутация: 3629
Откуда: Красногорск
Контактная информация:

Re: SolidCAM

Сообщение nik1 »

Попробуй по разному , можно в 3 д паралельными проходами и с большим шагом
Типа надо пробовать и смотреть анимЭ :)
Аватара пользователя
putman
Мастер
Сообщения: 938
Зарегистрирован: 21 янв 2013, 09:49
Репутация: 102
Настоящее имя: Алексей
Откуда: г. Долгопрудный
Контактная информация:

Re: SolidCAM

Сообщение putman »

Сейчас сверлил отверстия обычным сверлом. Тихо очень и быстро.
Возникла мысль высверлить основную массу материала, потом уже добирать в черновую фрезой, а в конце начисто.
pkasy
Мастер
Сообщения: 1139
Зарегистрирован: 15 мар 2013, 09:39
Репутация: 45
Откуда: Владивосток

Re: SolidCAM

Сообщение pkasy »

putman писал(а):Тихо очень и быстро
слушай, а может фрезы не совсем острые?
поэтому сверлить получается тише и быстрее?
Аватара пользователя
putman
Мастер
Сообщения: 938
Зарегистрирован: 21 янв 2013, 09:49
Репутация: 102
Настоящее имя: Алексей
Откуда: г. Долгопрудный
Контактная информация:

Re: SolidCAM

Сообщение putman »

pkasy писал(а):
putman писал(а):Тихо очень и быстро
слушай, а может фрезы не совсем острые?
поэтому сверлить получается тише и быстрее?
Фрезы новые, но дешевые.
Например 300 р. за Ф10, 80 мм длиной. Как то недорого, наверное материал плохой.
Где заказать хорошие фрезы ? что бы тише работали ?
nik1
Мастер
Сообщения: 8408
Зарегистрирован: 02 окт 2012, 07:37
Репутация: 3629
Откуда: Красногорск
Контактная информация:

Re: SolidCAM

Сообщение nik1 »

Один товарищ обещал, что скоро у него приедут тайваньские с Длс
Цена за 6 мм вроде 600 р, это хорошая цена, если фреза будет хорошая :)
Длс для люминя это песня ;)
pkasy
Мастер
Сообщения: 1139
Зарегистрирован: 15 мар 2013, 09:39
Репутация: 45
Откуда: Владивосток

Re: SolidCAM

Сообщение pkasy »

nik1 писал(а):Длс для люминя это песня
надо в китае посмотреть.
nik1
Мастер
Сообщения: 8408
Зарегистрирован: 02 окт 2012, 07:37
Репутация: 3629
Откуда: Красногорск
Контактная информация:

Re: SolidCAM

Сообщение nik1 »

Посмотри если знаешь у кого есть и сколько минимальная партия.
pkasy
Мастер
Сообщения: 1139
Зарегистрирован: 15 мар 2013, 09:39
Репутация: 45
Откуда: Владивосток

Re: SolidCAM

Сообщение pkasy »

nik1 писал(а):у кого есть
ты скажи, как опытный во фрезеровке дюрали, какие диаметры, кол-зубов, углы, и прочее, необходимы?
nik1
Мастер
Сообщения: 8408
Зарегистрирован: 02 окт 2012, 07:37
Репутация: 3629
Откуда: Красногорск
Контактная информация:

Re: SolidCAM

Сообщение nik1 »

На длс той , что есть
3 зуба, угол вроде 45
Диаметры , в основном 3 -4-6
Реже 10
Аватара пользователя
putman
Мастер
Сообщения: 938
Зарегистрирован: 21 янв 2013, 09:49
Репутация: 102
Настоящее имя: Алексей
Откуда: г. Долгопрудный
Контактная информация:

Re: SolidCAM

Сообщение putman »

nik1 писал(а):На длс той , что есть
3 зуба, угол вроде 45
Диаметры , в основном 3 -4-6
Реже 10
Можешь подсказать лоты на ебее где хорошие фрезы для алюминия ? 4-6-8-10.
Я бы заказал, а то не разбираюсь какие хорошиие, а какие нет.
nik1
Мастер
Сообщения: 8408
Зарегистрирован: 02 окт 2012, 07:37
Репутация: 3629
Откуда: Красногорск
Контактная информация:

Re: SolidCAM

Сообщение nik1 »

Эти ДЛС не очень дешёвые, 6мм -с доставкой 60 уе, 10мм -80 уе
Это пендосовские, если цена подходит , то скину ссыль
Скоро обещают такие , по 600руб за 6мм
http://m-ser.ru/?page=item&itemID=38&lang=ru
Ответить

Вернуться в «CAM пакеты»