Лазерный резак на 40Вт по тонкой фанере 1000х800мм за 700$?
-
def
- Мастер
- Сообщения: 1068
- Зарегистрирован: 28 сен 2015, 14:43
- Репутация: 92
- Настоящее имя: Антон
- Контактная информация:
Re: Лазерный резак на 40Вт по тонкой фанере 1000х800мм за 70
Тут вот какая мысль возникла....
Надо поблочно проверять...
Кто может подсказать, какие сигналы должны быть на выходе контроллера, на канале TTL?
Как управляется блок питанания по каналу L? Может попробовать замкнуть L на землю?
Вообще, я грешу на контроллер, так как на его выходах TTL нет никаких сигналов, тупо стоит высокий уровень... У кого такой же контроллер, померьте, что у вас на выходе TYL и как изменяются значения при выстреле и при резке?
Надо поблочно проверять...
Кто может подсказать, какие сигналы должны быть на выходе контроллера, на канале TTL?
Как управляется блок питанания по каналу L? Может попробовать замкнуть L на землю?
Вообще, я грешу на контроллер, так как на его выходах TTL нет никаких сигналов, тупо стоит высокий уровень... У кого такой же контроллер, померьте, что у вас на выходе TYL и как изменяются значения при выстреле и при резке?
Мы строим лазеры!
drago-laser.com
drago-laser.com
-
def
- Мастер
- Сообщения: 1068
- Зарегистрирован: 28 сен 2015, 14:43
- Репутация: 92
- Настоящее имя: Антон
- Контактная информация:
Re: Лазерный резак на 40Вт по тонкой фанере 1000х800мм за 70
Да, лазер включенdima7411 писал(а):D+- Замкнуты между собой?
Мы строим лазеры!
drago-laser.com
drago-laser.com
- dima7411
- Почётный участник

- Сообщения: 1055
- Зарегистрирован: 26 янв 2014, 14:06
- Репутация: 337
- Настоящее имя: Дмитрий
- Откуда: Копейск
- Контактная информация:
Re: Лазерный резак на 40Вт по тонкой фанере 1000х800мм за 70
Все относится к ВВБП:
Есть варианты расшифровки:
"L", и иже с ним "H". Обычно "H" - не используется (или тупо нету). Если правильно понимаю: управление включением. Низким уровнем (gnd, в нашем случае) или высоким.
Меняется здесь на LOW. Если поставить HIGH, фиг выключишь потом. (контроллер включается, труба молчит, жам "Laser" - и не выключается потом)
"IN" и в Африке "IN". Хоть от TTL, хоть 0...5В.
НО: либо то ( от контроллера, либо от резистора) но что-то одно.
Да, и забыл: WP есть и на контроллере...
Есть варианты расшифровки:
"L", и иже с ним "H". Обычно "H" - не используется (или тупо нету). Если правильно понимаю: управление включением. Низким уровнем (gnd, в нашем случае) или высоким.
Меняется здесь на LOW. Если поставить HIGH, фиг выключишь потом. (контроллер включается, труба молчит, жам "Laser" - и не выключается потом)
"IN" и в Африке "IN". Хоть от TTL, хоть 0...5В.
НО: либо то ( от контроллера, либо от резистора) но что-то одно.
Да, и забыл: WP есть и на контроллере...
-
def
- Мастер
- Сообщения: 1068
- Зарегистрирован: 28 сен 2015, 14:43
- Репутация: 92
- Настоящее имя: Антон
- Контактная информация:
Re: Лазерный резак на 40Вт по тонкой фанере 1000х800мм за 70
Да, wp на контроллере выключен в контроллере и дополнительно замкнут перемычкой на землюdima7411 писал(а):Все относится к ВВБП:
Есть варианты расшифровки:
"L", и иже с ним "H". Обычно "H" - не используется (или тупо нету). Если правильно понимаю: управление включением. Низким уровнем (gnd, в нашем случае) или высоким.
Меняется здесь на LOW. Если поставить HIGH, фиг выключишь потом. (контроллер включается, труба молчит, жам "Laser" - и не выключается потом)
"IN" и в Африке "IN". Хоть от TTL, хоть 0...5В.
НО: либо то ( от контроллера, либо от резистора) но что-то одно.
Да, и забыл: WP есть и на контроллере...
Мы строим лазеры!
drago-laser.com
drago-laser.com
-
def
- Мастер
- Сообщения: 1068
- Зарегистрирован: 28 сен 2015, 14:43
- Репутация: 92
- Настоящее имя: Антон
- Контактная информация:
Re: Лазерный резак на 40Вт по тонкой фанере 1000х800мм за 70
Как проверить, работает ли выход TTL?def писал(а):Да, wp на контроллере выключен в контроллере и дополнительно замкнут перемычкой на землюdima7411 писал(а):Все относится к ВВБП:
Есть варианты расшифровки:
"L", и иже с ним "H". Обычно "H" - не используется (или тупо нету). Если правильно понимаю: управление включением. Низким уровнем (gnd, в нашем случае) или высоким.
Меняется здесь на LOW. Если поставить HIGH, фиг выключишь потом. (контроллер включается, труба молчит, жам "Laser" - и не выключается потом)
"IN" и в Африке "IN". Хоть от TTL, хоть 0...5В.
НО: либо то ( от контроллера, либо от резистора) но что-то одно.
Да, и забыл: WP есть и на контроллере...
Мы строим лазеры!
drago-laser.com
drago-laser.com
-
lexx_l
- Опытный
- Сообщения: 110
- Зарегистрирован: 31 окт 2015, 22:43
- Репутация: 11
- Настоящее имя: Алексей
- Откуда: Днепр
- Контактная информация:
Re: Лазерный резак на 40Вт по тонкой фанере 1000х800мм за 70
повесить туда светодиод.
-
lexx_l
- Опытный
- Сообщения: 110
- Зарегистрирован: 31 окт 2015, 22:43
- Репутация: 11
- Настоящее имя: Алексей
- Откуда: Днепр
- Контактная информация:
Re: Лазерный резак на 40Вт по тонкой фанере 1000х800мм за 70
вы для начала отключите ин от шим и попробуйте зажигать трубу от контроллера на резисторе.
-
def
- Мастер
- Сообщения: 1068
- Зарегистрирован: 28 сен 2015, 14:43
- Репутация: 92
- Настоящее имя: Антон
- Контактная информация:
Re: Лазерный резак на 40Вт по тонкой фанере 1000х800мм за 70
Не совсем понял... Я могу в принципе отключить резистор, бп будет жечь на макс. мощностиlexx_l писал(а):вы для начала отключите ин от шим и попробуйте зажигать трубу от контроллера на резисторе.
Мы строим лазеры!
drago-laser.com
drago-laser.com
- dima7411
- Почётный участник

- Сообщения: 1055
- Зарегистрирован: 26 янв 2014, 14:06
- Репутация: 337
- Настоящее имя: Дмитрий
- Откуда: Копейск
- Контактная информация:
Re: Лазерный резак на 40Вт по тонкой фанере 1000х800мм за 70
ТС: Вот хде тут написано отключить резистор?lexx_l писал(а):вы для начала отключите ин от шим и попробуйте зажигать трубу от контроллера на резисторе.
Паузу в экспериментах еще никто не отменял... Частенько помогает. (я про себя, конечно; но, вдруг, кому еще пригодится).
-
def
- Мастер
- Сообщения: 1068
- Зарегистрирован: 28 сен 2015, 14:43
- Репутация: 92
- Настоящее имя: Антон
- Контактная информация:
Re: Лазерный резак на 40Вт по тонкой фанере 1000х800мм за 70
Да, согласен, в начале надо зажечь трубу от контроллера, а для этого в начале надо проверить, работают ли на контроллере выходы TTL.dima7411 писал(а):ТС: Вот хде тут написано отключить резистор?lexx_l писал(а):вы для начала отключите ин от шим и попробуйте зажигать трубу от контроллера на резисторе.
Паузу в экспериментах еще никто не отменял... Частенько помогает. (я про себя, конечно; но, вдруг, кому еще пригодится).
Сейчас паяю как раз диодик
Мы строим лазеры!
drago-laser.com
drago-laser.com
-
def
- Мастер
- Сообщения: 1068
- Зарегистрирован: 28 сен 2015, 14:43
- Репутация: 92
- Настоящее имя: Антон
- Контактная информация:
Re: Лазерный резак на 40Вт по тонкой фанере 1000х800мм за 70
Подключил между TTL и землёй оптический датчик. Отдельно диода у меня не было, а на этом датчике он есть
Когда просто подаёшь на датчик питание 5В и землю - загорается диод
Что я и сделал.
Землю датчика на землю, вход 5В датчика на TTL.
После подключения датчика напряжение между TTL и землёй упало с 4,65 до 1,3В. Естественно, светодиод не загорелся. Плюс при нажатии на кнопку выстрела и при резке - тоже нулевой эффект. Ничего не моргает и не светиться.
Что, неужели бракованный контроллер приехал?
Когда просто подаёшь на датчик питание 5В и землю - загорается диод
Что я и сделал.
Землю датчика на землю, вход 5В датчика на TTL.
После подключения датчика напряжение между TTL и землёй упало с 4,65 до 1,3В. Естественно, светодиод не загорелся. Плюс при нажатии на кнопку выстрела и при резке - тоже нулевой эффект. Ничего не моргает и не светиться.
Что, неужели бракованный контроллер приехал?
Мы строим лазеры!
drago-laser.com
drago-laser.com
- Terminator
- Мастер
- Сообщения: 283
- Зарегистрирован: 21 авг 2015, 22:14
- Репутация: 107
- Настоящее имя: Александр
- Контактная информация:
Re: Лазерный резак на 40Вт по тонкой фанере 1000х800мм за 70
бегло пробежался по последним 2 страницам, внесу свои 5 копеек:
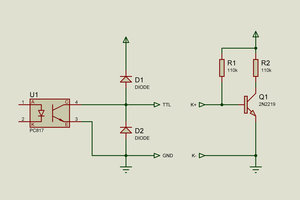
Слева схема выхода TTL, номиналы конечно не совпадают, но это не важно. Справа предположительно к+ и к- (БП не разбирал) Схема объясняет почему при отсоединенной линии TTL не меняется напряжение (у меня на контроллере оно 0, а не + 5, это же подтверждается симуляцией), когда подключаю линию TTL напряжение меняется с нажатием кнопки Laser, так как коллектор транзистора соединяется с +5 через резистор в блоке питания. И кстати, в настройках нужно поставить Low lewel.
Светодиод же нужно ставить через резистор от TTL на 5 вольт (резистор, например, на 1 кОм. Я не запомнил, что там за оптопара, не могу сказать максимальный ток, поэтому лучше номинал побольше): выход PWM - это один из выходов триггера Шмитта 74HC140, вход WP какой-то транзистор, вероятно ключевой (который в одном корпусе с резисторами), так как обвязки из резисторов я не заметил.
Светодиод же нужно ставить через резистор от TTL на 5 вольт (резистор, например, на 1 кОм. Я не запомнил, что там за оптопара, не могу сказать максимальный ток, поэтому лучше номинал побольше): выход PWM - это один из выходов триггера Шмитта 74HC140, вход WP какой-то транзистор, вероятно ключевой (который в одном корпусе с резисторами), так как обвязки из резисторов я не заметил.
- dima7411
- Почётный участник

- Сообщения: 1055
- Зарегистрирован: 26 янв 2014, 14:06
- Репутация: 337
- Настоящее имя: Дмитрий
- Откуда: Копейск
- Контактная информация:
Re: Лазерный резак на 40Вт по тонкой фанере 1000х800мм за 70
Т.е. подключаешь переменный резистор к ВВБП между GND и +5V, средний вывод к IN и все работает-регулируется?
Отключаешь переменный резистор, подключаешь к IN к PWM и ничего не работает?
На контроллере выход TTL - разрешает включение, а PWM - регулирует мощность. Если ШИМ с контроллера работает, то как-то сомневаюсь что это можно заметить вольтметром/светодиодом, тут только осциллограф поможет.
Отключаешь переменный резистор, подключаешь к IN к PWM и ничего не работает?
На контроллере выход TTL - разрешает включение, а PWM - регулирует мощность. Если ШИМ с контроллера работает, то как-то сомневаюсь что это можно заметить вольтметром/светодиодом, тут только осциллограф поможет.
???def писал(а):Да. In подключен на ШИМ.
При этом на этот разъём навешан резистор, который регулирует амплитуду IN.
Ранее с его помощью регулировалась мощность.
-
def
- Мастер
- Сообщения: 1068
- Зарегистрирован: 28 сен 2015, 14:43
- Репутация: 92
- Настоящее имя: Антон
- Контактная информация:
Re: Лазерный резак на 40Вт по тонкой фанере 1000х800мм за 70
Согласен.dima7411 писал(а):Т.е. подключаешь переменный резистор к ВВБП между GND и +5V, средний вывод к IN и все работает-регулируется?
Отключаешь переменный резистор, подключаешь к IN к PWM и ничего не работает?
На контроллере выход TTL - разрешает включение, а PWM - регулирует мощность. Если ШИМ с контроллера работает, то как-то сомневаюсь что это можно заметить вольтметром/светодиодом, тут только осциллограф поможет.
???def писал(а):Да. In подключен на ШИМ.
При этом на этот разъём навешан резистор, который регулирует амплитуду IN.
Ранее с его помощью регулировалась мощность.
Спасибо. Пока что основная версия, что мёртв выход TTL.
Мы строим лазеры!
drago-laser.com
drago-laser.com
- Terminator
- Мастер
- Сообщения: 283
- Зарегистрирован: 21 авг 2015, 22:14
- Репутация: 107
- Настоящее имя: Александр
- Контактная информация:
Re: Лазерный резак на 40Вт по тонкой фанере 1000х800мм за 70
тестер будет показывать среднее значение, провереноdima7411 писал(а):Если ШИМ с контроллера работает, то как-то сомневаюсь что это можно заметить вольтметром/светодиодом, тут только осциллограф поможет.
-
def
- Мастер
- Сообщения: 1068
- Зарегистрирован: 28 сен 2015, 14:43
- Репутация: 92
- Настоящее имя: Антон
- Контактная информация:
Re: Лазерный резак на 40Вт по тонкой фанере 1000х800мм за 70
Вы когда нибудь видели "ДИБИЛА"? Позвольте представиться, дибил
Я тупо не подключил один из кабелей от пульта к контроллеру. Их там два, CN1/CN1 и CN2/CN2. И знаете что? Я подключил только CN1
))))
Сегодня вечером буду смотреть и проверять дальше... но мне кажется, что проблема была именно в этом
Сегодня вечером буду смотреть и проверять дальше... но мне кажется, что проблема была именно в этом
Мы строим лазеры!
drago-laser.com
drago-laser.com
-
sertix
- Мастер
- Сообщения: 627
- Зарегистрирован: 07 май 2011, 09:06
- Репутация: 138
- Настоящее имя: Сергей
- Контактная информация:
Re: Лазерный резак на 40Вт по тонкой фанере 1000х800мм за 70
"ДЕБИЛ" никогда не признается что он "ДЕБИЛ"! Так что ты нормальный, у всех бывает замыливание глаз!
-
def
- Мастер
- Сообщения: 1068
- Зарегистрирован: 28 сен 2015, 14:43
- Репутация: 92
- Настоящее имя: Антон
- Контактная информация:
Re: Лазерный резак на 40Вт по тонкой фанере 1000х800мм за 70
Будем надеяться, что дело именно в этом. Смогу проверить вечером.sertix писал(а):"ДЕБИЛ" никогда не признается что он "ДЕБИЛ"! Так что ты нормальный, у всех бывает замыливание глаз!
Всем огромное спасибо за помощь!
Мы строим лазеры!
drago-laser.com
drago-laser.com
-
arkhnchul
- Мастер
- Сообщения: 1773
- Зарегистрирован: 01 фев 2016, 13:56
- Репутация: 339
- Откуда: москва
- Контактная информация:
Re: Лазерный резак на 40Вт по тонкой фанере 1000х800мм за 70
офф - смотря какой) простой а-ля DT830 покажет что-то из своего удивительного воображаемого мира, не умеет он среднее считать. Девайсы посерьезнее, умеющие в нормальное "среднее" RMS, типа народного UT61, обычно вполне могут и частоту/скважность/амплитуду шима определять.Terminator писал(а):тестер будет показывать среднее значение, проверено
- Terminator
- Мастер
- Сообщения: 283
- Зарегистрирован: 21 авг 2015, 22:14
- Репутация: 107
- Настоящее имя: Александр
- Контактная информация:
Re: Лазерный резак на 40Вт по тонкой фанере 1000х800мм за 70
возможно, у меня M890G - он показывает среднее. Не могу проверить 830, но даже если он показывает значение с потолка, то оно будет отличаться от 0 или +5, что будет свидетельствовать о наличии сигнала ШИМ.arkhnchul писал(а):смотря какой
