Мой CNC китаес Bernardo KF25 Top (клон BF20)
- Алексс
- Почётный участник

- Сообщения: 2210
- Зарегистрирован: 20 июл 2012, 15:49
- Репутация: 266
- Заслуга: IQ32
- Настоящее имя: Алексей
- Откуда: Прага
- Контактная информация:
Re: Мой китаес Bernardo KF25 Top
хей, дарагой, зачем умные слова говорищ, пааальцем покажи 
Каждая собака, бегущая на поводке впереди хозяина, думает, что ведет его за собой.
- Serg
- Мастер
- Сообщения: 21923
- Зарегистрирован: 17 апр 2012, 14:58
- Репутация: 5183
- Заслуга: c781c134843e0c1a3de9
- Настоящее имя: Сергей
- Откуда: Москва
- Контактная информация:
Re: Мой китаес Bernardo KF25 Top
Сначала скажи какой сигнал надо на плату подавать: +5v относительно земли или вход замыкать на землю?
Я не Христос, рыбу не раздаю, но могу научить, как сделать удочку...
- Алексс
- Почётный участник

- Сообщения: 2210
- Зарегистрирован: 20 июл 2012, 15:49
- Репутация: 266
- Заслуга: IQ32
- Настоящее имя: Алексей
- Откуда: Прага
- Контактная информация:
Re: Мой китаес Bernardo KF25 Top
UAVpilot, правильный вопрос.

посему претензию о 5в снимаю

посему претензию о 5в снимаю
Каждая собака, бегущая на поводке впереди хозяина, думает, что ведет его за собой.
- Serg
- Мастер
- Сообщения: 21923
- Зарегистрирован: 17 апр 2012, 14:58
- Репутация: 5183
- Заслуга: c781c134843e0c1a3de9
- Настоящее имя: Сергей
- Откуда: Москва
- Контактная информация:
Re: Мой китаес Bernardo KF25 Top
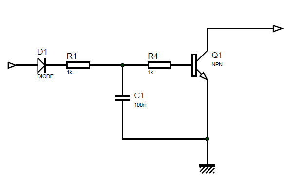
Примерно так. Транзистор и диод практически любые маломощные кремниевые.
- Вложения
-
- sch.png (8.83 КБ) 3165 просмотров
Я не Христос, рыбу не раздаю, но могу научить, как сделать удочку...
- Сергей Саныч
- Мастер
- Сообщения: 9116
- Зарегистрирован: 30 май 2012, 14:20
- Репутация: 2858
- Откуда: Тюмень
- Контактная информация:
Re: Мой китаес Bernardo KF25 Top
Эээ... А что это даст?UAVpilot писал(а):Тогда выкинуть CP и поставить обычный NPN с RC фильтром на входе.
Чудес не бывает. Бывают фокусы.
- Сергей Саныч
- Мастер
- Сообщения: 9116
- Зарегистрирован: 30 май 2012, 14:20
- Репутация: 2858
- Откуда: Тюмень
- Контактная информация:
Re: Мой китаес Bernardo KF25 Top
Алексс писал(а):не так.
на выходе CP должно быть +5в, которые потом подключу к
Тогда просто подцепи сток полевика к катоду диода оптопары.Алексс писал(а):посему претензию о 5в снимаю
Сток, он же drain, это по схеме верхняя нога транзистора. Поясняю затем, что на той схеме затвор у полевика нарисован в нетрадиционной ориентации
Диоды на входе - любые маломощные, не обязательно Шоттки.
Чудес не бывает. Бывают фокусы.
- Сергей Саныч
- Мастер
- Сообщения: 9116
- Зарегистрирован: 30 май 2012, 14:20
- Репутация: 2858
- Откуда: Тюмень
- Контактная информация:
Re: Мой китаес Bernardo KF25 Top
Можно еще так. Без полевого транзистора.
Транзистор и диод - любые маломощные.
Чудес не бывает. Бывают фокусы.
- Алексс
- Почётный участник

- Сообщения: 2210
- Зарегистрирован: 20 июл 2012, 15:49
- Репутация: 266
- Заслуга: IQ32
- Настоящее имя: Алексей
- Откуда: Прага
- Контактная информация:
Re: Мой китаес Bernardo KF25 Top
спасибо господа, есть пища к размышлениям 
пока что я переметнулся к схеме номер два на 4538.
там всего три детальки, плюс сразу есть прямой и инвертированный выходы - красота.
PS: ненавижу делать печатные платы...
пока что я переметнулся к схеме номер два на 4538.
там всего три детальки, плюс сразу есть прямой и инвертированный выходы - красота.
PS: ненавижу делать печатные платы...
Каждая собака, бегущая на поводке впереди хозяина, думает, что ведет его за собой.
- Сергей Саныч
- Мастер
- Сообщения: 9116
- Зарегистрирован: 30 май 2012, 14:20
- Репутация: 2858
- Откуда: Тюмень
- Контактная информация:
Re: Мой китаес Bernardo KF25 Top
А что их делать? Купи простейшую макетку. Для схем такой "сложности", да в единственном экземпляре - самое то.Алексс писал(а):PS: ненавижу делать печатные платы...
Чудес не бывает. Бывают фокусы.
- Алексс
- Почётный участник

- Сообщения: 2210
- Зарегистрирован: 20 июл 2012, 15:49
- Репутация: 266
- Заслуга: IQ32
- Настоящее имя: Алексей
- Откуда: Прага
- Контактная информация:
Re: Мой китаес Bernardo KF25 Top
ну ты как скажешь... макетка... фу.
нам smd подавай
нам smd подавай
Каждая собака, бегущая на поводке впереди хозяина, думает, что ведет его за собой.
-
Steel.ne
- Почётный участник

- Сообщения: 112
- Зарегистрирован: 21 апр 2012, 22:52
- Репутация: 5
- Контактная информация:
Re: Мой китаес Bernardo KF25 Top
Выфрезеруй, фигли ))Алексс писал(а):спасибо господа, есть пища к размышлениям
пока что я переметнулся к схеме номер два на 4538.
там всего три детальки, плюс сразу есть прямой и инвертированный выходы - красота.
PS: ненавижу делать печатные платы...
-
Steel.ne
- Почётный участник

- Сообщения: 112
- Зарегистрирован: 21 апр 2012, 22:52
- Репутация: 5
- Контактная информация:
Re: Мой китаес Bernardo KF25 Top
Кстати, схема Serg-tmn - правильная. Потому что схема просто с фильтром не защитит от залипания вывода CP в 1. Весь цимес в том, что когда сигнал не меняется, значит все зависло.Serg-tmn писал(а):Можно еще так. Без полевого транзистора. Транзистор и диод - любые маломощные.
- Алексс
- Почётный участник

- Сообщения: 2210
- Зарегистрирован: 20 июл 2012, 15:49
- Репутация: 266
- Заслуга: IQ32
- Настоящее имя: Алексей
- Откуда: Прага
- Контактная информация:
Re: Мой китаес Bernardo KF25 Top
это я еще не умею. да и фрез нет мелких. и шпинделя.Steel.ne писал(а):Выфрезеруй, фигли ))
все в планах.
Каждая собака, бегущая на поводке впереди хозяина, думает, что ведет его за собой.
- Сергей Саныч
- Мастер
- Сообщения: 9116
- Зарегистрирован: 30 май 2012, 14:20
- Репутация: 2858
- Откуда: Тюмень
- Контактная информация:
Re: Мой китаес Bernardo KF25 Top
Эх, молодежь...Алексс писал(а):ну ты как скажешь... макетка... фу.
нам smd подавай
Так что SMD и макетка - вполне совместимые вещи.
Если сильно не эстетствовать
Последний раз редактировалось Сергей Саныч 16 авг 2012, 14:43, всего редактировалось 1 раз.
Чудес не бывает. Бывают фокусы.
- Алексс
- Почётный участник

- Сообщения: 2210
- Зарегистрирован: 20 июл 2012, 15:49
- Репутация: 266
- Заслуга: IQ32
- Настоящее имя: Алексей
- Откуда: Прага
- Контактная информация:
Re: Мой китаес Bernardo KF25 Top
однако 
сегодня буду красту наводить - коннекторы на панель подключать.
а потом уже и pwm займусь.
я вот чего подумал - сделаю как я подешману шпинделек для сверления/резания платок.
где-то валяется у меня маааленькая бормашинка с патроном для цанг. все бы ничего, но подшипников в ней нет.
вот я и подумал, а не взять ли моторчик самый дешевый

"драйвер"

прямо на вал насадить патрончик и вперед.
а ?
только вот я не пойму сколько вольт этот регулятор может скушать.
есть 41в. подавится ?
сегодня буду красту наводить - коннекторы на панель подключать.
а потом уже и pwm займусь.
я вот чего подумал - сделаю как я подешману шпинделек для сверления/резания платок.
где-то валяется у меня маааленькая бормашинка с патроном для цанг. все бы ничего, но подшипников в ней нет.
вот я и подумал, а не взять ли моторчик самый дешевый

"драйвер"

прямо на вал насадить патрончик и вперед.
а ?
только вот я не пойму сколько вольт этот регулятор может скушать.
есть 41в. подавится ?
Каждая собака, бегущая на поводке впереди хозяина, думает, что ведет его за собой.
- Сергей Саныч
- Мастер
- Сообщения: 9116
- Зарегистрирован: 30 май 2012, 14:20
- Репутация: 2858
- Откуда: Тюмень
- Контактная информация:
Re: Мой китаес Bernardo KF25 Top
На дым изойдет.Алексс писал(а):только вот я не пойу сколько вольт этот регулятор может скушать.
есть 41в. подавится ?
На нем, вроде "7.2 LiPo" написано, нет?
Чудес не бывает. Бывают фокусы.
- Алексс
- Почётный участник

- Сообщения: 2210
- Зарегистрирован: 20 июл 2012, 15:49
- Репутация: 266
- Заслуга: IQ32
- Настоящее имя: Алексей
- Откуда: Прага
- Контактная информация:
Re: Мой китаес Bernardo KF25 Top
ну вроде. а что это значит ? 
какая-то не известная единица измерения...
какая-то не известная единица измерения...
Каждая собака, бегущая на поводке впереди хозяина, думает, что ведет его за собой.
- Fisher
- Почётный участник

- Сообщения: 3391
- Зарегистрирован: 09 апр 2012, 12:39
- Репутация: 424
- Откуда: Киров
- Контактная информация:
Re: Мой китаес Bernardo KF25 Top
Похоже на питание 7,2 В от литий-полимерных аккумов
www.cncru.ru - все виды станков с ЧПУ. Комплектующие.
- Алексс
- Почётный участник

- Сообщения: 2210
- Зарегистрирован: 20 июл 2012, 15:49
- Репутация: 266
- Заслуга: IQ32
- Настоящее имя: Алексей
- Откуда: Прага
- Контактная информация:
Re: Мой китаес Bernardo KF25 Top
я так понял 1 lipo = 3v
то есть 21.6в питание.
то есть 21.6в питание.
Каждая собака, бегущая на поводке впереди хозяина, думает, что ведет его за собой.
- Сергей Саныч
- Мастер
- Сообщения: 9116
- Зарегистрирован: 30 май 2012, 14:20
- Репутация: 2858
- Откуда: Тюмень
- Контактная информация:
Re: Мой китаес Bernardo KF25 Top
Ну, может быть 7,2В от литий-полимерных аккумуляторов.Алексс писал(а):ну вроде. а что это значит ?
какая-то не известная единица измерения...
Сейчас увеличил картинку, вроде там не "7.2" а "2-3LiPo".
Если так, то максимум 10,8 вольт. Ну 12 может, вынесет. Модельные Li-Pol заряжаются до 4,2 В на банку.
Чудес не бывает. Бывают фокусы.