Привинтил.РЕКЛАМА писал(а):А энкодер от автомагитолы к такому можно привинтить?
https://www.youtube.com/watch?v=o-sZhTHknhw
Привинтил.РЕКЛАМА писал(а):А энкодер от автомагитолы к такому можно привинтить?


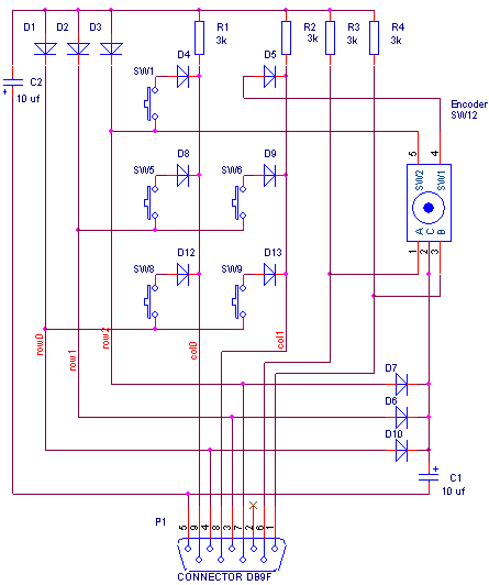
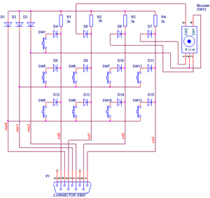
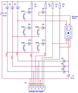
В штурвале выходы ТТЛ, а здесь просто контакты. Три на сам энкодер и два - кнопка, которая срабатывает при нажатии на ручку. В демке она сбрасывает стрелку в ноль.solanto писал(а):А Штурвал китайский также можно подключить или там по другому делается?




я пробовал включить контакты энкодера вместо двух кнопок матрицы. Но при этом сильно снижается допустимая скорость поворота. Где-то до одного оборота за две секунды, дальше идет "срыв". Правда, у меня под рукой оказался энкодер с 24 импульсами на оборот. А бывают и на 12 и на 10. С ними, может и полегче будет.solanto писал(а):сколько кнопок совместно с энкодером можно использовать? Только 6 или можно матрицу как раньше было?
не стоит.solanto писал(а):А может штурвал распотрошить и переделать схемку у него внутри, что бы была имитация контактов? Или можно в принципе всё оттуда выкинуть и засунуть простой энкодер на 100 положений
Кнопки в двух левых колонках будут работать только в определенном положении энкодера - когда оба контакта разомкнуты. То есть с вероятностью 1/4solanto писал(а):Так можно?

А я как раз подумал что именно такой Вы используете.Сергей Саныч писал(а):А бывают и на 12 и на 10
Ясно тогда буду действовать как Вы. 6 кнопок и всё.Сергей Саныч писал(а):Кнопки в двух левых колонках будут работать только в определенном положении энкодера - когда оба контакта разомкнуты. То есть с вероятностью 1/4

Компонент encoder в демке включен в режим подсчета импульсов, а не переходов (setp encoder.0.x4-mode 0). Поэтому на один оборот получается 24 отсчета. Никто не мешает поставить параметр в 1 и будет 96.solanto писал(а):А я как раз подумал что именно такой Вы используете.
Теоретически, при base-period 30 мкс - до 100 и более об/сек.solanto писал(а):А при 6 кнопках как бысто можно энкодером крутить без срыва?

Но это же для 24 импульсного энкодера? А если 100 импульсов, то наверняка где то около 4 выходит? Или я неправильно посчитал?Сергей Саныч писал(а):Теоретически, при base-period 30 мкс - до 100 и более об/сек.



"Рывки" (detants) в штурвалах и простых энкодерах не из-за контактного принципа, а введены специально, чтобы уменьшить возможность "уползания". Те же энкодеры выпускаются и с "трещоткой" и без нее.solanto писал(а):По ощущения штурвал тоже контактный, перемешается рывками.

Ясно.Сергей Саныч писал(а):Те же энкодеры выпускаются и с "трещоткой" и без нее.


а что если поставить по диоду на исходящие из энкодера контакты? Может в таком случае удасться использовать много кнопок?solanto писал(а):Так можно?

Не получится.solanto писал(а): что если поставить по диоду на исходящие из энкодера контакты? Может в таком случае удасться использовать много кнопок?

На сколько медленно? 2 об/сек или медленнее?Сергей Саныч писал(а):Но слишком медленно.

Наоборотsolanto писал(а): 2 об/сек или медленнее?

Действительно медленно. Значит тут нечего не поделаешь, надо использовать эту схемуСергей Саныч писал(а):Наоборот Один оборот за две секунды
