GRBL гравер останавливается при выжигании.

Лазерные, плазменные станки, газо- и водорезки, плоттеры.
sentiurev

Re: GRBL гравер останавливается при выжигании.

Сообщение sentiurev »

У этого гравера есть внутренняя память?
sergh2020
Новичок
Сообщения: 2
Зарегистрирован: 10 июн 2020, 14:56
Репутация: 0
Настоящее имя: Сергей
Контактная информация:

Re: GRBL гравер останавливается при выжигании.

Сообщение sergh2020 »

такая проблема. станок 40*50 2,5Вт лазер. программа LaserEngraver 3.0. Подключаю станок через порт к компьютеру, выбираю рисунок, настраиваю, нажимаю на старт, лазер включается и тут же выключается. и в программе показывает что порт соединения отключен. Что это может быть?
Аватара пользователя
xvovanx
Мастер
Сообщения: 3775
Зарегистрирован: 25 фев 2016, 12:27
Репутация: 920
Настоящее имя: Владимир
Откуда: Latvia
Контактная информация:

Re: GRBL гравер останавливается при выжигании.

Сообщение xvovanx »

sergh2020 писал(а):Подключаю станок через порт к компьютеру
Через какой порт? УСБ?
sergh2020
Новичок
Сообщения: 2
Зарегистрирован: 10 июн 2020, 14:56
Репутация: 0
Настоящее имя: Сергей
Контактная информация:

Re: GRBL гравер останавливается при выжигании.

Сообщение sergh2020 »

Usb кабель
djiger
Новичок
Сообщения: 1
Зарегистрирован: 19 июл 2020, 22:31
Репутация: 0
Настоящее имя: Вадим
Контактная информация:

Re: GRBL гравер останавливается при выжигании.

Сообщение djiger »

у меня такая же беда, выжигает потом останавливается и жжёт в одну точку, как это победить, кто решил проблему? Спасибо!
YanK68
Новичок
Сообщения: 1
Зарегистрирован: 21 июл 2020, 05:29
Репутация: 0
Контактная информация:

Re: GRBL гравер останавливается при выжигании.

Сообщение YanK68 »

Если все методы (замена usb кабеля, прошивка и т.д.) перепробовали, то причина может быть в микроконтроллере на плате управления. https://youtu.be/rsZeYC8P-1Q
Правда мне этот вариант не помог. Видимо вачдог в новом загрузчике не отрабатывает.
survizor
Новичок
Сообщения: 1
Зарегистрирован: 24 июл 2020, 20:38
Репутация: 2
Контактная информация:

Re: GRBL гравер останавливается при выжигании.

Сообщение survizor »

Выжигаю в программе Candle 1.1.7, она как раз для прошивки grbl 1.1, тоже в разных точках останавливался станок и весел.
Методом тыка выяснилось, что контроллер просто не успевает обрабатывать команды. Вылечилось увеличением времени опроса контроллера с 40 до 100. После этой правки станок не зависал ни разу.
Безымянный.jpg (7943 просмотра) <a class='original' href='./download/file.php?id=184218&mode=view' target=_blank>Загрузить оригинал (103.33 КБ)</a>
Аватара пользователя
selenur
Почётный участник
Почётный участник
Сообщения: 4605
Зарегистрирован: 21 авг 2013, 19:44
Репутация: 1622
Настоящее имя: Сергей
Откуда: Новый Уренгой
Контактная информация:

Re: GRBL гравер останавливается при выжигании.

Сообщение selenur »

survizor писал(а):Выжигаю в программе Candle 1.1.7, она как раз для прошивки grbl 1.1, тоже в разных точках останавливался станок и весел.
Методом тыка выяснилось, что контроллер просто не успевает обрабатывать команды. Вылечилось увеличением времени опроса контроллера с 40 до 100. После этой правки станок не зависал ни разу.
Безымянный.jpg
Этот параметр отвечает за посылку команды "?" в ответ на которую контроллер шлет информацию о текущем статусе контроллера, его координатах, и прочей ерунды....длиной около 100-150 символов...
При 40 мсек, получается что программа в контроллер отсылала 25 запросов в секунду, а в ответ контроллер должен отправить от 2500 до 4200 байт, в контроллере это не просто отправка готовых данных, а ещё и их подготовка, форматирование, и прочее, что крайне негативно сказывается на работе, когда контроллер в это время ещё и генерацией сигнала, просчетом траектории занимается.
Мой сайт: http://selenur.ru
Исходники моих программ: https://github.com/selenur
Instagram https://www.instagram.com/zheigurov/
Dazdranargon
Новичок
Сообщения: 1
Зарегистрирован: 14 фев 2021, 12:15
Репутация: 0
Настоящее имя: Валентин
Контактная информация:

Re: GRBL гравер останавливается при выжигании.

Сообщение Dazdranargon »

На самом деле, такая проблема решается очень просто. ЗАЗЕМЛЕНИЕ! Статика вырабатывается трением колесиков по ленте. Сам с таким столкнулся недавно. Лазер китаец Ortur 30*40. Перепробовал всё – и хардово, и софово. Немало помучил менеджеров магазина на Али.
Их советы не помогали. Тогда они дали мыло их инженеров. Они сразу предложили заземлить и прислали фотки, как как подключить провод. И все заработало.
wwwasa
Новичок
Сообщения: 15
Зарегистрирован: 22 фев 2021, 14:09
Репутация: 0
Настоящее имя: Василий
Контактная информация:

Re: GRBL гравер останавливается при выжигании.

Сообщение wwwasa »

И все таки, в чем проблемма? Кто победил ее?
hacker
Новичок
Сообщения: 7
Зарегистрирован: 11 апр 2021, 13:56
Репутация: 2
Настоящее имя: Юрий
Контактная информация:

Re: GRBL гравер останавливается при выжигании.

Сообщение hacker »

Доброго времени суток. Я столкнулся с той же проблемой arduino uno с прошивой grbl через часов 600 по моточасам начала повисать иногда на 35 строке иногда делал код целиком. Первые повисания начались при включении люминисцентной лампы в помещении а потом и вообще без причины. Чего только не мутил и старые версии, которые почемуто в енете исчезли, самая удачная 0.9j, менял софт, некотрые провода заменил не экранированные, отключил лишние кнопки, ЮСБ провод менял, инвертор киловатник с батареей 200 ампер поставил, винду менял, кроме компа. Потом попробовал подключить через uart к com порту компа достав преобразователь на max232 с альэкспресс и глюки кончились.
hacker
Новичок
Сообщения: 7
Зарегистрирован: 11 апр 2021, 13:56
Репутация: 2
Настоящее имя: Юрий
Контактная информация:

Re: GRBL гравер останавливается при выжигании.

Сообщение hacker »

фото
Вложения
IMG_20210513_135516.jpg (6006 просмотров) <a class='original' href='./download/file.php?id=195380&mode=view' target=_blank>Загрузить оригинал (3.82 МБ)</a>
IMG_20210513_135601.jpg (6006 просмотров) <a class='original' href='./download/file.php?id=195381&mode=view' target=_blank>Загрузить оригинал (2.95 МБ)</a>
hacker
Новичок
Сообщения: 7
Зарегистрирован: 11 апр 2021, 13:56
Репутация: 2
Настоящее имя: Юрий
Контактная информация:

Re: GRBL гравер останавливается при выжигании.

Сообщение hacker »

Доброго времени суток. До сих пор проблем нет, я погуглил у меня arduino uno дешевый китец, так как я понял микруха мах232, ком порт с низким ресурсом шнур юсб нужен 0,5 м. Приобрел китайскую развязку под мач ЛТП, будет эксперимент шильд грбловский стыкую с ней т.к. драйверы не брал, они на шильде есть.
Аватара пользователя
VGSheva
Новичок
Сообщения: 3
Зарегистрирован: 06 сен 2021, 08:18
Репутация: 0
Настоящее имя: Виктор Григорьевич
Контактная информация:

Re: GRBL гравер останавливается при выжигании.

Сообщение VGSheva »

Имею самодельный ЧПУ станок на основе Arduino Nano и соответсвуещего шилда. Также мучался с частыми остановками и сбоями станка. Нашел этот форум, почитал, заземлил станок, затем какие только не пробовал кабели и длинные и короткие и дорогие - все в пустую, ничего не помогало. Все это продолжалось до тех пор пока не купил оригинальную плату Arduino Nano.
На этом мои мучения закончились. Да, оригинальная плата дорогая но, она того стоит! Убрал для теста землю, пробовал даже длинный USB кабель аж 10 метров(!) - абсолютно никаких сбоев в работе.
Так что по моему мнению для ЧПУ станка нужно не жалеть денег и брать оригинальные итальянские платы. А для других проектов пойдут и китайские аналоги плат Ардуино.
Всем доброго здоровья и удачи!
Каждый человек способен на многое. Но, к сожалению, не каждый знает, на что он способен...
Аватара пользователя
Rom327
Почётный участник
Почётный участник
Сообщения: 2989
Зарегистрирован: 03 апр 2015, 13:23
Репутация: 437
Настоящее имя: Роман
Откуда: Подольск
Контактная информация:

Re: GRBL гравер останавливается при выжигании.

Сообщение Rom327 »

VGSheva писал(а): На этом мои мучения закончились.
Оригинальная плата на atmega16u2, а китайская на CH340?
Это сугубо мое мнение, могу и ошибаться...
https://vk.com/rom327
GRBL настройки: http://blogandbux.blogspot.com/2018/07/ ... revod.html
G коды: http://3d-stanki.ru/spravochnik/program ... stankov-2/
Аватара пользователя
selenur
Почётный участник
Почётный участник
Сообщения: 4605
Зарегистрирован: 21 авг 2013, 19:44
Репутация: 1622
Настоящее имя: Сергей
Откуда: Новый Уренгой
Контактная информация:

Re: GRBL гравер останавливается при выжигании.

Сообщение selenur »

На китайских ардуинах ещё резистор который к USB выводу идëт, бывает не того номинала, что так-же сказывается на стабильности соединения.
Мой сайт: http://selenur.ru
Исходники моих программ: https://github.com/selenur
Instagram https://www.instagram.com/zheigurov/
Аватара пользователя
Rom327
Почётный участник
Почётный участник
Сообщения: 2989
Зарегистрирован: 03 апр 2015, 13:23
Репутация: 437
Настоящее имя: Роман
Откуда: Подольск
Контактная информация:

Re: GRBL гравер останавливается при выжигании.

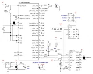
Сообщение Rom327 »

selenur писал(а): бывает не того номинала
Сергей, можно поподробнее? Очень интересно...
Вложения
electrical_shema_arduino_nano.jpg (5559 просмотров) <a class='original' href='./download/file.php?id=197942&mode=view' target=_blank>Загрузить оригинал (184.57 КБ)</a>
Это сугубо мое мнение, могу и ошибаться...
https://vk.com/rom327
GRBL настройки: http://blogandbux.blogspot.com/2018/07/ ... revod.html
G коды: http://3d-stanki.ru/spravochnik/program ... stankov-2/
Аватара пользователя
selenur
Почётный участник
Почётный участник
Сообщения: 4605
Зарегистрирован: 21 авг 2013, 19:44
Репутация: 1622
Настоящее имя: Сергей
Откуда: Новый Уренгой
Контактная информация:

Re: GRBL гравер останавливается при выжигании.

Сообщение selenur »

Rom327 писал(а): 06 сен 2021, 09:45
selenur писал(а): бывает не того номинала
Сергей, можно поподробнее? Очень интересно...
Блин спутал с GRBL на stm32, там иногда попадался косяк тут:
2021-09-06_120848.jpg (5559 просмотров) <a class='original' href='./download/file.php?id=197943&mode=view' target=_blank>Загрузить оригинал (46.23 КБ)</a>
Из-за неверного резистора наблюдалась проблема когда втыкаешь в один порт USB пишет неизвестное устройство, в другой порт USB подключаешь, и нормально определяется, иногда при повторном подключении может писать что неудачная инициализация устройства.
Мой сайт: http://selenur.ru
Исходники моих программ: https://github.com/selenur
Instagram https://www.instagram.com/zheigurov/
Аватара пользователя
VGSheva
Новичок
Сообщения: 3
Зарегистрирован: 06 сен 2021, 08:18
Репутация: 0
Настоящее имя: Виктор Григорьевич
Контактная информация:

Re: GRBL гравер останавливается при выжигании.

Сообщение VGSheva »

Rom327 писал(а): 06 сен 2021, 08:52
VGSheva писал(а): На этом мои мучения закончились.
Оригинальная плата на atmega16u2, а китайская на CH340?
На микроконтроллере ATmega328. Итальянцы с чипом CH340 не делают на сколько я знаю.
Каждый человек способен на многое. Но, к сожалению, не каждый знает, на что он способен...
Аватара пользователя
Rom327
Почётный участник
Почётный участник
Сообщения: 2989
Зарегистрирован: 03 апр 2015, 13:23
Репутация: 437
Настоящее имя: Роман
Откуда: Подольск
Контактная информация:

Re: GRBL гравер останавливается при выжигании.

Сообщение Rom327 »

VGSheva писал(а): На микроконтроллере ATmega328.
Обе платы на микроконтроллере ATmega328.
Вопрос был о USB / UART TTL преобразователе...
Это сугубо мое мнение, могу и ошибаться...
https://vk.com/rom327
GRBL настройки: http://blogandbux.blogspot.com/2018/07/ ... revod.html
G коды: http://3d-stanki.ru/spravochnik/program ... stankov-2/
Ответить

Вернуться в «Лазерные, плазменные и другие раскроечные станки»