CNC 3040 Z-DQ
-
Rion
- Опытный
- Сообщения: 142
- Зарегистрирован: 30 окт 2017, 11:55
- Репутация: 19
- Настоящее имя: Alexandr
- Контактная информация:
Re: CNC 3040 Z-DQ
Погонял вчера станок, по колдавал с ускорениями - удалось достигнуть стабильной работы без проскоков на скорости 1200, хотя может просто притерлось все.
Еще очень сильно греются шаговики, замерять температуру не чем но термоклей подплавляется , не думаю что это нормально. Проблем с механикой не обнаружил - разобрал ось по У, швп свободно прокручивается и по валам скользит как по льду. Ничего не подклинивает, думаю дело в электронной части.
Читал что шд могут перегреваться из за выставленного высокого тока на драйверах (не силен в в электронике), может ли проблема со срывами и проскоками на высоких подачах быть связаны с этим?
Еще очень сильно греются шаговики, замерять температуру не чем но термоклей подплавляется , не думаю что это нормально. Проблем с механикой не обнаружил - разобрал ось по У, швп свободно прокручивается и по валам скользит как по льду. Ничего не подклинивает, думаю дело в электронной части.
Читал что шд могут перегреваться из за выставленного высокого тока на драйверах (не силен в в электронике), может ли проблема со срывами и проскоками на высоких подачах быть связаны с этим?
- Rom327
- Почётный участник

- Сообщения: 2989
- Зарегистрирован: 03 апр 2015, 13:23
- Репутация: 437
- Настоящее имя: Роман
- Откуда: Подольск
- Контактная информация:
Re: CNC 3040 Z-DQ
Немного не точно выразился: выточи что-то типа калибра и промерь подшипники.ЧПУ-шник писал(а):Валы такого диаметра без люнета я не выточу
Это сугубо мое мнение, могу и ошибаться...
https://vk.com/rom327
GRBL настройки: http://blogandbux.blogspot.com/2018/07/ ... revod.html
G коды: http://3d-stanki.ru/spravochnik/program ... stankov-2/
https://vk.com/rom327
GRBL настройки: http://blogandbux.blogspot.com/2018/07/ ... revod.html
G коды: http://3d-stanki.ru/spravochnik/program ... stankov-2/
-
ЧПУ-шник
- Кандидат
- Сообщения: 87
- Зарегистрирован: 29 ноя 2017, 20:54
- Репутация: 3
- Настоящее имя: Дмитрий
- Откуда: Москва
- Контактная информация:
Re: CNC 3040 Z-DQ
Ааа я понял. Ну так я могу промерить саму направляющую микрометром и если она не в размере то всё ясно. Хотя что бы все оси люфтовали это странно. Ощущение что там разница в 0.1мм не меньше.
- Rom327
- Почётный участник

- Сообщения: 2989
- Зарегистрирован: 03 апр 2015, 13:23
- Репутация: 437
- Настоящее имя: Роман
- Откуда: Подольск
- Контактная информация:
Re: CNC 3040 Z-DQ
На самом деле не все ясно! Это ты еще втулки с валов не снял! Там шарики посыпятся, так как они тоже в минус и в сепараторах не держатся!!! Так что промерить придется все, а там уже определяться...ЧПУ-шник писал(а):Ааа я понял. Ну так я могу промерить саму направляющую микрометром и если она не в размере то всё ясно. Хотя что бы все оси люфтовали это странно. Ощущение что там разница в 0.1мм не меньше.
Это сугубо мое мнение, могу и ошибаться...
https://vk.com/rom327
GRBL настройки: http://blogandbux.blogspot.com/2018/07/ ... revod.html
G коды: http://3d-stanki.ru/spravochnik/program ... stankov-2/
https://vk.com/rom327
GRBL настройки: http://blogandbux.blogspot.com/2018/07/ ... revod.html
G коды: http://3d-stanki.ru/spravochnik/program ... stankov-2/
-
ЧПУ-шник
- Кандидат
- Сообщения: 87
- Зарегистрирован: 29 ноя 2017, 20:54
- Репутация: 3
- Настоящее имя: Дмитрий
- Откуда: Москва
- Контактная информация:
Re: CNC 3040 Z-DQ
Вот ёлки моталки. Не одной детали ещё не изготовил а уже замучился. ))) Иногда правда проще нуля сварить самому. Но в итоге к этому и приду. Всёж сталь я иногда обрабатываю, но всё больше и больше.
-
Rion
- Опытный
- Сообщения: 142
- Зарегистрирован: 30 окт 2017, 11:55
- Репутация: 19
- Настоящее имя: Alexandr
- Контактная информация:
Re: CNC 3040 Z-DQ
Кто знает характеристики ШД идущих в комплекте? на самих двигателях ничего не написано.
В описании заявлены "Шаговый двигатель: двухфазная 57/1. 8A"
В описании заявлены "Шаговый двигатель: двухфазная 57/1. 8A"
-
ЧПУ-шник
- Кандидат
- Сообщения: 87
- Зарегистрирован: 29 ноя 2017, 20:54
- Репутация: 3
- Настоящее имя: Дмитрий
- Откуда: Москва
- Контактная информация:
Re: CNC 3040 Z-DQ
Мои шаговики HK57STH56-2804B.
Винт за один оборот двигает на 4мм.
Мотор за один оборот 400 шагов.
Винт за один оборот двигает на 4мм.
Мотор за один оборот 400 шагов.
-
Rion
- Опытный
- Сообщения: 142
- Зарегистрирован: 30 окт 2017, 11:55
- Репутация: 19
- Настоящее имя: Alexandr
- Контактная информация:
Re: CNC 3040 Z-DQ
Все таки пришел к выводу что контроллер надо менять.
Что скажете про такую связку? https://ru.aliexpress.com/item/CNC-TB66 ... 7fdd&tpp=1
Подойдет ли штатный бп для нее? и поддерживает ли данный контролер работу в cnc planet?
Что скажете про такую связку? https://ru.aliexpress.com/item/CNC-TB66 ... 7fdd&tpp=1
Подойдет ли штатный бп для нее? и поддерживает ли данный контролер работу в cnc planet?
-
solomonvp
- Новичок
- Сообщения: 7
- Зарегистрирован: 16 ноя 2017, 15:49
- Репутация: 3
- Настоящее имя: Виктор
- Контактная информация:
Re: CNC 3040 Z-DQ
Кто-нибудь знает где русификатор на УП взять?
- shalek
- Почётный участник

- Сообщения: 3023
- Зарегистрирован: 25 авг 2014, 10:40
- Репутация: 2583
- Настоящее имя: Александр
- Откуда: РБ Бобруйск
- Контактная информация:
Re: CNC 3040 Z-DQ
Да нигде не найдешь! Все на англицком. Шифруют свои УП. Еще и коды какие-то туда вставляют. Ну совсем не разобрать.solomonvp писал(а):Кто-нибудь знает где русификатор на УП взять?
Хотя некоторые понимают.
Ну а если УП - управляющая программа станком, то надо искать. Только зачем? Проще пару тройку слов английских выучить.
Если ты не можешь решить проблему, значит это не твоя проблема!
Мой канал на YouTube: YouTube
ЧПУ "Бобр" 600x500 мм
shalek64@gmail.com
Мой канал на YouTube: YouTube
ЧПУ "Бобр" 600x500 мм
shalek64@gmail.com
-
ЧПУ-шник
- Кандидат
- Сообщения: 87
- Зарегистрирован: 29 ноя 2017, 20:54
- Репутация: 3
- Настоящее имя: Дмитрий
- Откуда: Москва
- Контактная информация:
Re: CNC 3040 Z-DQ
Подскажите почему изображение уходит вбок?
Если бы были пропуски шагов то изображение сместилось бы ступенью.
А тут плавное смещение.
Заготовка конечно же выставлена ровно. Станок новый, только пробую первые фрезеровки. Это как раз по счёту 2 и 3-я фрезеровка.
Если бы были пропуски шагов то изображение сместилось бы ступенью.
А тут плавное смещение.
Заготовка конечно же выставлена ровно. Станок новый, только пробую первые фрезеровки. Это как раз по счёту 2 и 3-я фрезеровка.
- megagad
- Почётный участник

- Сообщения: 3208
- Зарегистрирован: 05 апр 2014, 18:57
- Репутация: 712
- Откуда: Реуспублика Крым, Бахчисарай.
- Контактная информация:
Re: CNC 3040 Z-DQ
А ежиль подумать, и посчитать? Размер одного шага 1.8 градуса, добавим делитель(1/8 - 1/16) и получим единичный "шаг" 0.0025ммЧПУ-шник писал(а):Если бы были пропуски шагов то изображение сместилось бы ступенью.
We Do What We Must, Because We Can!
Причинять добро, наносить пользу и подвергать ласке.
Причинять добро, наносить пользу и подвергать ласке.
-
ЧПУ-шник
- Кандидат
- Сообщения: 87
- Зарегистрирован: 29 ноя 2017, 20:54
- Репутация: 3
- Настоящее имя: Дмитрий
- Откуда: Москва
- Контактная информация:
Re: CNC 3040 Z-DQ
Скорость прохода 1000мм/мин была. Круглая фрезеровка была выполнена по спирали. И так вроде мало. А если ток подниму то сдохнут драйвера, они и так раскалённые и моторы горячие градусов 50. Возможно у меня просто тихоходный станок.
-
Rion
- Опытный
- Сообщения: 142
- Зарегистрирован: 30 окт 2017, 11:55
- Репутация: 19
- Настоящее имя: Alexandr
- Контактная информация:
Re: CNC 3040 Z-DQ
Дело в подаче.
Я пришел к выводу что для обработки 3д рельефов, на этом станке, подача не должка привышать 800мм, иначе появляются сдвиги.
А ШД реально разогреваются до 75 градусов, после 6ти часов работы
Я пришел к выводу что для обработки 3д рельефов, на этом станке, подача не должка привышать 800мм, иначе появляются сдвиги.
А ШД реально разогреваются до 75 градусов, после 6ти часов работы
-
drey82
- Мастер
- Сообщения: 639
- Зарегистрирован: 24 авг 2014, 10:29
- Репутация: 82
- Настоящее имя: Drey
- Откуда: Воронеж
- Контактная информация:
Re: CNC 3040 Z-DQ
Может просто геометрия станка быть, или подклинивание на одном из направляющих валов запросто, вырежи квадрат попробуй и померяй диагональ
Последний раз редактировалось drey82 08 янв 2018, 15:46, всего редактировалось 1 раз.
- Rom327
- Почётный участник

- Сообщения: 2989
- Зарегистрирован: 03 апр 2015, 13:23
- Репутация: 437
- Настоящее имя: Роман
- Откуда: Подольск
- Контактная информация:
Re: CNC 3040 Z-DQ
Попробуй деление шага уменьшить.. Вроде как крутящим момент должен вырасти, может и пропуски пропадут...ЧПУ-шник писал(а):Скорость прохода 1000мм/мин была. Круглая фрезеровка была выполнена по спирали. И так вроде мало. А если ток подниму то сдохнут драйвера, они и так раскалённые и моторы горячие градусов 50. Возможно у меня просто тихоходный станок.
Это сугубо мое мнение, могу и ошибаться...
https://vk.com/rom327
GRBL настройки: http://blogandbux.blogspot.com/2018/07/ ... revod.html
G коды: http://3d-stanki.ru/spravochnik/program ... stankov-2/
https://vk.com/rom327
GRBL настройки: http://blogandbux.blogspot.com/2018/07/ ... revod.html
G коды: http://3d-stanki.ru/spravochnik/program ... stankov-2/
-
Rion
- Опытный
- Сообщения: 142
- Зарегистрирован: 30 окт 2017, 11:55
- Репутация: 19
- Настоящее имя: Alexandr
- Контактная информация:
Re: CNC 3040 Z-DQ
как это сделать? на самих драйверах ничего такого не предусмотреноRom327 писал(а):Попробуй деление шага уменьшить.. Вроде как крутящим момент должен вырасти, может и пропуски пропадут...
- Rom327
- Почётный участник

- Сообщения: 2989
- Зарегистрирован: 03 апр 2015, 13:23
- Репутация: 437
- Настоящее имя: Роман
- Откуда: Подольск
- Контактная информация:
Re: CNC 3040 Z-DQ
Фотки выложи. Нужны фотки платы контролера. Скорее всего снизу платы запаяны перемычки.Rion писал(а):как это сделать? на самих драйверах ничего такого не предусмотреноRom327 писал(а):Попробуй деление шага уменьшить.. Вроде как крутящим момент должен вырасти, может и пропуски пропадут...
Это сугубо мое мнение, могу и ошибаться...
https://vk.com/rom327
GRBL настройки: http://blogandbux.blogspot.com/2018/07/ ... revod.html
G коды: http://3d-stanki.ru/spravochnik/program ... stankov-2/
https://vk.com/rom327
GRBL настройки: http://blogandbux.blogspot.com/2018/07/ ... revod.html
G коды: http://3d-stanki.ru/spravochnik/program ... stankov-2/
-
Rion
- Опытный
- Сообщения: 142
- Зарегистрирован: 30 окт 2017, 11:55
- Репутация: 19
- Настоящее имя: Alexandr
- Контактная информация:
Re: CNC 3040 Z-DQ
Плату не смотрел с оборота, но стоит вот такой вот чудо контроллер https://ru.aliexpress.com/item/USB-CNC- ... 17490.html
- Rom327
- Почётный участник

- Сообщения: 2989
- Зарегистрирован: 03 апр 2015, 13:23
- Репутация: 437
- Настоящее имя: Роман
- Откуда: Подольск
- Контактная информация:
Re: CNC 3040 Z-DQ
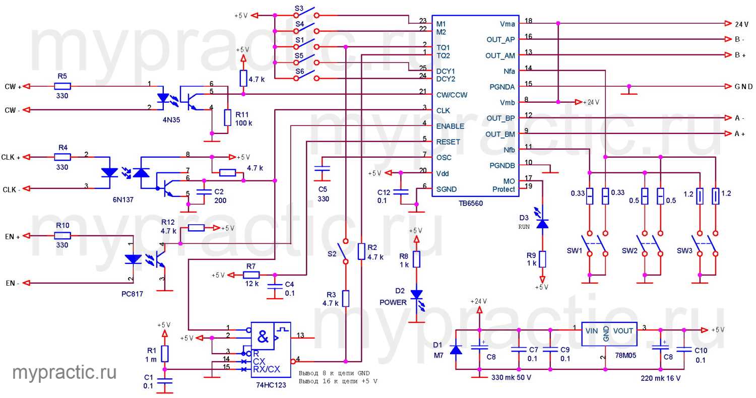
Понятно. Микросхема стандартная, TB6560.Rion писал(а):Плату не смотрел с оборота, но стоит вот такой вот чудо контроллер https://ru.aliexpress.com/item/USB-CNC- ... 17490.html
Вот схема ее включения: За деление шагов отвечают переключатели S3-S4 или ножки 22, 23.
Надо померить напряжение на них и тогда встанет ясно, какой шаг включен и можно ли его уменьшить.
Согласно таблицы:
Это сугубо мое мнение, могу и ошибаться...
https://vk.com/rom327
GRBL настройки: http://blogandbux.blogspot.com/2018/07/ ... revod.html
G коды: http://3d-stanki.ru/spravochnik/program ... stankov-2/
https://vk.com/rom327
GRBL настройки: http://blogandbux.blogspot.com/2018/07/ ... revod.html
G коды: http://3d-stanki.ru/spravochnik/program ... stankov-2/