Очень нужна помощь с электрикой
- шпиндель
- Мастер
- Сообщения: 1811
- Зарегистрирован: 23 янв 2016, 17:57
- Репутация: 901
- Настоящее имя: Дмитрий
- Откуда: Бологое
- Контактная информация:
Re: Очень нужна помощь с электрикой
да не мучайся ...разрежь пластиковую бутылку и оберни этим пластиком шпиндель, что б он не контачил со станком..и будет тебе счастье !
- Serg
- Мастер
- Сообщения: 21923
- Зарегистрирован: 17 апр 2012, 14:58
- Репутация: 5183
- Заслуга: c781c134843e0c1a3de9
- Настоящее имя: Сергей
- Откуда: Москва
- Контактная информация:
Re: Очень нужна помощь с электрикой
Стопицот раз уже писал на разных форумах, но люди не любят искать и вдумчиво читать, люди норовят зачем-то свои станки к планете подключать...Rom327 писал(а):Ты лучше дай человеку дельный совет!
А вы где-нибудь на промышленных станках видели крепление шпинделя через пластиковую бутылку?..шпиндель писал(а):да не мучайся ...разрежь пластиковую бутылку и оберни этим пластиком шпиндель, что б он не контачил со станком..и будет тебе счастье !
Я не Христос, рыбу не раздаю, но могу научить, как сделать удочку...
- ALS
- Опытный
- Сообщения: 159
- Зарегистрирован: 15 ноя 2013, 01:46
- Репутация: 161
- Откуда: Севастополь
- Контактная информация:
Re: Очень нужна помощь с электрикой
У меня первое время ШД тоже иногда дергались при включении/выключении шпинделя.
Оказалось, дело в кабеле LPT. После того, как радикально укоротил его (до 30см), всё беды прекратились.
Оказалось, дело в кабеле LPT. После того, как радикально укоротил его (до 30см), всё беды прекратились.
- шпиндель
- Мастер
- Сообщения: 1811
- Зарегистрирован: 23 янв 2016, 17:57
- Репутация: 901
- Настоящее имя: Дмитрий
- Откуда: Бологое
- Контактная информация:
Re: Очень нужна помощь с электрикой
на форуме кто то использовал метод изоляции шпинделя от станка и с хорошим результатом...ну а если не нравится бутылка, то можно изолентойUAVpilot писал(а):А вы где-нибудь на промышленных станках видели крепление шпинделя через пластиковую бутылку?..
- Serg
- Мастер
- Сообщения: 21923
- Зарегистрирован: 17 апр 2012, 14:58
- Репутация: 5183
- Заслуга: c781c134843e0c1a3de9
- Настоящее имя: Сергей
- Откуда: Москва
- Контактная информация:
Re: Очень нужна помощь с электрикой
Только Фрезерюге про это не говори - засмеёт...
Опять-же пластик бутылки или изолента - диэлектрик, с диэлектрической проницаемостью в разы больше, чем у воздуха. А это значит, что держатель шпинделя и корпус шпинделя представляют собой такой большой конденсатор, который будет заряжаться энергией помех и статикой (разность потенциалов) и в какой-то момент может разрядится через тело оператора...
Опять-же пластик бутылки или изолента - диэлектрик, с диэлектрической проницаемостью в разы больше, чем у воздуха. А это значит, что держатель шпинделя и корпус шпинделя представляют собой такой большой конденсатор, который будет заряжаться энергией помех и статикой (разность потенциалов) и в какой-то момент может разрядится через тело оператора...
Я не Христос, рыбу не раздаю, но могу научить, как сделать удочку...
- шпиндель
- Мастер
- Сообщения: 1811
- Зарегистрирован: 23 янв 2016, 17:57
- Репутация: 901
- Настоящее имя: Дмитрий
- Откуда: Бологое
- Контактная информация:
Re: Очень нужна помощь с электрикой
тогда и оператора, нужно изолировать изолентойUAVpilot писал(а):и в какой-то момент может разрядится через тело оператора...
- Rom327
- Почётный участник

- Сообщения: 2989
- Зарегистрирован: 03 апр 2015, 13:23
- Репутация: 437
- Настоящее имя: Роман
- Откуда: Подольск
- Контактная информация:
Re: Очень нужна помощь с электрикой
Рисуйте схему соединений, совсем не понятно что происходит!CeBuK писал(а): - мерил токи на заземление: у инвертора+шпинделя напряжение на выходе 0.1-0.2В и 0.2-03А, А вот у БП все аж искрит! при этом 0,5В (говорилось о 110В но я их не нашел) и 3,990А !!! при том что на первом заземлении с сечением 1-1.5 около 1.5А, а на совмещенной земле почти все 4А,
Это сугубо мое мнение, могу и ошибаться...
https://vk.com/rom327
GRBL настройки: http://blogandbux.blogspot.com/2018/07/ ... revod.html
G коды: http://3d-stanki.ru/spravochnik/program ... stankov-2/
https://vk.com/rom327
GRBL настройки: http://blogandbux.blogspot.com/2018/07/ ... revod.html
G коды: http://3d-stanki.ru/spravochnik/program ... stankov-2/
-
CeBuK
- Кандидат
- Сообщения: 50
- Зарегистрирован: 04 мар 2017, 15:08
- Репутация: 0
- Настоящее имя: Святослав
- Контактная информация:
Re: Очень нужна помощь с электрикой
сниму видео через пару дней. пришлось уехать по работе
есть еще вопрос, хватит ли ЭМ фильта в 6 ампер чтобы повесить на частотник с шпинделем 1.5кВ ??? https://www.chipdip.ru/product/dl-6d11
есть еще вопрос, хватит ли ЭМ фильта в 6 ампер чтобы повесить на частотник с шпинделем 1.5кВ ??? https://www.chipdip.ru/product/dl-6d11
бутылка как крайний вариант, у меня есть 2 раздельных заземления, могу заземлить станок и шпиндель по отдельности. Но с учетом что станок мне будет делать изделия по 30-50 часов каждое, то мне крайне не хотелось бы казусовUAVpilot писал(а):Только Фрезерюге про это не говори - засмеёт...
Опять-же пластик бутылки или изолента - диэлектрик, с диэлектрической проницаемостью в разы больше, чем у воздуха. А это значит, что держатель шпинделя и корпус шпинделя представляют собой такой большой конденсатор, который будет заряжаться энергией помех и статикой (разность потенциалов) и в какой-то момент может разрядится через тело оператора...
- torvn77
- Мастер
- Сообщения: 2442
- Зарегистрирован: 02 июн 2012, 22:12
- Репутация: 215
- Откуда: Россия,Санкт-Петербург
- Контактная информация:
Re: Очень нужна помощь с электрикой
ИМХО для всего того, что описывает ТС одного отсутствия заземления не достаточно, должно быть что-то ещё.
Например не инициализированный LPT ьщжет выдавать случайные последовательности импульсов.
В общем надо ТС делать глобальную ревизию электроники и настроек программ и искать что он упустил или сделал не так.
Может какая плата дефектная.
П.С. Для меня отсутствие соединения между ПК и станком, а так же между движущимися частями станка это в первую очередь маленькая искра между инструментом и изолированной заготовкой и как следствие электроэрозия(ясно же что она должна искриться где то ещё, и где искриться там будет выгорать).
Ну и угроза спалить при подключении электронику конечно, на работе же моторов отсутствие заземления может особо и не сказываться.
Например не инициализированный LPT ьщжет выдавать случайные последовательности импульсов.
В общем надо ТС делать глобальную ревизию электроники и настроек программ и искать что он упустил или сделал не так.
Может какая плата дефектная.
П.С. Для меня отсутствие соединения между ПК и станком, а так же между движущимися частями станка это в первую очередь маленькая искра между инструментом и изолированной заготовкой и как следствие электроэрозия(ясно же что она должна искриться где то ещё, и где искриться там будет выгорать).
Ну и угроза спалить при подключении электронику конечно, на работе же моторов отсутствие заземления может особо и не сказываться.
- Тенгель
- Почётный участник

- Сообщения: 1814
- Зарегистрирован: 01 май 2012, 13:41
- Репутация: 619
- Откуда: Чита
- Контактная информация:
Re: Очень нужна помощь с электрикой
А ещё я заметил, на разных компьютерах ( материнских платах) получается разная чувствительность к помехам. Один и тот же станок у меня с LPT платой прекрасно работал на "ноунейм" компе, однако после подключения к брендовому резко стал ловить помехи, вплоть до того, что если провести металлическим предметом по корпусу станка или системника скользящим движением начинали подрагивать ШД, несмотря на то, что все массы были соединены между собой и заземлены.ALS писал(а): Оказалось, дело в кабеле LPT. После того, как радикально укоротил его (до 30см), всё беды прекратились.
Подпись отключена за неуплату.
- Rom327
- Почётный участник

- Сообщения: 2989
- Зарегистрирован: 03 апр 2015, 13:23
- Репутация: 437
- Настоящее имя: Роман
- Откуда: Подольск
- Контактная информация:
Re: Очень нужна помощь с электрикой
Надо искать причину, а не устранять последствия!CeBuK писал(а):сниму видео через пару дней. пришлось уехать по работе
есть еще вопрос, хватит ли ЭМ фильта в 6 ампер чтобы повесить на частотник с шпинделем 1.5кВ ??? https://www.chipdip.ru/product/dl-6d11
бутылка как крайний вариант, у меня есть 2 раздельных заземления, могу заземлить станок и шпиндель по отдельности. Но с учетом что станок мне будет делать изделия по 30-50 часов каждое, то мне крайне не хотелось бы казусовUAVpilot писал(а):Только Фрезерюге про это не говори - засмеёт...
Опять-же пластик бутылки или изолента - диэлектрик, с диэлектрической проницаемостью в разы больше, чем у воздуха. А это значит, что держатель шпинделя и корпус шпинделя представляют собой такой большой конденсатор, который будет заряжаться энергией помех и статикой (разность потенциалов) и в какой-то момент может разрядится через тело оператора...
Это сугубо мое мнение, могу и ошибаться...
https://vk.com/rom327
GRBL настройки: http://blogandbux.blogspot.com/2018/07/ ... revod.html
G коды: http://3d-stanki.ru/spravochnik/program ... stankov-2/
https://vk.com/rom327
GRBL настройки: http://blogandbux.blogspot.com/2018/07/ ... revod.html
G коды: http://3d-stanki.ru/spravochnik/program ... stankov-2/
- Rom327
- Почётный участник

- Сообщения: 2989
- Зарегистрирован: 03 апр 2015, 13:23
- Репутация: 437
- Настоящее имя: Роман
- Откуда: Подольск
- Контактная информация:
Re: Очень нужна помощь с электрикой
Может дело в БП компьютеров? Сейчас пошли БП со всякими "корректорами фактора мощности", на старых такого баловства не было... Может в этом дело?Тенгель писал(а):А ещё я заметил, на разных компьютерах ( материнских платах) получается разная чувствительность к помехам. Один и тот же станок у меня с LPT платой прекрасно работал на "ноунейм" компе, однако после подключения к брендовому резко стал ловить помехи, вплоть до того, что если провести металлическим предметом по корпусу станка или системника скользящим движением начинали подрагивать ШД, несмотря на то, что все массы были соединены между собой и заземлены.ALS писал(а): Оказалось, дело в кабеле LPT. После того, как радикально укоротил его (до 30см), всё беды прекратились.
Это сугубо мое мнение, могу и ошибаться...
https://vk.com/rom327
GRBL настройки: http://blogandbux.blogspot.com/2018/07/ ... revod.html
G коды: http://3d-stanki.ru/spravochnik/program ... stankov-2/
https://vk.com/rom327
GRBL настройки: http://blogandbux.blogspot.com/2018/07/ ... revod.html
G коды: http://3d-stanki.ru/spravochnik/program ... stankov-2/
- Rom327
- Почётный участник

- Сообщения: 2989
- Зарегистрирован: 03 апр 2015, 13:23
- Репутация: 437
- Настоящее имя: Роман
- Откуда: Подольск
- Контактная информация:
Re: Очень нужна помощь с электрикой
Святослав! А как у вас подключен инвертор(частотник) к плате контроллера? Там есть некоторые тонкости, связанные со встроенным в инвертор(частотник) источником питания. http://www.cnc-club.ru/forum/viewtopic. ... 3&start=40 #50CeBuK писал(а):Помогите мб кто знает как это победить?
Попробуйте сделать следующее:
-отсоедините от инвертора все провода, идущие к контроллеру.
-переведите управление инвертора(частотника) включением/выключением и регулировкой оборотов на внутреннее управление самого инвертора(частотника)
-включите и проверьте, будут ли помехи
Если помехи пропадут, то подключение инвертора(частотника) к контроллеру (вкл/выкл) надо производить через "сухие контакты" дополнительного реле.
Это сугубо мое мнение, могу и ошибаться...
https://vk.com/rom327
GRBL настройки: http://blogandbux.blogspot.com/2018/07/ ... revod.html
G коды: http://3d-stanki.ru/spravochnik/program ... stankov-2/
https://vk.com/rom327
GRBL настройки: http://blogandbux.blogspot.com/2018/07/ ... revod.html
G коды: http://3d-stanki.ru/spravochnik/program ... stankov-2/
-
CeBuK
- Кандидат
- Сообщения: 50
- Зарегистрирован: 04 мар 2017, 15:08
- Репутация: 0
- Настоящее имя: Святослав
- Контактная информация:
Re: Очень нужна помощь с электрикой
управление через RS485 пробовал ЧП переводить на управление с пульта не помогло, других проводов нетRom327 писал(а):Святослав! А как у вас подключен инвертор(частотник) к плате контроллера? Там есть некоторые тонкости, связанные со встроенным в инвертор(частотник) источником питания. http://www.cnc-club.ru/forum/viewtopic. ... 3&start=40 #50CeBuK писал(а):Помогите мб кто знает как это победить?
Попробуйте сделать следующее:
-отсоедините от инвертора все провода, идущие к контроллеру
-переведите управление инвертора(частотника) включением/выключением и регулировкой оборотов на внутреннее управление самого инвертора(частотника)
-включите и проверьте, будут ли помехи
Если помехи пропадут, то подключение инвертора(частотника) к контроллеру (вкл/выкл) надо производить через "сухие контакты" дополнительного реле.
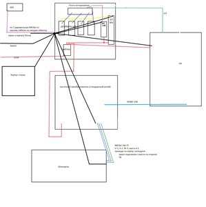
вот быстренькая схема, видео сниму
-
CeBuK
- Кандидат
- Сообщения: 50
- Зарегистрирован: 04 мар 2017, 15:08
- Репутация: 0
- Настоящее имя: Святослав
- Контактная информация:
Re: Очень нужна помощь с электрикой
как я уже описывал ранее, я наблюдал вот какой эффект: ЩД дергались при включенном ударжании если экран провода ЩД замыкать и размыкать на корпус станка, даже если шпиндель был не запущен но с включенным инвертором
- Serg
- Мастер
- Сообщения: 21923
- Зарегистрирован: 17 апр 2012, 14:58
- Репутация: 5183
- Заслуга: c781c134843e0c1a3de9
- Настоящее имя: Сергей
- Откуда: Москва
- Контактная информация:
Re: Очень нужна помощь с электрикой
В первую очередь соедините все "земли" в одной точке отдельными проводами (не тонкими), к планете подключать не обязательно.
Я не Христос, рыбу не раздаю, но могу научить, как сделать удочку...
- torvn77
- Мастер
- Сообщения: 2442
- Зарегистрирован: 02 июн 2012, 22:12
- Репутация: 215
- Откуда: Россия,Санкт-Петербург
- Контактная информация:
Re: Очень нужна помощь с электрикой
Раз при действии с проводами нечто происходит, значит их надо для проверки заменить на другие, хоть бы простой сетевой шнур..CeBuK писал(а):ЩД дергались при включенном ударжании если экран провода ЩД замыкать и размыкать на корпус станка, даже если шпиндель был не запущен но с включенным инвертором
Ну и если эффект исчезает, то значит дело в проводах.
Может какой протёрся и на экран замыкается?
UPDATE.Я тут прикинул, ёмкость жила_провода - экран должна быть около или меньше одной нанофарады, имхо только её для хоть малого шевеления двигателя должно не хватать.
Последний раз редактировалось torvn77 23 май 2017, 12:56, всего редактировалось 2 раза.
- michael-yurov
- Почётный участник

- Сообщения: 11731
- Зарегистрирован: 26 июл 2012, 00:10
- Репутация: 4703
- Настоящее имя: Михаил Львович
- Откуда: Новоуральск
- Контактная информация:
Re: Очень нужна помощь с электрикой
На схеме не увидел корпуса компьютера (обычно он соединен с клеммой заземления в вилке питания и так же корпус соединен, обычно, с черным (нолевым) проводом блока питания).CeBuK писал(а):вот быстренькая схема
Остальное по схеме не смотрел.
- Rom327
- Почётный участник

- Сообщения: 2989
- Зарегистрирован: 03 апр 2015, 13:23
- Репутация: 437
- Настоящее имя: Роман
- Откуда: Подольск
- Контактная информация:
Re: Очень нужна помощь с электрикой
[attachment=0]
Прозвони Замени провода на ШД на обычные, не укладывай в станок, просто проверить. Проверь напряжение на корпусе шпинделя, относительно "земли".Отключи все драйверы ШД от платы опторазвязки, подключай по-одному. Отключи от драйверов ШД все неподключенные к ШД кабели. Если есть заземление на драйверах ШД, добавь в общую схему заземления. В общем, я бы разобрал схему, потом собрал заново: компьютер+плата опторазвязки+бп 12вольт = проверить.., посмотреть шаги на выходе платы. Потом подключить частотник+шпиндель+включить = посмотреть шаги на выходе платы. Далее подключить один драйвер ШД+ШД на новых коротких проводах, все включить, проверить.. Померить потенциал между корпусами шпинделя, ШД. Попробовать объединить земли, проверить... и т. д.
Попробуйте плату опторазвязки запитать не от компьютера, а от отдельного блока питания. И подправить заземление:CeBuK писал(а):вот быстренькая схема
Последний раз редактировалось Rom327 23 май 2017, 13:19, всего редактировалось 3 раза.
Это сугубо мое мнение, могу и ошибаться...
https://vk.com/rom327
GRBL настройки: http://blogandbux.blogspot.com/2018/07/ ... revod.html
G коды: http://3d-stanki.ru/spravochnik/program ... stankov-2/
https://vk.com/rom327
GRBL настройки: http://blogandbux.blogspot.com/2018/07/ ... revod.html
G коды: http://3d-stanki.ru/spravochnik/program ... stankov-2/
- torvn77
- Мастер
- Сообщения: 2442
- Зарегистрирован: 02 июн 2012, 22:12
- Репутация: 215
- Откуда: Россия,Санкт-Петербург
- Контактная информация:
Re: Очень нужна помощь с электрикой
Я как-то хотел "для порядка" подключить землю инвертора к общему заземлению, на это мастер из СТП мне сказал, что это принесёт больше вред, чем пользу, потому как помехи с инвертора тогда пойдут на весь шкаф управления и будут нарушать работу всего, до чего смогут добраться.
И вообще, земли импульсных БП лучше не соединять, так как это приведёт к обмену помехами.
UPDATE:Наверно причина того что он мне так сказал была в том, что станок был не заземлён и заземлять его было не куда, так как сеть была только с тремя фазами и нулём.
И вообще, земли импульсных БП лучше не соединять, так как это приведёт к обмену помехами.
UPDATE:Наверно причина того что он мне так сказал была в том, что станок был не заземлён и заземлять его было не куда, так как сеть была только с тремя фазами и нулём.
Последний раз редактировалось torvn77 23 май 2017, 14:15, всего редактировалось 1 раз.