StepMaster ver 2.5
-
Argentum47
- Мастер
- Сообщения: 911
- Зарегистрирован: 05 июн 2015, 10:00
- Репутация: 110
- Откуда: Саратов
- Контактная информация:
Re: StepMaster ver 2.5
Осталось только чтобы Пьюрлоджик свернул продажи своего говна и продавал ваш степмастер. Мир во всём мире гарантирован.
- Evilmax
- Мастер
- Сообщения: 238
- Зарегистрирован: 02 окт 2015, 05:30
- Репутация: 134
- Настоящее имя: Максим
- Откуда: Ленинград
- Контактная информация:
Re: StepMaster ver 2.5
Михаил, а расскажите пожалуйста - что в новой версии платы добавили\улучшили? (Имеется ввиду по сравнению с ver.2.0...)
- Predator
- Мастер
- Сообщения: 9583
- Зарегистрирован: 18 июл 2013, 18:26
- Репутация: 2531
- Контактная информация:
Re: StepMaster ver 2.5
Нет, это фантастика!...Argentum47 писал(а):Осталось только чтобы Пьюрлоджик свернул продажи своего говна.
- phoenixzp
- Опытный
- Сообщения: 187
- Зарегистрирован: 06 фев 2012, 23:34
- Репутация: 6
- Контактная информация:
Re: StepMaster ver 2.5
Пол-ночи снился Степмастер. Не вру. Возник такой вопрос... Если настроить станок таким образом, чтобы пропуски шагов случались не часто(в год змеи на новолуние при пересечении метеоритного пояса под углом 24,5 градуса), то возможно ли отхумившись в Маче переключиться на NCstudio, электрически развести сигнал step и инвертировав сигнал dir для запараллеленных осей...
Надеюсь не сильно замудрил?
Надеюсь не сильно замудрил?
- michael-yurov
- Почётный участник

- Сообщения: 11731
- Зарегистрирован: 26 июл 2012, 00:10
- Репутация: 4703
- Настоящее имя: Михаил Львович
- Откуда: Новоуральск
- Контактная информация:
Re: StepMaster ver 2.5
Функциональных отличий почти нет. В основном исправлены недоработки.Evilmax писал(а):Михаил, а расскажите пожалуйста - что в новой версии платы добавили\улучшили? (Имеется ввиду по сравнению с ver.2.0...)
Убрал опторазвязку с LPT (как оказалось, она правильно работала только в режиме SPP для порта LPT, а для других режимов уже пришлось добавлять подтягивающие резисторы и дополнительный дорогостоящий источник питания на плату).
Вместо опторазвязки поставил RC фильтры и триггеры Шмитта, как в зеленой плате. Этот вариант работает надежно, а с опторазвязкой были проблемы.
Сделал переключение между LPT и NCStudio более простым с индикацией состояния светодиодами. Теперь можно не отключать кабели, а переключение осуществляется одним внешним двухконтактным микропереключателем.
Качественнее развел саму плату (теперь она меньше подвержена влиянию сильных внешних помех).
Сделал E-Stop для NCStudio, добавил варисторы к реле, чтобы реле не залипали и не создавали помех при подключении к ним мощной индуктивной нагрузки.
Сделал надписи на плате более аккуратными и понятными.
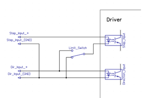
Входы переделал под датчики NPN (более распространенные).
Кнопки заменил на выводные, чтобы я мог их впаять после отмывки платы (иначе кнопки могли выходить из строя).
Заменил разъемы на более качественные.
Снизил вес, чтобы уложиться в 500 г. при отправке почтой, что почти вдвое снизило цену отправки.
Все это позволило получить более качественную плату с меньшими затратами на производство.
- michael-yurov
- Почётный участник

- Сообщения: 11731
- Зарегистрирован: 26 июл 2012, 00:10
- Репутация: 4703
- Настоящее имя: Михаил Львович
- Откуда: Новоуральск
- Контактная информация:
Re: StepMaster ver 2.5
Есть проблема - при переключении на NCStudio будут работать только выходы осей X, Y и Z. Объяснение тому есть, но писать много.phoenixzp писал(а):то возможно ли отхумившись в Маче переключиться на NCstudio, электрически развести сигнал step и инвертировав сигнал dir для запараллеленных осей...
Надеюсь не сильно замудрил?
Т.е. если в Mach3 у тебя драйверы этих двух моторов были подключены к разным выходам платы, то после переключения на NCStudio будет работать только один.
Единственный вариант - вешать оба драйвера на один выход, но тогда выравнивать портал придется либо механически, либо хитрой самодельной схемой.
Инвертировать сигнал Dir, кстати, не нужно, т.к. достаточно поменять местами выводы одной из обмоток мотора, и он будет вращаться в противоположном направлении.
- phoenixzp
- Опытный
- Сообщения: 187
- Зарегистрирован: 06 фев 2012, 23:34
- Репутация: 6
- Контактная информация:
Re: StepMaster ver 2.5
Проще говоря, нужен пакетный переключатель, который будет переключать импульсы с оси А (например) на ось Х. Правильно я понял?
- michael-yurov
- Почётный участник

- Сообщения: 11731
- Зарегистрирован: 26 июл 2012, 00:10
- Репутация: 4703
- Настоящее имя: Михаил Львович
- Откуда: Новоуральск
- Контактная информация:
Re: StepMaster ver 2.5
Ну это нехорошее решение.phoenixzp писал(а):Проще говоря, нужен пакетный переключатель, который будет переключать импульсы с оси А (например) на ось Х. Правильно я понял?
Нет смысла цепляться за возможность использования NCStudio, если она полностью не устраивает.
Может быть лучше использовать правильно настроенный LinuxCNC? Он должен хорошо работать.
Если уж так хочется использовать NCStuido и очень нужно выравнивание портала по двум датчикам - я бы собрал какую-нибудь схемку, которая по очереди останавливает моторы при приближении к датчикам, но не препятствует движению от датчиков.
Причина, по которой я не могу это реализовать в плате степмастер - огромное количество вариаций подключения (разные расположения осей и моторов, разная полярность сигналов Dir, разная полярность датчиков и т.п.). Учесть все варианты я мог бы... но как эти настройки ввести пользователям в плату? И так в инструкции куча бестолкового текста.
-
GuruCNC
- Опытный
- Сообщения: 172
- Зарегистрирован: 24 ноя 2014, 09:23
- Репутация: -29
- Настоящее имя: GuruCNC
- Контактная информация:
Re: StepMaster ver 2.5
Ну и сравнения... Kflop - это фактически готовая система ЧПУ со своим интерпретатором G-кода, без него станок вообще работать не будет.phoenixzp писал(а):А то, посоветовали Ваш контроллер (я на Kflop засматривался, если честно).
А StepMaster - это посредник между интерпретатором G-кода(контроллером ЧПУ) и драйверами двигателей. StepMaster вообще можно не ставить и станок будет работать.
-
Бармалей
- Мастер
- Сообщения: 1205
- Зарегистрирован: 14 янв 2013, 16:46
- Репутация: 144
- Контактная информация:
Re: StepMaster ver 2.5
Кстати. Какая-то приблуда для хоминга 2 параллельных осей в NCStudio была бы интересна...
А то вот я себе на станок целюсь поставить оригинальную. С поворотной осью мне нужна аж 5-осевая версия. она бешеного бабла стоит, мне ведь по сути достаточно 4-осевой....
А то вот я себе на станок целюсь поставить оригинальную. С поворотной осью мне нужна аж 5-осевая версия. она бешеного бабла стоит, мне ведь по сути достаточно 4-осевой....
- Сергей Саныч
- Мастер
- Сообщения: 9116
- Зарегистрирован: 30 май 2012, 14:20
- Репутация: 2858
- Откуда: Тюмень
- Контактная информация:
Re: StepMaster ver 2.5
А чем так хороша NC-studio, что от нее так трудно "отклеиться"? Осей всего три, аппаратная генерация шагов - не очень, иначе бы не было смысла подключать через Степмастер.
-
Argentum47
- Мастер
- Сообщения: 911
- Зарегистрирован: 05 июн 2015, 10:00
- Репутация: 110
- Откуда: Саратов
- Контактная информация:
Re: StepMaster ver 2.5
Мне кажется что кому-то можно уже заняться разработкой и производством таких плат, которые позволят на кастрированных NCStudio нормально реализовать четырёхосевую схему - брать будут за любые деньги разумные. А вообще ничего надёжнее LPT плат нет, вот я купил ESS и теперь колупаюсь с ним, хотя штука дорогая, мюриканская, много-много годных фич, но... Надежнее всего работала PLC6x, от которой на сайте пьюра даже мануала уже не осталось (Е-стоп тока не работал никогда, но пальцев много ещё).
Последний раз редактировалось Argentum47 15 июн 2016, 11:25, всего редактировалось 2 раза.
- michael-yurov
- Почётный участник

- Сообщения: 11731
- Зарегистрирован: 26 июл 2012, 00:10
- Репутация: 4703
- Настоящее имя: Михаил Львович
- Откуда: Новоуральск
- Контактная информация:
Re: StepMaster ver 2.5
Интерпретатор G-кода у килофлопа в программе на компьютере. Расчет скоростей, ускорений и прочего - там же.GuruCNC писал(а):Ну и сравнения... Kflop - это фактически готовая система ЧПУ со своим интерпретатором G-кода, без него станок вообще работать не будет.
А плата контроллера аппаратно генерирует сигналы управления.
Собственно, и StepMaster аппаратно генерирует сигнал управления. Так что вполне можно и сравнить.
Принцип действия, конечно, совершенно разный.
Так и есть.GuruCNC писал(а):А StepMaster - это посредник между интерпретатором G-кода(контроллером ЧПУ) и драйверами двигателей.
Можно не ставить. Будет работать.GuruCNC писал(а):StepMaster вообще можно не ставить и станок будет работать.
Подвеска в автомобиле тоже как бы ненужна - и без нее будет ездить.
- michael-yurov
- Почётный участник

- Сообщения: 11731
- Зарегистрирован: 26 июл 2012, 00:10
- Репутация: 4703
- Настоящее имя: Михаил Львович
- Откуда: Новоуральск
- Контактная информация:
Re: StepMaster ver 2.5
А почему не хочешь LinuxCNC, например, использовать?Бармалей писал(а):Кстати. Какая-то приблуда для хоминга 2 параллельных осей в NCStudio была бы интересна...
А то вот я себе на станок целюсь поставить оригинальную. С поворотной осью мне нужна аж 5-осевая версия. она бешеного бабла стоит, мне ведь по сути достаточно 4-осевой....
А приблуда...
Если только как платка - дополнение. Только для датчиков NPN, например, и для одного заранее заданного направления поиска дома.
Будет время - подумаю.
- phoenixzp
- Опытный
- Сообщения: 187
- Зарегистрирован: 06 фев 2012, 23:34
- Репутация: 6
- Контактная информация:
Re: StepMaster ver 2.5
Да вот говорят, что траекторию движения очень неплохо считает.Сергей Саныч писал(а):А чем так хороша NC-studio
-
Бармалей
- Мастер
- Сообщения: 1205
- Зарегистрирован: 14 янв 2013, 16:46
- Репутация: 144
- Контактная информация:
Re: StepMaster ver 2.5
линух не переношу. Люблю законченные узкозаточенные решения.michael-yurov писал(а):А почему не хочешь LinuxCNC, например, использовать?Бармалей писал(а):Кстати. Какая-то приблуда для хоминга 2 параллельных осей в NCStudio была бы интересна...
А то вот я себе на станок целюсь поставить оригинальную. С поворотной осью мне нужна аж 5-осевая версия. она бешеного бабла стоит, мне ведь по сути достаточно 4-осевой....
- phoenixzp
- Опытный
- Сообщения: 187
- Зарегистрирован: 06 фев 2012, 23:34
- Репутация: 6
- Контактная информация:
Re: StepMaster ver 2.5
где-то здесь на форуме видел... Хоть убейте, не помню где... Но себе на всякий случай сохранил.michael-yurov писал(а):Кстати. Какая-то приблуда для хоминга 2 параллельных осей в NCStudio была бы интересна...
-
GuruCNC
- Опытный
- Сообщения: 172
- Зарегистрирован: 24 ноя 2014, 09:23
- Репутация: -29
- Настоящее имя: GuruCNC
- Контактная информация:
Re: StepMaster ver 2.5
Интерполяция по осям у Kflop имеется в плате управления (аппаратно).michael-yurov писал(а):Собственно, и StepMaster аппаратно генерирует сигнал управления. Так что вполне можно и сравнить.
Принцип действия, конечно, совершенно разный.
А в StepMaster интерполяция по осям вообще отсутствует.
- michael-yurov
- Почётный участник

- Сообщения: 11731
- Зарегистрирован: 26 июл 2012, 00:10
- Репутация: 4703
- Настоящее имя: Михаил Львович
- Откуда: Новоуральск
- Контактная информация:
Re: StepMaster ver 2.5
Очень простая, надежная и быстрая система, требующая минимум усилий по настройке.Сергей Саныч писал(а):А чем так хороша NC-studio, что от нее так трудно "отклеиться"? Осей всего три, аппаратная генерация шагов - не очень, иначе бы не было смысла подключать через Степмастер.
И, что интересно, движение по траектории полностью совпадает с траекторией управляющей программы без каких либо отклонений или скруглений.
Как бы получается, что на стыках сегментов бесконечно большое ускорение, но в реальности это не мешает нормальной работе станка.
-
Бармалей
- Мастер
- Сообщения: 1205
- Зарегистрирован: 14 янв 2013, 16:46
- Репутация: 144
- Контактная информация:
Re: StepMaster ver 2.5
Это колхоз. У NCStudio, а особенно у современных - там все сложно. Целый скрипт, модифицируемый. Там можно сделать так, например - подъехал на полной скорости, проскочил датчик, поехал обратно медленно, наехал на него, и еще раз сделал реверс и поехал уже до нулевой точки на серве или линейке. Т.е. нужна какая-то приблуда типа ПЛК, и какую можно связать с NCStudio...phoenixzp писал(а):где-то здесь на форуме видел... Хоть убейте, не помню где... Но себе на всякий случай сохранил.michael-yurov писал(а):Кстати. Какая-то приблуда для хоминга 2 параллельных осей в NCStudio была бы интересна...