Проект станка с рабочим полем 2200х1200х200мм
-
aaleksander
- Мастер
- Сообщения: 577
- Зарегистрирован: 23 авг 2013, 18:04
- Репутация: 118
- Откуда: г. Ухта
- Контактная информация:
Re: Проект станка с рабочим полем 2200х1200х200мм
А еще, пока заготовку положишь, всю рубашку о рельсы уделаешь.
-
чпумник
- Новичок
- Сообщения: 5
- Зарегистрирован: 08 июн 2013, 19:48
- Репутация: 0
- Контактная информация:
Re: Проект станка с рабочим полем 2200х1200х200мм
это не проекты ,а готовые станки которые работают , как? можно посмотретьUAVpilot писал(а):Это иллюзия.
- Serg
- Мастер
- Сообщения: 21923
- Зарегистрирован: 17 апр 2012, 14:58
- Репутация: 5183
- Заслуга: c781c134843e0c1a3de9
- Настоящее имя: Сергей
- Откуда: Москва
- Контактная информация:
Re: Проект станка с рабочим полем 2200х1200х200мм
Есть готовые деревянные и пластмассовые станки, которые работают, как? можно посмотреть
Но я не об этом...
Но я не об этом...
Я не Христос, рыбу не раздаю, но могу научить, как сделать удочку...
- michael-yurov
- Почётный участник

- Сообщения: 11731
- Зарегистрирован: 26 июл 2012, 00:10
- Репутация: 4703
- Настоящее имя: Михаил Львович
- Откуда: Новоуральск
- Контактная информация:
Re: Проект станка с рабочим полем 2200х1200х200мм
Ага!,aaleksander писал(а):А еще, пока заготовку положишь, всю рубашку о рельсы уделаешь.
У меня рельсы снизу под столом - и то, ближняя все время остается без смазки, т.к. мне как-то удается постепенно ее собирать на свою одежду.
Как мне это удается - до сих пор не понимаю.
- Боотур
- Мастер
- Сообщения: 325
- Зарегистрирован: 30 авг 2013, 03:20
- Репутация: 9
- Откуда: Республика Саха Якутия Мегино-Кангаласский улус
- Контактная информация:
Re: Проект станка с рабочим полем 2200х1200х200мм
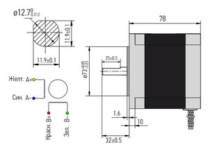
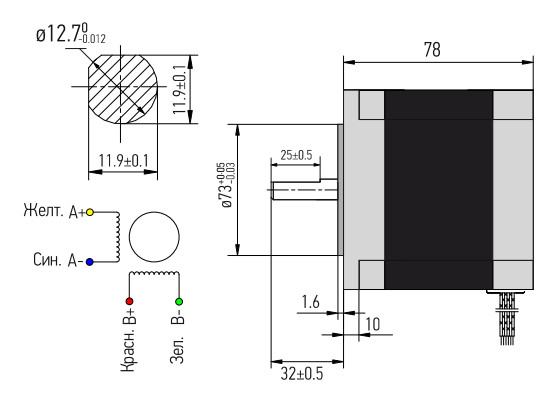
Вот решил выложить фото шкивов и ремня, извиняюсь за качество фото.
Как еще лучше и надежнее будет крепить маленького шкива на вал шаговика 12.7мм? Варианты.
- Боотур
- Мастер
- Сообщения: 325
- Зарегистрирован: 30 авг 2013, 03:20
- Репутация: 9
- Откуда: Республика Саха Якутия Мегино-Кангаласский улус
- Контактная информация:
Re: Проект станка с рабочим полем 2200х1200х200мм
С Рождеством!
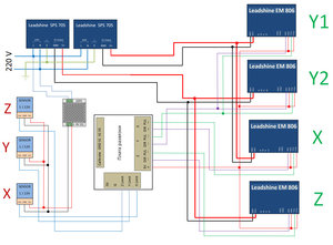
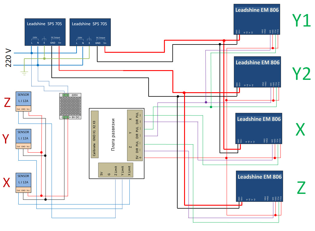
Решил выложить на общий суд схемы. Прошу сильно не пинать, не бить по печени и почкам а посоветовать если что и где не так рисовал. Груз любезно отправленный компанией Даркстон полпути прошел, осталось чуть-чуть. Вот список из электроники что заказал:
контроллер NCStudio V5 на 3 оси PCIMC-3D - 1шт.
драйвер Leadshine ЕМ806 - 4шт.
импульсный блок питания Leadshine SPS705 - 2шт.
ибп NES-15-12 - 1шт.
пульт беспроводной NC Studio - 1шт.
инд. датчики LJ12A - 3шт.
моторы Nema 34 ST86-80 (5.6 А, 3.0 мГн, 4.41 Нм) - 4шт.
кабель для подключения драйверов Leadshine к COM-порту ПК для настройки - 1шт.
Хотел заказать дампер у Пурелоджиков но передумал, подумал что обойдусь без них, на крайняк кондерами, но их еще надо достать, дорогие чем дампера у Пуриков. Напоминаю что мой станок будет на рейках, только ось Зет-ШВП. Как бы потом не спалить что нибудь.
По совету Михаила Юрова буду тут крепить снимки внутренностей блока питания Leadshine SPS705, разумеется если они конечно дойдут. А там всем миром посмотрим нужны ли будут дампера или нет, без вас никак. Очень надеюсь на вашу помощь, знание и опыт в этом деле. Жаль только что я один в этом форуме из Якутии, но зато буду первым!
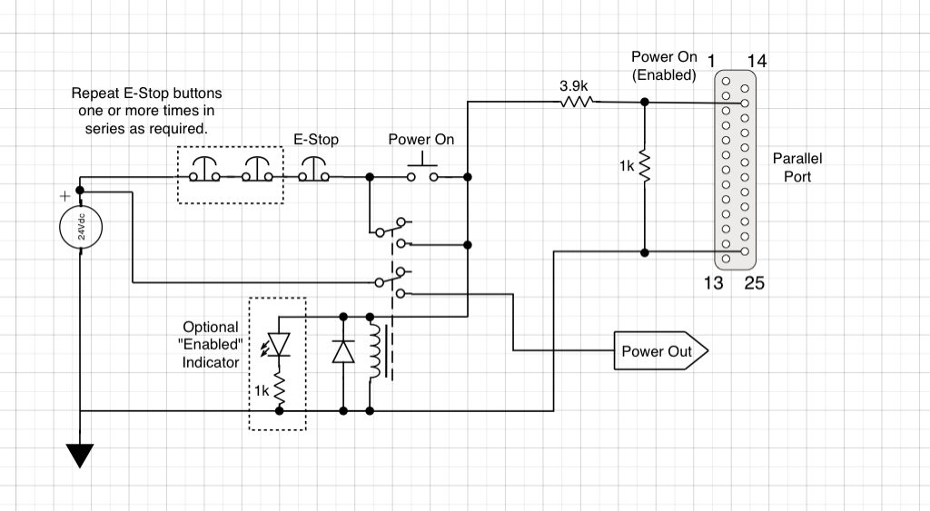
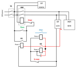
правильно ли я все подключил? при таком подключении Е-стоп будут ли перейти драйвера в режим удержания моторами ну а это один из вариантов электроавтоматики, при Е-стоп реле прерывает сигнал Степ потом через некоторое время вырубает питание драйверов, кроме компа. а этот Е-стоп из просторов забугорный вариант Надо еще определится с проводами, думаю что логические надо экранировать, а вот силовые что идут к моторам стоит ли экранировать?
Еще не до конца понял с какой стороны соеденить с заземлением(?) экранирующую оплетку? Где то читал что надо только с одной стороны а другая просто висит, с какой именно стороны контроллера или драйвера забыл, покажете что как куда вести с экранирующего оплетка провода?
Решил выложить на общий суд схемы. Прошу сильно не пинать, не бить по печени и почкам а посоветовать если что и где не так рисовал. Груз любезно отправленный компанией Даркстон полпути прошел, осталось чуть-чуть. Вот список из электроники что заказал:
контроллер NCStudio V5 на 3 оси PCIMC-3D - 1шт.
драйвер Leadshine ЕМ806 - 4шт.
импульсный блок питания Leadshine SPS705 - 2шт.
ибп NES-15-12 - 1шт.
пульт беспроводной NC Studio - 1шт.
инд. датчики LJ12A - 3шт.
моторы Nema 34 ST86-80 (5.6 А, 3.0 мГн, 4.41 Нм) - 4шт.
кабель для подключения драйверов Leadshine к COM-порту ПК для настройки - 1шт.
Хотел заказать дампер у Пурелоджиков но передумал, подумал что обойдусь без них, на крайняк кондерами, но их еще надо достать, дорогие чем дампера у Пуриков. Напоминаю что мой станок будет на рейках, только ось Зет-ШВП. Как бы потом не спалить что нибудь.
По совету Михаила Юрова буду тут крепить снимки внутренностей блока питания Leadshine SPS705, разумеется если они конечно дойдут. А там всем миром посмотрим нужны ли будут дампера или нет, без вас никак. Очень надеюсь на вашу помощь, знание и опыт в этом деле. Жаль только что я один в этом форуме из Якутии, но зато буду первым!
правильно ли я все подключил? при таком подключении Е-стоп будут ли перейти драйвера в режим удержания моторами ну а это один из вариантов электроавтоматики, при Е-стоп реле прерывает сигнал Степ потом через некоторое время вырубает питание драйверов, кроме компа. а этот Е-стоп из просторов забугорный вариант Надо еще определится с проводами, думаю что логические надо экранировать, а вот силовые что идут к моторам стоит ли экранировать?
Еще не до конца понял с какой стороны соеденить с заземлением(?) экранирующую оплетку? Где то читал что надо только с одной стороны а другая просто висит, с какой именно стороны контроллера или драйвера забыл, покажете что как куда вести с экранирующего оплетка провода?
- Serg
- Мастер
- Сообщения: 21923
- Зарегистрирован: 17 апр 2012, 14:58
- Репутация: 5183
- Заслуга: c781c134843e0c1a3de9
- Настоящее имя: Сергей
- Откуда: Москва
- Контактная информация:
Re: Проект станка с рабочим полем 2200х1200х200мм
Как правило на драйверах вход ENA инверсный, т.е. драйвер работает при отсутствии сигнала.Боотур писал(а):при таком подключении Е-стоп будут ли перейти драйвера в режим удержания моторами
По этой схеме в нормальном состоянии драйвера работать не будут!, а при нажитии E-Stop будут переходить в удержание ри отсустсвии сигнала Step.
Я не Христос, рыбу не раздаю, но могу научить, как сделать удочку...
- Боотур
- Мастер
- Сообщения: 325
- Зарегистрирован: 30 авг 2013, 03:20
- Репутация: 9
- Откуда: Республика Саха Якутия Мегино-Кангаласский улус
- Контактная информация:
Re: Проект станка с рабочим полем 2200х1200х200мм
Тогда как надо включить? Может с датчиками?
-
nik1
- Мастер
- Сообщения: 8408
- Зарегистрирован: 02 окт 2012, 07:37
- Репутация: 3629
- Откуда: Красногорск
- Контактная информация:
Re: Проект станка с рабочим полем 2200х1200х200мм
Я так крепил, держит капитльно, 838 постБоотур писал(а):Вот решил выложить фото шкивов и ремня, извиняюсь за качество фото. Как еще лучше и надежнее будет крепить маленького шкива на вал шаговика 12.7мм? Варианты.
http://www.cnc-club.ru/forum/viewtopic. ... &start=820
- Serg
- Мастер
- Сообщения: 21923
- Зарегистрирован: 17 апр 2012, 14:58
- Репутация: 5183
- Заслуга: c781c134843e0c1a3de9
- Настоящее имя: Сергей
- Откуда: Москва
- Контактная информация:
Re: Проект станка с рабочим полем 2200х1200х200мм
Самый простой вариант просто не подключать ENA - драйвера никогда не будут отключаться.
Я не Христос, рыбу не раздаю, но могу научить, как сделать удочку...
- Боотур
- Мастер
- Сообщения: 325
- Зарегистрирован: 30 авг 2013, 03:20
- Репутация: 9
- Откуда: Республика Саха Якутия Мегино-Кангаласский улус
- Контактная информация:
Re: Проект станка с рабочим полем 2200х1200х200мм
Тоже вариант, но в моем случае не подойдет, вал мотора будет глубже торца шкива на 5мм.nik1 писал(а):Я так крепил, держит капитльно, 838 пост
За неимением потайного винта под внутренний шестигранник отказался от первоначального варианта, теперь думаю просверлить отверствие под резьбу М3 2.5мм в фланце шкива и так закрепить.
Согласен, лучше не трогать Ена. Остается тогда через лимиты подключать?UAVpilot писал(а):Самый простой вариант просто не подключать ENA - драйвера никогда не будут отключаться.
- Nick
- Мастер
- Сообщения: 22776
- Зарегистрирован: 23 ноя 2009, 16:45
- Репутация: 1735
- Заслуга: Developer
- Откуда: Gatchina, Saint-Petersburg distr., Russia
- Контактная информация:
Re: Проект станка с рабочим полем 2200х1200х200мм
На такой вал надо на шпонку сажать. Сфотай вал двигателя... Винтик, тем более М3 будет хреново держать...
Еще можно на горячую посадить... но это практически одноразово...
Еще можно на горячую посадить... но это практически одноразово...
- Сергей Саныч
- Мастер
- Сообщения: 9116
- Зарегистрирован: 30 май 2012, 14:20
- Репутация: 2858
- Откуда: Тюмень
- Контактная информация:
Re: Проект станка с рабочим полем 2200х1200х200мм
Буквально сегодня обнаружил у уважаемого Darxton'а интересную штуку http://darxton.ru/Netshop/mechanics/sma ... _2265.html
Анаэробный клей-фиксатор вал-втулка
Анаэробный клей-фиксатор вал-втулка
Чудес не бывает. Бывают фокусы.
Re: Проект станка с рабочим полем 2200х1200х200мм
http://www.amag.ru/catalog/31173.htmlСергей Саныч писал(а):Анаэробный клей-фиксатор вал-втулка
http://www.aga-automag.ru/component/opt ... tBAk_RdVsh
в основном использую под подшипники.
Сферический ватник в вакууме.
- Боотур
- Мастер
- Сообщения: 325
- Зарегистрирован: 30 авг 2013, 03:20
- Репутация: 9
- Откуда: Республика Саха Якутия Мегино-Кангаласский улус
- Контактная информация:
Re: Проект станка с рабочим полем 2200х1200х200мм
Как сделать шпоночный паз на шкиве да еще стальном, на коленке. У нас даже нет простого токарника, о фрезерном и не стоит думать. Надо ехать в райцентр чтобы расточить шкивы. Насчет винтиков М3 ты прав, это хреново, а вот фланец оказался маленьким всего 5мм, тут без потайного винта с внутренним шестигранником не обойтись. Как ни крути без этого винтика не обойтись.Nick писал(а):На такой вал надо на шпонку сажать. Сфотай вал двигателя... Винтик, тем более М3 будет хреново держать... Еще можно на горячую посадить... но это практически одноразово...
Мой груз еще не доехал до Якутска, он только прошел филиал в Нерюнгри, фотосессии пока не будет, только чертежик.
А это тоже не одноразовое? Заказать и ждать когда доедет .... Лучше будет посадить пока горячий чем ждать.Сергей Саныч писал(а):Буквально сегодня обнаружил у уважаемого Darxton'а интересную штуку http://darxton.ru/Netshop/mechanics/sma ... _2265.htmlАнаэробный клей-фиксатор вал-втулка
Вижу что остается только нарезать резьбу между зубьями шкива, правда надо сперва достать винт или сделать его.
- ukr-sasha
- Мастер
- Сообщения: 3401
- Зарегистрирован: 21 мар 2011, 07:47
- Репутация: 2181
- Настоящее имя: Украинец Александр Григорьевич
- Откуда: Киев, Украина
- Контактная информация:
Re: Проект станка с рабочим полем 2200х1200х200мм
У меня шкивы на фиксаторе резьбы сидят, правда с натягом в 0,01-0,02 - все отлично.
- Боотур
- Мастер
- Сообщения: 325
- Зарегистрирован: 30 авг 2013, 03:20
- Репутация: 9
- Откуда: Республика Саха Якутия Мегино-Кангаласский улус
- Контактная информация:
Re: Проект станка с рабочим полем 2200х1200х200мм
На фиксаторе резьбы?!ukr-sasha писал(а):У меня шкивы на фиксаторе резьбы сидят, правда с натягом в 0,01-0,02 - все отлично.
Если сделать чтоб было с натягом, то думаю шкив надо расточить на сотки меньше, значит сперва стоит диаметр сверла уменшить.
- Сергей Саныч
- Мастер
- Сообщения: 9116
- Зарегистрирован: 30 май 2012, 14:20
- Репутация: 2858
- Откуда: Тюмень
- Контактная информация:
Re: Проект станка с рабочим полем 2200х1200х200мм
Нагрел феном градусов до 180 и снял съемником. Вроде как так.Боотур писал(а):А это тоже не одноразовое?
Чудес не бывает. Бывают фокусы.
-
Darxton
- Мастер
- Сообщения: 2113
- Зарегистрирован: 17 янв 2013, 08:19
- Репутация: 623
- Контактная информация:
Re: Проект станка с рабочим полем 2200х1200х200мм
Съемником сорвать можно. И алюминий клей хватает хуже, чем сталь.Но вообще натяг и шпонка желательны, конечно. Клей планировался как дополнение к посадке подшипников и шестерен и шкивов, заказанных нами специально для редукторов.Боотур писал(а):А это тоже не одноразовое?
- Боотур
- Мастер
- Сообщения: 325
- Зарегистрирован: 30 авг 2013, 03:20
- Репутация: 9
- Откуда: Республика Саха Якутия Мегино-Кангаласский улус
- Контактная информация:
Re: Проект станка с рабочим полем 2200х1200х200мм
Шкив стальной, вороненый.Darxton писал(а):И алюминий клей хватает хуже, чем сталь.
Шпонка отпадает, а вот потайным винтиком под внутренний шестигранник можно, но сперва этот винт надо достать. Не желаю заказать и ждать и вряд ли продадут поштучно. Может сточить шляпку у обычного винта под отвертку минусовку?
