Цифровой фильтр для коррекции неравномерности импульсов Step

Контроллеры, драйверы, датчики, управляющие устройства.
Аватара пользователя
Serg
Мастер
Сообщения: 21923
Зарегистрирован: 17 апр 2012, 14:58
Репутация: 5183
Заслуга: c781c134843e0c1a3de9
Настоящее имя: Сергей
Откуда: Москва
Контактная информация:

Re: Фильтр для сглаживания неравномерности импульсов Step

Сообщение Serg »

michael-yurov писал(а):Я сейчас плату развожу
С такими длинным петлями GND запросто может жестоко глючить. Лучше площадку под чипом сделать землёй. А ещё лучше нижний слой сделать одной большой землёй и не скупиться на переходы.
И кварц придвинь как можно ближе и проводники от него до чипа должны быть как можно короче.
Я вообще давно забил на кварцевые резонаторы и ставлю кварцевые генераторы: задействуется только один пин на МК, запускаются стабильно, располагать можно почти где попало, стоят столько-же.
Я не Христос, рыбу не раздаю, но могу научить, как сделать удочку...
Аватара пользователя
michael-yurov
Почётный участник
Почётный участник
Сообщения: 11731
Зарегистрирован: 26 июл 2012, 00:10
Репутация: 4703
Настоящее имя: Михаил Львович
Откуда: Новоуральск
Контактная информация:

Re: Фильтр для сглаживания неравномерности импульсов Step

Сообщение michael-yurov »

UAVpilot писал(а):С такими длинным петлями GND запросто может жестоко глючить.
Физическая длина всего лишь 59 мм. Рядом с землей нет источников наводок, и повешена куча конденсаторов.
UAVpilot писал(а):Лучше площадку под чипом сделать землёй.
Так не получится развести.
UAVpilot писал(а):А ещё лучше нижний слой сделать одной большой землёй и не скупиться на переходы.
У меня нет нижнего слоя.
UAVpilot писал(а):И кварц придвинь как можно ближе и проводники от него до чипа должны быть как можно короче.
Придвину, когда все разведу. Сейчас от кварца до чипа - 7 мм, это совсем не много. Придвину, будет 3 мм.
Я его вообще не собираюсь использовать (кварц), от него толку никакого не будет.
UAVpilot писал(а):Я вообще давно забил на кварцевые резонаторы и ставлю кварцевые генераторы: задействуется только один пин на МК, запускаются стабильно, располагать можно почти где попало, стоят столько-же.
Попробую когда-нибудь.

Это вообще тестовая плата, и разведена не так уж ужасно.
Если бы у меня был бы опыт работы с серьезными программами трассировки, я бы сделал нормальную двустороннюю.
Аватара пользователя
Serg
Мастер
Сообщения: 21923
Зарегистрирован: 17 апр 2012, 14:58
Репутация: 5183
Заслуга: c781c134843e0c1a3de9
Настоящее имя: Сергей
Откуда: Москва
Контактная информация:

Re: Фильтр для сглаживания неравномерности импульсов Step

Сообщение Serg »

michael-yurov писал(а):Физическая длина всего лишь 59 мм. Рядом с землей нет источников наводок, и повешена куча конденсаторов.
Дело не только в помехах. Длинная и тонкая земля имеет относительно высокое сопротивление - в результате все, кто к ней подключается в разных местах окажутся не "на уровне земли", а чуть выше и все на разных уровнях.
michael-yurov писал(а):У меня нет нижнего слоя.
Настолько дорог двусторонний стеклотекстолит?..
michael-yurov писал(а):Придвину, когда все разведу. Сейчас от кварца до чипа - 7 мм, это совсем не много. Придвину, будет 3 мм.
Судя по пропорциям у тебя чип размером ~5x5 мм. :)
Просто придвинуть может оказаться ещё хуже - разница в длине дорожек увеличится в несколько раз, что чревато нестабильностью. Вероятность конечно не велика, но крови попить при отладке может изрядно.
Я не Христос, рыбу не раздаю, но могу научить, как сделать удочку...
Darxton
Мастер
Сообщения: 2113
Зарегистрирован: 17 янв 2013, 08:19
Репутация: 623
Контактная информация:

Re: Фильтр для сглаживания неравномерности импульсов Step

Сообщение Darxton »

michael-yurov писал(а):Вариант с проставкой между драйверами и интерфейсной платой подойдет?
Собственно плата развязки с фильтром будет лучше. Нормальных плат на рынке не так уж и много.
Аватара пользователя
aegis
Мастер
Сообщения: 3171
Зарегистрирован: 22 мар 2012, 06:59
Репутация: 1810
Настоящее имя: Михайло
Откуда: Україна, Конотоп=>Запоріжжя=>Харьків

Re: Фильтр для сглаживания неравномерности импульсов Step

Сообщение aegis »

michael-yurov, чем разводишь? в диптрейсе мог бы подсобить с печатками, во всяком случае мой вариант разводки увидел бы
нікому нічого не нав'язую.
Аватара пользователя
Сергей Саныч
Мастер
Сообщения: 9116
Зарегистрирован: 30 май 2012, 14:20
Репутация: 2858
Откуда: Тюмень
Контактная информация:

Re: Фильтр для сглаживания неравномерности импульсов Step

Сообщение Сергей Саныч »

Точку соединения конденсаторов, которые идут от выводов кварца на землю, лучше подвести отдельной дорожкой к земляным выводам МК. Сейчас она подключена так, что вся схема будет "трястись" с частотой кварца относительно земли источника питания.
Были уже прецеденты ©
Чудес не бывает. Бывают фокусы.
Аватара пользователя
Сергей Саныч
Мастер
Сообщения: 9116
Зарегистрирован: 30 май 2012, 14:20
Репутация: 2858
Откуда: Тюмень
Контактная информация:

Re: Фильтр для сглаживания неравномерности импульсов Step

Сообщение Сергей Саныч »

UAVpilot писал(а):Я вообще давно забил на кварцевые резонаторы и ставлю кварцевые генераторы: задействуется только один пин на МК, запускаются стабильно, располагать можно почти где попало, стоят столько-же.
мы сейчас покупаем кварцы HC-49SM 20МГц по 2,76руб. Можно ли найти генератор за три рубля?
Чудес не бывает. Бывают фокусы.
Аватара пользователя
Serg
Мастер
Сообщения: 21923
Зарегистрирован: 17 апр 2012, 14:58
Репутация: 5183
Заслуга: c781c134843e0c1a3de9
Настоящее имя: Сергей
Откуда: Москва
Контактная информация:

Re: Фильтр для сглаживания неравномерности импульсов Step

Сообщение Serg »

Для меня это слишком громозкие кварцы. :) Я применяю вот такие: http://mercury-crystal.com/h53.php
В розницу стоит $1.5, а точно такой-же резонатор $1.
Да и отклонение частоты у них всего 5ppm против 30ppm у HC-49SM.
Я не Христос, рыбу не раздаю, но могу научить, как сделать удочку...
Аватара пользователя
michael-yurov
Почётный участник
Почётный участник
Сообщения: 11731
Зарегистрирован: 26 июл 2012, 00:10
Репутация: 4703
Настоящее имя: Михаил Львович
Откуда: Новоуральск
Контактная информация:

Re: Фильтр для сглаживания неравномерности импульсов Step

Сообщение michael-yurov »

UAVpilot писал(а):Длинная и тонкая земля имеет относительно высокое сопротивление - в результате все, кто к ней подключается в разных местах окажутся не "на уровне земли", а чуть выше и все на разных уровнях.
Ок, тогда не буду к ней ничего подключать. Сам микроконтроллер почти ничего потреблять не будет, к нему даже светодиодов не подключено. А вот 74HC14, которые действительно будут много потреблять - подключу к земле отдельными линиями.
UAVpilot писал(а):Настолько дорог двусторонний стеклотекстолит?..
Может и правда - стоит сделать нижний слой одной большой землей...
UAVpilot писал(а):Судя по пропорциям у тебя чип размером ~5x5 мм.
Ну, он 7x7 мм. Я измерил расстояние от ножки микроконтроллера до ближайшей ножки кварца.
UAVpilot писал(а):росто придвинуть может оказаться ещё хуже - разница в длине дорожек увеличится в несколько раз
Я имел в виду - придвину по пути проводников. Не закручивая их петлями.
UAVpilot писал(а):но крови попить при отладке может изрядно.
Отладки не будет! Я ее не умею! :D
Darxton писал(а):Собственно плата развязки с фильтром будет лучше. Нормальных плат на рынке не так уж и много.
Сделаю, но потом. Много времени нужно, чтобы сделать грамотное устройство. Вот - с простейшей платкой и то сложности. И вторая проблема в том, что, часто мой фильтр нужен пользователям с многоканальными драйверами с LPT разъемом на входе.
aegis писал(а):michael-yurov, чем разводишь? в диптрейсе мог бы подсобить с печатками, во всяком случае мой вариант разводки увидел бы
Sprint-Layout осваиваю. Я больше ничего не знаю. Хотелось бы что-то серьезное попользовать, но, боюсь, изучать буду дольше, чем вручную рисовать.
Serg-tmn писал(а):Точку соединения конденсаторов, которые идут от выводов кварца на землю, лучше подвести отдельной дорожкой к земляным выводам МК. Сейчас она подключена так, что вся схема будет "трястись" с частотой кварца относительно земли источника питания.
Были уже прецеденты ©
Понял, подумаю. Может некоторые ноги занулить, и не делать 6 осей? Ведь и 4-х хватит. Тогда разводка упростится.
Аватара пользователя
michael-yurov
Почётный участник
Почётный участник
Сообщения: 11731
Зарегистрирован: 26 июл 2012, 00:10
Репутация: 4703
Настоящее имя: Михаил Львович
Откуда: Новоуральск
Контактная информация:

Re: Фильтр для сглаживания неравномерности импульсов Step

Сообщение michael-yurov »

Накритиковали, блин.
Хоть заново рисуй!

Стал делать землю на нижнем слое (весь слой полностью).
И понял, что в этом случае я не смогу установить разъемы в отверстия.
Либо, мне придется делать полноценную двустороннюю плату.
А мне лень - это же простенькая тестовая платка, и если я их буду делать много, мне совсем не хочется возиться с двумя сторонами.

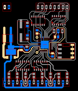
Раз уж дискуссия оживляется при появлении цветных картинок - выложу очередной этап.
Сильно переделывать не стал, но все же сделал землю в центре. Ради этого пришлось пожертвовать двумя каналами из шести.
1.png (3995 просмотров) <a class='original' href='./download/file.php?id=15479&mode=view' target=_blank>Загрузить оригинал (337.5 КБ)</a>
Размеры платы 45 x 52 мм
Аватара пользователя
aegis
Мастер
Сообщения: 3171
Зарегистрирован: 22 мар 2012, 06:59
Репутация: 1810
Настоящее имя: Михайло
Откуда: Україна, Конотоп=>Запоріжжя=>Харьків

Re: Фильтр для сглаживания неравномерности импульсов Step

Сообщение aegis »

michael-yurov, двухсторонние платы иногда можно и простенькими делать: просто перемычки по второй стороне пускаешь и все - дешево и сердито. кинь в меня принципиалкой посмотрю что там можно сделать.
зы я как думал переразводить япсы под свои требования тоже думал что диптрейс буду дольше изучать чем рисовать в СЛ. в результате кинулся нарисовать пробную плату, немного завис (оно то рисуется, но с точки зрения правильности построения коряво выходило). глянул один вечерок на диптрейс. посмотрел видиоуроки, порисовал свою схему, дорисовал пару компонентов которых небыло в стандартных библиотеках (хотя там библиотеки очень шикарные, но и дорисовать не шибко проблемно). далее расставляю детали на плате, связи между деталями никуда не деваются, двигаю, ворочаю там все. иногда меняю смд компоненты на выводные - связи всеравно остаются и гарантированно ничего не теряется. одним словом красота работать, и по времени не дольше СЛ. в автоматическом режиме мне разводка не понравилась - у меня и переходов меньше и они более грамотные, но тем не менее и автоматом развело. короче у меня сейчас выходит работать в нем как в продвинутой связке сплан+СЛ только из-за связи этих двух программ в одну и автоматической проверкой ошибок...
короче кинь в меня схемой (вроде как не находил в теме) я на работе как буду гляну со свой колокольни. порядочность нераспространния гарантирую, хотя там всеравно весь прикол в прошивке будет как я понимаю. потом хоть в картинку сохраню, кинешь себе подложкой и в СЛ перерисуешь если не захочешь связываться с диптрейсом. мне сейчас сам процесс рисования нравится, а с шаговиками я думаю попрощаюсь скоро как сервы запущу
нікому нічого не нав'язую.
Аватара пользователя
michael-yurov
Почётный участник
Почётный участник
Сообщения: 11731
Зарегистрирован: 26 июл 2012, 00:10
Репутация: 4703
Настоящее имя: Михаил Львович
Откуда: Новоуральск
Контактная информация:

Re: Фильтр для сглаживания неравномерности импульсов Step

Сообщение michael-yurov »

aegis писал(а):кинь в меня принципиалкой посмотрю что там можно сделать.
Так а нету ее принципиалки то.
Я понятия не имею, как ее можно нарисовать, если я не знаю, какие ноги для каких целей использовать.
Их ведь можно переставить, как удобнее, но не как попало, а укладываясь в довольно жесткие рамки.
Мне нужно аппаратные прерывания задействовать так, чтобы они не пересекались (ради быстродействия),
и выходы таймеров для генерации сигналов Step, а они (выходы таймеров разбросаны по всем сторонам, и не больно то их переназначишь, как хочется).
И не должны пересекаться одинаковые номера пинов у входов Step и других портов... Короче много там чего учесть нужно.

А двустороннюю делать не хочу.
Пофигу, если бы для себя одну-две.

А если мне их 10-20 вырезать нужно будет, мне совсем не хочется возиться с двумя сторонами в таком случае.

Вот когда дело дойдет до большой интерфейсной платы - тогда надо будет в серьезной программе это строить.
Мне самому очень Altium Designer нравится (несколько лет назад пробовал). Вот там можно гибко задать условия перераспределения ножек (если я ничего не путаю).

А здесь - уже сделал почти.
Только вот меня тут взболомутили с кварцами, землей, конденсаторами, там где это роли не играет,
а вот поставить шунтирующие конденсаторы на питание выходных триггеров я забыл, и теперь не знаю, как сделать.
А это намного важнее, чем петля земли вокруг микроконтроллера.
И для входного каскада нужно землю правильно сделать, а сейчас уже не понятно, как.
Аватара пользователя
Serg
Мастер
Сообщения: 21923
Зарегистрирован: 17 апр 2012, 14:58
Репутация: 5183
Заслуга: c781c134843e0c1a3de9
Настоящее имя: Сергей
Откуда: Москва
Контактная информация:

Re: Фильтр для сглаживания неравномерности импульсов Step

Сообщение Serg »

michael-yurov писал(а):Я понятия не имею, как ее можно нарисовать, если я не знаю, какие ноги для каких целей использовать.
Их ведь можно переставить, как удобнее, но не как попало, а укладываясь в довольно жесткие рамки.
Практически все программы так или иначе позволяют менять местами взаимозаменяемые пины. В одних такие пины специально описываются, другие поддерживают back annotation.
michael-yurov писал(а):Мне нужно аппаратные прерывания задействовать так, чтобы они не пересекались (ради быстродействия),
А смысл? Разница в 2-5 тактов. У тебя сам обработчик займёт на несколько порядков больше.
michael-yurov писал(а):Только вот меня тут взболомутили с кварцами, землей, конденсаторами, там где это роли не играет,
Так никто ж с пистолетом у виска не стоит - делай как хочешь. :)
Ну получится такая-же фигулька как драйвера от Виталия Окань (с cncmasterkit) - схема и прошивка неплохие, но оригинальная разводка настолько неправильная, что половина народу повторяет и потом ловит разннобразные глюки вместо работы. Он там так-же вольно с землёй обращается и у него получилось, что атмега "висит над землёй" и генерит не логические уровни, а непойми что.
Я не Христос, рыбу не раздаю, но могу научить, как сделать удочку...
Аватара пользователя
michael-yurov
Почётный участник
Почётный участник
Сообщения: 11731
Зарегистрирован: 26 июл 2012, 00:10
Репутация: 4703
Настоящее имя: Михаил Львович
Откуда: Новоуральск
Контактная информация:

Re: Фильтр для сглаживания неравномерности импульсов Step

Сообщение michael-yurov »

UAVpilot писал(а):Практически все программы так или иначе позволяют менять местами взаимозаменяемые пины. В одних такие пины специально описываются, другие поддерживают back annotation.
Я все равно ни одной программы не знаю. Я думал схемки, как и раньше чертят, как на бумаге.
UAVpilot писал(а):Так никто ж с пистолетом у виска не стоит - делай как хочешь.
Хочу, чтобы у пользователей было как можно меньше сложностей.
UAVpilot писал(а):как драйвера от Виталия Окань
Не, такая же не получится. Он делал так, как умеет, а не так, как надо.
Я не программист я дизайнер, а это помогает отличать требуемую цель от существующих возможностей.

А чтобы никаких проблем с ловлей помех не было - нужно полноценную плату делать с честной гальванической развязкой и т.п.
Чтобы ее просто невозможно было подключить неправильно.

Сейчас я хочу сделать только фильтр для пробы, а над остальным потом думать буду.

Конкретно в данной плате важно правильно сделать землю во входном каскаде, чтобы он не поймал никакие помехи,
и правильно запитать выходной каскад, чтобы он не создавал наводок на все остальное.
А то что в середине и так будет нормально работать - там токи ничтожные.
Аватара пользователя
michael-yurov
Почётный участник
Почётный участник
Сообщения: 11731
Зарегистрирован: 26 июл 2012, 00:10
Репутация: 4703
Настоящее имя: Михаил Львович
Откуда: Новоуральск
Контактная информация:

Re: Фильтр для сглаживания неравномерности импульсов Step

Сообщение michael-yurov »

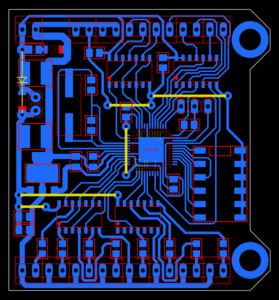
Что-то вот такое получилось.
До идеала далеко, но все должно работать без каких либо проблем.
Сегодня, если время будет - попробую вырезать.
китайский гравер 0,1 мм (для просмотра содержимого нажмите на ссылку)
Только вот я до сих пор не знаю - у моих китайских граверов с пяткой 0,1 мм - это радиус или диаметр пятна?
Описание у разных продавцов разное, и они противоречат друг другу.
Боюсь, что правду я никогда не узнаю.
1.png (3914 просмотров) <a class='original' href='./download/file.php?id=15506&mode=view' target=_blank>Загрузить оригинал (137.73 КБ)</a>
Аватара пользователя
Сергей Саныч
Мастер
Сообщения: 9116
Зарегистрирован: 30 май 2012, 14:20
Репутация: 2858
Откуда: Тюмень
Контактная информация:

Re: Фильтр для сглаживания неравномерности импульсов Step

Сообщение Сергей Саныч »

michael-yurov писал(а):Только вот я до сих пор не знаю - у моих китайских граверов с пяткой 0,1 мм - это радиус или диаметр пятна?
Дык, нарисуй решетку из параллельных линий с минимальным заглублением с шагом 0,2 мм и посмотри под лупой. Сольются линии - радиус, останутся промежутки - диаметр.
Чудес не бывает. Бывают фокусы.
Аватара пользователя
michael-yurov
Почётный участник
Почётный участник
Сообщения: 11731
Зарегистрирован: 26 июл 2012, 00:10
Репутация: 4703
Настоящее имя: Михаил Львович
Откуда: Новоуральск
Контактная информация:

Re: Фильтр для сглаживания неравномерности импульсов Step

Сообщение michael-yurov »

Serg-tmn писал(а):
michael-yurov писал(а):Только вот я до сих пор не знаю - у моих китайских граверов с пяткой 0,1 мм - это радиус или диаметр пятна?
Дык, нарисуй решетку из параллельных линий с минимальным заглублением с шагом 0,2 мм и посмотри под лупой. Сольются линии - радиус, останутся промежутки - диаметр.
Вот, сделал, с заглублением 0.01 мм
оказалось, что 0.1 мм - это радиус пятки.

Хотя, может быть шпиндель кривой...

Теперь вот мне интересно, почему у меня кружочки в вертикальные ряды выстроились?
Может это слой фольги так странно нанесен на пластик?
IMAG0600.jpg (3732 просмотра) <a class='original' href='./download/file.php?id=15540&mode=view' target=_blank>Загрузить оригинал (610.11 КБ)</a>
Последний раз редактировалось michael-yurov 17 июн 2013, 19:53, всего редактировалось 1 раз.
alexshtrik
Новичок
Сообщения: 1
Зарегистрирован: 09 июн 2013, 13:24
Репутация: 0
Контактная информация:

Re: Фильтр для сглаживания неравномерности импульсов Step

Сообщение alexshtrik »

крутил сегодня свеженастроенный Leadshine АМ882 - ощущение из приятных - в идеале наверное должно быть полное отсутствие вибраций во всем диапазоне рабочих частот. Да, неплохо по сравнению с аналоговыми драйверами, но не о том речь, при работе от LPT все-таки чувствуется некая немягкость (если можно так сказать) перемещения(в отличии от встроенного в драйвер генератора step, на нем удалось добиться практически идеальной работы двигателя) при включении встроенного фильтра для сглаживания неравномерности на скоростях 4-6 об\сек намного приятнее звучит движок, но при включении фильтра в драйвере не работает функция мультистеппинг, - тоже очень нужная функция .
Вывод: Фильтр для сглаживания неравномерности импульсов Step как автономное устройство, просто необходим при работе станка от LPTне зависимо от типа используемых драйверов. Жду продолжения темы с большим интересом.
Но почему-то мне кажется, что результат будет чем-то средним даже при минимальном заглублении.
биение гравёра(цанги)?
Аватара пользователя
michael-yurov
Почётный участник
Почётный участник
Сообщения: 11731
Зарегистрирован: 26 июл 2012, 00:10
Репутация: 4703
Настоящее имя: Михаил Львович
Откуда: Новоуральск
Контактная информация:

Re: Фильтр для сглаживания неравномерности импульсов Step

Сообщение michael-yurov »

alexshtrik, да, действительно в этих драйверах хоть и есть простенький фильтр, но как-то он совсем уж хило работает, с LPT никак не справляется.
Да и мультистеппинг для LPT важнее, наверное.

Может быть я и ошибся, когда там что работает, а когда нет (я про галочку в настройках), но, что интересно, при мелком микрошаге моторы лучше работают с отключенным мультистеппингом.
Может быть эти функции наоборот - вместе включаются при снятой галочке, а может быть вообще фильтр в драйверах всегда работает,
но что-то такое происходит, что при включении мультистеппинга на высоких частотах драйвер работает хуже, чем без него.
А на низких частотах - наоборот.

Вот и делаю фильтр, который выполнит эти функции качественно и без обмана.

P.S. Сейчас попробую платку вырезать.
Аватара пользователя
michael-yurov
Почётный участник
Почётный участник
Сообщения: 11731
Зарегистрирован: 26 июл 2012, 00:10
Репутация: 4703
Настоящее имя: Михаил Львович
Откуда: Новоуральск
Контактная информация:

Re: Фильтр для сглаживания неравномерности импульсов Step

Сообщение michael-yurov »

ЖУТЬ КАКАЯ!
И как ЭТО теперь паять? :o :shock: :? :eh:
IMAG0604.jpg (3727 просмотров) <a class='original' href='./download/file.php?id=15544&mode=view' target=_blank>Загрузить оригинал (1.21 МБ)</a>
На фотографии оно еще ниче - нормально выглядит, а в реальности-то вообще ничего не видно!
Я куда там буду микросхему то припаивать!

Еще и с шагом штырьков разъемов лоханулся... Теперь придется как-то выкручиваться.
Закрыто

Вернуться в «Электроника»