если не трудно объясните что я сделал не так
Генерация G-кода, из текста, рисунка, и файлов PLT, DXF
-
igoryan74
- Новичок
- Сообщения: 28
- Зарегистрирован: 10 июл 2017, 17:24
- Репутация: 0
- Настоящее имя: igor
- Контактная информация:
Re: Генерация G-кода, из текста, рисунка, и файлов PLT, DXF
если не трудно объясните что я сделал не так
- selenur
- Почётный участник

- Сообщения: 4605
- Зарегистрирован: 21 авг 2013, 19:44
- Репутация: 1622
- Настоящее имя: Сергей
- Откуда: Новый Уренгой
- Контактная информация:
Re: Генерация G-кода, из текста, рисунка, и файлов PLT, DXF
Вечером как доберусь до компьютера, помогу 
Мой сайт: http://selenur.ru
Исходники моих программ: https://github.com/selenur
Instagram https://www.instagram.com/zheigurov/
Исходники моих программ: https://github.com/selenur
Instagram https://www.instagram.com/zheigurov/
-
lenivets
- Опытный
- Сообщения: 141
- Зарегистрирован: 15 окт 2016, 11:20
- Репутация: 7
- Настоящее имя: Виталий
- Откуда: Тульская область Венёв
- Контактная информация:
Re: Генерация G-кода, из текста, рисунка, и файлов PLT, DXF
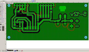
Вам так надо?Nixon писал(а):Вот для примера (в шестой версии)
белый путь который проходит через центр контактов это сверловка.
это пример, я не уследил некоторые контакты
учиться чему то новому всегда сложно , особенно когда в этом не понимаешь.
-
Nixon
- Мастер
- Сообщения: 348
- Зарегистрирован: 07 ноя 2016, 15:45
- Репутация: 28
- Настоящее имя: Алексей
- Контактная информация:
Re: Генерация G-кода, из текста, рисунка, и файлов PLT, DXF
Вы меня немного недопоняли. Экспорт в PLT -> Генератор G-кода уважаемого Selenur'а -> NC-файл - это отработанный этап. Меня интересует частный случай когда в Спринте включено покрытие свободных участков. Предположим, я изначально знаю, что плата будет изготовлена методом фрезеровки, соответственно я буду "землю" заливать полигонами. А если это старый или чужой проект? Слюной изойдешь перерисовывать.lenivets писал(а):Вам так надо?Nixon писал(а):Вот для примера (в шестой версии)
белый путь который проходит через центр контактов это сверловка.
Вот на примере видно куча косяков, одни испарившиеся термобарьеры чего стоят:
-
lenivets
- Опытный
- Сообщения: 141
- Зарегистрирован: 15 окт 2016, 11:20
- Репутация: 7
- Настоящее имя: Виталий
- Откуда: Тульская область Венёв
- Контактная информация:
Re: Генерация G-кода, из текста, рисунка, и файлов PLT, DXF
я в таких случаях делаю,и с Ваше платой также поступил 1 выбираю инструмент Контроль 2 выбираю сеть какую мне нужно 3 в покрытие свободных участков выставляю 00 нули. А термобарьеры только отдельно полигонами закрашивать.Nixon писал(а):Вы меня немного недопоняли. Экспорт в PLT -> Генератор G-кода уважаемого Selenur'а -> NC-файл - это отработанный этап. Меня интересует частный случай когда в Спринте включено покрытие свободных участков. Предположим, я изначально знаю, что плата будет изготовлена методом фрезеровки, соответственно я буду "землю" заливать полигонами. А если это старый или чужой проект? Слюной изойдешь перерисовывать.lenivets писал(а):Вам так надо?Nixon писал(а):Вот для примера (в шестой версии)
белый путь который проходит через центр контактов это сверловка.
Вот на примере видно куча косяков, одни испарившиеся термобарьеры чего стоят:
учиться чему то новому всегда сложно , особенно когда в этом не понимаешь.
- selenur
- Почётный участник

- Сообщения: 4605
- Зарегистрирован: 21 авг 2013, 19:44
- Репутация: 1622
- Настоящее имя: Сергей
- Откуда: Новый Уренгой
- Контактная информация:
Re: Генерация G-кода, из текста, рисунка, и файлов PLT, DXF
Привет!igoryan74 писал(а):Добрый день помогите разобраться с решением (задачи) условие нужно гравернуть на ручке ножа логотип лазером по управлению ON/OFF Pin Dir Z сделал пресет как
смог и не чего не вышло
1) В моей программе пока не реализована работа с прозрачными слоями, в связи с чем программа не смогла правильно распознать рисунок, для обхода данной проблемы достаточно в стороннем редакторе выполнить заливку белым, или пере-сохранить файл например в jpg. чуть позже учту такую особенность графических файлов.
2) Для выполнения твоей задачи подходит вот такая последовательность модулей: * Выбираем рисунок
* Из рисунка извлекаем контуры
* После этого устанавливаем нужный нам размер гравируемого рисунка
* Выполняем генерацию дополнительных траекторий для закраски
* После этого оптимизируем и сортируем траектории, что-бы уменьшить холостой ход.
* И генерируем G-код
А теперь покадрово:
выбираем рисунок Формируем траекторию Указываем желаемый размер Правым кликом по таблице, выбираем все траектории: Нажимаем кнопку вычисление траекторий во внутрь, и указываем начальный отступ, потом расстояние между генерируемыми траекториями, и количество траекторий. Начальный отступ(1) обычно делают размером равным половине диаметра прожигаемой точки, а расстояние(2) 70%-80% от диаметра, что-бы при наложении не было видно не прожженных линий: На следующем шаге нужно подобрать оптимальное значение которое позволит уменьшить количество точек, не потеряв в качестве. Т.к. если параметр "угол = 0 и расстояние =1" получаем более 20000 точек: А если угол между соседними отрезками +- 5 градусов (от 180 градусов - т.к. при таком угле линии образуют уже обычную прямую, и лишние точки на прямой не нужны), то результат куда лучше. И последний шаг это генерация G-кода: НО в твоем случае нужно будет подкорректировать профиль станка, что-бы получить результат, и вот тут у меня вопрос, для включения нужно по оси Z выполнять движение на 1,2,10 100 мм? от этого зависит что нибудь?
Или достаточно вместо M3 - включение лазера писать Z1, а вместо M5 -выключение лазера писать Z0???
Мой сайт: http://selenur.ru
Исходники моих программ: https://github.com/selenur
Instagram https://www.instagram.com/zheigurov/
Исходники моих программ: https://github.com/selenur
Instagram https://www.instagram.com/zheigurov/
-
Nixon
- Мастер
- Сообщения: 348
- Зарегистрирован: 07 ноя 2016, 15:45
- Репутация: 28
- Настоящее имя: Алексей
- Контактная информация:
Re: Генерация G-кода, из текста, рисунка, и файлов PLT, DXF
lenivets
да... не судьба...
да... не судьба...
-
Nikolas60
- Новичок
- Сообщения: 2
- Зарегистрирован: 12 ноя 2017, 02:52
- Репутация: 0
- Настоящее имя: Александр Николаевич
- Контактная информация:
Re: Генерация G-кода, из текста, рисунка, и файлов PLT, DXF
Доброй ночи
Плиз подскахите а то что то не понял как максимальная мощность лазера выставляется S 0-255 или там 0-1000 сегодня пытался резать фанерку
так слабовато жжет в рибсе вроде нормально было но там не понимает DXF.заранее благодарю
Плиз подскахите а то что то не понял как максимальная мощность лазера выставляется S 0-255 или там 0-1000 сегодня пытался резать фанерку
так слабовато жжет в рибсе вроде нормально было но там не понимает DXF.заранее благодарю
- selenur
- Почётный участник

- Сообщения: 4605
- Зарегистрирован: 21 авг 2013, 19:44
- Репутация: 1622
- Настоящее имя: Сергей
- Откуда: Новый Уренгой
- Контактная информация:
Re: Генерация G-кода, из текста, рисунка, и файлов PLT, DXF
В зависимости от контроллера, прошивки, максимальное значение S при котором лазер будет работать на 100% может отличаться, например в grbl прошивке для ардуино, это значение равно 1000.
Мой сайт: http://selenur.ru
Исходники моих программ: https://github.com/selenur
Instagram https://www.instagram.com/zheigurov/
Исходники моих программ: https://github.com/selenur
Instagram https://www.instagram.com/zheigurov/
-
igoryan74
- Новичок
- Сообщения: 28
- Зарегистрирован: 10 июл 2017, 17:24
- Репутация: 0
- Настоящее имя: igor
- Контактная информация:
Re: Генерация G-кода, из текста, рисунка, и файлов PLT, DXF
доброе утро спасибо за помощь буду пробывать по поводу( Или достаточно вместо M3 - включение лазера писать Z1, а вместо M5 -выключение лазера писать Z0???) так и есть достаточно изменить уровень сигнала на пине Z-DIR 0/1 0=OFF/1=ON
- selenur
- Почётный участник

- Сообщения: 4605
- Зарегистрирован: 21 авг 2013, 19:44
- Репутация: 1622
- Настоящее имя: Сергей
- Откуда: Новый Уренгой
- Контактная информация:
Re: Генерация G-кода, из текста, рисунка, и файлов PLT, DXF
Вечером тогда еще профиль поправлю, и выложу сюда.
Мой сайт: http://selenur.ru
Исходники моих программ: https://github.com/selenur
Instagram https://www.instagram.com/zheigurov/
Исходники моих программ: https://github.com/selenur
Instagram https://www.instagram.com/zheigurov/
- selenur
- Почётный участник

- Сообщения: 4605
- Зарегистрирован: 21 авг 2013, 19:44
- Репутация: 1622
- Настоящее имя: Сергей
- Откуда: Новый Уренгой
- Контактная информация:
Re: Генерация G-кода, из текста, рисунка, и файлов PLT, DXF
igoryan74 писал(а):доброе утро спасибо за помощь буду пробывать по поводу( Или достаточно вместо M3 - включение лазера писать Z1, а вместо M5 -выключение лазера писать Z0???) так и есть достаточно изменить уровень сигнала на пине Z-DIR 0/1 0=OFF/1=ON
В каталоге с программой есть каталог "profiles" вот туда скопируй файл: И тогда в модуле 900 появится: Так-же если я ошибся направлением вкл/выключения лазера то нужно будет в тексте профиля станка поменять значения: 1 и 2 это выключение лазера, а 3 - включение, тогда просто поменяй местами + и -
Мой сайт: http://selenur.ru
Исходники моих программ: https://github.com/selenur
Instagram https://www.instagram.com/zheigurov/
Исходники моих программ: https://github.com/selenur
Instagram https://www.instagram.com/zheigurov/
- selenur
- Почётный участник

- Сообщения: 4605
- Зарегистрирован: 21 авг 2013, 19:44
- Репутация: 1622
- Настоящее имя: Сергей
- Откуда: Новый Уренгой
- Контактная информация:
Re: Генерация G-кода, из текста, рисунка, и файлов PLT, DXF
п.с. в 27 строке профиля забыл так-же прописать значение Z, там сейчас стоит Z0
Мой сайт: http://selenur.ru
Исходники моих программ: https://github.com/selenur
Instagram https://www.instagram.com/zheigurov/
Исходники моих программ: https://github.com/selenur
Instagram https://www.instagram.com/zheigurov/
-
igoryan74
- Новичок
- Сообщения: 28
- Зарегистрирован: 10 июл 2017, 17:24
- Репутация: 0
- Настоящее имя: igor
- Контактная информация:
Re: Генерация G-кода, из текста, рисунка, и файлов PLT, DXF
добрый день огромное спасибо через пару дней попробую сделать реальную гравировку и посмотрю как это работает.
В 27 строке нужно поставить со знаком(-)?
В 27 строке нужно поставить со знаком(-)?
- selenur
- Почётный участник

- Сообщения: 4605
- Зарегистрирован: 21 авг 2013, 19:44
- Репутация: 1622
- Настоящее имя: Сергей
- Откуда: Новый Уренгой
- Контактная информация:
Re: Генерация G-кода, из текста, рисунка, и файлов PLT, DXF
Там необходимо выключить лазер, хотя он и до этого должен будет выключиться, поэтому знак зависит от того при каком направлении нужно выключить.igoryan74 писал(а):добрый день огромное спасибо через пару дней попробую сделать реальную гравировку и посмотрю как это работает.
В 27 строке нужно поставить со знаком(-)?
Мой сайт: http://selenur.ru
Исходники моих программ: https://github.com/selenur
Instagram https://www.instagram.com/zheigurov/
Исходники моих программ: https://github.com/selenur
Instagram https://www.instagram.com/zheigurov/
-
igoryan74
- Новичок
- Сообщения: 28
- Зарегистрирован: 10 июл 2017, 17:24
- Репутация: 0
- Настоящее имя: igor
- Контактная информация:
Re: Генерация G-кода, из текста, рисунка, и файлов PLT, DXF
(Там необходимо выключить лазер) при DIR UP понял спасибо
- selenur
- Почётный участник

- Сообщения: 4605
- Зарегистрирован: 21 авг 2013, 19:44
- Репутация: 1622
- Настоящее имя: Сергей
- Откуда: Новый Уренгой
- Контактная информация:
Re: Генерация G-кода, из текста, рисунка, и файлов PLT, DXF
Получил флюгеный нож, и теперь стал вопрос по поводу начала вырезания, изначально мы не знаем на какой угол он повёрнут, и по идее зная направление первого реза, можно в сторонке выполнить небольшой рез в нужном направлении, для того что-бы нож повернулся в нужное направление.
Интересно как это реализовано в других станках с флюгерным ножом?
Интересно как это реализовано в других станках с флюгерным ножом?
Мой сайт: http://selenur.ru
Исходники моих программ: https://github.com/selenur
Instagram https://www.instagram.com/zheigurov/
Исходники моих программ: https://github.com/selenur
Instagram https://www.instagram.com/zheigurov/
-
Nixon
- Мастер
- Сообщения: 348
- Зарегистрирован: 07 ноя 2016, 15:45
- Репутация: 28
- Настоящее имя: Алексей
- Контактная информация:
Re: Генерация G-кода, из текста, рисунка, и файлов PLT, DXF
Существует такое понятие в режущих плоттерах как "офсет", т.е. смещение. Оно служит для поворота ножа по ходу реза. Для ножей с разным углом заточки (зависит от "тяжести" и толщины раскраиваемого материала) свой офсет. Например, для наиболее распространенного Оракал 641 серии используется нож с заточкой 45 град. (существуют еще 30 и 60 град.), офсет 0,2 (кажется). Если интересно, то посмотрю завтра на работе свои старые записи по данной теме.selenur писал(а):Получил флюгеный нож, и теперь стал вопрос по поводу начала вырезания, изначально мы не знаем на какой угол он повёрнут, и по идее зная направление первого реза, можно в сторонке выполнить небольшой рез в нужном направлении, для того что-бы нож повернулся в нужное направление.
Интересно как это реализовано в других станках с флюгерным ножом?
- selenur
- Почётный участник

- Сообщения: 4605
- Зарегистрирован: 21 авг 2013, 19:44
- Репутация: 1622
- Настоящее имя: Сергей
- Откуда: Новый Уренгой
- Контактная информация:
Re: Генерация G-кода, из текста, рисунка, и файлов PLT, DXF
Про офсет я знаю, и его конечно учту, просто сейчас думаю какие ещё данные стоит учесть 
Мой сайт: http://selenur.ru
Исходники моих программ: https://github.com/selenur
Instagram https://www.instagram.com/zheigurov/
Исходники моих программ: https://github.com/selenur
Instagram https://www.instagram.com/zheigurov/
-
Nixon
- Мастер
- Сообщения: 348
- Зарегистрирован: 07 ноя 2016, 15:45
- Репутация: 28
- Настоящее имя: Алексей
- Контактная информация:
Re: Генерация G-кода, из текста, рисунка, и файлов PLT, DXF
Вот тут довольно подробно:selenur писал(а):Про офсет я знаю, и его конечно учту, просто сейчас думаю какие ещё данные стоит учесть
http://точка-печати.рф/forum/viewtopic.php?id=25
вопрос еще в реализации давления на нож, для пленок общего применения это 40-90 г, флок - 150-200 г, светоотражающие до 500 г (там практически алюм. фольга). В плоттерах за это отвечает хитрый электромагнитно-механический узел. И давление подстраиваем индивидуально под конкретную пленку (и партию) с точностью до 5 грамм, и плюс, учитывается износ ножа.
Ну, как то так...