Контроллеры myCNC
-
MGG
- Мастер
- Сообщения: 3673
- Зарегистрирован: 08 фев 2016, 16:33
- Репутация: 1010
- Настоящее имя: Манн Геннадий Геннадьевич
- Откуда: Москва
- Контактная информация:
Re: Контроллеры myCNC
Тут мне ситуация так видеться, скинуть все на заводские настройки и покрутить джогом. Пока даже предположить не могу в чем дело.
PS когда джогом крутили, сигнальный шлейф отрубили?
PS когда джогом крутили, сигнальный шлейф отрубили?
http://www.cnc-club.ru/forum/viewtopic. ... 76#p304076 Поставки оборудования для ваших станков
https://www.instagram.com/dtw.moscow/
dtw.moscow@gmail.com
https://www.instagram.com/dtw.moscow/
dtw.moscow@gmail.com
- Fagot
- Мастер
- Сообщения: 240
- Зарегистрирован: 03 дек 2015, 21:35
- Репутация: 21
- Настоящее имя: Дмитрий
- Откуда: Алтайский край
- Контактная информация:
Re: Контроллеры myCNC
Все оказывается работало после того как подключил питание на RS и сервы вкл!!! Программа работала выдавал импульсы, и на экране драйверов цифры бегали. Все оказалось проще! Сервомотроы не были прижаты к зубчатой рейки! Я их не прижимал на всякий случай. Думал если работают моторы то услышу. Но шум инвертора заглушек шум моторов. Они оказывается так тихо работают! Т ошибочно думал о нерабочие двигателей. Всем спасибо за помощь. Продолжаю подключение следующих серв и настройки.
-
MGG
- Мастер
- Сообщения: 3673
- Зарегистрирован: 08 фев 2016, 16:33
- Репутация: 1010
- Настоящее имя: Манн Геннадий Геннадьевич
- Откуда: Москва
- Контактная информация:
Re: Контроллеры myCNC
http://www.cnc-club.ru/forum/viewtopic. ... 76#p304076 Поставки оборудования для ваших станков
https://www.instagram.com/dtw.moscow/
dtw.moscow@gmail.com
https://www.instagram.com/dtw.moscow/
dtw.moscow@gmail.com
-
nik1
- Мастер
- Сообщения: 8408
- Зарегистрирован: 02 окт 2012, 07:37
- Репутация: 3629
- Откуда: Красногорск
- Контактная информация:
Re: Контроллеры myCNC
Такую траблу нам точно не определить 
- PKM
- Почётный участник

- Сообщения: 4263
- Зарегистрирован: 31 мар 2011, 18:11
- Репутация: 705
- Настоящее имя: Андрей
- Откуда: Украина
- Контактная информация:
Re: Контроллеры myCNC
Вот это правильно, кстати. Не стоит тестировать в станке, можно такого наворотить.Fagot писал(а):Я их не прижимал на всякий случай.
- frezeryga
- Почётный участник

- Сообщения: 13713
- Зарегистрирован: 18 авг 2013, 16:08
- Репутация: 5069
- Откуда: Жуковский
- Контактная информация:
Re: Контроллеры myCNC
Дык серву еле слышно даже на максимальных оборотах а в остальном только визуально.
email frezeryga@yandex.ru
instagram https://www.instagram.com/frezeryga
telegram https://t.me/md_cnc_frezeryga https://t.me/frezeryga
instagram https://www.instagram.com/frezeryga
telegram https://t.me/md_cnc_frezeryga https://t.me/frezeryga
- Fagot
- Мастер
- Сообщения: 240
- Зарегистрирован: 03 дек 2015, 21:35
- Репутация: 21
- Настоящее имя: Дмитрий
- Откуда: Алтайский край
- Контактная информация:
Re: Контроллеры myCNC
Вот ещё одна проблема. Использую интерфейс модбас для управления шпинделем, настройки в mycnc установил стандартные для моего частотника (есть кнопка в ПО на закладке шпиндель). В частотника установил параметр управление частотой через мотбас с внешнего устройства. Но шпиндель не запускается. На что обратить внимание? Частотник Delta VFD CP2000.
- frezeryga
- Почётный участник

- Сообщения: 13713
- Зарегистрирован: 18 авг 2013, 16:08
- Репутация: 5069
- Откуда: Жуковский
- Контактная информация:
Re: Контроллеры myCNC
дык в частотнике надо еще адрес скорость и протокол настроить. а в муснс еще и в плс чтото включить. но в любом случае когда частотник будет настроен правильно то во вкладке настройки шпинделя синий глаз должен крутится.
email frezeryga@yandex.ru
instagram https://www.instagram.com/frezeryga
telegram https://t.me/md_cnc_frezeryga https://t.me/frezeryga
instagram https://www.instagram.com/frezeryga
telegram https://t.me/md_cnc_frezeryga https://t.me/frezeryga
- niksooon
- Мастер
- Сообщения: 2144
- Зарегистрирован: 23 июн 2014, 23:18
- Репутация: 1207
- Откуда: Кашира
- Контактная информация:
Re: Контроллеры myCNC
Стесняюсь спросить,а чем управление по 0-10В не устраивает....?
Сделанное правильно — красиво. Если сделанное тебе не нравится — то и работать оно будет хреново. Перевари, пересверли, выпили заново — ну, или хотя бы покрась.
- frezeryga
- Почётный участник

- Сообщения: 13713
- Зарегистрирован: 18 авг 2013, 16:08
- Репутация: 5069
- Откуда: Жуковский
- Контактная информация:
Re: Контроллеры myCNC
я бы выбрал аналог он прекрасно работает и легко настраивается. на моем первом станке использован модбас только потому что аналог на моей плате отказался работать.
email frezeryga@yandex.ru
instagram https://www.instagram.com/frezeryga
telegram https://t.me/md_cnc_frezeryga https://t.me/frezeryga
instagram https://www.instagram.com/frezeryga
telegram https://t.me/md_cnc_frezeryga https://t.me/frezeryga
- Fagot
- Мастер
- Сообщения: 240
- Зарегистрирован: 03 дек 2015, 21:35
- Репутация: 21
- Настоящее имя: Дмитрий
- Откуда: Алтайский край
- Контактная информация:
Re: Контроллеры myCNC
По мне без разницы, (одинаково непонятно). Модбас на первый взгляд показалось проще. На муцнц есть выход к нему распиновка контактов, есть настройки которые вводятся нажатием одной кнопки. На частотника также входной канал модбас и более менее есть описание настроек. А по 0-10 нет описания, куда подключать на контроллере и частотнике, где настраивать итд.
-
nik1
- Мастер
- Сообщения: 8408
- Зарегистрирован: 02 окт 2012, 07:37
- Репутация: 3629
- Откуда: Красногорск
- Контактная информация:
Re: Контроллеры myCNC
Модбасс более информативный, меньше проводов , более помехозащищенный
но в данном случае проще по аналогу
но в данном случае проще по аналогу
- frezeryga
- Почётный участник

- Сообщения: 13713
- Зарегистрирован: 18 авг 2013, 16:08
- Репутация: 5069
- Откуда: Жуковский
- Контактная информация:
Re: Контроллеры myCNC
аналог какраз просто. выбираем в частотнике управление по 0-10в подключаем 3 провода и будет работать сразу. и ни тебе всяких адресов и ковыряний в плс
email frezeryga@yandex.ru
instagram https://www.instagram.com/frezeryga
telegram https://t.me/md_cnc_frezeryga https://t.me/frezeryga
instagram https://www.instagram.com/frezeryga
telegram https://t.me/md_cnc_frezeryga https://t.me/frezeryga
- Fagot
- Мастер
- Сообщения: 240
- Зарегистрирован: 03 дек 2015, 21:35
- Репутация: 21
- Настоящее имя: Дмитрий
- Откуда: Алтайский край
- Контактная информация:
Re: Контроллеры myCNC
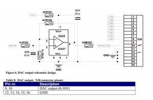
В описании к ЕТ-1 что есть выход 0-10в ничего не сказано. В ЕТ-10 в описании указано что выход 0-10в есть. У меня ЕТ-10. Или можно задействовать другой выход?
- Fagot
- Мастер
- Сообщения: 240
- Зарегистрирован: 03 дек 2015, 21:35
- Репутация: 21
- Настоящее имя: Дмитрий
- Откуда: Алтайский край
- Контактная информация:
Re: Контроллеры myCNC
Опечатался, у меня ЕТ-1.
- frezeryga
- Почётный участник

- Сообщения: 13713
- Зарегистрирован: 18 авг 2013, 16:08
- Репутация: 5069
- Откуда: Жуковский
- Контактная информация:
Re: Контроллеры myCNC
он называется DAC
email frezeryga@yandex.ru
instagram https://www.instagram.com/frezeryga
telegram https://t.me/md_cnc_frezeryga https://t.me/frezeryga
instagram https://www.instagram.com/frezeryga
telegram https://t.me/md_cnc_frezeryga https://t.me/frezeryga
- Fagot
- Мастер
- Сообщения: 240
- Зарегистрирован: 03 дек 2015, 21:35
- Репутация: 21
- Настоящее имя: Дмитрий
- Откуда: Алтайский край
- Контактная информация:
Re: Контроллеры myCNC
Выше было сказано задействовать 3 провода. Это контакты 9, 10 и масса?
-
nik1
- Мастер
- Сообщения: 8408
- Зарегистрирован: 02 окт 2012, 07:37
- Репутация: 3629
- Откуда: Красногорск
- Контактная информация:
Re: Контроллеры myCNC
Нужно 2
- Fagot
- Мастер
- Сообщения: 240
- Зарегистрирован: 03 дек 2015, 21:35
- Репутация: 21
- Настоящее имя: Дмитрий
- Откуда: Алтайский край
- Контактная информация:
Re: Контроллеры myCNC
9,10 Или как на скрине 10,12?