Контроллеры myCNC

Контроллеры, драйверы, датчики, управляющие устройства.
MGG
Мастер
Сообщения: 3673
Зарегистрирован: 08 фев 2016, 16:33
Репутация: 1010
Настоящее имя: Манн Геннадий Геннадьевич
Откуда: Москва
Контактная информация:

Re: Контроллеры myCNC

Сообщение MGG »

Тут мне ситуация так видеться, скинуть все на заводские настройки и покрутить джогом. Пока даже предположить не могу в чем дело.

PS когда джогом крутили, сигнальный шлейф отрубили?
http://www.cnc-club.ru/forum/viewtopic. ... 76#p304076 Поставки оборудования для ваших станков
https://www.instagram.com/dtw.moscow/
dtw.moscow@gmail.com
Аватара пользователя
Fagot
Мастер
Сообщения: 240
Зарегистрирован: 03 дек 2015, 21:35
Репутация: 21
Настоящее имя: Дмитрий
Откуда: Алтайский край
Контактная информация:

Re: Контроллеры myCNC

Сообщение Fagot »

Все оказывается работало после того как подключил питание на RS и сервы вкл!!! Программа работала выдавал импульсы, и на экране драйверов цифры бегали. Все оказалось проще! Сервомотроы не были прижаты к зубчатой рейки! Я их не прижимал на всякий случай. Думал если работают моторы то услышу. Но шум инвертора заглушек шум моторов. Они оказывается так тихо работают! Т ошибочно думал о нерабочие двигателей. Всем спасибо за помощь. Продолжаю подключение следующих серв и настройки.
MGG
Мастер
Сообщения: 3673
Зарегистрирован: 08 фев 2016, 16:33
Репутация: 1010
Настоящее имя: Манн Геннадий Геннадьевич
Откуда: Москва
Контактная информация:

Re: Контроллеры myCNC

Сообщение MGG »

:hehehe: :hehehe: :hehehe: :hehehe: ну дай бог это будет самой серьезной проблемой
http://www.cnc-club.ru/forum/viewtopic. ... 76#p304076 Поставки оборудования для ваших станков
https://www.instagram.com/dtw.moscow/
dtw.moscow@gmail.com
nik1
Мастер
Сообщения: 8408
Зарегистрирован: 02 окт 2012, 07:37
Репутация: 3629
Откуда: Красногорск
Контактная информация:

Re: Контроллеры myCNC

Сообщение nik1 »

Такую траблу нам точно не определить :hehehe:
Аватара пользователя
PKM
Почётный участник
Почётный участник
Сообщения: 4263
Зарегистрирован: 31 мар 2011, 18:11
Репутация: 705
Настоящее имя: Андрей
Откуда: Украина
Контактная информация:

Re: Контроллеры myCNC

Сообщение PKM »

Fagot писал(а):Я их не прижимал на всякий случай.
Вот это правильно, кстати. Не стоит тестировать в станке, можно такого наворотить.
Аватара пользователя
frezeryga
Почётный участник
Почётный участник
Сообщения: 13713
Зарегистрирован: 18 авг 2013, 16:08
Репутация: 5069
Откуда: Жуковский
Контактная информация:

Re: Контроллеры myCNC

Сообщение frezeryga »

Дык серву еле слышно даже на максимальных оборотах а в остальном только визуально.
Аватара пользователя
Fagot
Мастер
Сообщения: 240
Зарегистрирован: 03 дек 2015, 21:35
Репутация: 21
Настоящее имя: Дмитрий
Откуда: Алтайский край
Контактная информация:

Re: Контроллеры myCNC

Сообщение Fagot »

Вот ещё одна проблема. Использую интерфейс модбас для управления шпинделем, настройки в mycnc установил стандартные для моего частотника (есть кнопка в ПО на закладке шпиндель). В частотника установил параметр управление частотой через мотбас с внешнего устройства. Но шпиндель не запускается. На что обратить внимание? Частотник Delta VFD CP2000.
Аватара пользователя
frezeryga
Почётный участник
Почётный участник
Сообщения: 13713
Зарегистрирован: 18 авг 2013, 16:08
Репутация: 5069
Откуда: Жуковский
Контактная информация:

Re: Контроллеры myCNC

Сообщение frezeryga »

дык в частотнике надо еще адрес скорость и протокол настроить. а в муснс еще и в плс чтото включить. но в любом случае когда частотник будет настроен правильно то во вкладке настройки шпинделя синий глаз должен крутится.
Аватара пользователя
niksooon
Мастер
Сообщения: 2144
Зарегистрирован: 23 июн 2014, 23:18
Репутация: 1207
Откуда: Кашира
Контактная информация:

Re: Контроллеры myCNC

Сообщение niksooon »

Стесняюсь спросить,а чем управление по 0-10В не устраивает....?
Сделанное правильно — красиво. Если сделанное тебе не нравится — то и работать оно будет хреново. Перевари, пересверли, выпили заново — ну, или хотя бы покрась.
Аватара пользователя
frezeryga
Почётный участник
Почётный участник
Сообщения: 13713
Зарегистрирован: 18 авг 2013, 16:08
Репутация: 5069
Откуда: Жуковский
Контактная информация:

Re: Контроллеры myCNC

Сообщение frezeryga »

я бы выбрал аналог он прекрасно работает и легко настраивается. на моем первом станке использован модбас только потому что аналог на моей плате отказался работать.
Аватара пользователя
Fagot
Мастер
Сообщения: 240
Зарегистрирован: 03 дек 2015, 21:35
Репутация: 21
Настоящее имя: Дмитрий
Откуда: Алтайский край
Контактная информация:

Re: Контроллеры myCNC

Сообщение Fagot »

По мне без разницы, (одинаково непонятно). Модбас на первый взгляд показалось проще. На муцнц есть выход к нему распиновка контактов, есть настройки которые вводятся нажатием одной кнопки. На частотника также входной канал модбас и более менее есть описание настроек. А по 0-10 нет описания, куда подключать на контроллере и частотнике, где настраивать итд.
nik1
Мастер
Сообщения: 8408
Зарегистрирован: 02 окт 2012, 07:37
Репутация: 3629
Откуда: Красногорск
Контактная информация:

Re: Контроллеры myCNC

Сообщение nik1 »

Модбасс более информативный, меньше проводов , более помехозащищенный
но в данном случае проще по аналогу
Аватара пользователя
frezeryga
Почётный участник
Почётный участник
Сообщения: 13713
Зарегистрирован: 18 авг 2013, 16:08
Репутация: 5069
Откуда: Жуковский
Контактная информация:

Re: Контроллеры myCNC

Сообщение frezeryga »

аналог какраз просто. выбираем в частотнике управление по 0-10в подключаем 3 провода и будет работать сразу. и ни тебе всяких адресов и ковыряний в плс
Аватара пользователя
Fagot
Мастер
Сообщения: 240
Зарегистрирован: 03 дек 2015, 21:35
Репутация: 21
Настоящее имя: Дмитрий
Откуда: Алтайский край
Контактная информация:

Re: Контроллеры myCNC

Сообщение Fagot »

В описании к ЕТ-1 что есть выход 0-10в ничего не сказано. В ЕТ-10 в описании указано что выход 0-10в есть. У меня ЕТ-10. Или можно задействовать другой выход?
Аватара пользователя
Fagot
Мастер
Сообщения: 240
Зарегистрирован: 03 дек 2015, 21:35
Репутация: 21
Настоящее имя: Дмитрий
Откуда: Алтайский край
Контактная информация:

Re: Контроллеры myCNC

Сообщение Fagot »

Опечатался, у меня ЕТ-1.
Аватара пользователя
frezeryga
Почётный участник
Почётный участник
Сообщения: 13713
Зарегистрирован: 18 авг 2013, 16:08
Репутация: 5069
Откуда: Жуковский
Контактная информация:

Re: Контроллеры myCNC

Сообщение frezeryga »

он называется DAC
nik1
Мастер
Сообщения: 8408
Зарегистрирован: 02 окт 2012, 07:37
Репутация: 3629
Откуда: Красногорск
Контактная информация:

Re: Контроллеры myCNC

Сообщение nik1 »

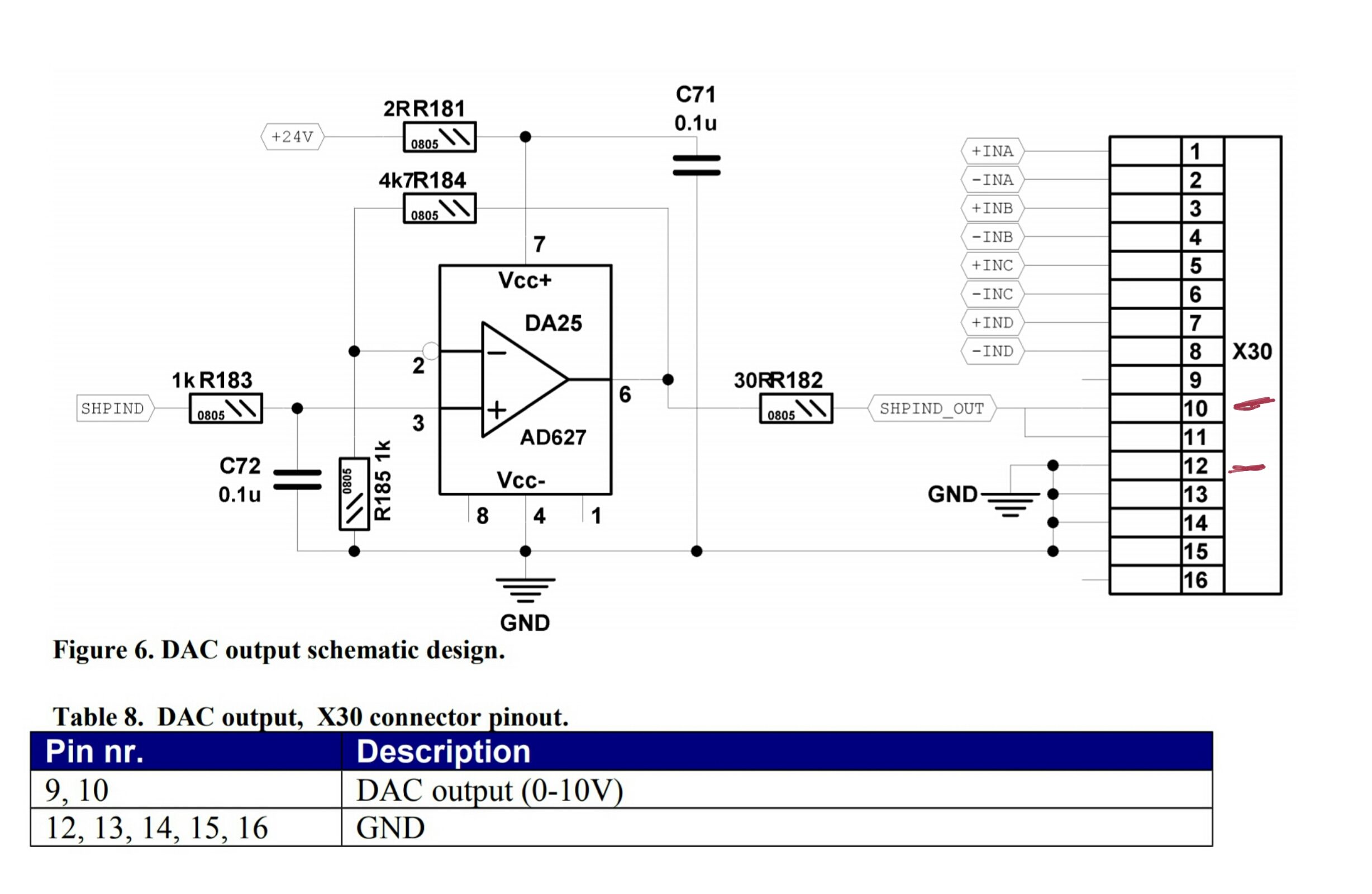
Если точно ет1 , то 30 разъем , на нем этот выход, смотри скрин
Вложения
Screenshot_2018-01-18-21-00-28.jpg (1617 просмотров) <a class='original' href='./download/file.php?id=129758&mode=view' target=_blank>Загрузить оригинал (766.15 КБ)</a>
Аватара пользователя
Fagot
Мастер
Сообщения: 240
Зарегистрирован: 03 дек 2015, 21:35
Репутация: 21
Настоящее имя: Дмитрий
Откуда: Алтайский край
Контактная информация:

Re: Контроллеры myCNC

Сообщение Fagot »

Выше было сказано задействовать 3 провода. Это контакты 9, 10 и масса?
nik1
Мастер
Сообщения: 8408
Зарегистрирован: 02 окт 2012, 07:37
Репутация: 3629
Откуда: Красногорск
Контактная информация:

Re: Контроллеры myCNC

Сообщение nik1 »

Нужно 2
Аватара пользователя
Fagot
Мастер
Сообщения: 240
Зарегистрирован: 03 дек 2015, 21:35
Репутация: 21
Настоящее имя: Дмитрий
Откуда: Алтайский край
Контактная информация:

Re: Контроллеры myCNC

Сообщение Fagot »

9,10 Или как на скрине 10,12?
Ответить

Вернуться в «Электроника»