Мой CNC китаес Bernardo KF25 Top (клон BF20)
- Алексс
- Почётный участник

- Сообщения: 2210
- Зарегистрирован: 20 июл 2012, 15:49
- Репутация: 266
- Заслуга: IQ32
- Настоящее имя: Алексей
- Откуда: Прага
- Контактная информация:
Re: Мой CNC китаес Bernardo KF25 Top (клон BF20)
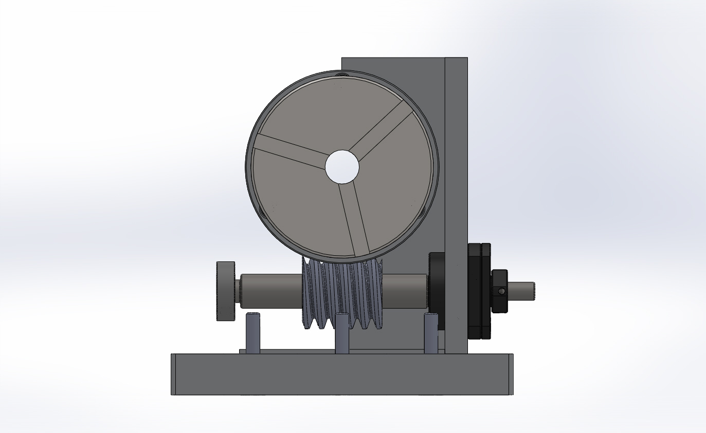
а вот и обещанная моделька поворотной оси
Каждая собака, бегущая на поводке впереди хозяина, думает, что ведет его за собой.
- sr480
- Мастер
- Сообщения: 1295
- Зарегистрирован: 08 янв 2012, 20:48
- Репутация: 139
- Откуда: Ростов-на-Дону
- Контактная информация:
Re: Мой CNC китаес Bernardo KF25 Top (клон BF20)
А где ты такое редухтор возьмешь?
- Алексс
- Почётный участник

- Сообщения: 2210
- Зарегистрирован: 20 июл 2012, 15:49
- Репутация: 266
- Заслуга: IQ32
- Настоящее имя: Алексей
- Откуда: Прага
- Контактная информация:
Re: Мой CNC китаес Bernardo KF25 Top (клон BF20)
Сделаю. Если не получится то закажу у того кто умеет или куплю на maedler.de
Каждая собака, бегущая на поводке впереди хозяина, думает, что ведет его за собой.
- Сергей Саныч
- Мастер
- Сообщения: 9116
- Зарегистрирован: 30 май 2012, 14:20
- Репутация: 2858
- Откуда: Тюмень
- Контактная информация:
Re: Мой CNC китаес Bernardo KF25 Top (клон BF20)
А как выборку люфтов у червяка будешь делать?
Чудес не бывает. Бывают фокусы.
-
nik1
- Мастер
- Сообщения: 8408
- Зарегистрирован: 02 окт 2012, 07:37
- Репутация: 3629
- Откуда: Красногорск
- Контактная информация:
Re: Мой CNC китаес Bernardo KF25 Top (клон BF20)
Начинка похожа на Хаас
Тоже подумал, как они люфты устранили?
Ну и вроде тормоз ставят.
Тоже подумал, как они люфты устранили?
Ну и вроде тормоз ставят.
- aegis
- Мастер
- Сообщения: 3171
- Зарегистрирован: 22 мар 2012, 06:59
- Репутация: 1810
- Настоящее имя: Михайло
- Откуда: Україна, Конотоп=>Запоріжжя=>Харьків
Re: Мой CNC китаес Bernardo KF25 Top (клон BF20)
есть несколько вариантов, среди них самые просто реализуемые:nik1 писал(а):Тоже подумал, как они люфты устранили?
1) червяк вращается в эксцентриковой втулке. при провороте втулки меняется расстояние между червяком и червячным колесом, выберается люфт;
2) червячное колесо делают из 2х половинок (блинчиков). при провороте одной части относительно другой устраняется люфт. теоретически, можно поставить пружины в этих половинках и люфт будет выбираться автоматом. от жесткости пружины зависит износ и жесткость такой системы.
Алексс, обязательно сделай место под смазку - в идеале сделать уплотнения и чтобы червяк был в маслянной ванне постоянно при работе
нікому нічого не нав'язую.
- Алексс
- Почётный участник

- Сообщения: 2210
- Зарегистрирован: 20 июл 2012, 15:49
- Репутация: 266
- Заслуга: IQ32
- Настоящее имя: Алексей
- Откуда: Прага
- Контактная информация:
Re: Мой CNC китаес Bernardo KF25 Top (клон BF20)
какие такие люфты?! у меня все точно будет, ни каких люфтовSerg-tmn писал(а):А как выборку люфтов у червяка будешь делать?
тормоз там вообще ни к чему. червячная передача самоконтрящая (при больших передаточных числах).nik1 писал(а):Ну и вроде тормоз ставят
что-то типа этого наверное сделаю. пока не думал. смущает то, что в случае эксцентрика червяк еще и в сторону сдвинется.aegis писал(а):червяк вращается в эксцентриковой втулке
корпус планирую на герметик и залить внутрь масло. по взросломуaegis писал(а):идеале сделать уплотнения и чтобы червяк был в маслянной ванне
везде стоят сальники как для защиты от хлама так и удержания масла.
ой доделать бы
хочу попробовать первую версию шестеренки сделать из полиамида. обкатать технологию как сказать.
ато бронза дорогая...
Каждая собака, бегущая на поводке впереди хозяина, думает, что ведет его за собой.
- aegis
- Мастер
- Сообщения: 3171
- Зарегистрирован: 22 мар 2012, 06:59
- Репутация: 1810
- Настоящее имя: Михайло
- Откуда: Україна, Конотоп=>Запоріжжя=>Харьків
Re: Мой CNC китаес Bernardo KF25 Top (клон BF20)
не переживай - притрется, люфт выберется. таким образом в советский и не только УДГ люфты регулируют. хотя я бы себе пробовал вариант с пружиной - автоматическое устранение люфтов штука хорошая. если есть чпу, то сделать спаренную просто - в заготовке сверлишь центрирующие отверстия по координатам в 2х половинках, делаешь паз под пружину так чтобы смещение по половинкам образовалось (ступенька куда будет упираться пружина), далее собираете на штифты, протачиваете, нарезаете колесо, разбираешь, ставишь пружину ну и ступенчатые винтики предусмотри чтобы половинки не расходились. я бы так сделал себе. в случае чего всегда можно пазы под пружины доработать - отверстия под штифты остались то. хотя данная технология и на универсальном оборудовании вполне осуществимаАлексс писал(а):смущает то, что в случае эксцентрика червяк еще и в сторону сдвинется.
нікому нічого не нав'язую.
- Алексс
- Почётный участник

- Сообщения: 2210
- Зарегистрирован: 20 июл 2012, 15:49
- Репутация: 266
- Заслуга: IQ32
- Настоящее имя: Алексей
- Откуда: Прага
- Контактная информация:
Re: Мой CNC китаес Bernardo KF25 Top (клон BF20)
И все то у них супир пупир 
мне лишьбы крутилась
мне лишьбы крутилась
Каждая собака, бегущая на поводке впереди хозяина, думает, что ведет его за собой.
-
nik1
- Мастер
- Сообщения: 8408
- Зарегистрирован: 02 окт 2012, 07:37
- Репутация: 3629
- Откуда: Красногорск
- Контактная информация:
Re: Мой CNC китаес Bernardo KF25 Top (клон BF20)
Будет крутиться, главное победить люфты
-
maxim
- Кандидат
- Сообщения: 53
- Зарегистрирован: 29 мар 2012, 09:12
- Репутация: 1
- Откуда: Гатчина, Ленинградская обл.
- Контактная информация:
Re: Мой CNC китаес Bernardo KF25 Top (клон BF20)
Извините, но в упор не понимаю как в данном редукторе от Haas выбираются люфты? или он таки одноразовый?
-
nik1
- Мастер
- Сообщения: 8408
- Зарегистрирован: 02 окт 2012, 07:37
- Репутация: 3629
- Откуда: Красногорск
- Контактная информация:
Re: Мой CNC китаес Bernardo KF25 Top (клон BF20)
Может там шестерни с преднатягом ?:hehehe:
- aegis
- Мастер
- Сообщения: 3171
- Зарегистрирован: 22 мар 2012, 06:59
- Репутация: 1810
- Настоящее имя: Михайло
- Откуда: Україна, Конотоп=>Запоріжжя=>Харьків
Re: Мой CNC китаес Bernardo KF25 Top (клон BF20)
больше похоже что эксцентриковые втулки... просто величина эксцентрика небольшая.
нікому нічого не нав'язую.
- aegis
- Мастер
- Сообщения: 3171
- Зарегистрирован: 22 мар 2012, 06:59
- Репутация: 1810
- Настоящее имя: Михайло
- Откуда: Україна, Конотоп=>Запоріжжя=>Харьків
Re: Мой китаес Bernardo KF25 Top
Мой CNC китаес Bernardo KF25 Top (клон BF20) #254Serg-tmn писал(а):Алексс писал(а): Это тот самый преобразователь PWM-напряжение. Проверено - работает.
насколько линейно все работает не проверял? мне электронщики предложили примерно такую схемку - говорят что линейность здесь будет высокая. как на самом деле не проверял еще сори что влез в эту тему со своей проблемой, просто хочу воспользоваться чужим опытом и ошибками
нікому нічого не нав'язую.
- Алексс
- Почётный участник

- Сообщения: 2210
- Зарегистрирован: 20 июл 2012, 15:49
- Репутация: 266
- Заслуга: IQ32
- Настоящее имя: Алексей
- Откуда: Прага
- Контактная информация:
Re: Мой CNC китаес Bernardo KF25 Top (клон BF20)
не линейно это 100%.
на сколько - хз. меня боле менее устраивает.
такая схема работать будет. почему нет. сам что-то подобное нарисовал, никак не соберусь сделать.
на сколько - хз. меня боле менее устраивает.
такая схема работать будет. почему нет. сам что-то подобное нарисовал, никак не соберусь сделать.
Каждая собака, бегущая на поводке впереди хозяина, думает, что ведет его за собой.
- aegis
- Мастер
- Сообщения: 3171
- Зарегистрирован: 22 мар 2012, 06:59
- Репутация: 1810
- Настоящее имя: Михайло
- Откуда: Україна, Конотоп=>Запоріжжя=>Харьків
Re: Мой CNC китаес Bernardo KF25 Top (клон BF20)
Алексс, ладно, какнить соберусь на макетке сделаю. лень просто включать/выключать все что настроено сейчас на станке т.к. неудобно подлазить к разъемам из-за компа
нікому нічого не нав'язую.
- Сергей Саныч
- Мастер
- Сообщения: 9116
- Зарегистрирован: 30 май 2012, 14:20
- Репутация: 2858
- Откуда: Тюмень
- Контактная информация:
Re: Мой CNC китаес Bernardo KF25 Top (клон BF20)
Основной источник нелинейности в этой схеме - оптопары, которые вносят задержку, причем задержка выключения, как правило, больше задержки включения. Из-за этого скважность сигнала на выходе оптопары будет отличаться от входной, что выльется в нелинейность преобразования.aegis писал(а):мне электронщики предложили примерно такую схемку - говорят что линейность здесь будет высокая.
Чудес не бывает. Бывают фокусы.
- Алексс
- Почётный участник

- Сообщения: 2210
- Зарегистрирован: 20 июл 2012, 15:49
- Репутация: 266
- Заслуга: IQ32
- Настоящее имя: Алексей
- Откуда: Прага
- Контактная информация:
Re: Мой CNC китаес Bernardo KF25 Top (клон BF20)
для этого нужно вводить обратную связь...
как раз прикупил энкодер на 500ppr. осталось придумать как и куда и прикрутить.
на рабое пока делать нечего, занимаюсь херней.
типа такой: все еще лелею идею сделать контроллер для движка от стиральной машины.
как раз прикупил энкодер на 500ppr. осталось придумать как и куда и прикрутить.
на рабое пока делать нечего, занимаюсь херней.
типа такой: все еще лелею идею сделать контроллер для движка от стиральной машины.
Каждая собака, бегущая на поводке впереди хозяина, думает, что ведет его за собой.
- Алексс
- Почётный участник

- Сообщения: 2210
- Зарегистрирован: 20 июл 2012, 15:49
- Репутация: 266
- Заслуга: IQ32
- Настоящее имя: Алексей
- Откуда: Прага
- Контактная информация:
Re: Мой CNC китаес Bernardo KF25 Top (клон BF20)
на диоды Шотки внимание не обращайте, там стабилитроны должны быть.
Каждая собака, бегущая на поводке впереди хозяина, думает, что ведет его за собой.