Генератор импульсов для электроэрозионной обработки
- Predator
- Мастер
- Сообщения: 9583
- Зарегистрирован: 18 июл 2013, 18:26
- Репутация: 2531
- Контактная информация:
Re: Генератор импульсов для электроэрозионной обработки
Не нужно путать музыкальную мощность с электрической, это разные вещи! 
-
nkp
- Мастер
- Сообщения: 8340
- Зарегистрирован: 28 ноя 2011, 00:25
- Репутация: 1589
- Контактная информация:
Re: Генератор импульсов для электроэрозионной обработки
чтоб не плодить темы по "мелким " вопросам - спрошу здесь:
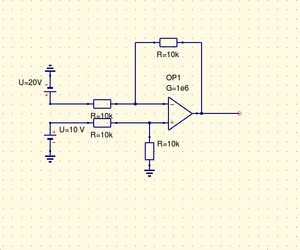
для подачи "от_руки" на привод +-10v без тумблера одним переменником будет ли работать
такая схема:
на вход подаем переменным резистором 0-20v
моделирование показывает (вроде бы)) что на выходе будет меняться от +10v до -10v
для подачи "от_руки" на привод +-10v без тумблера одним переменником будет ли работать
такая схема:
на вход подаем переменным резистором 0-20v
моделирование показывает (вроде бы)) что на выходе будет меняться от +10v до -10v
не особо "дружен" с оу - может подправит кто (схемку))
- Serg
- Мастер
- Сообщения: 21923
- Зарегистрирован: 17 апр 2012, 14:58
- Репутация: 5183
- Заслуга: c781c134843e0c1a3de9
- Настоящее имя: Сергей
- Откуда: Москва
- Контактная информация:
Re: Генератор импульсов для электроэрозионной обработки
Как питается ОУ?
Я не Христос, рыбу не раздаю, но могу научить, как сделать удочку...
-
nkp
- Мастер
- Сообщения: 8340
- Зарегистрирован: 28 ноя 2011, 00:25
- Репутация: 1589
- Контактная информация:
Re: Генератор импульсов для электроэрозионной обработки
+-15vUAVpilot писал(а):Как питается ОУ?
-
Duhas
- Мастер
- Сообщения: 1961
- Зарегистрирован: 10 окт 2015, 23:25
- Репутация: 285
- Настоящее имя: Андрей
- Откуда: Красноярск
- Контактная информация:
Re: Генератор импульсов для электроэрозионной обработки
должно, но можно и проще )
- donvictorio
- Мастер
- Сообщения: 2458
- Зарегистрирован: 11 окт 2012, 16:26
- Репутация: 683
- Настоящее имя: Виктор
- Откуда: Санкт-Петербург
- Контактная информация:
Re: Генератор импульсов для электроэрозионной обработки
Последний раз редактировалось donvictorio 06 май 2016, 22:25, всего редактировалось 1 раз.
- Serg
- Мастер
- Сообщения: 21923
- Зарегистрирован: 17 апр 2012, 14:58
- Репутация: 5183
- Заслуга: c781c134843e0c1a3de9
- Настоящее имя: Сергей
- Откуда: Москва
- Контактная информация:
Re: Генератор импульсов для электроэрозионной обработки
Источники на 10В и 20В в схеме лишнии.nkp писал(а):+-15v
Да и сам ОУ тоже...
Я не Христос, рыбу не раздаю, но могу научить, как сделать удочку...
-
nkp
- Мастер
- Сообщения: 8340
- Зарегистрирован: 28 ноя 2011, 00:25
- Репутация: 1589
- Контактная информация:
Re: Генератор импульсов для электроэрозионной обработки
Duhas писал(а):но можно и проще )
=================================UAVpilot писал(а):Источники на 10В и 20В в схеме лишнии. Да и сам ОУ тоже...
всегда знал что наш форум - это сила!!
-
Duhas
- Мастер
- Сообщения: 1961
- Зарегистрирован: 10 окт 2015, 23:25
- Репутация: 285
- Настоящее имя: Андрей
- Откуда: Красноярск
- Контактная информация:
Re: Генератор импульсов для электроэрозионной обработки
а у меня почему то последних два изображения не видно (
- Urec
- Мастер
- Сообщения: 403
- Зарегистрирован: 23 окт 2012, 11:32
- Репутация: 92
- Настоящее имя: Георгий
- Откуда: г.Москва
- Контактная информация:
Re: Генератор импульсов для электроэрозионной обработки
Подскажите, так пригоденли гки-300-200 для копировально-прошивных операций? Планирую купить тушку ЛФ79 для переделки в копировально-прошивной с этим генератором
-
aftaev
- Зачётный участник

- Сообщения: 34042
- Зарегистрирован: 04 апр 2010, 19:22
- Репутация: 6194
- Откуда: Казахстан.
- Контактная информация:
Re: Генератор импульсов для электроэрозионной обработки
Сгодится. Ты ящики от него видел?Urec писал(а):Подскажите, так пригоденли гки-300-200 для копировально-прошивных операций?
сцылку на фото или фото покаж - что за зверь такой что его инет не ведаетUrec писал(а):Планирую купить тушку ЛФ79
Дилетанту сложные вещи кажутся очень простыми, и только профессионал понимает насколько сложна самая простая вещь
Кто хочет - ищет возможности, кто не хочет - ищет оправдание.
Найди работу по душе и тебе не придется работать.
Кто хочет - ищет возможности, кто не хочет - ищет оправдание.
Найди работу по душе и тебе не придется работать.
- Urec
- Мастер
- Сообщения: 403
- Зарегистрирован: 23 окт 2012, 11:32
- Репутация: 92
- Настоящее имя: Георгий
- Откуда: г.Москва
- Контактная информация:
Re: Генератор импульсов для электроэрозионной обработки
Ох уж эти цифры в названиях) http://www.chipmaker.ru/topic/172542/pa ... msearch__1
Вот такой
Вот такой
-
aftaev
- Зачётный участник

- Сообщения: 34042
- Зарегистрирован: 04 апр 2010, 19:22
- Репутация: 6194
- Откуда: Казахстан.
- Контактная информация:
Re: Генератор импульсов для электроэрозионной обработки
Как выглядит ГКИ 300-200 знаю, а вот как выглядит ЛФ79?Urec писал(а):Вот такой
И что ты хош проволокой резать или электродом жечь? Если проволокой то можно у китайцев купить плату генератора + плату для ЧПУ.Только китайцы не дадут мануалов - ковыряться придется. Но размер генератора на 6А для проволоки получится с корпус компа.
Дилетанту сложные вещи кажутся очень простыми, и только профессионал понимает насколько сложна самая простая вещь
Кто хочет - ищет возможности, кто не хочет - ищет оправдание.
Найди работу по душе и тебе не придется работать.
Кто хочет - ищет возможности, кто не хочет - ищет оправдание.
Найди работу по душе и тебе не придется работать.
- Urec
- Мастер
- Сообщения: 403
- Зарегистрирован: 23 окт 2012, 11:32
- Репутация: 92
- Настоящее имя: Георгий
- Откуда: г.Москва
- Контактная информация:
Re: Генератор импульсов для электроэрозионной обработки
Я хочу электродом жечь. Такое у китайцев продается?
- Urec
- Мастер
- Сообщения: 403
- Зарегистрирован: 23 окт 2012, 11:32
- Репутация: 92
- Настоящее имя: Георгий
- Откуда: г.Москва
- Контактная информация:
Re: Генератор импульсов для электроэрозионной обработки
mashinform.ru/electro-stanki/l/lf96f3
-
aftaev
- Зачётный участник

- Сообщения: 34042
- Зарегистрирован: 04 апр 2010, 19:22
- Репутация: 6194
- Откуда: Казахстан.
- Контактная информация:
Re: Генератор импульсов для электроэрозионной обработки
Площадь электрода/детали какая?Urec писал(а):Я хочу электродом жечь.
Со станком точно продаетсяUrec писал(а):Такое у китайцев продается?
Urec, современные генераторы имеют такую форму импульса что практически не грызется сам электрод. Износ что то 0,1% в отличии от старых генераторов под 10%.
Сами что мы делали генератор, и судя по износу электрода при покупке нашего станка Восстановление 4Б723М копировально-прошивочный #1 старые генераторы неплохо грызут электроды. Не видел как грызет ГКИ 300 электроды, но думаю не запасаешься электродами
Дилетанту сложные вещи кажутся очень простыми, и только профессионал понимает насколько сложна самая простая вещь
Кто хочет - ищет возможности, кто не хочет - ищет оправдание.
Найди работу по душе и тебе не придется работать.
Кто хочет - ищет возможности, кто не хочет - ищет оправдание.
Найди работу по душе и тебе не придется работать.
-
aftaev
- Зачётный участник

- Сообщения: 34042
- Зарегистрирован: 04 апр 2010, 19:22
- Репутация: 6194
- Откуда: Казахстан.
- Контактная информация:
Re: Генератор импульсов для электроэрозионной обработки
Not FoundUrec писал(а):mashinform.ru/electro-stanki/l/lf96f3
The requested URL /electro-stanki/l/lf96f3 was not found on this server.
Apache/2.2.15 Server at www.mashinform.ru Port 8
Фотос вставляй
Дилетанту сложные вещи кажутся очень простыми, и только профессионал понимает насколько сложна самая простая вещь
Кто хочет - ищет возможности, кто не хочет - ищет оправдание.
Найди работу по душе и тебе не придется работать.
Кто хочет - ищет возможности, кто не хочет - ищет оправдание.
Найди работу по душе и тебе не придется работать.
-
nkp
- Мастер
- Сообщения: 8340
- Зарегистрирован: 28 ноя 2011, 00:25
- Репутация: 1589
- Контактная информация:
Re: Генератор импульсов для электроэрозионной обработки
Urec,в той теме, на которую ты ссылку дал,поинтересуйся на предмет прошивки с гки300...
у меня такой генератор на проволоке...
мое мнение(субъективное!),что он для прошивки не годится...
у меня такой генератор на проволоке...
мое мнение(субъективное!),что он для прошивки не годится...
- Urec
- Мастер
- Сообщения: 403
- Зарегистрирован: 23 окт 2012, 11:32
- Репутация: 92
- Настоящее имя: Георгий
- Откуда: г.Москва
- Контактная информация:
Re: Генератор импульсов для электроэрозионной обработки
http://mashinform.ru/images/stanki/lf96f3.jpg
За гки просят 1 тыс уе, стоит он того или не брать? Чпу нет. Я так понимаю на емц2 едм пока не реализовали?
За гки просят 1 тыс уе, стоит он того или не брать? Чпу нет. Я так понимаю на емц2 едм пока не реализовали?
-
nkp
- Мастер
- Сообщения: 8340
- Зарегистрирован: 28 ноя 2011, 00:25
- Репутация: 1589
- Контактная информация:
Re: Генератор импульсов для электроэрозионной обработки
если он не будет выполнять запрошенные тобой режимы(прожиг) - стоит оно того?Urec писал(а):стоит он того или не брать?
исходя из чего ты сделал такие выводы?Urec писал(а):Я так понимаю