JDPaint 5.55 RUS
-
BlackOx
- Новичок
- Сообщения: 29
- Зарегистрирован: 22 апр 2013, 13:41
- Репутация: 0
- Контактная информация:
Re: JDPaint 5.55 RUS
4/5 оси в промо-версиях нету, т.ч. никак не сделаешь, если только их фрезер 5-координатный не купить вместе с этой софтиной...
- UfoArt
- Новичок
- Сообщения: 18
- Зарегистрирован: 25 апр 2013, 21:27
- Репутация: 0
- Контактная информация:
Re: JDPaint 5.55 RUS
Дело не в компетенции, дело в программе. На какой версии пробовали это делать?
У меня работает и 3Д скульптор и пять осей (xyzab) при этом при сохранении г-кода их можно менять местами в зависимости от конфигурации станка.
Это я боловался http://cncfiles.ru/photo/19101/293271356869564.jpg
Вы не правы..4/5 оси в промо-версиях нету, т.ч. никак не сделаешь, если только их фрезер 5-координатный не купить вместе с этой софтиной...
У меня работает и 3Д скульптор и пять осей (xyzab) при этом при сохранении г-кода их можно менять местами в зависимости от конфигурации станка.
Это я боловался http://cncfiles.ru/photo/19101/293271356869564.jpg
-
aftaev
- Зачётный участник

- Сообщения: 34042
- Зарегистрирован: 04 апр 2010, 19:22
- Репутация: 6194
- Откуда: Казахстан.
- Контактная информация:
Re: JDPaint 5.55 RUS
скинь суды сгенерированный GcodeUfoArt писал(а):У меня работает и 3Д скульптор и пять осей (xyzab) при этом при сохранении г-кода их можно менять местами в зависимости от конфигурации станка.
Дилетанту сложные вещи кажутся очень простыми, и только профессионал понимает насколько сложна самая простая вещь
Кто хочет - ищет возможности, кто не хочет - ищет оправдание.
Найди работу по душе и тебе не придется работать.
Кто хочет - ищет возможности, кто не хочет - ищет оправдание.
Найди работу по душе и тебе не придется работать.
- UfoArt
- Новичок
- Сообщения: 18
- Зарегистрирован: 25 апр 2013, 21:27
- Репутация: 0
- Контактная информация:
Re: JDPaint 5.55 RUS
файлы на картинке указанного дяди не сохранились, это проба годичной давности. Чтоб увидить что это работает, на сей раз не стал искать более подходящей модели и не трогал установок при генерации кода, только уменьшил число проходов..
http://cncfiles.ru/download/3607
http://cncfiles.ru/download/3607
- Nick
- Мастер
- Сообщения: 22776
- Зарегистрирован: 23 ноя 2009, 16:45
- Репутация: 1735
- Заслуга: Developer
- Откуда: Gatchina, Saint-Petersburg distr., Russia
- Контактная информация:
Re: JDPaint 5.55 RUS
Можешь загружать файлы прямо на форум, под ответом есть кнопка "добавить вложения", можно цеплять сразу много файлов - просто выбирай с Ctrl или Shift. (если это конечно удобно
)
Так есть гарантия, что файлы не пропадут через месяц или год. (хотя cnc-files хороший хостер
)
Так есть гарантия, что файлы не пропадут через месяц или год. (хотя cnc-files хороший хостер
- UfoArt
- Новичок
- Сообщения: 18
- Зарегистрирован: 25 апр 2013, 21:27
- Репутация: 0
- Контактная информация:
Re: JDPaint 5.55 RUS
Спосибо,
хорошо бы и картинки прямо сюда ставить, но как я понимаю - у меня нет доступа к этой функции..?
хорошо бы и картинки прямо сюда ставить, но как я понимаю - у меня нет доступа к этой функции..?
-
aftaev
- Зачётный участник

- Сообщения: 34042
- Зарегистрирован: 04 апр 2010, 19:22
- Репутация: 6194
- Откуда: Казахстан.
- Контактная информация:
Re: JDPaint 5.55 RUS
она у всех есть! Можно через нее или файлы или фотки грузитьUfoArt писал(а):но как я понимаю - у меня нет доступа к этой функции..?
Дилетанту сложные вещи кажутся очень простыми, и только профессионал понимает насколько сложна самая простая вещь
Кто хочет - ищет возможности, кто не хочет - ищет оправдание.
Найди работу по душе и тебе не придется работать.
Кто хочет - ищет возможности, кто не хочет - ищет оправдание.
Найди работу по душе и тебе не придется работать.
- tooshka
- Почётный участник

- Сообщения: 1803
- Зарегистрирован: 24 окт 2012, 14:26
- Репутация: 209
- Настоящее имя: Андрей
- Откуда: Нижний Новгород
- Контактная информация:
Re: JDPaint 5.55 RUS
посмотрел УП вроде на 4 оси она???UfoArt писал(а):файлы на картинке указанного дяди не сохранились, это проба годичной давности. Чтоб увидить что это работает, на сей раз не стал искать более подходящей модели и не трогал установок при генерации кода, только уменьшил число проходов..
Милая, ты услышь меня
под окном стою со своим я ЧПУ! (Протяжно; с надрывом; форте)
Внимание!!! Чрезмерное увлечение ЧПУ приводит к проблемам в семейных отношениях!
под окном стою со своим я ЧПУ! (Протяжно; с надрывом; форте)
Внимание!!! Чрезмерное увлечение ЧПУ приводит к проблемам в семейных отношениях!
- UfoArt
- Новичок
- Сообщения: 18
- Зарегистрирован: 25 апр 2013, 21:27
- Репутация: 0
- Контактная информация:
Re: JDPaint 5.55 RUS
Да я неглядя сохранил, это выбирается при экспорте.
Выглядит это примерно так
-
BlackOx
- Новичок
- Сообщения: 29
- Зарегистрирован: 22 апр 2013, 13:41
- Репутация: 0
- Контактная информация:
Re: JDPaint 5.55 RUS
мб повезло) но то что факт - версии программ сильно разные продаются, и даже если номер версии один и тот же, говорят может быть залочены одни возможности, а в купленной той же (вроде) версии у другого поставщика - другие возможности.
в общем, заказал на таобао по приведенной (спасибо!) ссылке, подожду чего придёт)
в общем, заказал на таобао по приведенной (спасибо!) ссылке, подожду чего придёт)
- UfoArt
- Новичок
- Сообщения: 18
- Зарегистрирован: 25 апр 2013, 21:27
- Репутация: 0
- Контактная информация:
Re: JDPaint 5.55 RUS
Да это так, но проблем здесь нет, те же самые версии гуляют в китайских файлобменниках.версии программ сильно разные продаются
Лично я купил самый дешовый ключик, разобрался что к чему, запустил модули 3Д скульптора и 5_ти осевую, хотя их вообще небыло в мною купленной
версии. Также делают и украйнцы, 3Д скульптор приклеили, а 5_ти осевую не могут, потому что за базовую взяли слишком старую версию.. Но этот скульптор безполезен если нет пятиосевой обработки, отправить в другой CAM также невозможно, т.к. не работает внутренний конвертер (Mesh to Nurbs surface) Был бы очень признателен если б нашолся человек, который помог бы разобратся в этом, т.к. я не програмист и знания ограничены..
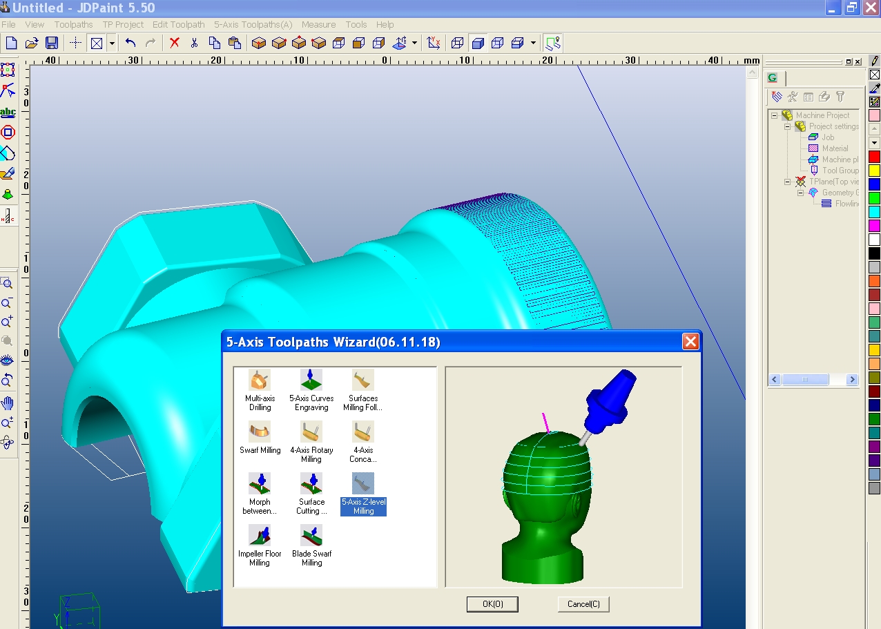
Вот эксперментирую с 5_ти осевой. Обратите внимание,- во время симуляции работает зум, поворот, перетаскивание..
-
BlackOx
- Новичок
- Сообщения: 29
- Зарегистрирован: 22 апр 2013, 13:41
- Репутация: 0
- Контактная информация:
Re: JDPaint 5.55 RUS
а кто-нибудь может поделиться дистрибутивом 5.55 rus??
- UfoArt
- Новичок
- Сообщения: 18
- Зарегистрирован: 25 апр 2013, 21:27
- Репутация: 0
- Контактная информация:
Re: JDPaint 5.55 RUS
Зачем это Вам без ключа?
-
BlackOx
- Новичок
- Сообщения: 29
- Зарегистрирован: 22 апр 2013, 13:41
- Репутация: 0
- Контактная информация:
Re: JDPaint 5.55 RUS
потестить, как зачем:)
- tooshka
- Почётный участник

- Сообщения: 1803
- Зарегистрирован: 24 окт 2012, 14:26
- Репутация: 209
- Настоящее имя: Андрей
- Откуда: Нижний Новгород
- Контактная информация:
Re: JDPaint 5.55 RUS
Не запустится.BlackOx писал(а):потестить, как зачем:)
Милая, ты услышь меня
под окном стою со своим я ЧПУ! (Протяжно; с надрывом; форте)
Внимание!!! Чрезмерное увлечение ЧПУ приводит к проблемам в семейных отношениях!
под окном стою со своим я ЧПУ! (Протяжно; с надрывом; форте)
Внимание!!! Чрезмерное увлечение ЧПУ приводит к проблемам в семейных отношениях!
- tooshka
- Почётный участник

- Сообщения: 1803
- Зарегистрирован: 24 окт 2012, 14:26
- Репутация: 209
- Настоящее имя: Андрей
- Откуда: Нижний Новгород
- Контактная информация:
Re: JDPaint 5.55 RUS
Может поделитесь секретом хотя бы в личку? У меня даже 4 оси с трудом УП генерируется.UfoArt писал(а):Лично я купил самый дешовый ключик, разобрался что к чему, запустил модули 3Д скульптора и 5_ти осевую, хотя их вообще небыло в мною купленной
Милая, ты услышь меня
под окном стою со своим я ЧПУ! (Протяжно; с надрывом; форте)
Внимание!!! Чрезмерное увлечение ЧПУ приводит к проблемам в семейных отношениях!
под окном стою со своим я ЧПУ! (Протяжно; с надрывом; форте)
Внимание!!! Чрезмерное увлечение ЧПУ приводит к проблемам в семейных отношениях!
- UfoArt
- Новичок
- Сообщения: 18
- Зарегистрирован: 25 апр 2013, 21:27
- Репутация: 0
- Контактная информация:
Re: JDPaint 5.55 RUS
Какая УП, замена X или Y на вращающуяся ось? Это не 4-ех осевая обработка. Какая у Вас версия программы?У меня даже 4 оси с трудом УП генерируется
- tooshka
- Почётный участник

- Сообщения: 1803
- Зарегистрирован: 24 окт 2012, 14:26
- Репутация: 209
- Настоящее имя: Андрей
- Откуда: Нижний Новгород
- Контактная информация:
Re: JDPaint 5.55 RUS
5.55rusUfoArt писал(а):Какая УП, замена X или Y на вращающуяся ось? Это не 4-ех осевая обработка. Какая у Вас версия программы?
Милая, ты услышь меня
под окном стою со своим я ЧПУ! (Протяжно; с надрывом; форте)
Внимание!!! Чрезмерное увлечение ЧПУ приводит к проблемам в семейных отношениях!
под окном стою со своим я ЧПУ! (Протяжно; с надрывом; форте)
Внимание!!! Чрезмерное увлечение ЧПУ приводит к проблемам в семейных отношениях!
- UfoArt
- Новичок
- Сообщения: 18
- Зарегистрирован: 25 апр 2013, 21:27
- Репутация: 0
- Контактная информация:
Re: JDPaint 5.55 RUS
Это нафталин 2004-ого года, завёрнутый в оболочку 5,5 . Увы, к этой приклеить не получится, тут нужен програмист уровня хорошего хакера..
Но есть другой выход ..
Но есть другой выход ..
- tooshka
- Почётный участник

- Сообщения: 1803
- Зарегистрирован: 24 окт 2012, 14:26
- Репутация: 209
- Настоящее имя: Андрей
- Откуда: Нижний Новгород
- Контактная информация:
Re: JDPaint 5.55 RUS
КакойUfoArt писал(а):Но есть другой выход ..
Милая, ты услышь меня
под окном стою со своим я ЧПУ! (Протяжно; с надрывом; форте)
Внимание!!! Чрезмерное увлечение ЧПУ приводит к проблемам в семейных отношениях!
под окном стою со своим я ЧПУ! (Протяжно; с надрывом; форте)
Внимание!!! Чрезмерное увлечение ЧПУ приводит к проблемам в семейных отношениях!
