Вдоволь наигравшись со своим первым самодельным станком, пришел к тому, что на втором нужно все делать по-возможности правильно.
В данный момент встал вопрос ПРАВИЛЬНОЙ схемы электроавтоматики станка.
Хочу максимально приблизиться к ому, что делают на серьёзных промышленных станках, со всякими защитами и т.д.
Просмотрев парочку схем на советские станки, пришел к выводу, что во многом они не соответствуют времени и современной элементной базе.
Итак...
Станок будет питаться от однофазной сети. Максимальная потребляемая мощность 1,5-2 кВт.
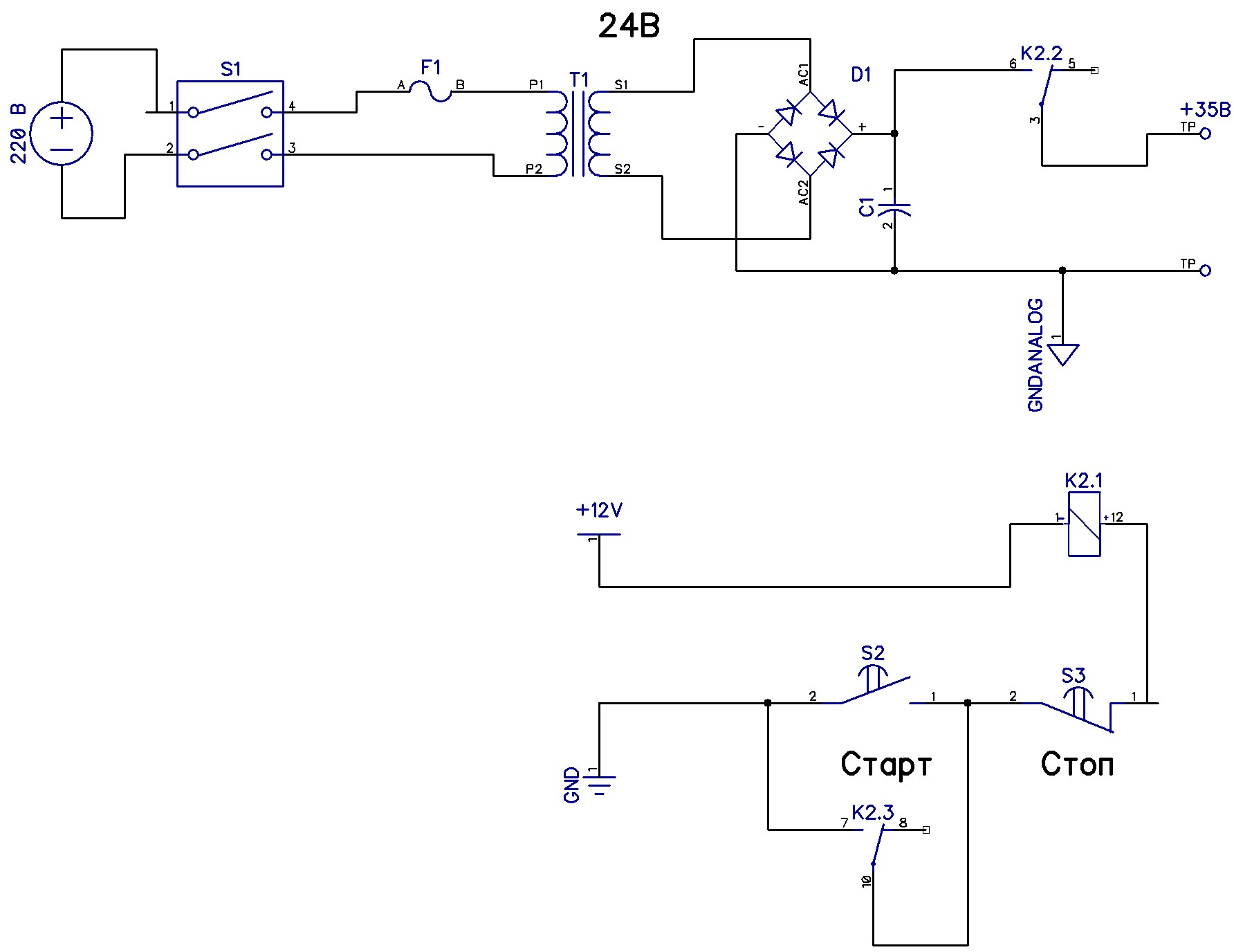
Первый набросок схемы прилагаю.
Пока, чтобы было нагляднее, отображена на одну ось.
Куда подсоединять концевики, реле ,пускатели, кнопки и т.д.?
Пока каша в голове.
Налетайте, помогайте!

