ClassicLadder (CL)
- Nick
- Мастер
- Сообщения: 22776
- Зарегистрирован: 23 ноя 2009, 16:45
- Репутация: 1735
- Заслуга: Developer
- Откуда: Gatchina, Saint-Petersburg distr., Russia
- Контактная информация:
Re: ClassicLadder (CL)
А в чем заключается неустойчивость?
-
nkp
- Мастер
- Сообщения: 8340
- Зарегистрирован: 28 ноя 2011, 00:25
- Репутация: 1589
- Контактная информация:
Re: ClassicLadder (CL)
ну мне кажеться линии такого плана всегда будут неустойчиво работатьNick писал(а):А в чем заключается неустойчивость?
- Nick
- Мастер
- Сообщения: 22776
- Зарегистрирован: 23 ноя 2009, 16:45
- Репутация: 1735
- Заслуга: Developer
- Откуда: Gatchina, Saint-Petersburg distr., Russia
- Контактная информация:
Re: ClassicLadder (CL)
ну... может быть...
Кстати, а чего плохого, в том, что у нас придет повтороный Run, если стоим на feedhold и run уже включен?
Кстати, а чего плохого, в том, что у нас придет повтороный Run, если стоим на feedhold и run уже включен?
- Nick
- Мастер
- Сообщения: 22776
- Зарегистрирован: 23 ноя 2009, 16:45
- Репутация: 1735
- Заслуга: Developer
- Откуда: Gatchina, Saint-Petersburg distr., Russia
- Контактная информация:
Re: ClassicLadder (CL)
А как еще можно сделать проверку того, что сейчас пин не активен?
Для надежности можно таймер добавить на 0.ххх сек, чтобы при нажатии кнопки пин зависал еще на небольшое время.
Для надежности можно таймер добавить на 0.ххх сек, чтобы при нажатии кнопки пин зависал еще на небольшое время.
-
nkp
- Мастер
- Сообщения: 8340
- Зарегистрирован: 28 ноя 2011, 00:25
- Репутация: 1589
- Контактная информация:
Re: ClassicLadder (CL)
Пока ничего, но это только в режиме автоNick писал(а):Кстати, а чего плохого, в том, что у нас придет повтороный Run, если стоим на feedhold и run уже включен?
а эти же кнопки должны разруливать и mdi и step - вот здесь то и нельзя дублировать...
вот , вотNick писал(а):Для надежности можно таймер добавить на 0.ххх сек, чтобы при нажатии кнопки пин зависал еще на небольшое время.
вот я и додобавлялся до схемы ,которую приводил
(да и та кривовато работает в режиме Step)
- Nick
- Мастер
- Сообщения: 22776
- Зарегистрирован: 23 ноя 2009, 16:45
- Репутация: 1735
- Заслуга: Developer
- Откуда: Gatchina, Saint-Petersburg distr., Russia
- Контактная информация:
Re: ClassicLadder (CL)
Обрисуй всю картину в общих словах
Сколько кнопок есть и что они делать должны?
Сколько кнопок есть и что они делать должны?
-
nkp
- Мастер
- Сообщения: 8340
- Зарегистрирован: 28 ноя 2011, 00:25
- Репутация: 1589
- Контактная информация:
Re: ClassicLadder (CL)
кнопок в данном случае 3:
1.Cycle Start -
в режиме авто запускает выполнение программы
в режиме MDI запускает выполнение введенной команды
в подрежиме Step запускает выполнение следующего кадра(строки)
2. FeedHold - во всех режимах делает подачу 0
3. Step - кнопка с фиксацией (в отличие от первых двух) - включает подрежим Step
1.Cycle Start -
в режиме авто запускает выполнение программы
в режиме MDI запускает выполнение введенной команды
в подрежиме Step запускает выполнение следующего кадра(строки)
2. FeedHold - во всех режимах делает подачу 0
3. Step - кнопка с фиксацией (в отличие от первых двух) - включает подрежим Step
- Lexxa
- Мастер
- Сообщения: 2703
- Зарегистрирован: 16 дек 2011, 16:48
- Репутация: 319
- Настоящее имя: Алексей
- Откуда: ryazan
- Контактная информация:
Re: ClassicLadder (CL)
кнопки правильные.
А в чем проблема сделать вход в ладдере по фронту заднему?
|\/|
Кнопки правильные
А в чем проблема сделать вход в ладдере по фронту заднему?
|\/|
Кнопки правильные
-
nkp
- Мастер
- Сообщения: 8340
- Зарегистрирован: 28 ноя 2011, 00:25
- Репутация: 1589
- Контактная информация:
Re: ClassicLadder (CL)
Очень удобный для отстройки отдельный (от емс) ладдер несовместим по выходному файлу с встроенным ладдером.
Поэтому приходилось два раза набирать схему...
Эта неудобность решается путем использования любой версии CL до 0.9 (проверено)
Начиная с 0.9 Марк начал использовать другой формат файла (ну это еще ничего), и другое число линий в ступени.
Пользуем 0.8.010: добавил в шапку
Поэтому приходилось два раза набирать схему...
Эта неудобность решается путем использования любой версии CL до 0.9 (проверено)
Начиная с 0.9 Марк начал использовать другой формат файла (ну это еще ничего), и другое число линий в ступени.
Пользуем 0.8.010: добавил в шапку
- aegis
- Мастер
- Сообщения: 3171
- Зарегистрирован: 22 мар 2012, 06:59
- Репутация: 1810
- Настоящее имя: Михайло
- Откуда: Україна, Конотоп=>Запоріжжя=>Харьків
Re: ClassicLadder (CL)
а под виндой у кого-то удалось запустить CL? накачал кучу длл-ок, сейчас выдает сообщение как на картинке
ХР сп3
нікому нічого не нав'язую.
- aegis
- Мастер
- Сообщения: 3171
- Зарегистрирован: 22 мар 2012, 06:59
- Репутация: 1810
- Настоящее имя: Михайло
- Откуда: Україна, Конотоп=>Запоріжжя=>Харьків
Re: ClassicLadder (CL)
с косяками в винде у всех не шибко гладко, поэтому забью. nkp, спасибо за краткие разъяснения и видио. у меня в голове уже сложилась идея как правильно оживить револьверку. есть только еще маленький вопрос:
ну вот отстроил по ладдеру логику работы, далее что нужно сделать? спаять по этой логике платку на стандартных элементах ил иесть вариант использования готовых заготовок ПЛС( не знаю как правильно эти штуковины назвать). ткните носом если они продаются на том же ибее
ну вот отстроил по ладдеру логику работы, далее что нужно сделать? спаять по этой логике платку на стандартных элементах ил иесть вариант использования готовых заготовок ПЛС( не знаю как правильно эти штуковины назвать). ткните носом если они продаются на том же ибее
нікому нічого не нав'язую.
-
nkp
- Мастер
- Сообщения: 8340
- Зарегистрирован: 28 ноя 2011, 00:25
- Репутация: 1589
- Контактная информация:
Re: ClassicLadder (CL)
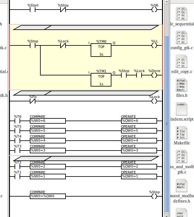
ну это смотря что за схема...aegis писал(а):далее что нужно сделать? спаять по этой логике платку на стандартных элементах
если посмотреть на вот такую: то ничего тут паять не нужно...
Т1-6 - входы с герконов - в хал коммутируются к входам парпорта или меса(как вариант)
катушки ладдера(например %Q6) - выходы -в хал коммутируются к выходам парпорта или меса,далее к реле катушек пускателей
датчики-концевики - также с входов парпорта на входы ладдера (всё это просто прописывается в хал)
=========
может я чего в вопросе не уловил
опиши логику работы и какие элементы схемы (в железе) будут задействованы...
сварганим все ...
- aegis
- Мастер
- Сообщения: 3171
- Зарегистрирован: 22 мар 2012, 06:59
- Репутация: 1810
- Настоящее имя: Михайло
- Откуда: Україна, Конотоп=>Запоріжжя=>Харьків
Re: ClassicLadder (CL)
nkp, сейчас стоит 1 микрик, который срабатывает на каждом из 6 положений. логика работы следующая. обнулился, далее вращаю и считаю импульсы, сколько надо отсчитал, включил реверс. грубо говоря работа в приращениях выходит и конечное положение никак не контролируется. это мне не нравится, хочу сделать следующим образом: оставить микрик и добавить 6 герконов (оптических датчиков). логика работы:
1)по 1 пину подали сигнал на смену инструмента (скажем м06т4)
2)начинаем вращатсься, пока не совпадет 4й геркон, далее вращаемся пока не наткнемся на концевик, с геркона при этом мы съедем.
3)включаем реверс, вращаемся до упора, контролируем ток в обмотке. когда достигаем упора ток возрастает.
4) проверяем что мы довернулись в нужное положение с нужным инструментом (геркон снова сработал).
5) сбрасываем ток или же включаем тормоз
6) на комп подаем сигнал об готовности.
в случае случайного проворота из нормального положения в процессе работы будет происходить съезд с геркона, сигнал об ошибке пошел в комп.
пока еще не докопался в каком виде выдается сигнал об номере нужного инструмента, вероятней всего двоичный код, но тогда наверно правильно было бы еще вначале завести еще 1 пин, который будет говорить, что мол начало считывания номера, далее декодер и сравнение нужного номера с тем что крутится. ну примерно так мне все видится. я то сам сижу ковыряю - штука интересная, время терпит, поэтому занимаюсь в основном для самообразования, ну и, может, когда еще пригодится нечто подобное писать для задач посложнее.
1)по 1 пину подали сигнал на смену инструмента (скажем м06т4)
2)начинаем вращатсься, пока не совпадет 4й геркон, далее вращаемся пока не наткнемся на концевик, с геркона при этом мы съедем.
3)включаем реверс, вращаемся до упора, контролируем ток в обмотке. когда достигаем упора ток возрастает.
4) проверяем что мы довернулись в нужное положение с нужным инструментом (геркон снова сработал).
5) сбрасываем ток или же включаем тормоз
6) на комп подаем сигнал об готовности.
в случае случайного проворота из нормального положения в процессе работы будет происходить съезд с геркона, сигнал об ошибке пошел в комп.
пока еще не докопался в каком виде выдается сигнал об номере нужного инструмента, вероятней всего двоичный код, но тогда наверно правильно было бы еще вначале завести еще 1 пин, который будет говорить, что мол начало считывания номера, далее декодер и сравнение нужного номера с тем что крутится. ну примерно так мне все видится. я то сам сижу ковыряю - штука интересная, время терпит, поэтому занимаюсь в основном для самообразования, ну и, может, когда еще пригодится нечто подобное писать для задач посложнее.
нікому нічого не нав'язую.
-
nkp
- Мастер
- Сообщения: 8340
- Зарегистрирован: 28 ноя 2011, 00:25
- Репутация: 1589
- Контактная информация:
Re: ClassicLadder (CL)
схема ладдера постом выше работает с "головой" на 6 инструментов на токарке 16б16.
там 6 герконов и датчик зажима...
вот примерно так работает в хал: но тут нет вторичной проверки - наверно она и не нужна
там немного регулируется угол опережения поворотом самого держателя герконов
да и еще и таймеры в ладдере для регулировки задержек
так что описаная твоя вторая версия - это стандартная работа поворотки на советских токарках...
там 6 герконов и датчик зажима...
вот примерно так работает в хал: но тут нет вторичной проверки - наверно она и не нужна
там немного регулируется угол опережения поворотом самого держателя герконов
да и еще и таймеры в ладдере для регулировки задержек
так что описаная твоя вторая версия - это стандартная работа поворотки на советских токарках...
- aegis
- Мастер
- Сообщения: 3171
- Зарегистрирован: 22 мар 2012, 06:59
- Репутация: 1810
- Настоящее имя: Михайло
- Откуда: Україна, Конотоп=>Запоріжжя=>Харьків
Re: ClassicLadder (CL)
и все заведено на контакты что напрямую на порт))) я еще подумаю, как все сделать, может и правда повешу еще 1 слот, а может вообще мессу куплюnkp писал(а):там 6 герконов и датчик зажима...
нікому нічого не нав'язую.
- Lexxa
- Мастер
- Сообщения: 2703
- Зарегистрирован: 16 дек 2011, 16:48
- Репутация: 319
- Настоящее имя: Алексей
- Откуда: ryazan
- Контактная информация:
Re: ClassicLadder (CL)
Делаю штурвал, для инкрементного позиционирования.
Штурвал - энкодер, тумблерами задается инкремент и ось, которую двигать.
Что быстрее и надежнее будет работать если в hal прописать обработку через мультиплексоры или в ладдере сделать?
Ихмо в ладдере проще.
Штурвал - энкодер, тумблерами задается инкремент и ось, которую двигать.
Что быстрее и надежнее будет работать если в hal прописать обработку через мультиплексоры или в ладдере сделать?
Ихмо в ладдере проще.
- Nick
- Мастер
- Сообщения: 22776
- Зарегистрирован: 23 ноя 2009, 16:45
- Репутация: 1735
- Заслуга: Developer
- Откуда: Gatchina, Saint-Petersburg distr., Russia
- Контактная информация:
Re: ClassicLadder (CL)
Есть же готовые hal под это дело. Вроде в свежем pncconf есть MPG с отдельными переключателями осей...
- Serg
- Мастер
- Сообщения: 21923
- Зарегистрирован: 17 апр 2012, 14:58
- Репутация: 5183
- Заслуга: c781c134843e0c1a3de9
- Настоящее имя: Сергей
- Откуда: Москва
- Контактная информация:
Re: ClassicLadder (CL)
Вообще-то classicladder - это один из HAL-компонентов, т.е. в данном случае лишняя сущность.Lexxa писал(а):Ихмо в ладдере проще.
Я не Христос, рыбу не раздаю, но могу научить, как сделать удочку...
