SolidCAM

Обсуждение аспектов работы с CAМ программами, подготовка моделей, настройка постпроцессоров, настройка параметров инструментов, обсуждение стратегий обработки, симуляция обработки. Вопросы по G-коду.
NorNik
Кандидат
Сообщения: 74
Зарегистрирован: 21 фев 2018, 08:09
Репутация: 27
Настоящее имя: Игорь
Откуда: 69 парралель
Контактная информация:

Re: SolidCAM

Сообщение NorNik »

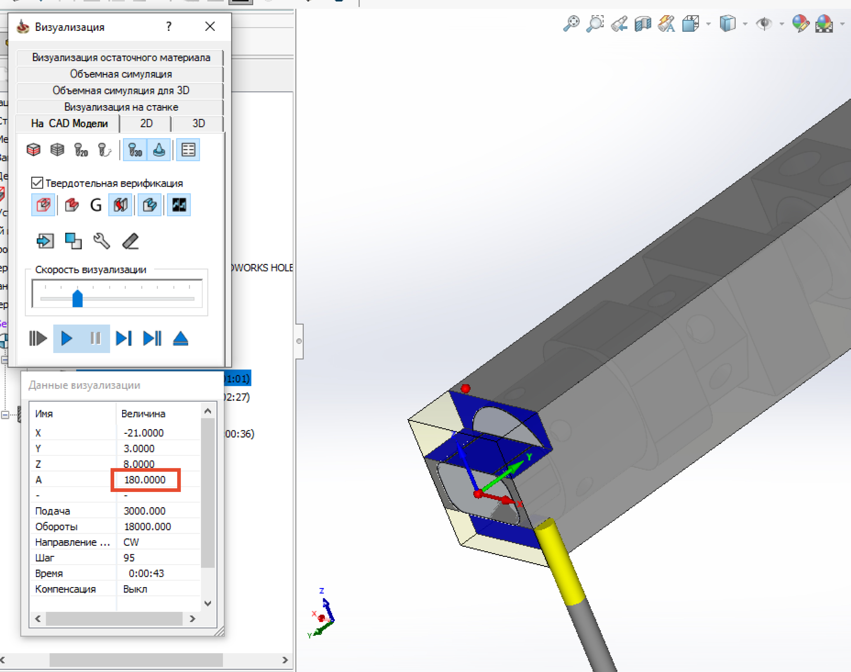
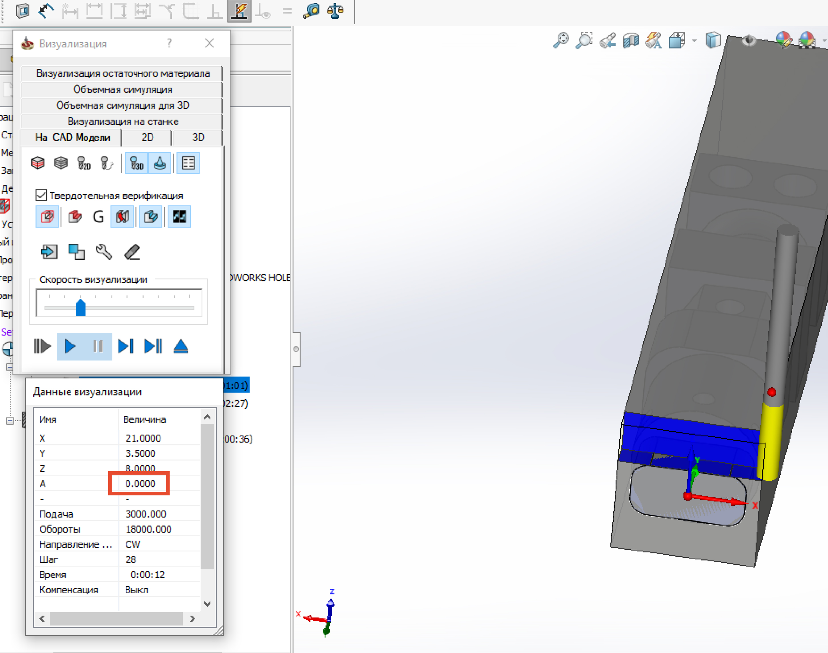
ПП BiYurov_v2_4y_axes.rar. Траектория контур, Делаю трансформацию на 180 гр. на визуализации все хорошо, перед переворотом на 180 по кадровым перемещениям появляется кадр 360 гр., а потом 180гр. В УП вместо переворота на 180 360гр. Это кривые руки или...
Вложения
Снимок экрана1.jpg (17066 просмотров) <a class='original' href='./download/file.php?id=212514&mode=view' target=_blank>Загрузить оригинал (1.36 МБ)</a>
Снимок экрана2.jpg (17066 просмотров) <a class='original' href='./download/file.php?id=212515&mode=view' target=_blank>Загрузить оригинал (1.39 МБ)</a>
Снимок экрана3.jpg (17066 просмотров) <a class='original' href='./download/file.php?id=212516&mode=view' target=_blank>Загрузить оригинал (1.4 МБ)</a>
Снимок экрана (6).jpg (17066 просмотров) <a class='original' href='./download/file.php?id=212517&mode=view' target=_blank>Загрузить оригинал (717.05 КБ)</a>
Alekc Foll
Новичок
Сообщения: 2
Зарегистрирован: 20 окт 2024, 10:06
Репутация: 0
Настоящее имя: Aleksandr
Контактная информация:

SolidCAM

Сообщение Alekc Foll »

Fanuc 18I-Т с осью "С" для SolidCam
Коллеги! выручайте, ищу постпроцессор для токарно фрезерного станка Шаублин 180 CCN Fanuc 18I-Т с осью "С". Или любой другой который подойдет для данного станка. для SolidCam. можно на почту: fillag@mail.ru
vtgmfg
Мастер
Сообщения: 1828
Зарегистрирован: 23 июн 2022, 14:13
Репутация: 77
Настоящее имя: Максим
Контактная информация:

Re: SolidCAM

Сообщение vtgmfg »

внезапно испортился SC2021
какой то странно.. зависает на закрытии детали или на солидверифай.. при этом новая бета-верификация работает.. то есть в принципе подранком пользоваться как то можно.. но если нужно загрузить другую деталь - то перезагружай виндовс.
никто не сталкивался?

если переустанавливать - то например SC2023 встанет на SW2020?
и что нужно сделать, чтобы поставить поверх? старый сносить? или мультикей?

не хочется прийти к необходимости переустановки всего всего.
Zorik_west
Новичок
Сообщения: 35
Зарегистрирован: 03 май 2016, 13:09
Репутация: 12
Настоящее имя: Зораб
Контактная информация:

Re: SolidCAM

Сообщение Zorik_west »

Кто знаком с SolidCAM Maker ?
Zorik_west
Новичок
Сообщения: 35
Зарегистрирован: 03 май 2016, 13:09
Репутация: 12
Настоящее имя: Зораб
Контактная информация:

Re: SolidCAM

Сообщение Zorik_west »

Сам отвечаю, solidcam запилил версию maker для хобийщиков. Абсолютно бесплатная, полностью поддерживает все обновления, скачивается с оф сайта после регистрации. Становится на отлом солидворкса без проблем. Единственный ньюанс поддерживает только два поста, ISO 3x milling и Mach3 3x milling. Так же проекты созданные в нем не открываются в обычном солидкаме, и наоборот. Для хобийщиков отличное решение. Поставил, все работает.
DedushkaPAKA
Новичок
Сообщения: 1
Зарегистрирован: 02 фев 2022, 20:55
Репутация: 0
Контактная информация:

Re: SolidCAM

Сообщение DedushkaPAKA »

Здравствуйте. Интересная задачка. Есть профиль стальной пустотелый 60*60. Пытаюсь заставить Solidcam сверлить профиль насквозь так, чтобы не было всяких холостых подскоков. Cначала на подаче 100 проходим верхнюю стенку например до Z-5. После на быстрой подскочить на Z-57. и сразу на подаче 100 досверливаем вторую стенку до Z-63. Операцией сверление так и не смог этого добиться. Вручную, конечно, G код я составил для первой детали, где отверстий мало, дальше их будет больше, без нормальной визуализации грустно. Имею мощнейший солидкам, а допереть не могу. Может кто уже решал подобное?
vtgmfg
Мастер
Сообщения: 1828
Зарегистрирован: 23 июн 2022, 14:13
Репутация: 77
Настоящее имя: Максим
Контактная информация:

Re: SolidCAM

Сообщение vtgmfg »

интересно, да. видимо нужно пройти сначала сверля верхнюю стенку, а вторым переходом по тем же координатам уже сверля нижнюю. но назначить там уже другие высоты и не забыть высоту на которой будут перемещения
Ответить

Вернуться в «CAM пакеты»