Mach3. Помогите настроить пульт (РГИ, MPG)

Mach, популярные и не очень CAD, CAM. Обсуждение и разработка программ для управления станками.
гражданинъ
Мастер
Сообщения: 1303
Зарегистрирован: 07 фев 2020, 21:00
Репутация: 170
Настоящее имя: Дмитрий
Контактная информация:

Re: Mach3. Помогите настроить пульт (РГИ, MPG)

Сообщение гражданинъ »

Смотри ,апельсинке нужен радиатор на проц и память и кулерок ,ибо перегрева боится !
Вложения
20240117_193746.jpg (1462 просмотра) <a class='original' href='./download/file.php?id=210522&mode=view' target=_blank>Загрузить оригинал (3.5 МБ)</a>
Гражданином Непала может быть любой гражданин,зачатый НЕпалкой и НЕпальцем.
гражданинъ
Мастер
Сообщения: 1303
Зарегистрирован: 07 фев 2020, 21:00
Репутация: 170
Настоящее имя: Дмитрий
Контактная информация:

Re: Mach3. Помогите настроить пульт (РГИ, MPG)

Сообщение гражданинъ »

Скорей всего не можешь запустить процесс ? Гы ! С начала надо нажать F1 за тем F2 за тем для каждой оси нажать на клаве HOME и только тогда должно поехать ! Удачи !
Гражданином Непала может быть любой гражданин,зачатый НЕпалкой и НЕпальцем.
Аватара пользователя
Курдль
Мастер
Сообщения: 2174
Зарегистрирован: 20 мар 2018, 16:55
Репутация: 282
Настоящее имя: Курдль Энтеропийский
Откуда: Msk
Контактная информация:

Re: Mach3. Помогите настроить пульт (РГИ, MPG)

Сообщение Курдль »

гражданинъ писал(а): Смотри ,апельсинке нужен радиатор на проц и память и кулерок ,ибо перегрева боится !
Да, я читал об этом. Прилепил, что было. Корпус и обдув придумаю, когда замаячит перспектива успеха.
Пока контролирую температуру на ощупь и вроде она пока не повышалась до угрожающей.
photo_2024-01-17_19-50-21.jpg (1456 просмотров) <a class='original' href='./download/file.php?id=210523&mode=view' target=_blank>Загрузить оригинал (123.27 КБ)</a>
Мой сайт: https://cnc-hobby.ru
гражданинъ
Мастер
Сообщения: 1303
Зарегистрирован: 07 фев 2020, 21:00
Репутация: 170
Настоящее имя: Дмитрий
Контактная информация:

Re: Mach3. Помогите настроить пульт (РГИ, MPG)

Сообщение гражданинъ »

Сейчас не вспомню , какие то УПшки не хотело запускать с первой строки ,а со второй то ли третьей шло нормально . В арткаме есть постпроцессор под линукс но и с "под MACH " тоже работает . Банзай !
Что б не спалить входы выходы надо применять такие конвертеры 3.3-5 вольт
https://aliexpress.ru/item/32759983502. ... 1974186332
Вложения
Вот так подключить к шилду через конвертер и настраивай 4е оси ! (1449 просмотров) <a class='original' href='./download/file.php?id=210524&mode=view' target=_blank>Загрузить оригинал (3.5 МБ)</a>
Вот так подключить к шилду через конвертер и настраивай 4е оси !
Гражданином Непала может быть любой гражданин,зачатый НЕпалкой и НЕпальцем.
Аватара пользователя
Курдль
Мастер
Сообщения: 2174
Зарегистрирован: 20 мар 2018, 16:55
Репутация: 282
Настоящее имя: Курдль Энтеропийский
Откуда: Msk
Контактная информация:

Re: Mach3. Помогите настроить пульт (РГИ, MPG)

Сообщение Курдль »

гражданинъ писал(а): Сейчас не вспомню , какие то УПшки не хотело запускать с первой строки ,а со второй то ли третьей шло нормально
Я читал в ветке про то, что так происходит с УП с расширениями nc, ngc и другими. А вроде с расширением .tap все запускается сразу.
гражданинъ писал(а): В арткаме есть постпроцессор под линукс но и с "под MACH " тоже работает . Банзай !
Я не использую арткам, т.к. не имею способностей к изобразительному искусству.
гражданинъ писал(а): Что б не спалить входы выходы надо применять такие конвертеры 3.3-5 вольт
Я не уверен, что это оптимальное решение. Скорее всего я разработаю свой модуль развязки, аналогичный работающему сейчас совместно с контроллером STB4100
Опторазвязка (1446 просмотров) <a class='original' href='./download/file.php?id=210525&mode=view' target=_blank>Загрузить оригинал (89.95 КБ)</a>
Опторазвязка
А так выглядит вся "стойка"
Стойка (1446 просмотров) <a class='original' href='./download/file.php?id=210526&mode=view' target=_blank>Загрузить оригинал (268.03 КБ)</a>
Стойка
Мой сайт: https://cnc-hobby.ru
гражданинъ
Мастер
Сообщения: 1303
Зарегистрирован: 07 фев 2020, 21:00
Репутация: 170
Настоящее имя: Дмитрий
Контактная информация:

Re: Mach3. Помогите настроить пульт (РГИ, MPG)

Сообщение гражданинъ »

Курдль писал(а): к изобразительному искусству.
Я тоже ,но ещё не попалось ни одной детали которую я бы не смог сделать с помощью Арткама ! А как быстро то ,душа радуется !
Курдль писал(а): Я не уверен, что это оптимальное решение
А цена 80 рублей за штуку и безотказная работа 2 года не аргумент ? Один раз было подмыкание 2х каналов между собой ,но это я наверное сам чего то коротнул !
Вложения
Вот на токарник шкивы и маховичок запилил на днях . Канеш искусство ,кто спорит ? (1440 просмотров) <a class='original' href='./download/file.php?id=210527&mode=view' target=_blank>Загрузить оригинал (3.11 МБ)</a>
Вот на токарник шкивы и маховичок запилил на днях . Канеш искусство ,кто спорит ?
Гражданином Непала может быть любой гражданин,зачатый НЕпалкой и НЕпальцем.
Аватара пользователя
Mamont
Мастер
Сообщения: 2005
Зарегистрирован: 10 дек 2015, 12:21
Репутация: 391
Настоящее имя: Виталий
Откуда: РБ Минск
Контактная информация:

Re: Mach3. Помогите настроить пульт (РГИ, MPG)

Сообщение Mamont »

Только светодиоды медленных оптронов подключай к 5 вольтам, а не 12. Иначе выходы будут всегда выдавать логическую 1
Ну и в целом, стоит определится, какой и где источник питания расположен. Для оптимизации оптронной схемы
гражданинъ
Мастер
Сообщения: 1303
Зарегистрирован: 07 фев 2020, 21:00
Репутация: 170
Настоящее имя: Дмитрий
Контактная информация:

Re: Mach3. Помогите настроить пульт (РГИ, MPG)

Сообщение гражданинъ »

Курдль писал(а): разработаю свой модуль развязки
Тут вопрос не развязки ,она тоже нужна конечно , дело в том ,что апельсинка работает с уровнями 3,3 вольта ,а не 5 Вольт и от 5и может выйти синий дым ! А без него электроника не работает !
Гражданином Непала может быть любой гражданин,зачатый НЕпалкой и НЕпальцем.
Аватара пользователя
Курдль
Мастер
Сообщения: 2174
Зарегистрирован: 20 мар 2018, 16:55
Репутация: 282
Настоящее имя: Курдль Энтеропийский
Откуда: Msk
Контактная информация:

Re: Mach3. Помогите настроить пульт (РГИ, MPG)

Сообщение Курдль »

гражданинъ писал(а): Я тоже ,но ещё не попалось ни одной детали которую я бы не смог сделать с помощью Арткама
Запросто могу набросать вагон и маленькую тележку.
Например, элементарный водопроводный тройник, т.к. не умеет управлять 4-мя осями.
Да даже в 3-хосевой обработке он не может толком 3D операции генерировать.
Mamont писал(а): Только светодиоды медленных оптронов подключай к 5 вольтам, а не 12. Иначе выходы будут всегда выдавать логическую 1
А зачем светодиоды оптронов подключать к 12В или 5В, если выходы контроллера на 3.3В?
Я пока не продумывал схему, но мне кажется логичным проектировать её в зависимости от типа выходного каскада контроллера.
Приведенная мной схема проектировалась в основном под выходы с ОК, поэтому она так и выглядит.
А если GPIO выдает и +3.3 и может к земле притянуть - то просто через токоограничивающий резистор прямо на светодиод.
Разве нет?
гражданинъ писал(а): Тут вопрос не развязки ,она тоже нужна конечно , дело в том ,что апельсинка работает с уровнями 3,3 вольта ,а не 5 Вольт и от 5и может выйти синий дым ! А без него электроника не работает !
Развязка предполагает в том числе приведение к правильным уровням. Иначе это как-то нелепо...
Мой сайт: https://cnc-hobby.ru
гражданинъ
Мастер
Сообщения: 1303
Зарегистрирован: 07 фев 2020, 21:00
Репутация: 170
Настоящее имя: Дмитрий
Контактная информация:

Re: Mach3. Помогите настроить пульт (РГИ, MPG)

Сообщение гражданинъ »

Хороший бы шилд -переходник на гребёнку с зажимами это был бы толк . Я такой заказал ещё
https://aliexpress.ru/item/32572514323. ... 5647148334
Но вам ,электронщикам ,я тоже завидую белой завистью ! Мне ни в жисть такого не создать !
Гражданином Непала может быть любой гражданин,зачатый НЕпалкой и НЕпальцем.
Аватара пользователя
Курдль
Мастер
Сообщения: 2174
Зарегистрирован: 20 мар 2018, 16:55
Репутация: 282
Настоящее имя: Курдль Энтеропийский
Откуда: Msk
Контактная информация:

Re: Mach3. Помогите настроить пульт (РГИ, MPG)

Сообщение Курдль »

гражданинъ писал(а): Мне ни в жисть такого не создать !
В армии служил?
"Не можешь - научим, не хочешь - заставим!" :D
Я давно смирился с принципом, что лучше несколько дней попотеть над хорошей схемой, чем годами лазить в прибор с тестером и гадать, что же там отслюнявилось...
Мой сайт: https://cnc-hobby.ru
гражданинъ
Мастер
Сообщения: 1303
Зарегистрирован: 07 фев 2020, 21:00
Репутация: 170
Настоящее имя: Дмитрий
Контактная информация:

Re: Mach3. Помогите настроить пульт (РГИ, MPG)

Сообщение гражданинъ »

Курдль писал(а): тестовые варианты для 3-х осей
2 варианта А и Т ? Покажи стол .
Гражданином Непала может быть любой гражданин,зачатый НЕпалкой и НЕпальцем.
Аватара пользователя
Курдль
Мастер
Сообщения: 2174
Зарегистрирован: 20 мар 2018, 16:55
Репутация: 282
Настоящее имя: Курдль Энтеропийский
Откуда: Msk
Контактная информация:

Re: Mach3. Помогите настроить пульт (РГИ, MPG)

Сообщение Курдль »

гражданинъ писал(а): 2 варианта А и Т ? Покажи стол .
стол (1416 просмотров) <a class='original' href='./download/file.php?id=210528&mode=view' target=_blank>Загрузить оригинал (160.8 КБ)</a>
стол
Мой сайт: https://cnc-hobby.ru
Аватара пользователя
Mamont
Мастер
Сообщения: 2005
Зарегистрирован: 10 дек 2015, 12:21
Репутация: 391
Настоящее имя: Виталий
Откуда: РБ Минск
Контактная информация:

Re: Mach3. Помогите настроить пульт (РГИ, MPG)

Сообщение Mamont »

Если 3.3в то конечно подтягивать надо не к 5в, а 3.3.
Выход ОК контроллера вовсе не подразумевает, что можно на него кидать 12в через ик светодиод.. даташит надо смотреть, какое допустимое напряжение на пинах может быть.

Хотя со стороны апельсина не оптроны, а усилительные буффера на транзисторе. А опто развязка уже на плате драйверов. В своем станке так и подключился, хорошо уживается , помехи не ловит ни от своих шаговых, ни от Остальных станков в цеху. К лету возможно узнаю как уживется в соседстве с плазмой и сврочными постами.
Аватара пользователя
Курдль
Мастер
Сообщения: 2174
Зарегистрирован: 20 мар 2018, 16:55
Репутация: 282
Настоящее имя: Курдль Энтеропийский
Откуда: Msk
Контактная информация:

Re: Mach3. Помогите настроить пульт (РГИ, MPG)

Сообщение Курдль »

Mamont писал(а): Выход ОК контроллера вовсе не подразумевает, что можно на него кидать 12в через ик светодиод.
Ну не поспоришь ведь... :D
Да, всё так. В приведенной мной схеме, у контроллера STB4100 есть 2 контура:
1. управление ШД (амплитуда 0+5В, может питаться от USB)
2. управление ключами, ШИМ и приём сигналов от датчиков (амплитуда от 12В до 24В)
Все выходные каскады контроллера имеют ОК.
Поэтому часть светодиодов оптронов запитана от +5, часть - от +12.
Mamont писал(а): Хотя со стороны апельсина не оптроны, а усилительные буффера на транзисторе. А опто развязка уже на плате драйверов. В своем станке так и подключился, хорошо уживается
Так у тебя тоже Orange PI на станке работает? Делись впечатлениями!
У меня есть "народная" плата опторазвязки для Mach3/LPT, но я её использовать не предполагаю. Драйверы у меня тупые А4988, так что лучше им развязку устроить. А и тип оптронов я подсмотрел у драйверов на основе TM6600
Мой сайт: https://cnc-hobby.ru
Аватара пользователя
Mamont
Мастер
Сообщения: 2005
Зарегистрирован: 10 дек 2015, 12:21
Репутация: 391
Настоящее имя: Виталий
Откуда: РБ Минск
Контактная информация:

Re: Mach3. Помогите настроить пульт (РГИ, MPG)

Сообщение Mamont »

У меня мачо3 лпт работает. Я хотел сказать, что на пинах они все нормально генерируют. Если убегает координата или сбоят входы от датчиков, то это проблема помех, вклинивающихся между выходом контролера \ лпт и входом драйвера.

Пищу что за контролер стоит на оранже и даташит на него. Гляну на параметры их портов, что им мона а что не нуна
гражданинъ
Мастер
Сообщения: 1303
Зарегистрирован: 07 фев 2020, 21:00
Репутация: 170
Настоящее имя: Дмитрий
Контактная информация:

Re: Mach3. Помогите настроить пульт (РГИ, MPG)

Сообщение гражданинъ »

Курдль писал(а): но я её использовать не предполагаю.
Здря ,работает замечательно !
Да это установка с ARISK ,для него Михаил конвертер HAL так и не сделал ,придётся самому домучивать или просить помощи ,как то так !
Курдль писал(а): тупые А4988
На драйверы не грех и разориться бы . Апельсина с ариском позволяет частотку задрать прилично !
Гражданином Непала может быть любой гражданин,зачатый НЕпалкой и НЕпальцем.
alex_sar
Мастер
Сообщения: 1863
Зарегистрирован: 28 авг 2018, 17:13
Репутация: 315
Настоящее имя: Алексей
Контактная информация:

Re: Mach3. Помогите настроить пульт (РГИ, MPG)

Сообщение alex_sar »

гражданинъ писал(а): Да это установка с ARISK ,для него Михаил конвертер HAL так и не сделал ,придётся самому домучивать или просить помощи ,как то так !
не надо бояцца почитать и отредактировать конфиги linuxcnc . ничего там сложного нет.

в текстовом файле описано как соединяются "контакты". всего 3-4 команды используются. чутка если разобраться, то ничего сложного.
гражданинъ
Мастер
Сообщения: 1303
Зарегистрирован: 07 фев 2020, 21:00
Репутация: 170
Настоящее имя: Дмитрий
Контактная информация:

Re: Mach3. Помогите настроить пульт (РГИ, MPG)

Сообщение гражданинъ »

alex_sar писал(а): почитать и отредактировать конфиги linuxcnc
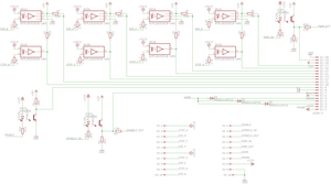
Ни чего не выйдет ,не тот случай ! Тут всё выглядит совсем иначе . Я не говорю ,что это не возможно ,я даже приблизительно догадываюсь как ,но мне это сейчас не нужно .
А сейчас взглянул в одно место , и там вроде появился конвертер HAL -ARISK . Но тут уж без разрешения MX_Master , я не могу показывать дорогу , это его собственность !
Вложения
ариск.png (1392 просмотра) <a class='original' href='./download/file.php?id=210531&mode=view' target=_blank>Загрузить оригинал (36.44 КБ)</a>
Гражданином Непала может быть любой гражданин,зачатый НЕпалкой и НЕпальцем.
Аватара пользователя
Курдль
Мастер
Сообщения: 2174
Зарегистрирован: 20 мар 2018, 16:55
Репутация: 282
Настоящее имя: Курдль Энтеропийский
Откуда: Msk
Контактная информация:

Re: Mach3. Помогите настроить пульт (РГИ, MPG)

Сообщение Курдль »

гражданинъ писал(а): На драйверы не грех и разориться бы . Апельсина с ариском позволяет частотку задрать прилично !
А вот интересно, ради какого пениса (извините за мою Латынь!)? :D
У меня настольный станок. Можно сказать - натумбочный. Этих драйверов ему с лихвой хватает и по мощности и по скорости.
Я уж не говорю об их собственной компактности. Зачем мне высокая частота? Гонять шпиндель на холостом ходу со скоростью печатной головы 3Д принтера? Фрезеровать от этого мой станок быстрее не станет, т.к. не ШД его ограничивают.
Так поясни, зачем частота?
Мой сайт: https://cnc-hobby.ru
Ответить

Вернуться в «Windows / Mach»