Совместная разработка системы ЧПУ.

Mach, популярные и не очень CAD, CAM. Обсуждение и разработка программ для управления станками.
sidor094
Мастер
Сообщения: 826
Зарегистрирован: 20 фев 2014, 09:13
Репутация: 81
Настоящее имя: Сергей
Откуда: Москва
Контактная информация:

Re: Совместная разработка системы ЧПУ.

Сообщение sidor094 »

MX_Master писал(а): Я думаю, надо сделать доки в текстовом формате
Этот файл в таком формате потому,что только в таком виде получилось сделать текстовый многострочный массив,который скормился компилятору.На экран системы чпу он выводится в обычном текстовом виде.Кроме того ,нажав кнопку сохранить на станке,о сохраняется на флешку как обычный тектовый файл.Кроме того если переименовать его в functoins.ini он при перезагрузке системы автоматически загрузит подпрограммы ,приведенные в нем в память и система будет работать с ними как с обычными g кодами.Т.е если написать вызов g кода с номером подпрограммы будет вызываться соответствующая подпрограмма.Таким образом пользователь может написать собственные расширенные g кода.
sidor094
Мастер
Сообщения: 826
Зарегистрирован: 20 фев 2014, 09:13
Репутация: 81
Настоящее имя: Сергей
Откуда: Москва
Контактная информация:

Re: Совместная разработка системы ЧПУ.

Сообщение sidor094 »

MX_Master писал(а): Перед началом сборки всех знаний в репозиторий (или несколько), надо бы придумать проекту название.
Пока ничего не приходит в голову .предложите что-нибудь.
Аватара пользователя
MX_Master
Мастер
Сообщения: 7490
Зарегистрирован: 27 июн 2015, 19:45
Репутация: 3113
Настоящее имя: Михаил
Откуда: Алматы
Контактная информация:

Re: Совместная разработка системы ЧПУ.

Сообщение MX_Master »

Совместно править один единственный заголовочный файл (.h) с доками, наверное, будет неудобно. Доки могут стать реально большими, придётся разбивать на несколько файлов. Я думаю, можно сделать отдельный модуль со всеми доками. И по команде он должен отдавать указанные главы доков в желаемом формате (.h, .pdf, .html, ...).

Насчёт названия, я тоже пока ничего не придумал. Если форумчане подскажут, будем благодарны ;) В качестве примера, мои контроллеры (и не только) я планирую делать под общим названием "w3cnc". Под W3 тут имеется ввиду WWW, ибо интерфейс пользователя у меня основан на веб технологиях.
AAN
Мастер
Сообщения: 313
Зарегистрирован: 14 апр 2015, 10:28
Репутация: 39
Настоящее имя: Антон
Откуда: Томск
Контактная информация:

Re: Совместная разработка системы ЧПУ.

Сообщение AAN »

MX_Master писал(а): 29 окт 2022, 14:00 Если на минуту задуматься, чем по сути занимается система числового программного управления, можно обнаружить, что это обычный интерпретатор и исполнитель скриптового языка (например, G кода, Python, JavaScript, Lua). В идеале, как в коде указано, так и должно быть исполнено. Единственное, что даётся на откуп системе - скорость выполнения этого кода. А заниматься интерполяцией и расчётом траектории должна другая система - CAM ;)
Если на две минуты задуматься, то приходит понимание, что вся связка CAD-CAM-ЧПУ - порочное дитя компромиссов, тянущихся из 50-х годов прошлого века. И самое скверное, что гигантские инвестиции в эту инфраструктуру не позволят перейти на оптимальные решения.
Обычный процесс такой: делаем идеальную модель в CAD -> CAM делает CLDATA (который не из каждого CAM можно извлечь! и который не различает точные и неточные поверхности и теряет ещё много что) -> постпроцессор (написанный для каждого станка в меру испорченности программиста) делает G-код (в котором если есть круговая и винтовая интерполящия, уже счастье!) -> ЧПУ, как может, тупо исполняет этот код, игнорируя мелкие аварии и ломаясь об не мелкие. Душераздирающее зрелище!
Чтобы вырваться из порочного круга устаревших стандартов, был придуман STEP-NC ЧПУ http://new.ncsystems.ru/user/downloads/ppt/talk2005.pdf
sidor094
Мастер
Сообщения: 826
Зарегистрирован: 20 фев 2014, 09:13
Репутация: 81
Настоящее имя: Сергей
Откуда: Москва
Контактная информация:

Re: Совместная разработка системы ЧПУ.

Сообщение sidor094 »

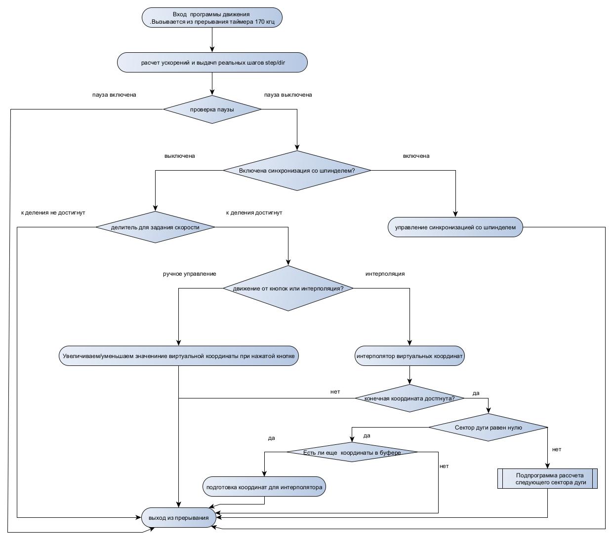
подпрограмма для расссчета движения.jpg (1256 просмотров) <a class='original' href='./download/file.php?id=205314&mode=view' target=_blank>Загрузить оригинал (92.25 КБ)</a>
Общая структура программы рассчета движения.Кусок отвечающий за ускорения уже выложил. Потом разберу ее остальные части.
AAN
Мастер
Сообщения: 313
Зарегистрирован: 14 апр 2015, 10:28
Репутация: 39
Настоящее имя: Антон
Откуда: Томск
Контактная информация:

Re: Совместная разработка системы ЧПУ.

Сообщение AAN »

MX_Master писал(а): между микроконтроллерами и настольными ПК пока ничего лучше USB/Ethernet не придумано
Конкретно для ЧПУ ещё в конце 80-х придумано стандартное решение лучше: https://ru.wikipedia.org/wiki/SERCOS_III
обратите внимание, как на одно оптокольцо повесили обмен и реального времени и всё остальное. Думал, цены на привода будут - космос, нет более- менее, механика дороже :hehehe:
sidor094
Мастер
Сообщения: 826
Зарегистрирован: 20 фев 2014, 09:13
Репутация: 81
Настоящее имя: Сергей
Откуда: Москва
Контактная информация:

Re: Совместная разработка системы ЧПУ.

Сообщение sidor094 »

Речь идет о связи между ПК (например типа ИБМ ПС) и микроконтроллером.Желательно средствами имеющмимися на большинстве ПК.Но и более менее легко настраиваемыми в микроконтроллере.А не между системой ЧПУ и приводами.
sidor094
Мастер
Сообщения: 826
Зарегистрирован: 20 фев 2014, 09:13
Репутация: 81
Настоящее имя: Сергей
Откуда: Москва
Контактная информация:

Re: Совместная разработка системы ЧПУ.

Сообщение sidor094 »

AAN писал(а): Чтобы вырваться из порочного круга устаревших стандартов, был придуман STEP-NC ЧПУ
Планируется сделать систему не принципиально новую,полностью меняющую современные концепции,а систему легко совместимую с наиболее распространенными интерфейсами и приводами.Требующую минимальных зетрат при установке.Использующую может не самое передовое,но наиболее доступное и распространенное оборудование.Для создания которой достаточно относительно небольшой группы энтузиастов.
vtgmfg
Мастер
Сообщения: 1828
Зарегистрирован: 23 июн 2022, 14:13
Репутация: 77
Настоящее имя: Максим
Контактная информация:

Re: Совместная разработка системы ЧПУ.

Сообщение vtgmfg »

sidor094 писал(а): 31 окт 2022, 09:52 Речь идет о связи между ПК (например типа ИБМ ПС) и микроконтроллером.Желательно средствами имеющмимися на большинстве ПК.Но и более менее легко настраиваемыми в микроконтроллере.А не между системой ЧПУ и приводами.
ну вот если говорить о по сути единственном интерфейсе который у ПС есть всегда и всем он не плох но вот беда - используют его от лени как виртуальный компорт.. В итоге предполагаю может быть ситуация когда половина кадров usb теряется изза проблем с землей и фильтрацией в любительском станке - но этого не видно программе работающей через виртуальный ком порт.. в таких условиях о надежности говорить не приходится.
нет ли на примете каких-то простых утилит чтоб в фоне висели на заданном порту и просто сообщали о повторных посылках?
sidor094
Мастер
Сообщения: 826
Зарегистрирован: 20 фев 2014, 09:13
Репутация: 81
Настоящее имя: Сергей
Откуда: Москва
Контактная информация:

Re: Совместная разработка системы ЧПУ.

Сообщение sidor094 »

vtgmfg писал(а): нет ли на примете каких-то простых утилит чтоб в фоне висели на заданном порту и просто сообщали о повторных посылках?
Вернуться к началу
Ничего не могу посоветовать.Честно говоря никогда об этом не задумывался, или не обращал внимания на данную проблему.По идее сос тороны компа должна быть возможность отслеживания повторов за счет битых посылок.А нельзя например соединить корпуса станка и ПК.Или использовать гальваническую развязку?
vtgmfg
Мастер
Сообщения: 1828
Зарегистрирован: 23 июн 2022, 14:13
Репутация: 77
Настоящее имя: Максим
Контактная информация:

Re: Совместная разработка системы ЧПУ.

Сообщение vtgmfg »

sidor094 писал(а): 31 окт 2022, 14:05
vtgmfg писал(а): нет ли на примете каких-то простых утилит чтоб в фоне висели на заданном порту и просто сообщали о повторных посылках?
Вернуться к началу
Ничего не могу посоветовать.Честно говоря никогда об этом не задумывался, или не обращал внимания на данную проблему.По идее сос тороны компа должна быть возможность отслеживания повторов за счет битых посылок.А нельзя например соединить корпуса станка и ПК.Или использовать гальваническую развязку?
вообще то правильнее привести помехи станка в норму - не бог весть какой потребитель.. к тому же я противник гальванических развязок всуе. да они и не помогают в таких случаях зачастую так как не развязывают по ВЧ.
Я о том что неплохо бы отсекать такие проблемы - если на аппаратном уровне USB работает неустойчиво - надо приводить станок в порядок.
sidor094
Мастер
Сообщения: 826
Зарегистрирован: 20 фев 2014, 09:13
Репутация: 81
Настоящее имя: Сергей
Откуда: Москва
Контактная информация:

Re: Совместная разработка системы ЧПУ.

Сообщение sidor094 »

vtgmfg писал(а): к тому же я противник гальванических развязок всуе. да они и не помогают в таких случаях зачастую так как не развязывают по ВЧ.
Опторазвязка и по вч развязывает нормально.Просто зачастую виноваты не помехи в интерфейсе,а помехи по питанию.Надо ставить фильтры на питание приводов.само по себе питание компьютера имеет не очень хорошую развязку.
Cvazist
Мастер
Сообщения: 1155
Зарегистрирован: 16 окт 2017, 16:07
Репутация: 97
Контактная информация:

Re: Совместная разработка системы ЧПУ.

Сообщение Cvazist »

Реальность: На работе европейское пром оборудование, за кучу евро, управление по профинет. Обратной связи нет, оператор останавливает линию если что либо случилось.
Аватара пользователя
Mamont
Мастер
Сообщения: 2005
Зарегистрирован: 10 дек 2015, 12:21
Репутация: 391
Настоящее имя: Виталий
Откуда: РБ Минск
Контактная информация:

Re: Совместная разработка системы ЧПУ.

Сообщение Mamont »

Помехи это очень злая тема... Есть два пути : делать аппаратуру стойкую к помехам, и сокращать выброс самих помех. Правильный путь это оба сразу.
Мач3 с лпт по факту достаточно надежная и стабильная штука.. но изза помех случаются всякая фигня.
Кстати буквально на днях узнал что мач3 вместо степ дир может генерировать квадратурный выход. Стойкость к помехам такой аппаратуры намного выше.

Провод от осцилографа, подключенный к фазе шд приводил к отвалу usb клавиатуры
А еще момент включение частотника дает помехи, прилетающие на соседний станок, вызывающий выполнение шага
vtgmfg
Мастер
Сообщения: 1828
Зарегистрирован: 23 июн 2022, 14:13
Репутация: 77
Настоящее имя: Максим
Контактная информация:

Re: Совместная разработка системы ЧПУ.

Сообщение vtgmfg »

Mamont писал(а): А еще момент включение частотника дает помехи, прилетающие на соседний станок, вызывающий выполнение шага
так надо разбираться с частотником. но вы хотя бы видите болемене что была электрическая помеха если при включении пч теряется шаг у соседа..
если бы вот так с usb с виртуальным компортом было - так это ж не и проблема бы вовсе была. проблема в том что проблема может быть - но ее не видно
Mamont писал(а): делать аппаратуру стойкую к помехам,
да ничего специального не надо.. хоть бы бытовым стандартам соответствовать - и безо всяких развязок и езернетов на 1м
Аватара пользователя
Mamont
Мастер
Сообщения: 2005
Зарегистрирован: 10 дек 2015, 12:21
Репутация: 391
Настоящее имя: Виталий
Откуда: РБ Минск
Контактная информация:

Re: Совместная разработка системы ЧПУ.

Сообщение Mamont »

Опторазвязка необходима. На первом фанерном станке словил КЗ по питанию, разрядил батарею конденсаторов.. поскольку земли были соеденены, мощный импульс влетел по земле в комп. Сгорела материнская плата и жесткий диск.

Вообще при проектировании с нуля надо изначально закладывать защиты побольше. Разгребать последствия потом значительно дороже
Аватара пользователя
MX_Master
Мастер
Сообщения: 7490
Зарегистрирован: 27 июн 2015, 19:45
Репутация: 3113
Настоящее имя: Михаил
Откуда: Алматы
Контактная информация:

Re: Совместная разработка системы ЧПУ.

Сообщение MX_Master »

Господа, обсудить защиту от помех можно в соответствующих темах :) В данной теме актуален пока только один вопрос - о названии проекта.
sidor094
Мастер
Сообщения: 826
Зарегистрирован: 20 фев 2014, 09:13
Репутация: 81
Настоящее имя: Сергей
Откуда: Москва
Контактная информация:

Re: Совместная разработка системы ЧПУ.

Сообщение sidor094 »

Кстати,может не совсем о помехах,но хотел рассказать об опторазвязанных входах многих шаговых драйверах.БОЛЬШИНСТВО ПРОИЗВОДИТЕЛЕЙ шаговых и сервоприводов заявляют максимальную частоту шагов через опторазвязанный вход 200кгц.Это 5 мкс длтельность периода или 2.5 микросекунды длительность импульса ,считая сигнал меандром на максимальной частоте.Я столкнулся с пропуском шагов на многих драйверах шаговых при фиксированной длительности импульсы даже больше 2.5 и 3 мкс.Не было такой проблемы только наверно в сервошаговых и сервоприводах.Грешил на многие вещи в том числе на помехи.В итоге удалось полностью избавится от этой проблемы только изменив форму шагов на меандр.Сделал я это достаточно простым путем.Просто умножил проходимое расстояние на 2 и один такт интерполятора выставлял импульс шага,а следующий сбрасывал,деля таким образом расстояние на 2.Естественно на драйвер никогда не поступали шаги с максимально возможной частотой.До такой скорости у меня привода просто никогда не разгонялись.В общем проблема оказалась не в отсутствии обратной связи в обычных шаговых приводах,а просто в более медленных оптронах на входе драйверов без обратной связи.При этом дешевые драйверы шаговых зачастую работали лучше лишайнов.Например на драйверах для 3д принтеров,стоящие на станке гравировальном снс3020 этой проблемы не было хотя бы потому что на них нет опторазвязки.
AAN
Мастер
Сообщения: 313
Зарегистрирован: 14 апр 2015, 10:28
Репутация: 39
Настоящее имя: Антон
Откуда: Томск
Контактная информация:

Re: Совместная разработка системы ЧПУ.

Сообщение AAN »

sidor094 писал(а): 31 окт 2022, 09:52 Речь идет о связи между ПК (например типа ИБМ ПС) и микроконтроллером.Желательно средствами имеющмимися на большинстве ПК.Но и более менее легко настраиваемыми в микроконтроллере.А не между системой ЧПУ и приводами.
Связь с малинкой по промышленным протоколам решается относительно недорого: https://amaazoon.ru/electronics/1485616031/9pf0hfm10b https://olnisa.ru/blog/hilscher-oficzialnyj-sajt/

С ПК LinuxCNC sercos3 тоже дружит: https://github.com/aschiffler/linuxcnc-sercos3
sidor094
Мастер
Сообщения: 826
Зарегистрирован: 20 фев 2014, 09:13
Репутация: 81
Настоящее имя: Сергей
Откуда: Москва
Контактная информация:

Re: Совместная разработка системы ЧПУ.

Сообщение sidor094 »

AAN писал(а): Связь с малинкой по промышленным протоколам решается относительно недорого
Я правильно понял,Это ethernet ,только с фиксированным временем доставки?И как такую плату подключитбь к микроконтроллеру?Даже если решить этот вопрос ,стоимость только двух плат 10000 руб.У меня вся система чпу обходится дешевле -около 6000.И они используются для связи с внешними устройствами ,поддерживающими этот протокол.Где брать такие устройства -привода ,датчики и.т.д?И сколько они будут стоить?В чем его преимущества для связи пк и микроконтроллера?Только в более менее фиксированном времени доставки сообщения для обеспечения обработки в реальном времпени?Так микроконтроллер и так служит в основном для обеспечения оеального времени.При этом от пк уже реального времени не требуется.И чем тогда он лучше обычного ethernet?Сейчас наоборот требуется всвязать компьютер и микроконтроллер наименее затратным и простым способом,работающем на большинстве устройств.
Ответить

Вернуться в «Windows / Mach»