МС 12-250, 4-х осевой с автосменой.Реконструкция

Тяжелые фрезерные станки по металлу.
Аватара пользователя
elephant007
Мастер
Сообщения: 857
Зарегистрирован: 18 ноя 2012, 13:12
Репутация: 332
Откуда: Сибирь, Томск
Контактная информация:

Re: МС 12-250, 4-х осевой с автосменой.Реконструкция

Сообщение elephant007 »

В общем заказываю платы и комплектуху. Поскольку меньше 5 китайцы не делают, а ЛУТом двухстороннее я не умею.
Если кому нужно будет вдогонку - 4 будут на полочке ждать.
Duhas
Мастер
Сообщения: 1961
Зарегистрирован: 10 окт 2015, 23:25
Репутация: 285
Настоящее имя: Андрей
Откуда: Красноярск
Контактная информация:

Re: МС 12-250, 4-х осевой с автосменой.Реконструкция

Сообщение Duhas »

ну а что тут изобретать, вариантов два:
1 - выкинуть оттуда предохранитель (покажите мне предохранители на тормозных резисторах) можно поставить термореле на резисторы и по х перегреву рвать цепь безопасности.
2 - предохранитель стоит "в самом верху", и с него снимается + на оптопару или реле, или еще куда, которая рвет цепь безопасности при пропадании напряжения с предохранителя.. можно собственно в этом случае не рвать цепь безопасности а стопать программу, с другой стороны этот стоп может все внезапно убить )
Duhas
Мастер
Сообщения: 1961
Зарегистрирован: 10 окт 2015, 23:25
Репутация: 285
Настоящее имя: Андрей
Откуда: Красноярск
Контактная информация:

Re: МС 12-250, 4-х осевой с автосменой.Реконструкция

Сообщение Duhas »

я подробно не глядел, но собственно сама схема делается хоть навесным монтажом, зачем там 2 слоя я не знаю..
Аватара пользователя
Serg
Мастер
Сообщения: 21923
Зарегистрирован: 17 апр 2012, 14:58
Репутация: 5183
Заслуга: c781c134843e0c1a3de9
Настоящее имя: Сергей
Откуда: Москва
Контактная информация:

Re: МС 12-250, 4-х осевой с автосменой.Реконструкция

Сообщение Serg »

Duhas писал(а): 1 - выкинуть оттуда предохранитель (покажите мне предохранители на тормозных резисторах) можно поставить термореле на резисторы и по х перегреву рвать цепь безопасности.
Не надо спасать балластные резисторы - это они должны всех спасать, даже ценой своей жизни!
Отключив балластный резистор вы всё лишнее напряжение "отправите" в схему.
Я не Христос, рыбу не раздаю, но могу научить, как сделать удочку...
Duhas
Мастер
Сообщения: 1961
Зарегистрирован: 10 окт 2015, 23:25
Репутация: 285
Настоящее имя: Андрей
Откуда: Красноярск
Контактная информация:

Re: МС 12-250, 4-х осевой с автосменой.Реконструкция

Сообщение Duhas »

ну первый вариант не предполагает их спасение, он предполагает диагностику корректной работы системы. т.к. если они перегрелись значить или что-то не так, например, пробило ключ, либо посчитано криво и им не хватает мощей...
Аватара пользователя
Serg
Мастер
Сообщения: 21923
Зарегистрирован: 17 апр 2012, 14:58
Репутация: 5183
Заслуга: c781c134843e0c1a3de9
Настоящее имя: Сергей
Откуда: Москва
Контактная информация:

Re: МС 12-250, 4-х осевой с автосменой.Реконструкция

Сообщение Serg »

Так тоже не стоит делать. Если "цепь безопасности" отключит силовое питание привода, то это будет равносильно отключению тормозов в случае опасности. :)
Я не Христос, рыбу не раздаю, но могу научить, как сделать удочку...
Duhas
Мастер
Сообщения: 1961
Зарегистрирован: 10 окт 2015, 23:25
Репутация: 285
Настоящее имя: Андрей
Откуда: Красноярск
Контактная информация:

Re: МС 12-250, 4-х осевой с автосменой.Реконструкция

Сообщение Duhas »

т.е. не стоит отключать оборудование если оно вышло из строя или собирается это сделать? на термореле на тормозном резисторе частотника от вполне именитых производителей ссылаться?
Аватара пользователя
Serg
Мастер
Сообщения: 21923
Зарегистрирован: 17 апр 2012, 14:58
Репутация: 5183
Заслуга: c781c134843e0c1a3de9
Настоящее имя: Сергей
Откуда: Москва
Контактная информация:

Re: МС 12-250, 4-х осевой с автосменой.Реконструкция

Сообщение Serg »

Нет. Если перегревается тормозной резистор во время торможения, то его надо охлаждать пока торможение не закончится и только потом его можно отключать.
Ссылаться надо на собственные неправильные расчёты тормозного резистора.
Я не Христос, рыбу не раздаю, но могу научить, как сделать удочку...
Duhas
Мастер
Сообщения: 1961
Зарегистрирован: 10 окт 2015, 23:25
Репутация: 285
Настоящее имя: Андрей
Откуда: Красноярск
Контактная информация:

Re: МС 12-250, 4-х осевой с автосменой.Реконструкция

Сообщение Duhas »

так что, будем интегрировать обработку аварий аппаратуры на уровень планировщика траектории?
Аватара пользователя
Serg
Мастер
Сообщения: 21923
Зарегистрирован: 17 апр 2012, 14:58
Репутация: 5183
Заслуга: c781c134843e0c1a3de9
Настоящее имя: Сергей
Откуда: Москва
Контактная информация:

Re: МС 12-250, 4-х осевой с автосменой.Реконструкция

Сообщение Serg »

Тут уж кто как умеет проектировать. :)
Я не Христос, рыбу не раздаю, но могу научить, как сделать удочку...
Duhas
Мастер
Сообщения: 1961
Зарегистрирован: 10 окт 2015, 23:25
Репутация: 285
Настоящее имя: Андрей
Откуда: Красноярск
Контактная информация:

Re: МС 12-250, 4-х осевой с автосменой.Реконструкция

Сообщение Duhas »

ну как обычно, без конкретных предложений XD
Аватара пользователя
Serg
Мастер
Сообщения: 21923
Зарегистрирован: 17 апр 2012, 14:58
Репутация: 5183
Заслуга: c781c134843e0c1a3de9
Настоящее имя: Сергей
Откуда: Москва
Контактная информация:

Re: МС 12-250, 4-х осевой с автосменой.Реконструкция

Сообщение Serg »

А не бывает конкретных предложений/решений для общих случаев.
Хотя в случае балластных резисторов могу предложить универсальный рецепт: правильно рассчитать такой резистор, чтоб не перегревался. :tongue:

Конкретно по данному случаю я вроде ясно выразился: дампер один общий, резистор не отключать.
Я не Христос, рыбу не раздаю, но могу научить, как сделать удочку...
Аватара пользователя
elephant007
Мастер
Сообщения: 857
Зарегистрирован: 18 ноя 2012, 13:12
Репутация: 332
Откуда: Сибирь, Томск
Контактная информация:

Re: МС 12-250, 4-х осевой с автосменой.Реконструкция

Сообщение elephant007 »

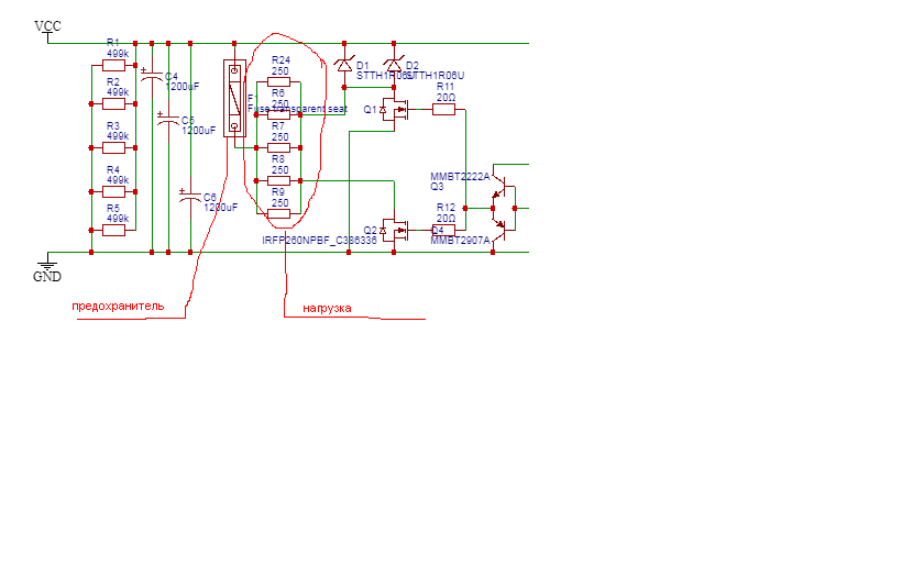
По идеологии АМС дампер не является камикадзе. Он работает совместно с приводом, у которого настраиваются пределы по току и напряжению. В случае выхода параметров за установленные пределы, цвет статусного светодиода меняется с зеленого на красный, а на соответствующих ногах появляется сигнал "Авария", который можно обработать в стойке.
Насчет жертвенности конкретных нагрузочных резисторов есть сильные сомнения, там набрано под 100 Ватт. потенциальный период, когда они могут жечь - резкое ускорение оси. У моего станка шпиндель на 2,5к оборотов, в ВСО он точно не сможет. То есть остаются переезды осей по G0. Много их?
Безымянный.PNG (2166 просмотров) <a class='original' href='./download/file.php?id=194357&sid=91b311692427fad1a9b7e098a5c5eddb&mode=view' target=_blank>Загрузить оригинал (21.17 КБ)</a>
Duhas
Мастер
Сообщения: 1961
Зарегистрирован: 10 окт 2015, 23:25
Репутация: 285
Настоящее имя: Андрей
Откуда: Красноярск
Контактная информация:

Re: МС 12-250, 4-х осевой с автосменой.Реконструкция

Сообщение Duhas »

Serg писал(а): 07 апр 2021, 21:27 Конкретно по данному случаю я вроде ясно выразился: дампер один общий, резистор не отключать.
вы меня, похоже, не совсем верно поняли. отключать резистор я лично и не предлагаю, я предлагал поставить на него терморелюшку, чтобы она рвала безопасность. ее срабатывание - нештатная история, а в нештатной ситуации прожать ESTOP не грех, имхо.
elephant007 писал(а): 08 апр 2021, 05:57 Насчет жертвенности конкретных нагрузочных резисторов есть сильные сомнения, там набрано под 100 Ватт. потенциальный период, когда они могут жечь - резкое ускорение оси.
скорее торможение (оно тоже ускорение, да я знаю ;) ) ну и реверс. хотя от типа коммутации в приводах зависит как оно себя будет вести
Аватара пользователя
Serg
Мастер
Сообщения: 21923
Зарегистрирован: 17 апр 2012, 14:58
Репутация: 5183
Заслуга: c781c134843e0c1a3de9
Настоящее имя: Сергей
Откуда: Москва
Контактная информация:

Re: МС 12-250, 4-х осевой с автосменой.Реконструкция

Сообщение Serg »

Duhas писал(а): я предлагал поставить на него терморелюшку, чтобы она рвала безопасность
Что значит "рвать безопасность"?
В данном случае инерционность срабатывания термореле вполне сравнима с временем торможения, посему вполне логично дождаться его окончания и только потом "рвать безопасность".
Но IMHO гораздо дешевле правильно, с запасом выбрать резистор, чтобы он не перегревался, а если уж хочется поставить термореле, то пусть оно просто включает охлаждающий вентилятор и/или зажигает красную сирену. А то так можно договорится ещё и до контроля исправности термореле, а то вдруг... и т.д. :)

P.S. В случае тормозного резистора отключение "силы" автоматически приводит к исключению тормозного резистора из процесса торможения.
Я не Христос, рыбу не раздаю, но могу научить, как сделать удочку...
Duhas
Мастер
Сообщения: 1961
Зарегистрирован: 10 окт 2015, 23:25
Репутация: 285
Настоящее имя: Андрей
Откуда: Красноярск
Контактная информация:

Re: МС 12-250, 4-х осевой с автосменой.Реконструкция

Сообщение Duhas »

Serg писал(а): 08 апр 2021, 14:21 Что значит "рвать безопасность"?
Цепь безопасности, где обычно последовательно соединены все устройства, дабы выход из строя или неготовность к работе любого из них останавливала работу.
Serg писал(а): 08 апр 2021, 14:21 включает охлаждающий вентилятор и/или зажигает красную сирену. А то так можно договорится ещё и до контроля исправности термореле, а то вдруг... и т.д. :)
так то оно так, однако так рекомендуют мануалы, а то и вообще рвать питание привода при срабатывании этой терморелюшки. кто за что топит..
Аватара пользователя
Serg
Мастер
Сообщения: 21923
Зарегистрирован: 17 апр 2012, 14:58
Репутация: 5183
Заслуга: c781c134843e0c1a3de9
Настоящее имя: Сергей
Откуда: Москва
Контактная информация:

Re: МС 12-250, 4-х осевой с автосменой.Реконструкция

Сообщение Serg »

Ну да, гильотина - надёжное средство от головной боли...
Я не Христос, рыбу не раздаю, но могу научить, как сделать удочку...
Аватара пользователя
Sakhalin_Cat
Мастер
Сообщения: 631
Зарегистрирован: 20 авг 2012, 12:49
Репутация: 340
Настоящее имя: Рогозин Константин Владимирович
Откуда: Южно-Сахалинск
Контактная информация:

Re: МС 12-250, 4-х осевой с автосменой.Реконструкция

Сообщение Sakhalin_Cat »

Duhas писал(а): так то оно так, однако так рекомендуют мануалы,
Господа, Вы определитесь сначала с назначением дампера, а потом разводите споры и принимайте решения о технической реализации.
.
Что такое дампер? Читаю я вашу полемику и не могу понять, вы вообще о чем спорите? Хотя-бы открыли Вики и посмотрели для чего он нужен.
Дампер это устройство которое контролирует напряжение на шине DC питания сервопривода и в случае превышения определенного значения подсаживает в шину резистор чтобы это напряжение снизить до "разрешенного" уровня. Делайте из этого простые и логические выводы.
.
Вот разогнали вы Ось до 10м\с и начали её резко и жестко тормозить, рабочее напряжение на шине у вас к примеру 90вольт. В результате резкого торможения моторчег начал скидывать энергию в шину DC и напряжение без дампера стало 250вольт. Соответственно сразу произошел выброс целебного дыма с аплодисментами от электролитов в цепи питания.
Чтобы этого не произошло ставится дампер который при превышении напряжения на шине DC на какое-то значение втыкает в цепь резистор чтобы не произошло печальки.
.
А теперь обдумывайте ситуацию в момент когда Ось пошла в пике по торможению, резистор у вас нагрелся и вы рубите питание электроники по аварии, что должно произойти в этом случае при условии что дампер резюком давит лишние 100вольт питания а Вы в этот момент отключаете ему мозгх?
.
Для чего схемы с тремя дамперами и кучей диодных мостов? Какие нафиг термодатчики? Вы что вагоны тормозить в метро собрались? В вашей задаче нет МегаВатт энергии которую нужно сбросить, тут мелкий шаговичек - пердулька энергии которого при пиковом торможении не хватит чтобы вскипятить каплю воды...
Подберите дампер по току и напряжению для шины, подберите тормозной резистор нужной мошности и сопротивления и успокойтесь. Ну если уж совсем неймется, поставьте куллер с термодатчиком на радиатор резистора...
Я вообще не понимаю как можно перегреть проволочный резистор???? Вам страшно что на нем краска облезет и цвет сменит? Поставьте тогда ТЭН от чайника.
.
А почему со всеми вашими страхами нет контроля обрыва резистора? А вдруг брак и резистор в обрыв уйдет внезапно? Надо срочно контроллер обрыва сделать и автоматику подключения резерва тормозного резистора, а так-же автоматику контроля и подключения резерва для автоматики контроля обрыва резистора, ну и термодатчик продублирова с вентилятором. А то Вдругхх чагось отвалитсо... :hehehe: :hehehe:
И главное лампочег поболее, по одной зеленой на нормальную работу вентилятора, по одной желтой на резервные кулеры, синенький на контроль термодатчиков ну и пишалки разных тонов на ввод резерва. Пульт от АЭС наш предел мечтаний. :hehehe: :hehehe:
.
PS: Помню когда мы в детстве руль у велика синей изолентой обматывали, тоже находили кучу обоснований сего деяния на вопросы отцов "НАХРЕНА"...
Сижу вот тему читаю и понять немогу в детстве у вас была синяя изолента и велик или нет... :hehehe: :hehehe:
Аватара пользователя
Sakhalin_Cat
Мастер
Сообщения: 631
Зарегистрирован: 20 авг 2012, 12:49
Репутация: 340
Настоящее имя: Рогозин Константин Владимирович
Откуда: Южно-Сахалинск
Контактная информация:

Re: МС 12-250, 4-х осевой с автосменой.Реконструкция

Сообщение Sakhalin_Cat »

Да, совсем забыл написать самое главное!
А вы вообще задумывались о том !!! Какое время дампер гасит энергию и её обьем? Ну электровоз с горки с полной сцепкой может скинуть и мегаватт на рекуперации. Но там торможение в минутах, масса в Мегатоннах и энергия в Мегаваттах..
А у вашего шаговика пики торможения измеряются в МИЛИСЕКУНДАХ, если вы пересчитаете энергию шаговика мощностью 400Вт который скакнул на 100шагов вперед и резко назад и умножите её на время и ускорение, то получите в максимуме МИКРОВАТТЫ, а то и НАНОВатты которые надо погасить, просто эти микроватты являются микросекундным всплеском напряжения от 90 до 250Вольт...
Вот с этими пиками и борется дампер.
А вы куллеры, термодатчики... Метрострой млин... Водянку прилепите. :hehehe: :hehehe:
.
Тормозной резистор и его охлаждение нужно рассчитывать для сервопривода шпинделя токарного станка где при работе реально гасится огромное кол-во энергии так как происходит резкое и частая смена направления вращения подвижной массы. На прокатном стане где мотор 300кВт сначала разгоняет 20тонн металла в одну сторону а потом меняет направление движения на обратное. Там, да. Греется и сильно...
А что у вас тормозим?
Duhas
Мастер
Сообщения: 1961
Зарегистрирован: 10 окт 2015, 23:25
Репутация: 285
Настоящее имя: Андрей
Откуда: Красноярск
Контактная информация:

Re: МС 12-250, 4-х осевой с автосменой.Реконструкция

Сообщение Duhas »

это все конечно тот еще ералаш, однако у нас, точнее у ТС, не шаговик, а постоянник, и как оно работает я (мы) в курсе.

защищать резистор или ключи, или выпрямитель собрался автор приведенной ТС схемы, а не я. я как раз описал и рассуждал что если он там стоит, то его надо контролировать, т.к. перегорание предохранителя не даст погасить выброс и может отправить на тот свет часть электроники. ну а если уж переживать за резистор или ключи (если ключ дампера по какой то причине пробило ИП будет работать на резисторы и разогреются они на раз) то как раз контролировать перегрев резистора.

вы столько текста настрочили сколько не стоит 100 рублевая релюшка..

ПС рубить надо силу, а питать дампер, как и другие мозги электроники, от отдельной слаботочки, если уж строить что-то по уму.
Ответить

Вернуться в «Фрезерные станки по металлам»