Ethernet контроллер для LinuxCNC (STM32, FPGA)
- antoxa-kylibin
- Мастер
- Сообщения: 786
- Зарегистрирован: 22 июн 2017, 13:18
- Репутация: 107
- Настоящее имя: Антон
- Откуда: г. Воронеж
- Контактная информация:
Re: Ethernet контроллер для LinuxCNC (STM32, FPGA)
Тем что апельсин слаб ещё для замены ПК...
- MX_Master
- Мастер
- Сообщения: 7488
- Зарегистрирован: 27 июн 2015, 19:45
- Репутация: 3113
- Настоящее имя: Михаил
- Откуда: Алматы
- Контактная информация:
Re: Ethernet контроллер для LinuxCNC (STM32, FPGA)
По сути, контроллер для любого настольного ЧПУ - это обычный генератор и счётчик сигналов. Что-то близкое к обычной плате развязки. Цена железа под это дело - пара копеек. Большая половина цены - возмещение цены на разработку и поддержку, умноженное на рыночный индекс.
Мне нужен свой контроллер, чтобы не зависеть напрямую от других производителей. Ибо дальше в планах - свой интерфейс управления и конфигуратор в одном флаконе. Производители других контроллеров этим не заморачиваются. Максимум конфигуратор и всё.
Раскрывать потенциал чужого железа своим софтом я уже замаялся. Когда сам контролируешь и железо, и софт, в экспериментах и прочих извращениях можно себе не отказывать. Это пойдёт на пользу и мне, и вам. Правда, сейчас я ещё не шибко умный электроник, потому процесс со своим железом у меня идёт медленно. Но всё впереди. Будет время - мы ещё LinuxCNC в виде DSP пульта зафигачим, намётки уже есть
Мне нужен свой контроллер, чтобы не зависеть напрямую от других производителей. Ибо дальше в планах - свой интерфейс управления и конфигуратор в одном флаконе. Производители других контроллеров этим не заморачиваются. Максимум конфигуратор и всё.
Раскрывать потенциал чужого железа своим софтом я уже замаялся. Когда сам контролируешь и железо, и софт, в экспериментах и прочих извращениях можно себе не отказывать. Это пойдёт на пользу и мне, и вам. Правда, сейчас я ещё не шибко умный электроник, потому процесс со своим железом у меня идёт медленно. Но всё впереди. Будет время - мы ещё LinuxCNC в виде DSP пульта зафигачим, намётки уже есть
- antoxa-kylibin
- Мастер
- Сообщения: 786
- Зарегистрирован: 22 июн 2017, 13:18
- Репутация: 107
- Настоящее имя: Антон
- Откуда: г. Воронеж
- Контактная информация:
Re: Ethernet контроллер для LinuxCNC (STM32, FPGA)
Гладко было на бумаге...
- MX_Master
- Мастер
- Сообщения: 7488
- Зарегистрирован: 27 июн 2015, 19:45
- Репутация: 3113
- Настоящее имя: Михаил
- Откуда: Алматы
- Контактная информация:
Re: Ethernet контроллер для LinuxCNC (STM32, FPGA)
Это прекрасно, что каждый нашёл то, что ему нравится. Благо альтернативы есть, и я их активно рекомендую, чтобы никого и ничего не ждать. Ну а возмущаются, в основном, пользователи. Тот, кто сам делал что-то подобное, и понимает сложность каждого процесса, возмущаться заканчивает. Чаще, просто, советует. И это везде так, не только в ЧПУ 
- antoxa-kylibin
- Мастер
- Сообщения: 786
- Зарегистрирован: 22 июн 2017, 13:18
- Репутация: 107
- Настоящее имя: Антон
- Откуда: г. Воронеж
- Контактная информация:
Re: Ethernet контроллер для LinuxCNC (STM32, FPGA)
Могу пожелать вам только успехов в этом деле и терпения)
- peg
- Новичок
- Сообщения: 25
- Зарегистрирован: 01 ноя 2016, 14:21
- Репутация: 3
- Настоящее имя: Евгений
- Откуда: г. Армавир Краснодарского края
- Контактная информация:
Re: Ethernet контроллер для LinuxCNC (STM32, FPGA)
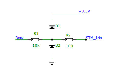
Рекомендую сделать входы примерно по такой схеме:
Вход сработает и от 3.3 В, и от 24 В, а также выдержит и случайное попадание более высокого напряжения. В крайнем случае просто сгорит R1.
Вход сработает и от 3.3 В, и от 24 В, а также выдержит и случайное попадание более высокого напряжения. В крайнем случае просто сгорит R1.
- Serg
- Мастер
- Сообщения: 21923
- Зарегистрирован: 17 апр 2012, 14:58
- Репутация: 5183
- Заслуга: c781c134843e0c1a3de9
- Настоящее имя: Сергей
- Откуда: Москва
- Контактная информация:
Re: Ethernet контроллер для LinuxCNC (STM32, FPGA)
Верхний диод нужно подключать не к 3.3V, а к входу регулятора, который делает 3.3V, иначе всё, кроме R1 - лишнее. 
Я не Христос, рыбу не раздаю, но могу научить, как сделать удочку...
- peg
- Новичок
- Сообщения: 25
- Зарегистрирован: 01 ноя 2016, 14:21
- Репутация: 3
- Настоящее имя: Евгений
- Откуда: г. Армавир Краснодарского края
- Контактная информация:
Re: Ethernet контроллер для LinuxCNC (STM32, FPGA)
STM-ке может не понравиться, если ей на вход сунуть 5 В и более.
И почему это диодный ограничитель вдруг стал лишним?
И почему это диодный ограничитель вдруг стал лишним?
- MX_Master
- Мастер
- Сообщения: 7488
- Зарегистрирован: 27 июн 2015, 19:45
- Репутация: 3113
- Настоящее имя: Михаил
- Откуда: Алматы
- Контактная информация:
Re: Ethernet контроллер для LinuxCNC (STM32, FPGA)
Очень часто встречается в поиске вот такая (bi-directional) схема на одном мини мосфете. Бывает ещё на двух. Готовых модулей очень много в продаже. Какие плюсы/минусы у такого конвертера? Если предположить, что LV у нас это регулируемое 3.3V, интересно до какого уровня можно играть с HV?
- peg
- Новичок
- Сообщения: 25
- Зарегистрирован: 01 ноя 2016, 14:21
- Репутация: 3
- Настоящее имя: Евгений
- Откуда: г. Армавир Краснодарского края
- Контактная информация:
Re: Ethernet контроллер для LinuxCNC (STM32, FPGA)
Честно говоря, это не схема, а модуль для какой-то схемы. И входы-выходы у нее LV1 - HV1. LV - это управляющий вход, HV - не знаю, что делает, нужна вся схема.
Обычно для повышающих-понижающих преобразователей нужен (кроме данного модуля) ШИМ-генератор, дроссель, диод (Шоттки) и конденсатор.
Обычно для повышающих-понижающих преобразователей нужен (кроме данного модуля) ШИМ-генератор, дроссель, диод (Шоттки) и конденсатор.
- Serg
- Мастер
- Сообщения: 21923
- Зарегистрирован: 17 апр 2012, 14:58
- Репутация: 5183
- Заслуга: c781c134843e0c1a3de9
- Настоящее имя: Сергей
- Откуда: Москва
- Контактная информация:
Re: Ethernet контроллер для LinuxCNC (STM32, FPGA)
Ровно поэтому.
Если на "Вход" придёт сигнал с уровнем скажем 12В, то он через резистор и верхний диод попадет на питание МК, ток конечно будет не большой, но напряжение будет сильно выше допустимого и этого МК может хватить. Если выкинуть диоды и R2, то будет ровно тоже самое: высокое напряжение через резистор и аналогичный диод внутри МК так-же попадёт на питание МК.
Если-же верхний диод подключить к входу регулятора, то эти 12В попадут на его вход и регулятор постарается сделать из них 3.3В.
Это не полноценный конвертор - он может передавать только "замыкания на GND", т.е. отсутствие сигнала на входе равноценно "1" на этом входе. Например с датчиками с PNP выходом работать не будет без низкоомной подтяжки к землеMX_Master писал(а): Если предположить, что LV у нас это регулируемое 3.3V, интересно до какого уровня можно играть с HV?
Я не Христос, рыбу не раздаю, но могу научить, как сделать удочку...
- peg
- Новичок
- Сообщения: 25
- Зарегистрирован: 01 ноя 2016, 14:21
- Репутация: 3
- Настоящее имя: Евгений
- Откуда: г. Армавир Краснодарского края
- Контактная информация:
Re: Ethernet контроллер для LinuxCNC (STM32, FPGA)
Ага. Я не сообразил, что "двунаправленый" - это термин из связи.
Это согласователи логических уровней (3.3 - 5 В) для двунаправленных шин передачи данных типа I2C.
Нам они тут (на входах контроллера) ни к чему.
Конечно, если наша схема потребляет от 3.3 В меньше 10 мА, для страховки нужно поставить параллельно питанию стабилитрон, скажем на 3.9 В.
Это согласователи логических уровней (3.3 - 5 В) для двунаправленных шин передачи данных типа I2C.
Нам они тут (на входах контроллера) ни к чему.
Не будет. Пусть на вход попало +100 В. Откроется верхний диод, и через него на шину питания 3.3 В потечет ток 10 мА. На эту величину уменьшится потребляемый ток от источника/стабилизатора 3.3 В. Напряжение на входе STM не превысит 4 В.Serg писал(а): Если на "Вход" придёт сигнал с уровнем скажем 12В, то он через резистор и верхний диод попадет на питание МК, ток конечно будет не большой, но напряжение будет сильно выше допустимого
Конечно, если наша схема потребляет от 3.3 В меньше 10 мА, для страховки нужно поставить параллельно питанию стабилитрон, скажем на 3.9 В.
- Serg
- Мастер
- Сообщения: 21923
- Зарегистрирован: 17 апр 2012, 14:58
- Репутация: 5183
- Заслуга: c781c134843e0c1a3de9
- Настоящее имя: Сергей
- Откуда: Москва
- Контактная информация:
Re: Ethernet контроллер для LinuxCNC (STM32, FPGA)
Во первых ему этого вполне хватит, многие STM32 уже при 3.8В жестоко глючить начинают.
Во вторых как только на входе линейного регулятора появится напряжение выше, чем он сам выдаёт, то его выходной транзистор перестанет открываться... В случае step-down будет нечто похожее, хоть и в меньшей мере. А если МК в этот момент будет обесточен, то это гарантия "успеха".
И таки выкинуть D1, D2, R2.
Я не Христос, рыбу не раздаю, но могу научить, как сделать удочку...
- peg
- Новичок
- Сообщения: 25
- Зарегистрирован: 01 ноя 2016, 14:21
- Репутация: 3
- Настоящее имя: Евгений
- Откуда: г. Армавир Краснодарского края
- Контактная информация:
Re: Ethernet контроллер для LinuxCNC (STM32, FPGA)
Диоды нужны. Кто будет напряжение ограничивать? Разве что стабилитроны параллельно входу.
Если взять диоды Шоттки, то превышение напряжения будет совсем небольшим (к тому же, на схеме можно заметить еще один резистор, защищающий от этого превышения).
У стабилитронов большая емкость, что может ухудшить быстродействие входа. Хотя бычно это неважно.
Диоды мне нравятся больше, они лучше выдерживают перегрузки.
Если взять диоды Шоттки, то превышение напряжения будет совсем небольшим (к тому же, на схеме можно заметить еще один резистор, защищающий от этого превышения).
У стабилитронов большая емкость, что может ухудшить быстродействие входа. Хотя бычно это неважно.
Диоды мне нравятся больше, они лучше выдерживают перегрузки.
- Serg
- Мастер
- Сообщения: 21923
- Зарегистрирован: 17 апр 2012, 14:58
- Репутация: 5183
- Заслуга: c781c134843e0c1a3de9
- Настоящее имя: Сергей
- Откуда: Москва
- Контактная информация:
Re: Ethernet контроллер для LinuxCNC (STM32, FPGA)
Превышение где, на входе? Так его там и не будет, там внутри есть свои защитные диоды.
Это R2 защищает от превышения? Похоже где-то в интернетах в его обозначении буковка "k' потерялась, и вообще это похоже на схему, которую на её долгом пути сюда пытались подправить/упростить люди с очень "специфичными" знаниями в электронике...
И вообще использование в электроавтоматике дискретных входов с чувствительностью типа 0.4-24В чревато чудесатыми сюрпризами...
Это R2 защищает от превышения? Похоже где-то в интернетах в его обозначении буковка "k' потерялась, и вообще это похоже на схему, которую на её долгом пути сюда пытались подправить/упростить люди с очень "специфичными" знаниями в электронике...
И вообще использование в электроавтоматике дискретных входов с чувствительностью типа 0.4-24В чревато чудесатыми сюрпризами...
Я не Христос, рыбу не раздаю, но могу научить, как сделать удочку...
- peg
- Новичок
- Сообщения: 25
- Зарегистрирован: 01 ноя 2016, 14:21
- Репутация: 3
- Настоящее имя: Евгений
- Откуда: г. Армавир Краснодарского края
- Контактная информация:
Re: Ethernet контроллер для LinuxCNC (STM32, FPGA)
Да ладно. Точно такая же схема на входах внутри STM-ки. Только резисторы и диодики там квёлые. Мы их просто усиливаем.
А не нравится чувствительность в 1 В, ставим параллельно нижнему диоду резистор нужного номинала. Всего делов. Это уже MX_Masterу и карты в руки.
А не нравится чувствительность в 1 В, ставим параллельно нижнему диоду резистор нужного номинала. Всего делов. Это уже MX_Masterу и карты в руки.
- Serg
- Мастер
- Сообщения: 21923
- Зарегистрирован: 17 апр 2012, 14:58
- Репутация: 5183
- Заслуга: c781c134843e0c1a3de9
- Настоящее имя: Сергей
- Откуда: Москва
- Контактная информация:
Re: Ethernet контроллер для LinuxCNC (STM32, FPGA)
Думаешь те 10мА для них смертельны?
Гораздо лучше будет работать схема из последовательного резистора от 10к и супрессора на землю после него.
Я не Христос, рыбу не раздаю, но могу научить, как сделать удочку...
- peg
- Новичок
- Сообщения: 25
- Зарегистрирован: 01 ноя 2016, 14:21
- Репутация: 3
- Настоящее имя: Евгений
- Откуда: г. Армавир Краснодарского края
- Контактная информация:
Re: Ethernet контроллер для LinuxCNC (STM32, FPGA)
Ну так предложи свой вариант с супрессорами на 3.5 В. Может он намного лучше будет.
-
arisov77
- Кандидат
- Сообщения: 72
- Зарегистрирован: 04 апр 2016, 20:24
- Репутация: 33
- Откуда: Ульяновская обл., г. Инза
- Контактная информация:
Re: Ethernet контроллер для LinuxCNC (STM32, FPGA)
Лучше всего конечно, оптопарой "согласоваться", особенно если хотите на вход 24В подавать, т.е. это подразумевает промышленное применение, а не домашние поделки. Или к вот этой схемке присмотритесь https://www.beck-ipc.com/download.php?file=119.