USBCNC GRBL 4 оси (6 осей!)

Контроллеры, драйверы, датчики, управляющие устройства.
Аватара пользователя
xenon-alien
Почётный участник
Почётный участник
Сообщения: 4520
Зарегистрирован: 01 янв 2013, 13:13
Репутация: 925
Настоящее имя: Daniel
Откуда: Закарпатская обл. Украина
Контактная информация:

Re: USBCNC GRBL 4 оси (6 осей!)

Сообщение xenon-alien »

diman78 писал(а):скорость меняет хорошо но вот при перемещении встает колом выше добавил коммент
Теперь не совсем понятно...
Есть ESC для РУ безколекторных моторов. (как у меня на станке)
И не работает должным образом?
У меня сигнальные провода к ESC слишком близко идут (параллельно) проводам ШД.
Из-за помех работает не стабильно и отказался от этой затеи.
Но у меня прошивка Марлин и там просто через команду "S" не получалось решить и я забросил дело.

Вот присматриваюсь теперь к GRBL для ардуино МЕГА на 5 осей. (Mega-5X)
https://www.youtube.com/watch?v=zuDK-uluB6g

И хотелось бы отказаться от ручного запуска шпинделя, но для регулировки оборотов нужен ШИМ для РУ сервы + М3 М5 - вкл. выкл.
Вот и думаю, как решить вопрос. Наверное нужна какая-то переходная плата для сигнала, только для ESC ШИМ...
А городить из дополнительной ардуины переходной конверпер сигнала не целесообразно...
Было бы круто иметь вот такой но ещё с дополнительным выходом с ШИМ для ESC.
https://www.youtube.com/watch?v=hhlSpaA8an4
diman78
Новичок
Сообщения: 12
Зарегистрирован: 01 мар 2020, 02:17
Репутация: 0
Настоящее имя: Дмитрий Владимирович
Контактная информация:

Re: USBCNC GRBL 4 оси (6 осей!)

Сообщение diman78 »

xenon-alien писал(а):Теперь не совсем понятно...
Есть ESC для РУ безколекторных моторов. (как у меня на станке)
И не работает должным образом?
работать то работает но при перемещении по осям встает и еще не нравится что ESC мгновенно включает движок нету плавного разгона.
буду делать отдельно на ардуинке в зависимости от управляющего напряжения выход PWM с плавным пуском и остановом.
cubot
Новичок
Сообщения: 18
Зарегистрирован: 19 окт 2019, 09:46
Репутация: 2
Контактная информация:

Re: USBCNC GRBL 4 оси (6 осей!)

Сообщение cubot »

diman78 писал(а):и еще не нравится что ESC мгновенно включает движок нету плавного разгона
По идее это ESC может делать. Надо смотреть прошивку и настройки именно регулятора.
Аватара пользователя
xenon-alien
Почётный участник
Почётный участник
Сообщения: 4520
Зарегистрирован: 01 янв 2013, 13:13
Репутация: 925
Настоящее имя: Daniel
Откуда: Закарпатская обл. Украина
Контактная информация:

Re: USBCNC GRBL 4 оси (6 осей!)

Сообщение xenon-alien »

cubot писал(а):
diman78 писал(а):и еще не нравится что ESC мгновенно включает движок нету плавного разгона
По идее это ESC может делать. Надо смотреть прошивку и настройки именно регулятора.
Согласен.
У меня для этого есть програматор.
И стараюсь покупать ESC такие, что бы им можно было настроить.
https://www.youtube.com/watch?v=uLMsehhe8xg
Аватара пользователя
iMaks-RS
Мастер
Сообщения: 1807
Зарегистрирован: 10 июл 2017, 09:25
Репутация: 205
Настоящее имя: Maks
Откуда: От туда.
Контактная информация:

Re: USBCNC GRBL 4 оси (6 осей!)

Сообщение iMaks-RS »

) пара вопросов:
1. Как поменять мастку инверсии? В параметрах $3,$23 она по умолчанию 31. Отредактировал файл defaults.h, правда как там обзывается $23 - не понял.

Код: Выделить всё

		#define DEFAULT_DIRECTION_INVERT_MASK 0
Но после сборки и заливки в "таблетку" - эти параметры так и остаются... При этом любые изменения в параметрах оборота шпинделя, шага, ускорения или использования лимитов - изменяются. Что видно в выводе $$. Из ST-Link уже и ощичал все, заливал по новой.. Что нужно сделать, что-бы получить результат?
2. Думаю ладно... решил использовать другую конфигурацию станка При попытке использовать #define DEFAULTS_GENERIC или любого другого - при сборке лезут ошибки

Код: Выделить всё

Description	Resource	Path	Location	Type
'DIRECTION_MASK' undeclared (first use in this function)	stepper.c	/stm32grbl11/src	line 490	C/C++ Problem
'DIRECTION_MASK' undeclared (first use in this function)	stepper.c	/stm32grbl11/src	line 834	C/C++ Problem
'DIRECTION_MASK' undeclared (first use in this function)	stepper.c	/stm32grbl11/src	line 899	C/C++ Problem
'DIRECTION_PORT' undeclared (first use in this function)	stepper.c	/stm32grbl11/src	line 490	C/C++ Problem
'DIRECTION_PORT' undeclared (first use in this function)	stepper.c	/stm32grbl11/src	line 834	C/C++ Problem
'DIRECTION_PORT' undeclared (first use in this function)	stepper.c	/stm32grbl11/src	line 900	C/C++ Problem
'RCC_DIRECTION_PORT' undeclared (first use in this function)	stepper.c	/stm32grbl11/src	line 898	C/C++ Problem
'RCC_STEP_PORT' undeclared (first use in this function)	stepper.c	/stm32grbl11/src	line 894	C/C++ Problem
'RCC_STEPPERS_DISABLE_PORT' undeclared (first use in this function)	stepper.c	/stm32grbl11/src	line 888	C/C++ Problem
'SPINDLE_PWM_OFF_VALUE' undeclared (first use in this function)	stepper.c	/stm32grbl11/src	line 614	C/C++ Problem
'SPINDLE_PWM_OFF_VALUE' undeclared (first use in this function)	stepper.c	/stm32grbl11/src	line 1317	C/C++ Problem
'STEP_MASK' undeclared (first use in this function)	stepper.c	/stm32grbl11/src	line 508	C/C++ Problem
'STEP_MASK' undeclared (first use in this function)	stepper.c	/stm32grbl11/src	line 758	C/C++ Problem
'STEP_MASK' undeclared (first use in this function)	stepper.c	/stm32grbl11/src	line 833	C/C++ Problem
'STEP_MASK' undeclared (first use in this function)	stepper.c	/stm32grbl11/src	line 895	C/C++ Problem
'STEP_PORT' undeclared (first use in this function)	stepper.c	/stm32grbl11/src	line 508	C/C++ Problem
'STEP_PORT' undeclared (first use in this function)	stepper.c	/stm32grbl11/src	line 758	C/C++ Problem
'STEP_PORT' undeclared (first use in this function)	stepper.c	/stm32grbl11/src	line 833	C/C++ Problem
'STEP_PORT' undeclared (first use in this function)	stepper.c	/stm32grbl11/src	line 896	C/C++ Problem
'STEPPERS_DISABLE_MASK' undeclared (first use in this function)	stepper.c	/stm32grbl11/src	line 891	C/C++ Problem
'STEPPERS_DISABLE_PORT' undeclared (first use in this function)	stepper.c	/stm32grbl11/src	line 892	C/C++ Problem
'X_DIRECTION_BIT' undeclared here (not in a function)	stepper.c	/stm32grbl11/src	line 64	C/C++ Problem
'X_LIMIT_BIT' undeclared here (not in a function)	stepper.c	/stm32grbl11/src	line 81	C/C++ Problem
'X_STEP_BIT' undeclared here (not in a function)	stepper.c	/stm32grbl11/src	line 47	C/C++ Problem
'Y_DIRECTION_BIT' undeclared here (not in a function)	stepper.c	/stm32grbl11/src	line 65	C/C++ Problem
'Y_LIMIT_BIT' undeclared here (not in a function)	stepper.c	/stm32grbl11/src	line 82	C/C++ Problem
'Y_STEP_BIT' undeclared here (not in a function)	stepper.c	/stm32grbl11/src	line 48	C/C++ Problem
'Z_DIRECTION_BIT' undeclared here (not in a function)	stepper.c	/stm32grbl11/src	line 66	C/C++ Problem
'Z_LIMIT_BIT' undeclared here (not in a function)	stepper.c	/stm32grbl11/src	line 83	C/C++ Problem
'Z_STEP_BIT' undeclared here (not in a function)	stepper.c	/stm32grbl11/src	line 49	C/C++ Problem
implicit declaration of function 'ResetStepperDisableBit' [-Wimplicit-function-declaration]	stepper.c	/stm32grbl11/src	line 316	C/C++ Problem
implicit declaration of function 'SetStepperDisableBit' [-Wimplicit-function-declaration]	stepper.c	/stm32grbl11/src	line 312	C/C++ Problem
each undeclared identifier is reported only once for each function it appears in	stepper.c	/stm32grbl11/src	line 490	C/C++ Problem

Как это "победить"?
diman78
Новичок
Сообщения: 12
Зарегистрирован: 01 мар 2020, 02:17
Репутация: 0
Настоящее имя: Дмитрий Владимирович
Контактная информация:

Re: USBCNC GRBL 4 оси (6 осей!)

Сообщение diman78 »

iMaks-RS писал(а):Как это "победить"?
Открываете файл defaults.h и перематываете в конец до строчек
#ifdef ABC_AXIS_EXAMPLE
все что ниже меняете параметры и они будут у вас по деефолту
единственное опять верните в файле config.h строку #define ABC_AXIS_EXAMPLE
Аватара пользователя
iMaks-RS
Мастер
Сообщения: 1807
Зарегистрирован: 10 июл 2017, 09:25
Репутация: 205
Настоящее имя: Maks
Откуда: От туда.
Контактная информация:

Re: USBCNC GRBL 4 оси (6 осей!)

Сообщение iMaks-RS »

Да... сделал так.. АтоликСтудио подсвечивает серым неиспользованные функции.. догадался (((
Теперь вылезла другая беда... После компиляции даже дефолтной сборки наблюдаю глюк - "дублирование движение по осям", т.е.:
1. Х+ и Y+ движется норм
2 X-,Y-,Z+,Z- любая команда вызывает одновременное движиние по двум осям.. (Независимо от ПО: будь то Candle или GCodeSender и т.д., )т.е. при X- - начинают двигаться в +Y+Z. При этом ось X стоит на месте :freak: Пробывал на разных сборках. Однако, скачав чужой .hex файл - отсюда, по суди дефолтная сборка. Таких глюков нет. Похоже какой-то сбой самой Atolic. Может оно не дружит с новым AMD Athlon 300U ? Попробую собрать на Core i5..

п.с. "глюк" с неменяющимся параметрами маски победил. Сначала нужно делать полную очистку чипа, передернуть по питанию, потом прошить. Если по питанию не передергивать - "баг" остаётся. Такой прикол.. Остаётся загадочный вопрос.. почему другие параметры меняются без перезагрузки по питанию после очистки чипа.
Аватара пользователя
iMaks-RS
Мастер
Сообщения: 1807
Зарегистрирован: 10 июл 2017, 09:25
Репутация: 205
Настоящее имя: Maks
Откуда: От туда.
Контактная информация:

Re: USBCNC GRBL 4 оси (6 осей!)

Сообщение iMaks-RS »

Поставил Atolic на комп с Core i5, собрал дефолтную прошивку. Залили в "таблетку" - глюков с движением по осям нет. Но.. вылезли другие глюки:
1. При срабатывании любого концевика - включается шпиндель :shock: После такого глюка - заново начинаются приколы с дублированием движения по осям.
2. Какую бы маску не задавал в параметре "Направление" и "положение датчиков" - ни каких изменений в движении после сборки и заливки нет.
3. Если попытаться задать через консоль $3=7 - то так-же начинаются глюки с "дублированием" движения по другим осям.
4. От куда производится управления - комп или ноутбук от АКБ - разницы в результате нет.
5. Проблема не в плате "развязки" - через неё под LinuxCNC всё работает о.к.

пс.
Сделаю "переходник" для Arduino Pro Mini + добавлю умножитель шага от MX-Master на STM32. По идее - глюки не должны повториться.
Единственное что напрягает в GRBL под Ардуину - это глюки с компенсацией длины инструмента при включенных софт-лимитах. Остались ли они в порте STM32 - не знаю. Пока получить вменяемый результат не получилось.
Вложения
1.png (8919 просмотров) <a class='original' href='./download/file.php?id=180166&mode=view' target=_blank>Загрузить оригинал (7.25 МБ)</a>
G-Code генерил в G2G.. вылез &quot;баг&quot; - когда при разбиении Вороного иногда &quot;теряются&quot; некоторые дорожки - красная перемычка - 17 нога на 13й порт - это &quot;щуп&quot; &quot;потерялся&quot; (8919 просмотров) <a class='original' href='./download/file.php?id=180167&mode=view' target=_blank>Загрузить оригинал (6.13 МБ)</a>
G-Code генерил в G2G.. вылез "баг" - когда при разбиении Вороного иногда "теряются" некоторые дорожки - красная перемычка - 17 нога на 13й порт - это "щуп" "потерялся"
3.png (8919 просмотров) <a class='original' href='./download/file.php?id=180168&mode=view' target=_blank>Загрузить оригинал (7.92 МБ)</a>
diman78
Новичок
Сообщения: 12
Зарегистрирован: 01 мар 2020, 02:17
Репутация: 0
Настоящее имя: Дмитрий Владимирович
Контактная информация:

Re: USBCNC GRBL 4 оси (6 осей!)

Сообщение diman78 »

Судя по фото вы программатор не отключали от стмки вот глюки и лезли
и еще версия Атолика у вас какая?
Аватара пользователя
zap
Новичок
Сообщения: 8
Зарегистрирован: 24 апр 2020, 01:21
Репутация: 10
Настоящее имя: Андрей
Контактная информация:

Re: USBCNC GRBL 4 оси (6 осей!)

Сообщение zap »

maga_ges писал(а):Здравствуйте!
на ардуино грбл иногда шпиндель уходит куда то в даль
Это родовая травма GRBL на Ардуине которую, к сожалению, китайские товарищи умудряются скопировать и на специализированных платах (уже не на базе ардуины, хотя и на МК ATMega).
Суть родовой травмы в том, что сигнал DTR от микросхемы USB-UART подключён через конденсатор к сигналу RESET микроконтроллера.
Это сделано специально для того, чтобы при открытии устройства /dev/ttyUSB* (или COMx на "ОС" "Уиндоус") Ардуина перезагружалась.
После перезагрузки он на короткое время входит в загрузчик и Arduino IDE имеет шанс перепрошить плату новой прошивкой.
Для станка все эти изыски только вредят.
После второй сломанной фрезы по причине "тихой" перезагрузки МК я решил разобраться с этой проблемой.
В итоге тупо выпаял указанный конденсатор.
Вот первая попавшаяся страница в интернетах с описанием как это починить. Рекомендую именно выпаять конденсатор т.к. все остальные методы работают нестабильно.
Вторая родовая травма Ардуины в том, что она питается от USB. USB это слишком умная хрень, там есть всякие режимы экономии электроэнергии и пр., и если вдруг операционке вздумается поэкономить электроэнергию, даже на пару миллисекунд, ардуина может перезагрузиться.
Поэтому для надёжной работы лучше питаться от отдельного блока питания, либо 5В напрямую либо с 12-40В через линейный преобразователь в 5В типа LM7805. И обязательно конденсаторы приличной ёмкости после него. А дорожку 5В от USB перерезать острым ножом.
Вот после таких доработок GRBL/Ардуина у меня работает волшебно.
Последний раз редактировалось zap 24 апр 2020, 02:18, всего редактировалось 1 раз.
С уважением,
Андрей
Аватара пользователя
zap
Новичок
Сообщения: 8
Зарегистрирован: 24 апр 2020, 01:21
Репутация: 10
Настоящее имя: Андрей
Контактная информация:

Re: USBCNC GRBL 4 оси (6 осей!)

Сообщение zap »

xenon-alien писал(а):И хотелось бы отказаться от ручного запуска шпинделя, но для регулировки оборотов нужен ШИМ для РУ сервы + М3 М5 - вкл. выкл.
Вот и думаю, как решить вопрос. Наверное нужна какая-то переходная плата для сигнала, только для ESC ШИМ...
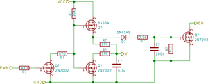
Для конвертирования ШИМ в аналоговый сигнал я использую вот такую схему.
pwm2v.png (8316 просмотров) <a class='original' href='./download/file.php?id=180429&mode=view' target=_blank>Загрузить оригинал (47.95 КБ)</a>
На VCC подаётся макс. напряжение (у меня это 10В - контроллер безщёточного двигателя WS55-220).
На вход PWM подаётся ШИМ любой амплитуды и частоты.
На выходе V получаем напряжение, пропорциональное заполнению ШИМ.
Выход EN нужен для контроллеров, которым нужен такой сигнал.
Если не нужен, правый кусок схемы после диода 1N4148 можно вырезать.
Схема работает хорошо, только при заполнении менее 25% сигнал EN гаснет, ну мне и не надо на таких низких оборотах работать.
С уважением,
Андрей
Аватара пользователя
iMaks-RS
Мастер
Сообщения: 1807
Зарегистрирован: 10 июл 2017, 09:25
Репутация: 205
Настоящее имя: Maks
Откуда: От туда.
Контактная информация:

Re: USBCNC GRBL 4 оси (6 осей!)

Сообщение iMaks-RS »

diman78 писал(а):программатор не отключали от стмки вот глюки и лезли
и еще версия Атолика у вас какая?
1. Не отключенный программатор - это первое что было убрано. Но это не устранило глюки.
2. Version: 9.3.0 Build id: 20190212-0734

Почему срабатывание любого концевика, вызывает появление 1 на выводе PB1 (Spindle_Enable_Bit). Я завел эту ногу на 17 пин платы развязки - реле.
diman78
Новичок
Сообщения: 12
Зарегистрирован: 01 мар 2020, 02:17
Репутация: 0
Настоящее имя: Дмитрий Владимирович
Контактная информация:

Re: USBCNC GRBL 4 оси (6 осей!)

Сообщение diman78 »

iMaks-RS писал(а):Version: 9.3.0 Build id: 20190212-0734
попробуйте версию 9.1 хотя на Git прошивка проверялась на версии VERSION=9.0.0
Аватара пользователя
iMaks-RS
Мастер
Сообщения: 1807
Зарегистрирован: 10 июл 2017, 09:25
Репутация: 205
Настоящее имя: Maks
Откуда: От туда.
Контактная информация:

Re: USBCNC GRBL 4 оси (6 осей!)

Сообщение iMaks-RS »

Сначала проверю одну свою теорию... (связал землю "таблетки" с землёй платы развязки - с 18 по 25 ногу). Если не поможет - тогда займусь перебором "билдов" IDE
calabr
Мастер
Сообщения: 937
Зарегистрирован: 04 янв 2019, 15:19
Репутация: 146
Настоящее имя: Calabr
Откуда: Киев
Контактная информация:

Re: USBCNC GRBL 4 оси (6 осей!)

Сообщение calabr »

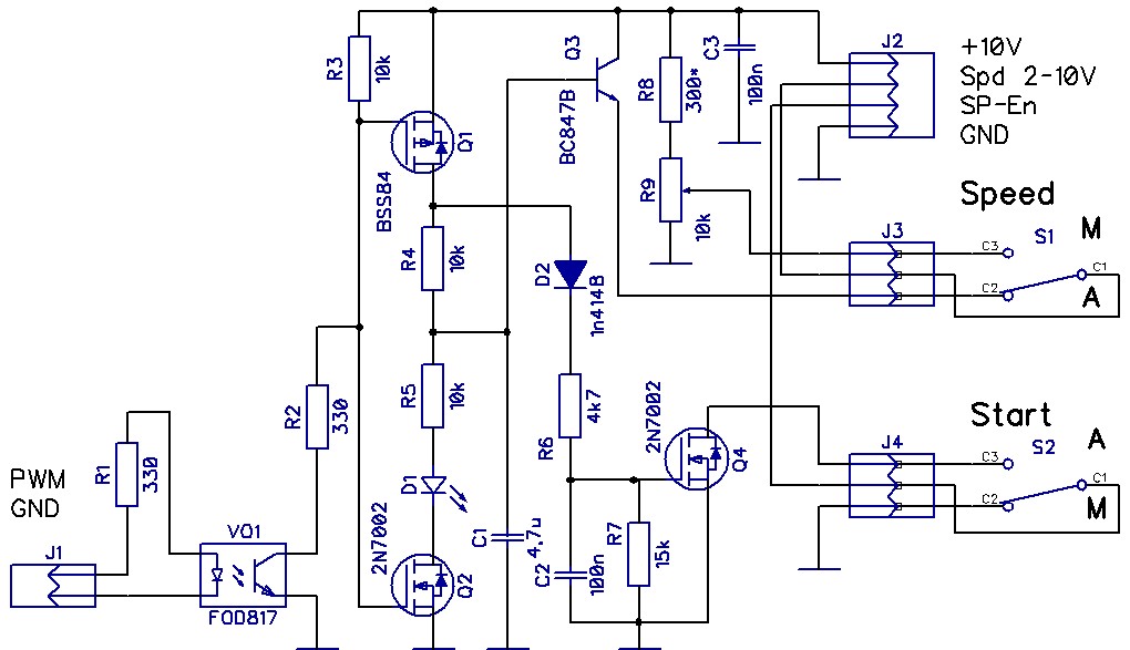
zap писал(а):Для конвертирования ШИМ в аналоговый сигнал я использую вот такую схему.
У меня на таком-же контроллере WS55-220 эта схема не пошла - оказалось контроллер нагружает вход около 30кОм и максимальные обороты набрать нельзя :wtf: .
Пришлось добавить повторитель, а заодно опто-развязку и ручник.
Преобразователь PWM-&gt;0-10V (6939 просмотров) <a class='original' href='./download/file.php?id=180815&mode=view' target=_blank>Загрузить оригинал (99.11 КБ)</a>
Преобразователь PWM->0-10V
Еще приподнял начальное напряжение на 1.8V - контроллер запускает мотор где-то с 2V (D1 не светится - он тут стабилитроном работает)
По тестеру все нормально - будут-ли полные обороты буду уже завтра проверять.
Аватара пользователя
zap
Новичок
Сообщения: 8
Зарегистрирован: 24 апр 2020, 01:21
Репутация: 10
Настоящее имя: Андрей
Контактная информация:

Re: USBCNC GRBL 4 оси (6 осей!)

Сообщение zap »

calabr писал(а):
zap писал(а):Для конвертирования ШИМ в аналоговый сигнал я использую вот такую схему.
У меня на таком-же контроллере WS55-220 эта схема не пошла - оказалось контроллер нагружает вход около 30кОм и максимальные обороты набрать нельзя :wtf: .
Я специально при 100% ШИМ замыкал пинцетом выход с +10В, на слух обороты не менялись. Не исключено, что в контроллер заложено выдавать 100% оборотов при, скажем, 90% напряжении на входе, я это ещё на переменном резисторе, который шёл в комплекте, заметил.
По Вашей схеме напряжение на выходе всегда будет меньше максимального на величину падения напряжения на переходе коллектор-эмиттер Q3, в районе 1В.
Если уж совершенствовать, нужно ставить повторитель напряжения на ОУ. Но нужно подбирать ОУ, которое умеет на выходе выдавать полное напряжение питания, ширпотреб типа LM358 не пойдёт (у него ровно та же проблема, что у Вас - мост на биполярных транзисторах на выходе).

Ещё предложение сделать вместо двух выключателей один сдвоенный шестиконтактный трёхпозиционный.
Среднее положение "ВЫКЛ" - контакты в воздухе, шпиндель выключен.
Крайнее положение "АВТО" - управление от "мозгов" контроллера.
Другое крайнее положение "РУЧН" - полностью ручное управление, EN на +10В, скорость на переменник.
С уважением,
Андрей
calabr
Мастер
Сообщения: 937
Зарегистрирован: 04 янв 2019, 15:19
Репутация: 146
Настоящее имя: Calabr
Откуда: Киев
Контактная информация:

Re: USBCNC GRBL 4 оси (6 осей!)

Сообщение calabr »

Проверено - полный ход уже при S10900 RPM
zap писал(а):Я специально при 100% ШИМ замыкал пинцетом выход с +10В, на слух обороты не менялись. Не исключено, что в контроллер заложено выдавать 100% оборотов при, скажем, 90% напряжении на входе, я это ещё на переменном резисторе, который шёл в комплекте, заметил.
По Вашей схеме напряжение на выходе всегда будет меньше максимального на величину падения напряжения на переходе коллектор-эмиттер Q3, в районе 1В.
Если уж совершенствовать, нужно ставить повторитель напряжения на ОУ. Но нужно подбирать ОУ, которое умеет на выходе выдавать полное напряжение питания, ширпотреб типа LM358 не пойдёт (у него ровно та же проблема, что у Вас - мост на биполярных транзисторах на выходе).
возможно и LM-и хватило-бы
старт при 2V, но стабильная работа от 2.2V - это около 600RPM
максимум при ~9V
Реальные обороты зависят от напряжения питания - этот контроллер не не контролирует обороты
У меня с повторителем максимум выдает 9.5V без него было 7.8V
zap писал(а): Ещё предложение сделать вместо двух выключателей один сдвоенный шестиконтактный трёхпозиционный.
Среднее положение "ВЫКЛ" - контакты в воздухе, шпиндель выключен.
Крайнее положение "АВТО" - управление от "мозгов" контроллера.
Другое крайнее положение "РУЧН" - полностью ручное управление, EN на +10В, скорость на переменник.
Смысл 2-х переключателей в том, что можно задать обороты в ручную, но старт и стоп из программы, или полностью на ручник перейти.
Можно переключатель старта сделать на 3 положения - ON-OFF-Auto
....кажется пошел офтоп... :think:
Подтюнить максимум скорости можно задав в GRBL $30=13000 - тогда при 12000RPM будет около максимум.
Аватара пользователя
iMaks-RS
Мастер
Сообщения: 1807
Зарегистрирован: 10 июл 2017, 09:25
Репутация: 205
Настоящее имя: Maks
Откуда: От туда.
Контактная информация:

Re: USBCNC GRBL 4 оси (6 осей!)

Сообщение iMaks-RS »

Фридом, Клик, жмёшь зеленую кнопку "Clone or download"

Моя догадка оказалась верной.. забыл развести землю.. ((( но это пол-беды. Рандомные глюки ушли. Но проявился другой... и весьма стабильный - после отправки в дом, и хомления станком. Контроллер перестаёт принимать какие либо команды, кроме сброса..
Точнее даже так - после того, как выполнено хомление, при попытки выполнить движение, в консоль валятся команды управления, но движения нет. После седьмой команды/строки - сообщения в консоле не отображаются... Разницы между ручным управлением или запуска УП - нет... УП не выполняется.
После хомления, даже $$ - ничего не выводит в консоль. После мягкого сброса и снятии блокировки - оси двигаются, $$ выводит данные настроек, стоит отправить в дом - опять 25.

Думал глюк Candle.. запустил GCodeSender - тоже самое... он кстати выдает ошибку по таймауту, после процедуры хомления.. примерно через 2-3минуты..

С чем связано такое поведение?

У адруины другой глюк.. если включить хомления и мягкие границы, перестаёт работать функция измерения длины инструмента. Выглядит это так: включили, сходили домой. Нажали кнопку измерить инструмент - ок. Но.. если после того как "сходили домоЙ", руками в Candle сдвинуть хоть какую нибудь ось в сторону... то G38.2 перестаёт работать... такая вот пурга.. После отключения мягких границ, спокойно ходим в дом, потом руками подгоняю над заготовку, измеряю инструмент и делаю карту высот.. Но хотя-бы как-то работает...

В общем - пока пришлось отказаться от "таблетки"... Да.. и ещё.. писал уже.. при исполнении УП, в Candle отсутствует визуализация работы фрезы.
cubot
Новичок
Сообщения: 18
Зарегистрирован: 19 окт 2019, 09:46
Репутация: 2
Контактная информация:

Re: USBCNC GRBL 4 оси (6 осей!)

Сообщение cubot »

Да, с лимитами и измерением длины есть такое дело. Там проблема в том, что при измерении задается такое заглубление что может выйти за лимиты. Вот на этом и стопорится. Как вариант, отключить лимит только по З, а по Х и У оставить.
>>при исполнении УП, в Candle отсутствует визуализация работы фрезы.
$10 надо установить в, емнип, 2. или 3. но это связанно именно с этим параметром.
calabr
Мастер
Сообщения: 937
Зарегистрирован: 04 янв 2019, 15:19
Репутация: 146
Настоящее имя: Calabr
Откуда: Киев
Контактная информация:

Re: USBCNC GRBL 4 оси (6 осей!)

Сообщение calabr »

iMaks-RS писал(а):У адруины другой глюк.. если включить хомления и мягкие границы, перестаёт работать функция измерения длины инструмента. Выглядит это так: включили, сходили домой. Нажали кнопку измерить инструмент - ок. Но.. если после того как "сходили домоЙ", руками в Candle сдвинуть хоть какую нибудь ось в сторону... то G38.2 перестаёт работать... такая вот пурга.. После отключения мягких границ, спокойно ходим в дом, потом руками подгоняю над заготовку, измеряю инструмент и делаю карту высот.. Но хотя-бы как-то работает...
Скорее всего, дело в том, что конечная точка измерения выскакивает за границы рабочего поля. Долго мучался с этим на bCNC, кока понял логику-
Нужно посмотреть в консоли, какую именно ошибку выдает GRBL. посмотреть команды, которые передает при калибровке сендер и не спеша повторить их в ручную.
По хомлению - очень похоже, что неправильно задано положение хоумов в $3 и $23 (если предположить, что в прошивке под таблетку поведение такое же как у Arduino). Если на Arduino с этим проблем нет - нужно сравнить настройки, потом проверить, что перемемещение в ручную по всем осям совпадает - может разъем при переключении движков перевернулся.
Я, когда настраивал, рисовал на листочке, пока не понял кто не туда едет.
Ответить

Вернуться в «Электроника»