подружить лазер и ШИМ

Контроллеры, драйверы, датчики, управляющие устройства.
bambarbey
Новичок
Сообщения: 2
Зарегистрирован: 19 янв 2019, 00:39
Репутация: 0
Контактная информация:

подружить лазер и ШИМ

Сообщение bambarbey »

доброго времени уважаемые форумчане
зарегистрировался и создал тему с одной целью получить ответ на интересующий меня вопрос:
мне для опыта в водной среде нужен управляемый лазер а именно: в наличии имеется генератор частоты (по сути ШИМ но с многими регулировками позволяющими создать сложный сигнал) который планируется скоммутировать с лазером
начав свои поиски наткнулся на самый простой вариант - лазер из головки сд/двд привода, для запуска которого есть множество схем, на пример такая
bapicwic67f.png
bapicwic67f.png (6.67 КБ) 1637 просмотров
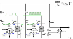
но как подружить это с моим генератором?
генератор вчи.png (1637 просмотров) <a class='original' href='./download/file.php?id=154880&mode=view' target=_blank>Загрузить оригинал (205.83 КБ)</a>
может наши восточные братья уже всё изобрели, а я просто не нашёл ещё?...
но это просто на попробовать, скорее всего нужен будет мощный лазер...
msl272
Кандидат
Сообщения: 56
Зарегистрирован: 20 янв 2017, 13:23
Репутация: 40
Настоящее имя: Вячеслав
Контактная информация:

Re: подружить лазер и ШИМ

Сообщение msl272 »

И в чет проблема?
Транзистор который Buz530 обозначен включай в разрыв катодной цепи лазера. Т.е Катод лазера отсоединяешь от минуса, присоединяешь к стоку транзистора. И усе!
bambarbey
Новичок
Сообщения: 2
Зарегистрирован: 19 янв 2019, 00:39
Репутация: 0
Контактная информация:

Re: подружить лазер и ШИМ

Сообщение bambarbey »

а как по питанию всё это привести к общему знаменателю?
вот в одной статье такой расклад нашёл
laser02.gif
laser02.gif (10.76 КБ) 1568 просмотров
laser03.gif
laser03.gif (9.77 КБ) 1568 просмотров
думаю прямо с микросхемы подать сигнал...
но по питанию что скажите?...
Ответить

Вернуться в «Электроника»