StepMaster ver 2.5

Контроллеры, драйверы, датчики, управляющие устройства.
Аватара пользователя
michael-yurov
Почётный участник
Почётный участник
Сообщения: 11731
Зарегистрирован: 26 июл 2012, 00:10
Репутация: 4703
Настоящее имя: Михаил Львович
Откуда: Новоуральск
Контактная информация:

Re: StepMaster ver 2.5

Сообщение michael-yurov »

endyclay писал(а):Вольтметром проверяю напряжения каждого пина LPT порта таким образом:
Относительно чего? Нужно проверять относительно пинов 18-25 (GND).
endyclay писал(а):Первые три пина определяю как DIR осей x y z
Не понятно, что такое "первые три пина", и не понятно, что значит "определяю"
endyclay писал(а):Как оказалось, некоторые пины работают как надо, а некоторые не реагируют вообще, либо дергаются непонятным образом
К сожалению, по такому словесному описанию я не способен понять, что именно наблюдается на линиях порта.
Сигнал Step вообще проблематично "увидеть" вольтметром. Особенно, бытовым цифровым мультиметром.
endyclay писал(а):Таким же образом проверяю следующие три пина и.т.д.
Не понимаю, что значит "таким же образом", и о каких "следующих трех пинах" идет речь?
endyclay писал(а):(напряжения колеблется в районе 3 и 5 вольт).
Между чем и чем, и при каких условиях?
endyclay писал(а):Подскажите пожалуйста, в чем может быть проблема?
Вариантов - миллион.
Например, может быть не настроен mach3 в соответствии с требованиями платы.
endyclay
Новичок
Сообщения: 7
Зарегистрирован: 05 май 2017, 14:35
Репутация: 2
Настоящее имя: leonid pr
Контактная информация:

Re: StepMaster ver 2.5

Сообщение endyclay »

Спасибо за отклик.

Проблема с ШД решилась выключением active low на enable1.

Но при запуске шпинделя срабатывает e-stop степмастера. При включении шпинделя на нулевой скорости e-stop не срабатывает (реле 17 замкнуто), но при задании скорости срабатывает e-stop.

Частотник у меня Kinda KD200.

В mach3 во вкладке input signals при включенном столбце emulated на e-stop, шпиндель работает корректно, скорость регулируется верно.

В чем может быть причина срабатывания e-stop?

Реле 16 постоянно включен, это нормально ли?
Вложения
1.png (3227 просмотров) <a class='original' href='./download/file.php?id=110835&mode=view' target=_blank>Загрузить оригинал (457.48 КБ)</a>
2.png (3227 просмотров) <a class='original' href='./download/file.php?id=110836&mode=view' target=_blank>Загрузить оригинал (449.99 КБ)</a>
3.png (3227 просмотров) <a class='original' href='./download/file.php?id=110837&mode=view' target=_blank>Загрузить оригинал (453.3 КБ)</a>
4.png (3227 просмотров) <a class='original' href='./download/file.php?id=110838&mode=view' target=_blank>Загрузить оригинал (455.13 КБ)</a>
5.png (3227 просмотров) <a class='original' href='./download/file.php?id=110839&mode=view' target=_blank>Загрузить оригинал (453.9 КБ)</a>
6.png (3227 просмотров) <a class='original' href='./download/file.php?id=110840&mode=view' target=_blank>Загрузить оригинал (469.36 КБ)</a>
7.png (3227 просмотров) <a class='original' href='./download/file.php?id=110841&mode=view' target=_blank>Загрузить оригинал (360.72 КБ)</a>
8.png (3227 просмотров) <a class='original' href='./download/file.php?id=110842&mode=view' target=_blank>Загрузить оригинал (548.38 КБ)</a>
Аватара пользователя
michael-yurov
Почётный участник
Почётный участник
Сообщения: 11731
Зарегистрирован: 26 июл 2012, 00:10
Репутация: 4703
Настоящее имя: Михаил Львович
Откуда: Новоуральск
Контактная информация:

Re: StepMaster ver 2.5

Сообщение michael-yurov »

endyclay писал(а):Но при запуске шпинделя срабатывает e-stop степмастера. При включении шпинделя на нулевой скорости e-stop не срабатывает (реле 17 замкнуто), но при задании скорости срабатывает e-stop.
Предположу, что проблема в значительных помехах от шпинделя.
Хорошо бы соединить корпус шпинделя с клеммой заземления в инверторе.
А еще лучше - кабель сделать экранированный.

К входам на плате что-то подключено, кроме кнопки E-Stop? Может быть датчик касания?
Кнопка далеко от платы?
endyclay писал(а):Реле 16 постоянно включен, это нормально ли?
В общем-то не страшно. Включено и ладно. Можно назначить на 16 выход какой-нибудь сигнал и инвертировать его при необходимости.
endyclay
Новичок
Сообщения: 7
Зарегистрирован: 05 май 2017, 14:35
Репутация: 2
Настоящее имя: leonid pr
Контактная информация:

Re: StepMaster ver 2.5

Сообщение endyclay »

Предположу, что проблема в значительных помехах от шпинделя.
Хорошо бы соединить корпус шпинделя с клеммой заземления в инверторе.
А еще лучше - кабель сделать экранированный.
Корпус шпинделя заземлен, сделал общее заземление с инвертором, не помогло. Все кабели управления экранированные с заземлением экранов. Силовой кабель шпинделя неэкранированный, в городе вряд ли найду экранированный. Силовой кабель шпинделя и инвертор в сантиметрах 30-40 от платы.

К входам на плате что-то подключено, кроме кнопки E-Stop? Может быть датчик касания?
Кнопка далеко от платы?
Подключены датчики базирования, кнопка E-Stop в 30 см от платы. Возможно в предыдущий раз я не совсем корректно объяснил ситуацию. При запуске шпинделя (при увеличении скорости), у мач3 срабатывает E-Stop, но светодиод E-Stop на самой плате StepMaster не загорается при этом.
В данный момент отключил все от платы, кроме LPT, 2 кабелей до инвертора и кабеля питания платы, ситуация такая же. Попробовал отключить силовой кабель между инвертором и шпинделем, "запустил" шпиндель, E-Stop не сработал.

При включенном инверторе и отключенном реле №17 (реле запуска шпинделя) между клеммами реле №17 есть напряжение 22В. Т.е. от инвертора идет напряжение 22В. Нормально ли это?
Чирков Сергей
Новичок
Сообщения: 31
Зарегистрирован: 31 дек 2015, 15:01
Репутация: 0
Настоящее имя: Чирков Сергей
Контактная информация:

Re: StepMaster ver 2.5

Сообщение Чирков Сергей »

У меня давно те же проблемы с ESTOP. Я его отключил, и кроме того светодиоды на плате где подключены индукционные датчики при включении шпинделя горят в полнакала. никакое заземление и экран не помогает...
Аватара пользователя
michael-yurov
Почётный участник
Почётный участник
Сообщения: 11731
Зарегистрирован: 26 июл 2012, 00:10
Репутация: 4703
Настоящее имя: Михаил Львович
Откуда: Новоуральск
Контактная информация:

Re: StepMaster ver 2.5

Сообщение michael-yurov »

endyclay писал(а):Корпус шпинделя заземлен
Ну это для безопасности. Хорошо. Но не имеет прямого отношения к распространению помех.
endyclay писал(а):сделал общее заземление с инвертором, не помогло.
Провод, соединяющий клемму заземления в инверторе и корпус шпинделя проложен параллельно силовому кабелю шпинделя?
endyclay писал(а):Все кабели управления экранированные с заземлением экранов.
Это приведет только к наиболее активному влиянию помех силовой части станка на управляющие сигналы.
Т.е. этого никак нельзя было делать, т.к. силовое заземление и слаботочная электроника не связаны (не должны быть).
Если была цель снизить влияние помех на управляющие сигналы, то данное решение должно было принести результат противоположный желаемому.
Если уж и экранировать слаботочные цепи, то соединять экран с нолем этих цепей, а не с силовой землей. К тому же, практически ничего экранировать то и не нужно из того, что к плате подключается.
endyclay писал(а):Силовой кабель шпинделя неэкранированный
Это единственное, что стоило экранирвоать.
endyclay писал(а):в городе вряд ли найду экранированный
Всегда можно найти решение - снять оплетку с другого кабеля,
или вообще обернуть чем-то вроде алюминиевого скотча (предварительно покрыв кабель вторым слоем изоляции, например из изоленты), и проложить рядом с алюминиевым скотчем силовую жилу мягкого провода (хотя, существуют проблемы в непосредственном контакте меди и алюминия).
endyclay писал(а):Силовой кабель шпинделя и инвертор в сантиметрах 30-40 от платы.
Ничего хорошего в этом, конечно, нет. Но при грамотном подходе к разводке вполне может нормально работать.
endyclay писал(а):кнопка E-Stop в 30 см от платы.
Не представляю, что можно сделать, чтобы при таком подключении возникли достаточные наводки на цеп входов.
endyclay писал(а):кроме LPT, 2 кабелей до инвертора и кабеля питания платы
А от чего питается плата?
endyclay писал(а):При включенном инверторе и отключенном реле №17 (реле запуска шпинделя) между клеммами реле №17 есть напряжение 22В. Т.е. от инвертора идет напряжение 22В. Нормально ли это?
Полагаю, что да.
Чирков Сергей писал(а):У меня давно те же проблемы с ESTOP.
Если нет возможности правильно подключить электронику - можно решить проблему обходным путем - добавить фильтрацию в mach3 на входящие сигналы:
2017-05-08_11-58-37.png (3139 просмотров) <a class='original' href='./download/file.php?id=110921&mode=view' target=_blank>Загрузить оригинал (16.99 КБ)</a>
Чирков Сергей
Новичок
Сообщения: 31
Зарегистрирован: 31 дек 2015, 15:01
Репутация: 0
Настоящее имя: Чирков Сергей
Контактная информация:

Re: StepMaster ver 2.5

Сообщение Чирков Сергей »

michael-yurov писал(а):или вообще обернуть чем-то вроде алюминиевого скотча (предварительно покрыв кабель вторым слоем изоляции, например из изоленты), и проложить рядом с алюминиевым скотчем силовую жилу мягкого провода (хотя, существуют проблемы в непосредственном контакте меди и алюминия).


Если уж и экранировать слаботочные цепи, то соединять экран с нолем этих цепей, а не с силовой землей. К тому же, практически ничего экранировать то и не нужно из того, что к плате подключается.
При таком раскладе у меня в кабель канал не влезет, . Кстати какого сечения нужен провод на мотор трехфазный 1.5 кВт?

У меня провода идущие к индуктивным датчикам, ESTOP в экране с заземлением-- я так понял этого делать нельзя
Аватара пользователя
Serg
Мастер
Сообщения: 21923
Зарегистрирован: 17 апр 2012, 14:58
Репутация: 5183
Заслуга: c781c134843e0c1a3de9
Настоящее имя: Сергей
Откуда: Москва
Контактная информация:

Re: StepMaster ver 2.5

Сообщение Serg »

Чирков Сергей писал(а):Кстати какого сечения нужен провод на мотор трехфазный 1.5 кВт?
Чем длинее тем толще. :)
Я не Христос, рыбу не раздаю, но могу научить, как сделать удочку...
Чирков Сергей
Новичок
Сообщения: 31
Зарегистрирован: 31 дек 2015, 15:01
Репутация: 0
Настоящее имя: Чирков Сергей
Контактная информация:

Re: StepMaster ver 2.5

Сообщение Чирков Сергей »

У меня порядка 5 метров от инвертора до мотора. Так сколько 3х 0.75 мало?
Аватара пользователя
Serg
Мастер
Сообщения: 21923
Зарегистрирован: 17 апр 2012, 14:58
Репутация: 5183
Заслуга: c781c134843e0c1a3de9
Настоящее имя: Сергей
Откуда: Москва
Контактная информация:

Re: StepMaster ver 2.5

Сообщение Serg »

Чем толще и короче провод, тем меньше его сопротивление и тем больше скорость нарастания тока в катушках и меньше потерь... Так что искать компромис между длиной и сечением провода и его стоимостью придётся самостоятельно, хотя-бы используя справочник... :)
Я не Христос, рыбу не раздаю, но могу научить, как сделать удочку...
VGG
Новичок
Сообщения: 28
Зарегистрирован: 29 янв 2017, 15:45
Репутация: 2
Откуда: Питер
Контактная информация:

Re: StepMaster ver 2.5

Сообщение VGG »

michael-yurov писал(а):Здесь - верно.
Михаил, перепроверил все подключения, на оси А был не закручен провод... Теперь все моторы работают.
Сделал настройки: Драйвера (DM542) микрошаг 1/32, на плате х4.
На мой неискушенный взгляд двигатели работают ровно, во всяком случае по сравнению с первым включением - небо и земля.
Подключил датчики home, нормально открытый. Во время прокрутки двигателя подношу датчик к металлу, лампочка на датчике, плате, загорается, в программе индикация срабатывания тоже есть, но двигатель не останавливается. Как еще можно проверить?
Вложения
1.JPG (3054 просмотра) <a class='original' href='./download/file.php?id=111047&mode=view' target=_blank>Загрузить оригинал (214.16 КБ)</a>
2.JPG (3054 просмотра) <a class='original' href='./download/file.php?id=111048&mode=view' target=_blank>Загрузить оригинал (221.42 КБ)</a>
3.JPG (3054 просмотра) <a class='original' href='./download/file.php?id=111049&mode=view' target=_blank>Загрузить оригинал (194.1 КБ)</a>
Аватара пользователя
michael-yurov
Почётный участник
Почётный участник
Сообщения: 11731
Зарегистрирован: 26 июл 2012, 00:10
Репутация: 4703
Настоящее имя: Михаил Львович
Откуда: Новоуральск
Контактная информация:

Re: StepMaster ver 2.5

Сообщение michael-yurov »

VGG писал(а):Во время прокрутки двигателя подношу датчик к металлу, лампочка на датчике, плате, загорается, в программе индикация срабатывания тоже есть, но двигатель не останавливается
А он и не должен останавливаться - это же датчик поиска базы, а не концевик.
Можно одновременно его настроить и как аварийный концевик, и один и тот же сигнал использовать для обеих целей.
VGG
Новичок
Сообщения: 28
Зарегистрирован: 29 янв 2017, 15:45
Репутация: 2
Откуда: Питер
Контактная информация:

Re: StepMaster ver 2.5

Сообщение VGG »

Спасибо за ответ!
michael-yurov писал(а):Можно одновременно его настроить и как аварийный концевик, и один и тот же сигнал использовать для обеих целей.
Для этого надо включить Х++ Х-- и т.д ?
Вопрос снимается, настроил.
Dimasimus
Новичок
Сообщения: 1
Зарегистрирован: 12 май 2017, 11:56
Репутация: 0
Настоящее имя: Дмитрий
Контактная информация:

Re: StepMaster ver 2.5

Сообщение Dimasimus »

michael-yurov писал(а):
ssb199 писал(а):Получается для использования датчика высоты инструмента места нет, если вход Probe занят?
Получается так.
Но можно повесить оба датчика на один вход.
Все равно в mach3 для этого используется сигнал с одной линии Probe.
Добрый день, Михаил!
Спасибо Вам огромное за ваши труды и подход к делу! Скажите, пожалуйста, ранее Вы писали, что можно на один вход №13 повесить два датчика, например, датчик высоты инструмента и центроискатель, так вот возможно ли на этот же вход повесить еще и третий индуктивный датчик NPN типа для четвертой оси, которая дублирует ось Y (или ось X, у всех по-разному). Или лучше этот четвертый датчик запаралелить с осью Z, в том случае, если сначала домой идет Z, а потом X и Y, как вы и писали. Какой вариант предпочтительнее, если первый вообще возможен. Работать планируется на Mach3.
Заранее спасибо!
Аватара пользователя
michael-yurov
Почётный участник
Почётный участник
Сообщения: 11731
Зарегистрирован: 26 июл 2012, 00:10
Репутация: 4703
Настоящее имя: Михаил Львович
Откуда: Новоуральск
Контактная информация:

Re: StepMaster ver 2.5

Сообщение michael-yurov »

Все пять входов одинаковы для mach3. Объединять можно любые стгналы, кроме estop (он всегда вызывает аварийную остановку). И нельзя объединять два датчика одной оси на один вход, т.к. программа не поймет, какой из них сработал при поиске базы.
Чирков Сергей
Новичок
Сообщения: 31
Зарегистрирован: 31 дек 2015, 15:01
Репутация: 0
Настоящее имя: Чирков Сергей
Контактная информация:

Re: StepMaster ver 2.5

Сообщение Чирков Сергей »

Чирков Сергей писал(а):У меня давно те же проблемы с ESTOP.
Если нет возможности правильно подключить электронику - можно решить проблему обходным путем - добавить фильтрацию в mach3 на входящие сигналы:
2017-05-08_11-58-37.png
[/quote]


А какие значения здесь поставить?
Аватара пользователя
michael-yurov
Почётный участник
Почётный участник
Сообщения: 11731
Зарегистрирован: 26 июл 2012, 00:10
Репутация: 4703
Настоящее имя: Михаил Львович
Откуда: Новоуральск
Контактная информация:

Re: StepMaster ver 2.5

Сообщение michael-yurov »

Чирков Сергей писал(а):А какие значения здесь поставить?
Не знаю. И попробовать не могу.
Возможно в документации к программе про это написано.
Аватара пользователя
Константин23
Мастер
Сообщения: 483
Зарегистрирован: 06 апр 2015, 16:52
Репутация: 62
Настоящее имя: Константин
Откуда: Krasnodar
Контактная информация:

Re: StepMaster ver 2.5

Сообщение Константин23 »

michael-yurov писал(а):И нельзя объединять два датчика одной оси на один вход, т.к. программа не поймет, какой из них сработал при поиске базы.
Можно ;)
Если мач не считывает их одновременно
У меня датчик касания(Probe) с Z хоумом запараллелен потому ,как ,когда мач ждет Probe ,он не проверяет остальные.
Но нужно ,чтоб Probe не был замкнут ,когда он на хоумы едет.

Михаил,еще раз респект за степмастер :good:

Переделываю малость проводки к станку и пара глупых вопросов :
- можно ли кинуть кабель датчиков FTP кабелем (есть уличный ...под столом бухта :hehehe: )
максимум 3 метра будет(скорее два )
- правильность моих выводов..
1) если коротнет кабель датчиков ,то навернется стабилизатор платы (у меня датчики от платы питаются).
Правильно ли будет запитать датчики от отдельного БП через их стабилизатор (на плате который) чтобы ,если что,только он сгорел,а плата могла работать дальше(аварийный случай,когда некогда ехать на радиорынок за стабилизатором)
-2) в кабель до станка завожу (+) и (-) и по одному сигнальному проводу (сейчас сделано отдельными кабелями)
Есть много, друг Горацио, такого, что и не снилось нашим мудрецам....
В.Шекспир "Гамлет", д. 1, сц. 5
Аватара пользователя
michael-yurov
Почётный участник
Почётный участник
Сообщения: 11731
Зарегистрирован: 26 июл 2012, 00:10
Репутация: 4703
Настоящее имя: Михаил Львович
Откуда: Новоуральск
Контактная информация:

Re: StepMaster ver 2.5

Сообщение michael-yurov »

Константин23 писал(а):Можно
Нельзя.
Я писал про датчики одной оси (например, когда у портала два привода и два датчика).
Константин23 писал(а):- можно ли кинуть кабель датчиков FTP кабелем (есть уличный ...под столом бухта )
Я то не против, но витая пара, в т.ч. и в фольге - не устойчива к изгибанию.
Скорее всего проживет очень недолго.
Константин23 писал(а):Правильно ли будет запитать датчики от отдельного БП
Если правильно запитать и исключить DC-DC преобразователь - проблем не будет.
Константин23 писал(а):через их стабилизатор (на плате который)
На плате стоит DC-DC преобразовать для гальванической развязки цепи датчиков и питания платы.
Константин23 писал(а):чтобы ,если что,только он сгорел,а плата могла работать дальше
Если его закоротить или перегрузить - он сгорит. При этом может замкнуть цепь питания платы +5 В. В этом случае преобразователь стоит отломить и подать питание для датчиков от внешнего источника.
Константин23 писал(а):2) в кабель до станка завожу (+) и (-) и по одному сигнальному проводу (сейчас сделано отдельными кабелями)
Можно и так.
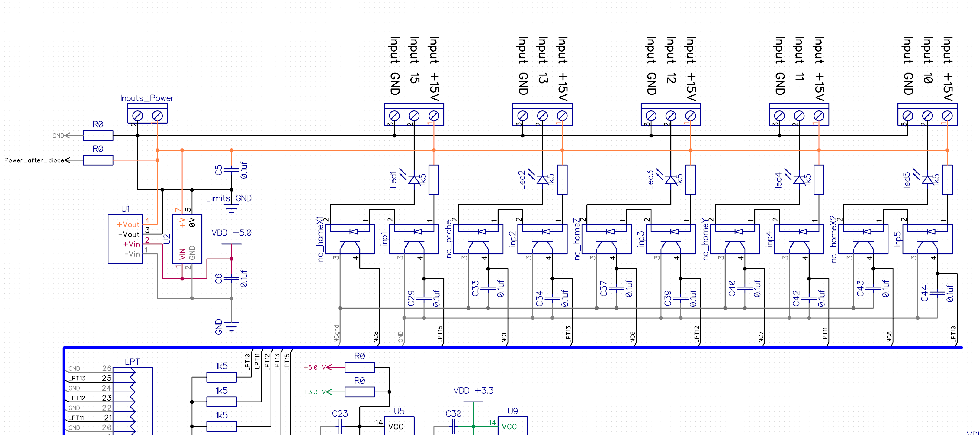
В документации к плате есть схема входов.
Вложения
v_2_5.png (2910 просмотров) <a class='original' href='./download/file.php?id=111576&mode=view' target=_blank>Загрузить оригинал (187.38 КБ)</a>
Аватара пользователя
Константин23
Мастер
Сообщения: 483
Зарегистрирован: 06 апр 2015, 16:52
Репутация: 62
Настоящее имя: Константин
Откуда: Krasnodar
Контактная информация:

Re: StepMaster ver 2.5

Сообщение Константин23 »

Исчерпывающий ответ :good:
Благодарю
Есть много, друг Горацио, такого, что и не снилось нашим мудрецам....
В.Шекспир "Гамлет", д. 1, сц. 5
Ответить

Вернуться в «Электроника»