USB Motion Card STB4100
- Antigoogle
- Опытный
- Сообщения: 119
- Зарегистрирован: 28 мар 2016, 12:30
- Репутация: 1
- Настоящее имя: Виталий
- Откуда: Р-н-Д
- Контактная информация:
Re: USB Motion Card STB4100
Ну наконец то! я вот собираюсь собирать станок на Синей ЮСБ и TB6600 драйверах. пока идет железо , ищу инфу об электронике. Так что ? Каков Ваш вердикт по поводу Синей платы ?? как вообще чувствует себя ваше детище ??
- Antigoogle
- Опытный
- Сообщения: 119
- Зарегистрирован: 28 мар 2016, 12:30
- Репутация: 1
- Настоящее имя: Виталий
- Откуда: Р-н-Д
- Контактная информация:
- Antigoogle
- Опытный
- Сообщения: 119
- Зарегистрирован: 28 мар 2016, 12:30
- Репутация: 1
- Настоящее имя: Виталий
- Откуда: Р-н-Д
- Контактная информация:
Re: USB Motion Card STB4100
Вот что мне удалось подобрать по показателям тока индуктивности и напряжения...
Связка очень похожа на Вашу но с небольшими изменениями .
57HS10042D8 ток 4.2А, 25 кг*см ,3 mH + TB6600( HY-DIV268N 5A 48V ) + ИБП 48 В 10 А 400 Вт + USBcnc 100kHz
Данные комплектующие доступны по деньгам и их легко купить.
Ну и конечно же придется повозиться с настройкой..)
Буду собирать станок с ходами 1000*650*250 . Станок будет на Китайских направляющих (попутная тема)
http://www.cnc-club.ru/forum/viewtopic. ... 62#p353005
Связка очень похожа на Вашу но с небольшими изменениями .
57HS10042D8 ток 4.2А, 25 кг*см ,3 mH + TB6600( HY-DIV268N 5A 48V ) + ИБП 48 В 10 А 400 Вт + USBcnc 100kHz
Данные комплектующие доступны по деньгам и их легко купить.
Ну и конечно же придется повозиться с настройкой..)
Буду собирать станок с ходами 1000*650*250 . Станок будет на Китайских направляющих (попутная тема)
http://www.cnc-club.ru/forum/viewtopic. ... 62#p353005
- Antigoogle
- Опытный
- Сообщения: 119
- Зарегистрирован: 28 мар 2016, 12:30
- Репутация: 1
- Настоящее имя: Виталий
- Откуда: Р-н-Д
- Контактная информация:
- slooter
- Мастер
- Сообщения: 212
- Зарегистрирован: 24 авг 2016, 12:23
- Репутация: 16
- Настоящее имя: Виталий К
- Контактная информация:
Re: USB Motion Card STB4100
Antigoogle, приветствую! В моих условиях платка показала себя вполне хорошо. При коммутации ШД на горячую сгорел один драйверAntigoogle писал(а):Так что ? Каков Ваш вердикт по поводу Синей платы ??
- Antigoogle
- Опытный
- Сообщения: 119
- Зарегистрирован: 28 мар 2016, 12:30
- Репутация: 1
- Настоящее имя: Виталий
- Откуда: Р-н-Д
- Контактная информация:
Re: USB Motion Card STB4100
Так что с драйверами не так? Я понял у Вас первая версия на ТБ6600 еще без корпуса.я говорил о схожих драйвах,нг в корпусе и с током на 5А и 48 В ..ну и в принципе,какие драйвера интересны? Я на будущее конечнг тоже присмотрел себе лидшайны556 по 3к с фришип.так это,станок ваш стружку пускает?поделитесь соображениями.
- slooter
- Мастер
- Сообщения: 212
- Зарегистрирован: 24 авг 2016, 12:23
- Репутация: 16
- Настоящее имя: Виталий К
- Контактная информация:
Re: USB Motion Card STB4100
Все с ними так. Спалил я один драйвер по невнимательностиAntigoogle писал(а):Так что с драйверами не так?
ПускаетAntigoogle писал(а):так это,станок ваш стружку пускает?
по поводу? На будущее хочу попробовать такой комплект http://darxton.ru/catalog_item/shagovyy ... -20-kg-sm/ Если кто юзал отпишитесь "че как"?Antigoogle писал(а):поделитесь соображениями
Antigoogle, пиши в личку, дабы не флудить.
- Antigoogle
- Опытный
- Сообщения: 119
- Зарегистрирован: 28 мар 2016, 12:30
- Репутация: 1
- Настоящее имя: Виталий
- Откуда: Р-н-Д
- Контактная информация:
Re: USB Motion Card STB4100
По-моему это маркетинговый ход. Весьма сомнительно .субъективно,драйвера лучше хранить,устанавливать,в шкафе)))так оно спокойнее)
- kurtkobat
- Кандидат
- Сообщения: 89
- Зарегистрирован: 01 мар 2017, 20:52
- Репутация: 3
- Настоящее имя: Dmitriy
- Контактная информация:
Re: USB Motion Card STB4100
Всем привет... купил себе такую платку, все собрал... моторчики ездят, шпиндель через MODbus подключил, а вот с концевиками месяц вожусь и не получается... запитал я их через телефоную зарядку 5В, при касания с металом диод загорается... в входящих сигналах выставил все по инструкции... но один хрен не срабатывают=((( зарядку подключил в V+ V-... концевик: черный в I2, коричневый в V+ синий в V-... Буду очень благодарен за подсказку
Иногда в мозгах включается G04 Х500, но это нужда что бы сделать правильно
- slooter
- Мастер
- Сообщения: 212
- Зарегистрирован: 24 авг 2016, 12:23
- Репутация: 16
- Настоящее имя: Виталий К
- Контактная информация:
Re: USB Motion Card STB4100
По мануалу нужно подать 24В на I2. Схему скиньте как подключили концевики.kurtkobat писал(а): а вот с концевиками месяц вожусь и не получается... запитал я их через телефоную зарядку 5В
- kurtkobat
- Кандидат
- Сообщения: 89
- Зарегистрирован: 01 мар 2017, 20:52
- Репутация: 3
- Настоящее имя: Dmitriy
- Контактная информация:
Re: USB Motion Card STB4100
slooter писал(а):По мануалу нужно подать 24В на I2. Схему скиньте как подключили концевики.
- Вложения
-
- НПН.gif (4.83 КБ) 4895 просмотров
Иногда в мозгах включается G04 Х500, но это нужда что бы сделать правильно
- Rom327
- Почётный участник

- Сообщения: 2989
- Зарегистрирован: 03 апр 2015, 13:23
- Репутация: 437
- Настоящее имя: Роман
- Откуда: Подольск
- Контактная информация:
Re: USB Motion Card STB4100
slooter! ТОЛЬКО ЧЕРЕЗ РЕЗИСТОР!!!slooter писал(а):По мануалу нужно подать 24В на I2.
1. А в документации на датчик заявлено, что он будет работать от +5В? Если да, то П.2
3. Если его нет, подключить входа (I1-I4) через подтягивающие резисторы к V+ согласно схемы. Без этой подтяжки датчик работать не будет!
Добрался до платы и померил напряжение на входах I1-I4. Оно есть, так что подтяжку (резистор) можно не ставить.
Надо при подключенном датчике проверять изменение напряжения на входе при касании датчика металлом.
Это сугубо мое мнение, могу и ошибаться...
https://vk.com/rom327
GRBL настройки: http://blogandbux.blogspot.com/2018/07/ ... revod.html
G коды: http://3d-stanki.ru/spravochnik/program ... stankov-2/
https://vk.com/rom327
GRBL настройки: http://blogandbux.blogspot.com/2018/07/ ... revod.html
G коды: http://3d-stanki.ru/spravochnik/program ... stankov-2/
- slooter
- Мастер
- Сообщения: 212
- Зарегистрирован: 24 авг 2016, 12:23
- Репутация: 16
- Настоящее имя: Виталий К
- Контактная информация:
Re: USB Motion Card STB4100
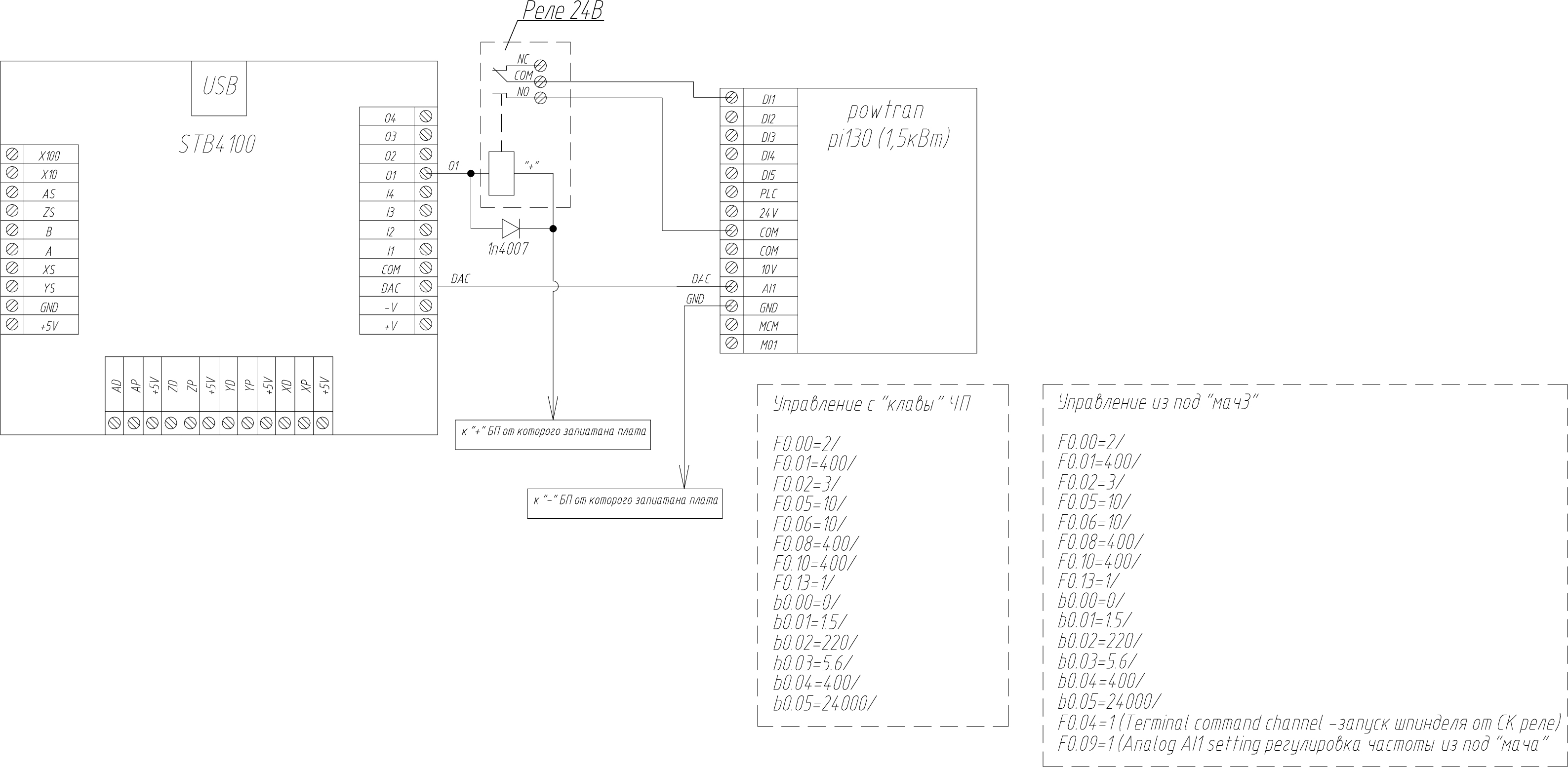
Подключил к плате частотник powtran pi130 1,5кВт.
Схема подключения и настройки ЧП на пикче.
Схема подключения и настройки ЧП на пикче.
Re: USB Motion Card STB4100
ребят, пользуюсь этой платой, все работает, но появился вопрос, а что-нибудь, кроме мач3 ее поддерживает? например LinuxCNC?
Re: USB Motion Card STB4100
только мач3, говорят китайцы
- Rom327
- Почётный участник

- Сообщения: 2989
- Зарегистрирован: 03 апр 2015, 13:23
- Репутация: 437
- Настоящее имя: Роман
- Откуда: Подольск
- Контактная информация:
Re: USB Motion Card STB4100
Вместо реле можно использовать оптрон...slooter писал(а):Подключил к плате частотник powtran pi130 1,5кВт.
Схема подключения и настройки ЧП на пикче.
Это сугубо мое мнение, могу и ошибаться...
https://vk.com/rom327
GRBL настройки: http://blogandbux.blogspot.com/2018/07/ ... revod.html
G коды: http://3d-stanki.ru/spravochnik/program ... stankov-2/
https://vk.com/rom327
GRBL настройки: http://blogandbux.blogspot.com/2018/07/ ... revod.html
G коды: http://3d-stanki.ru/spravochnik/program ... stankov-2/
- slooter
- Мастер
- Сообщения: 212
- Зарегистрирован: 24 авг 2016, 12:23
- Репутация: 16
- Настоящее имя: Виталий К
- Контактная информация:
Re: USB Motion Card STB4100
О да, Вы писали ранее, я не знаю с какой стороны к оптрону подходитьRom327 писал(а):Вместо реле можно использовать оптрон...
-
Сергей-урал
- Новичок
- Сообщения: 20
- Зарегистрирован: 02 фев 2017, 06:47
- Репутация: 3
- Настоящее имя: Сергей Владимирович
- Контактная информация:
Re: USB Motion Card STB4100
У меня с этой платой работают ST-M5045 при этом EN+ EN- не подключены. По поводу наводок - там опторазвязка и наводки ей мало интересны. Если драйвер исправен, внешняя обвязка исправна и подключена правильно - разрешение (EN) не требуется.
- Rom327
- Почётный участник

- Сообщения: 2989
- Зарегистрирован: 03 апр 2015, 13:23
- Репутация: 437
- Настоящее имя: Роман
- Откуда: Подольск
- Контактная информация:
Re: USB Motion Card STB4100
Лови!slooter писал(а):О да, Вы писали ранее, я не знаю с какой стороны к оптрону подходитьRom327 писал(а):Вместо реле можно использовать оптрон...Накидайте схемку, испытаю.
Это сугубо мое мнение, могу и ошибаться...
https://vk.com/rom327
GRBL настройки: http://blogandbux.blogspot.com/2018/07/ ... revod.html
G коды: http://3d-stanki.ru/spravochnik/program ... stankov-2/
https://vk.com/rom327
GRBL настройки: http://blogandbux.blogspot.com/2018/07/ ... revod.html
G коды: http://3d-stanki.ru/spravochnik/program ... stankov-2/
-
Alsor
- Новичок
- Сообщения: 14
- Зарегистрирован: 14 окт 2016, 09:59
- Репутация: 0
- Настоящее имя: Александр
- Контактная информация:
Re: USB Motion Card STB4100
Привет, дак все таки удалось подружить частотник с контроллером или не очень? Имею такой же набор и пока результат не очень, если вам удалось, напишите пожалуйста поподробнее) В том числе и по проводке если можно)Лёха писал(а):Ещё и настройку частоника нужно подкорректировать и джампер переставить как оказывается.