Самодельный драйвер на TB6560. Критика/совет/разъяснения ...

Контроллеры, драйверы, датчики, управляющие устройства.
ФыВа
Новичок
Сообщения: 6
Зарегистрирован: 26 мар 2016, 20:34
Репутация: 0
Контактная информация:

Самодельный драйвер на TB6560. Критика/совет/разъяснения ...

Сообщение ФыВа »

Привет всем.
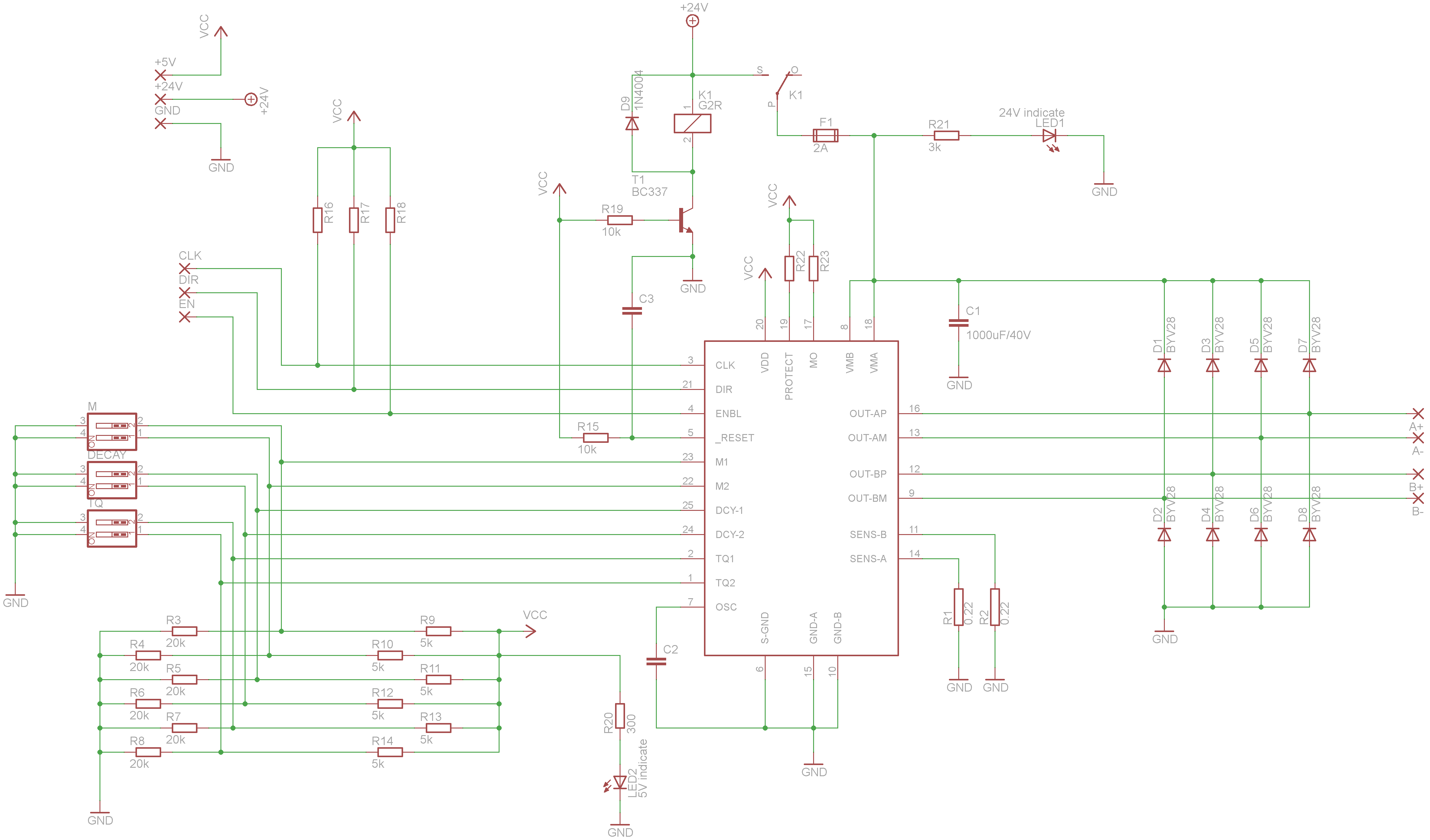
Нужна критика/совет/разъяснения и прочее к схеме драйвера. Что можно еще добавить, ну а может, что выкинуть даже из схемы, в интренете много различных как оказалось реализаций, но схема довольно стандартная у всех, за исключением неких добавок или упрощений.

Драйвера будут потом зацеплены за МК.

Я вот тут вот перечертил на свой лад схему из нескольких найденный. Как вычитал, что микросхемки эти очень не любят, когда им рабочее напряжение сперва подают, вот решил релюшку поставиить, чтобы логика включала потом уже рабочее напряжение. Так как релюх оказалось 12 и 24 вольтовых валом, а 5 вольтовых аж ни одной, и так как имеется блок пттания на 24 вольта, я решил взять релюхи на 24 вольта, и пусть своим же 24 вольтовым питанием включает себя сама через транзюк, решил для каждого драйвера свою релюху - девать то их куда-то нужно, но хотя думаю на основной(мозговой) плате поставить только 1 релюху, и с "мозгов" уже давать на остальные(Тут думаю еще как будет лучше) .

Дальше мне очень интересно, для чего нужны пара резисторов на DIP переключателях? Это так и на китайских платах, там выход TQ правда только так через 2 резюка воткнут, остальные через 1 тянуться на плюс, вот зачем их 2??? 1 же хватит, чтобы ногу тянуть к потенциалу, ну а если переключатель в "0" - то нижний резюк выпадает из схемы вовсе, для чего делитель собран - не понятно... в ДШ стоит что на эти ноги на все все равно подавать надо напряжение логики...

Далее мне интересно на счет 0.22 Ома резисторов, которые ток регулируют в схеме, в ДШ стоит 0.15 Ом, в большинстве найденных схемах тоже такие же стояти дана формула 0.5/Rx, тут вставим 0.15 Ом и получаем ток в виде 3.33 Ампер, это максимальный ток который может быть? Или влияет еще, что-то, что к примеру у меня моторчики 1.75 Ампера, на готовой, китайской плате я выставляю там так, чтобы TQ было на 50%, получается 1.66 Ампера, так теперь что будет протекать то через них 1.66 как я и выставил? Так как у меня оказалось небольшая кучка мощных резюков на 0.22, решил их поставить, из той же формулы получаю 2.27 Ампера вместо тех 3.33. ну все равно еще хватает же, поставив не 50% а 75% в настройках - получаем 1.7 Ампера, то что и нужно! :).

Далее еще:
-Какие советы для разводки платы посоветовать можете? вроде в ДШ вычитал, что резюки мощные которые и кондер должны быть как можно ближе к самой микросхеме
-Можно ли тянуть дорожки для выхода на мотор произвольными или необходимо, чтобы были они равноудалены? Или все же как будет удобнее?
-Так же и про расположение остальных элементов, не будет ли наводок, если смешать расположение логики и силовых элементов?
Вложения
TB6560AHQ Driver.png (2427 просмотров) <a class='original' href='./download/file.php?id=76980&sid=d4efa9809093dff260c042f4508ce427&mode=view' target=_blank>Загрузить оригинал (105.29 КБ)</a>
pup
Мастер
Сообщения: 679
Зарегистрирован: 12 фев 2015, 10:12
Репутация: 11
Контактная информация:

Re: Самодельный драйвер на TB6560. Критика/совет/разъяснения

Сообщение pup »

гыгы. совет сразу отказаться от этой затеи и взять хотя бы tb6600? или лучше в наш небольшойклуб вот сюда:
http://www.cnc-club.ru/forum/viewtopic. ... &start=100
ФыВа
Новичок
Сообщения: 6
Зарегистрирован: 26 мар 2016, 20:34
Репутация: 0
Контактная информация:

Re: Самодельный драйвер на TB6560. Критика/совет/разъяснения

Сообщение ФыВа »

pup писал(а):гыгы. совет сразу отказаться от этой затеи и взять хотя бы tb6600?
Что тут "гыгыкнутого" я не понял к сожалению/счастью ?:)), на счет 6560 - просто парочка дома есть уже. Решил с ними пока что повоевать. У одних они горят синим пламенем, у других работают без проблем, это из статей из интеренета, думаю все дело в обращении и понимании обращения с ними, у меня у самого китайская плата, которую на этом форму так же одни хаят, другие лелеют, уже третий год ей, а она все работает да работает.

А тут просто хочу, чтобы знающий/опытный подсказал на счет того, что меня интересует из первого сообщения.
pup
Мастер
Сообщения: 679
Зарегистрирован: 12 фев 2015, 10:12
Репутация: 11
Контактная информация:

Re: Самодельный драйвер на TB6560. Критика/совет/разъяснения

Сообщение pup »

так как раз про это) по-моему первое, что я усвоил из этого форума - обходить стороной 6560)
по делу. логика подсказывает, что если дорожки толстые - то в принципе пофигу, где находятся сопротивления (если не создают помех другим элементам). линии сложно назвать высокочастотными - поэтому пофигу на равноудалённость дорожек до шаговика. кондёры ближе к контроллеру - это традиционные рекомендации для любых контроллров, и я бы к ним прислушивался. так что делать, как удобно. я бы вообще не выдумывал велосипед а перерисовал схему с готового драйвера.
с другой стороны, к вопросу о резисторах у дипов и вообще - судя по отчетам из интернетов, кетайцы делают как бог на душу положит. хотя, может, это такие отчеты...
я бы верил даташиту (или эррате какой?)

а что значит "зацеплены на МК"?
ФыВа
Новичок
Сообщения: 6
Зарегистрирован: 26 мар 2016, 20:34
Репутация: 0
Контактная информация:

Re: Самодельный драйвер на TB6560. Критика/совет/разъяснения

Сообщение ФыВа »

pup писал(а):а что значит "зацеплены на МК"?
контроллер управления драйверами моторов, на МК. Собрано пока на макетке, будет налажен драйвер, будет сделано все по человечески.
Софт для МК и для компа самописный - проект затеваю для себя большой. И именно поэтому я не хочу брать чьи-то готовые наработки, может из принципа, а может и из интереса "собрать свой велосипед", весь интерес в этом и ничего не поделаешь ;)
pup писал(а): я бы вообще не выдумывал велосипед а перерисовал схему с готового драйвера.
да она практически такая же как и я начертил, только там обвески всяких триггеров да оптронов для LPT заточенных, больше чем остальных "важных" деталей для самого контроллера

еще вот меня не отпускает вопрос по ногам MO и Protect, у одних они в воздухе висят. в ДШ, они на плюс через резюки висят, у третих туда светодиоды воткнуты.... в ДШ написано только, что они делают и для чего они... и написано что 1 мА выдают, дак как туда светодиод цеплять то напрямую? Обычный светодид кушает току 10-20 мА, нога то выгорит сразу ж.. если по закону Ома )) ну я решил что мне эта индикация инициализаций ни к чему и соединил как в ДШ, через резюк на плюс
pup
Мастер
Сообщения: 679
Зарегистрирован: 12 фев 2015, 10:12
Репутация: 11
Контактная информация:

Re: Самодельный драйвер на TB6560. Критика/совет/разъяснения

Сообщение pup »

хе, может, потому и горят эти драйвера, что кто-то не следует рекомендациям даташита? я считаю, всё правильно сделал. но практика покажет)
Аватара пользователя
ALS
Опытный
Сообщения: 159
Зарегистрирован: 15 ноя 2013, 01:46
Репутация: 161
Откуда: Севастополь
Контактная информация:

Re: Самодельный драйвер на TB6560. Критика/совет/разъяснения

Сообщение ALS »

Собрано пока на макетке, будет налажен драйвер, будет сделано все по человечески.
Рискну предположить, что пока оно на макетке, вы его не наладите.
Ничего не имею против вашего подхода, но слишком часто это выглядит как адЪ и израиль даже в сравнении с самым дешевым Китаем.
sas_75
Мастер
Сообщения: 463
Зарегистрирован: 10 мар 2015, 11:03
Репутация: 115
Настоящее имя: Сергей
Откуда: Владивосток
Контактная информация:

Re: Самодельный драйвер на TB6560. Критика/совет/разъяснения

Сообщение sas_75 »

У TD6560 неудачно сделана разводка выходных сигналов. В TD6600 это исправлено, потому как эти выводы уже выведены в один ряд, и разводка платы упрощается.
При разводке платы предусмотрите следующие нюансы:
1) выходные силовые дорожки (выходы на шаговый двигатель) ведите рядом попарно;
2) входные сигнальные и выходные силовые проводники должны быть разнесены, чтобы не возникало наводок на входные цепи; хорошо, если вокруг силовых выходов будут участки "земли"; можно также разместить прямо на входных сигнальных выводах микросхемы помехоподавляющие конденсаторы емкостью в несколько десятков пФ;
3) силовая "земля" (выв. PGNDA, PGNDB) и сигнальная земля (SGND) должны соединяться в одной точке - точке подключения конденсатора С1 1000мкФ;
4) быстрые диоды D1-D8 должны быть расположены как можно ближе к выходному разъему, чтобы бОльшая часть тока самоиндукции обмоток ШД замыкалась через эти диоды. Это облегчит тепловой режим микросхемы-драйвера.
sas_75
Мастер
Сообщения: 463
Зарегистрирован: 10 мар 2015, 11:03
Репутация: 115
Настоящее имя: Сергей
Откуда: Владивосток
Контактная информация:

Re: Самодельный драйвер на TB6560. Критика/совет/разъяснения

Сообщение sas_75 »

Еще один момент. Если драйверы будут разнесены с процессорным блоком на какое-то значительное расстояние, было-бы полезно все-таки поставить оптроны на стороне драйвера. Это снизит вероятность влияния паразитных наводок на управляющие сигналы.
ФыВа
Новичок
Сообщения: 6
Зарегистрирован: 26 мар 2016, 20:34
Репутация: 0
Контактная информация:

Re: Самодельный драйвер на TB6560. Критика/совет/разъяснения

Сообщение ФыВа »

ALS писал(а):Рискну предположить, что пока оно на макетке, вы его не наладите.
Ничего не имею против вашего подхода, но слишком часто это выглядит как адЪ и израиль даже в сравнении с самым дешевым Китаем.
Мне сперва нужно развести силую часть правильно, так как это будет модульная система, одно в другое будет втыкаться, или подобное, вариантов много, нужно разводку начать и посмотреть куда и как выводы лучше лягут, а мозговую часть уже под них подстроить, поэтому я и не начал с мозговой части - только из-за разводки.
sas_75 писал(а):1) выходные силовые дорожки (выходы на шаговый двигатель) ведите рядом попарно;
точно так же и хотел их вести ! :good:
sas_75 писал(а):2) входные сигнальные и выходные силовые проводники должны быть разнесены, чтобы не возникало наводок на входные цепи;
вот это было главное мое сомнение, буду раздельно вести
sas_75 писал(а):3) силовая "земля" (выв. PGNDA, PGNDB) и сигнальная земля (SGND) должны соединяться в одной точке - точке подключения конденсатора С1 1000мкФ;
4) быстрые диоды D1-D8 должны быть расположены как можно ближе к выходному разъему, чтобы бОльшая часть тока самоиндукции обмоток ШД замыкалась через эти диоды. Это облегчит тепловой режим микросхемы-драйвера.
Постараемся. Диоды как раз хорошо ложатся, удобно на плате и проблем около разъема не составит большой проблемы

Спасибо
Ответить

Вернуться в «Электроника»