Ремонт частотника
-
Lunatic
- Мастер
- Сообщения: 460
- Зарегистрирован: 09 мар 2015, 20:25
- Репутация: 75
- Настоящее имя: Дмитрий
- Контактная информация:
Ремонт частотника
Я вижу что здесь присутствуют спецы, разбирающиеся в электронике и приводах. Может посоветуете.
Есть частотник Allen-Bradley с неисправным датчиком выходного тока. Симптомы - авария при включении "проверьте цепи заземления мотора".
Датчик тока 3-х фазный т.к. частотник векторный (у не векторных частотников датчики 2-х фазные).
Убедился, что с одной фазы датчика идет некорректный сигнал. Отключил неисправный канал датчика, вместо него подключил соседний. Т.е. контроллер вместо токов фаз 1,2,3 видит токи 1,2,2 (если грубо). Авария пропала. Вопрос в том, можно ли эксплуатировать такой частотник в невекторном режиме? Я понимаю, что одну фазу он не мониторит и в случае, например, утечки на землю этого не увидит. Хотя в любом случае возникнет перекос на соседних фазах.
Хочу приспособить частотник для хоббийного домашнего станочка.
Есть частотник Allen-Bradley с неисправным датчиком выходного тока. Симптомы - авария при включении "проверьте цепи заземления мотора".
Датчик тока 3-х фазный т.к. частотник векторный (у не векторных частотников датчики 2-х фазные).
Убедился, что с одной фазы датчика идет некорректный сигнал. Отключил неисправный канал датчика, вместо него подключил соседний. Т.е. контроллер вместо токов фаз 1,2,3 видит токи 1,2,2 (если грубо). Авария пропала. Вопрос в том, можно ли эксплуатировать такой частотник в невекторном режиме? Я понимаю, что одну фазу он не мониторит и в случае, например, утечки на землю этого не увидит. Хотя в любом случае возникнет перекос на соседних фазах.
Хочу приспособить частотник для хоббийного домашнего станочка.
-
Lunatic
- Мастер
- Сообщения: 460
- Зарегистрирован: 09 мар 2015, 20:25
- Репутация: 75
- Настоящее имя: Дмитрий
- Контактная информация:
Re: Ремонт частотника
Отвечу сам себе
- не работает. Необходима замена датчика тока. Т.е. частотник (конкретно мой) даже в невекторном режиме строго отслеживает ток по 3-м фазам учитывая его фазировку, а не только наличие и амплитуду.
-
VitalikD
- Мастер
- Сообщения: 305
- Зарегистрирован: 29 авг 2013, 20:17
- Репутация: 41
- Контактная информация:
Re: Ремонт частотника
Что там за датчик? Раз все равно под замену, можно попробовать расковырять и починить.
-
Lunatic
- Мастер
- Сообщения: 460
- Зарегистрирован: 09 мар 2015, 20:25
- Репутация: 75
- Настоящее имя: Дмитрий
- Контактная информация:
Re: Ремонт частотника
На сколько я понял микросборка уникальная, т.е. заказная. На ней 3 катушки и преобразователи вероятно на операционнике 4-х канальном(название не видно). Сборку чинить не планирую, т.к. достаточно плотно и лаком залито. На нее подается питание 0, +-15В и снимаются сигналы о токе в каждой фазе. Есть надежда, что на частотниках разных мощностей эти сборки одинаковые, сигнал дальше нормируется на основной плате. Попробую поменять, сняв с другого частотника. Пока не получилось выпаять, только через выпаивание силового модуля к ней можно добраться. Сложность в том, что сначала силовой блок винтами прикручивается к радиатору а затем на него сверху припаивается плата, закрывая доступ к винтам и к обратной стороне платы. Ковыряю потихоньку 
-
VitalikD
- Мастер
- Сообщения: 305
- Зарегистрирован: 29 авг 2013, 20:17
- Репутация: 41
- Контактная информация:
Re: Ремонт частотника
Не факт. Похоже на компенсированные токовые трансформаторы. Для разных токов обмотки быстрее всего будут разными.Lunatic писал(а):то на частотниках разных мощностей эти сборки одинаковые
-
Lunatic
- Мастер
- Сообщения: 460
- Зарегистрирован: 09 мар 2015, 20:25
- Репутация: 75
- Настоящее имя: Дмитрий
- Контактная информация:
Re: Ремонт частотника
Фото датчика. Слева в нижнем углу на основной плате операционник, на который подаются сигналы и уже с него уходят на контроллер.
Опознаете?
-
VitalikD
- Мастер
- Сообщения: 305
- Зарегистрирован: 29 авг 2013, 20:17
- Репутация: 41
- Контактная информация:
Re: Ремонт частотника
Ага.raddd писал(а):похоже на датчики холла.
Рассмотрите чем ток меряется. Если в разрыве магнитопровода стоит датчик холла и кроме силовой обмотки больше ничего нет, это простейший некомпенсированный датчик. Если есть донор, поменять сам датчик холла может оказаться проще. Кроме того он может оказаться покупаемым. Самое простое, поменять их на соседних фазах для диагностики неисправности. Если датчик в магнитопроводе залит компаундом, на месте, наверное, не расковырять. Что там за деталь мешает подлезть с другой стороны? Если решите ставить весь блок с донора, убедитесь, что количество витков на датчиках такое же.Lunatic писал(а):Опознаете?
-
Lunatic
- Мастер
- Сообщения: 460
- Зарегистрирован: 09 мар 2015, 20:25
- Репутация: 75
- Настоящее имя: Дмитрий
- Контактная информация:
Re: Ремонт частотника
Приходится идти до конца, на частотниках меньшей мощности витков больше.
Может датчики холла опознаете? Маркировка 6 78 или 7B.
Как их проверить (раньше дела с ними не имел)?
На плате 6 операционников в 2-х корпусах. 1 токовый датчик к одному сдвоенному подключен, 2 и 3 датчики на счетверенном.
Предполагаю или операционник или датчик холла менять.
Может датчики холла опознаете? Маркировка 6 78 или 7B.
Как их проверить (раньше дела с ними не имел)?
На плате 6 операционников в 2-х корпусах. 1 токовый датчик к одному сдвоенному подключен, 2 и 3 датчики на счетверенном.
Предполагаю или операционник или датчик холла менять.
-
VitalikD
- Мастер
- Сообщения: 305
- Зарегистрирован: 29 авг 2013, 20:17
- Репутация: 41
- Контактная информация:
Re: Ремонт частотника
Ну так магнитная система же съемная, электроника практически наверняка одинаковая. Можно хоть датчик сменить, хоть старую магнитную систему на рабочую плату перекинуть.Lunatic писал(а):Приходится идти до конца, на частотниках меньшей мощности витков больше.
Если блок уже демонтирован, подать напряжение питания, пропустить постоянный ток через последовательно соединенные измерительные обмотки и вольтметром найти что не работает. На датчиках питание и выход напряжения, пропорционального магнитному полю. Дальше оно усиливается на оу, возможно сдвигаются уровни. При одинаковом постоянном токе через измерительную цепь найти поломку очень легко, просто сравнивая напряжения в рабочих и нерабочем канале.Lunatic писал(а):Как их проверить (раньше дела с ними не имел)?
Датчик менее надежен.Lunatic писал(а):Предполагаю или операционник или датчик холла менять.
Увы, я не ремонтер. Корпус у него похоже стандартный sip-4. Выход аналоговый. Нужно определить по плате назначение выводов. Даже аналог будет работать нормально, но диапазон величин магнитного поля должен соответствовать. Можно попробовать поискать в документации разных производителей в разделе маркировки. Тип датчика, корпус и назначение выводов известны - может получиться.Lunatic писал(а): Может датчики холла опознаете? Маркировка 6 78 или 7B.
- raddd
- Почётный участник

- Сообщения: 1564
- Зарегистрирован: 10 фев 2015, 08:50
- Репутация: 540
- Настоящее имя: Alexey Rodionov
- Откуда: Беларусь Минский р-н
- Контактная информация:
Re: Ремонт частотника
http://datasheet.elcodis.com/pdf/25/77/ ... le4990.pdf
эти вообще програмируемые! хош аналог хош цифра.
может быть?
но вообще как писали выше хотябы распиновку вычислить что бы сверится с даташитами
эти вообще програмируемые! хош аналог хош цифра.
может быть?
но вообще как писали выше хотябы распиновку вычислить что бы сверится с даташитами
||||||||||||
||||||||||||
||||||||||||
- raddd
- Почётный участник

- Сообщения: 1564
- Зарегистрирован: 10 фев 2015, 08:50
- Репутация: 540
- Настоящее имя: Alexey Rodionov
- Откуда: Беларусь Минский р-н
- Контактная информация:
Re: Ремонт частотника
||||||||||||
||||||||||||
||||||||||||
-
Lunatic
- Мастер
- Сообщения: 460
- Зарегистрирован: 09 мар 2015, 20:25
- Репутация: 75
- Настоящее имя: Дмитрий
- Контактная информация:
Re: Ремонт частотника
Подал питание на датчик тока, ток подавать не стал,.т.е. через все 3 фазы нулевой ток.
На 2-х выходах датчика 0, на одном напряжение плавает.
Проверил напряжения на всех датчиках холла - все одинаково.
Решил заменить операционник - не помогло
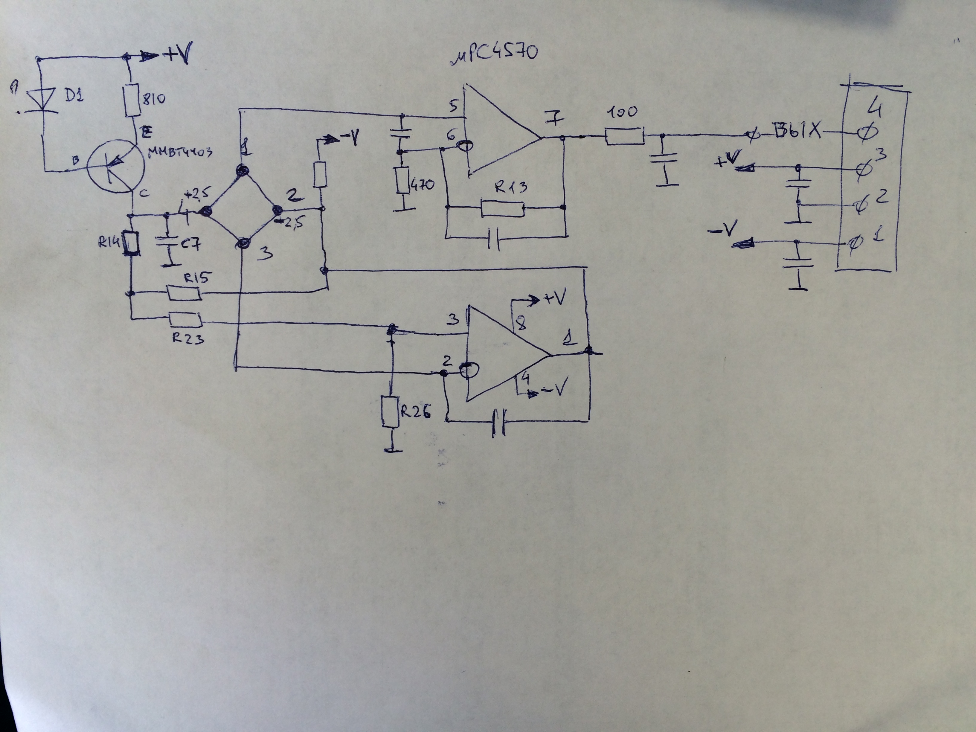
В процессе выпаивания датчика холла и операционника понял, что порву нафиг все дорожки.
Пришлось нарисовать схему одного канала, чтобы осмысленно искать неисправность. Может что пропустил, но в общем картина понятна.
И что в итоге сломалось? Датчик холла? Если на 2-х его выводах +-2,5В , то на выходе на столько маленький сигнал плавает ,что я его не вижу?
На 2-х выходах датчика 0, на одном напряжение плавает.
Проверил напряжения на всех датчиках холла - все одинаково.
Решил заменить операционник - не помогло
В процессе выпаивания датчика холла и операционника понял, что порву нафиг все дорожки.
Пришлось нарисовать схему одного канала, чтобы осмысленно искать неисправность. Может что пропустил, но в общем картина понятна.
И что в итоге сломалось? Датчик холла? Если на 2-х его выводах +-2,5В , то на выходе на столько маленький сигнал плавает ,что я его не вижу?
-
VitalikD
- Мастер
- Сообщения: 305
- Зарегистрирован: 29 авг 2013, 20:17
- Репутация: 41
- Контактная информация:
Re: Ремонт частотника
Но ведь это проще, чем выпаивать детали. 12В источник напряжения и автомобильная лампа накаливания. Соединяем катушки последовательно и пропускаем через них ток.Lunatic писал(а): ток подавать не стал
Как-то там не здорово с режимом по постоянному току с 3 ноги датчика холла, вроде чего-то не хватает. И R13 номинал не помешал бы.Lunatic писал(а):Пришлось нарисовать схему одного канала
Так процесс не закончился или замена не помогла?Lunatic писал(а):В процессе выпаивания датчика холла
-
Lunatic
- Мастер
- Сообщения: 460
- Зарегистрирован: 09 мар 2015, 20:25
- Репутация: 75
- Настоящее имя: Дмитрий
- Контактная информация:
Re: Ремонт частотника
Процесс не закончился.
Пока в пятницу выпаивал операционник и датчик холла порвал дорожки. Сегодня, с нарисованной схемой, можно попытаться восстановить.
Датчик холла еще надо найти. Быстро не получается.
Зачем подавать ток если сразу видно при нулевом токе плавание показаний одной фазы ?
Мне тоже не очень понятно, как работает нижний операционник, может и ошибся.
Если посмотреть первые фото, что я выкладывал, то видно, что на 3-х резисторах R13 R14 R15 в каждом канале капли черные. Я не очень знаком с технологией производства такой электроники, но такое ощущение что их подгоняли при калибровке. Другого объяснения я не знаю. резисторы не обычные - без маркировки. И по этому, может быть, нельзя просто так датчик холла установить новый, необходимо калибровать как-то.
Выходной ток этого привода 8А, есть датчик тока с привода 8,9А. Так у них номиналы этик резисторов в разы отличаются, а количество витков одинаковое.
Единственно правильное решение - дождаться появления донора с живым датчиком тока.
Пока в пятницу выпаивал операционник и датчик холла порвал дорожки. Сегодня, с нарисованной схемой, можно попытаться восстановить.
Датчик холла еще надо найти. Быстро не получается.
Зачем подавать ток если сразу видно при нулевом токе плавание показаний одной фазы ?
Мне тоже не очень понятно, как работает нижний операционник, может и ошибся.
Если посмотреть первые фото, что я выкладывал, то видно, что на 3-х резисторах R13 R14 R15 в каждом канале капли черные. Я не очень знаком с технологией производства такой электроники, но такое ощущение что их подгоняли при калибровке. Другого объяснения я не знаю. резисторы не обычные - без маркировки. И по этому, может быть, нельзя просто так датчик холла установить новый, необходимо калибровать как-то.
Выходной ток этого привода 8А, есть датчик тока с привода 8,9А. Так у них номиналы этик резисторов в разы отличаются, а количество витков одинаковое.
Единственно правильное решение - дождаться появления донора с живым датчиком тока.
-
VitalikD
- Мастер
- Сообщения: 305
- Зарегистрирован: 29 авг 2013, 20:17
- Репутация: 41
- Контактная информация:
Re: Ремонт частотника
А это уже не дело. Если нет нормального монтажного оборудования, лучше туда не лезть.Lunatic писал(а): порвал дорожки.
Установится какой-то режим по постоянному току, напряжения уйдут от нуля. Вы увидите где какое усиление и сможете определить неисправность.Lunatic писал(а):Зачем подавать ток если сразу видно при нулевом токе плавание показаний одной фазы ?
R13 задает усиление сигнала датчика. Если ОУ выпаивался, его нужно было измерить.Остальные вроде бы от датчика не зависят. Ноль должен остаться на месте, усиление можно точно установить двумя параллельными резисторами вместо калиброванного.Lunatic писал(а): И по этому, может быть, нельзя просто так датчик холла установить новый, необходимо калибровать как-то.
Они с большой вероятностью одинаковые. Опять же, пропустите через них одинаковый ток и посмотрите выходное напяжение.Lunatic писал(а): есть датчик тока с привода 8,9А.
Там важны не номиналы, а их отношение.Lunatic писал(а):Так у них номиналы этик резисторов в разы отличаются, а количество витков одинаковое.
-
Lunatic
- Мастер
- Сообщения: 460
- Зарегистрирован: 09 мар 2015, 20:25
- Репутация: 75
- Настоящее имя: Дмитрий
- Контактная информация:
Re: Ремонт частотника
Мне кажется, что в этой схеме самым нестабильным (другого слова не подобрал) элементом является датчих холла, поэтому R13 задает просто коэффициетн усиления (нормирует) сигнал а соотношение R14-R15 задает нулевое смещение.
-
VitalikD
- Мастер
- Сообщения: 305
- Зарегистрирован: 29 авг 2013, 20:17
- Репутация: 41
- Контактная информация:
Re: Ремонт частотника
Да. На транзисторе собран стабилизатор тока, нижний ОУ, если правильно нарисовать схему, дает ему опору по напряжению. Нельзя без документации на датчик утверждать со 100% уверенностью, но ноль скорее всего не уплывет. Вообще подгонка резисторов весьма странное решение. Даже бесплатные датчики холла не окупят ее по сравнению с установкой нормальных.Lunatic писал(а):R13 задает просто коэффициетн усиления (нормирует) сигнал а соотношение R14-R15 задает нулевое смещение.