11111111
- Fisher
- Почётный участник

- Сообщения: 3391
- Зарегистрирован: 09 апр 2012, 12:39
- Репутация: 424
- Откуда: Киров
- Контактная информация:
Re: Cnc 6 axis Контролер, Драйвер. Нужна помощь
Что за станок?
Есть уже готовые решения для 5 осей - какой смысл засорачиваться на что-то самодельное? Или у Вас будет что-то доселе неведомое?
Есть уже готовые решения для 5 осей - какой смысл засорачиваться на что-то самодельное? Или у Вас будет что-то доселе неведомое?
www.cncru.ru - все виды станков с ЧПУ. Комплектующие.
- michael-yurov
- Почётный участник

- Сообщения: 11730
- Зарегистрирован: 26 июл 2012, 00:10
- Репутация: 4703
- Настоящее имя: Михаил Львович
- Откуда: Новоуральск
- Контактная информация:
Re: Cnc 6 axis Контролер, Драйвер. Нужна помощь
О! мне сейчас как раз нужны парочка именно таких контроллеров!asdbumer писал(а):Здравствуйте. Хочу сделать чпу на 5 осей. В электронике я слабоват, и мне нужна ваша помощь. Нашел я схему на 6 осей хочу знать стоит ли за нее браться.
Также я набирал схему в Proteus и мне не хватает компонетов (DRV8811, FT232RL)и не знаю как их туда добавить.
Сайт разработчика http://www.jtronics.de/avr-projekte/xme ... oller.html
Правда без драйверов - только контроллер.
Знакомый рисует плату. Будем заказывать и паять.
- megagad
- Почётный участник

- Сообщения: 3207
- Зарегистрирован: 05 апр 2014, 18:57
- Репутация: 712
- Откуда: Реуспублика Крым, Бахчисарай.
- Контактная информация:
Re: Cnc 6 axis Контролер, Драйвер. Нужна помощь
Хм. а по ссылке всего 4 оси - где вы там 6 нашли?asdbumer писал(а):Нашел я схему на 6 осей хочу знать стоит ли за нее браться.
We Do What We Must, Because We Can!
Причинять добро, наносить пользу и подвергать ласке.
Причинять добро, наносить пользу и подвергать ласке.
- michael-yurov
- Почётный участник

- Сообщения: 11730
- Зарегистрирован: 26 июл 2012, 00:10
- Репутация: 4703
- Настоящее имя: Михаил Львович
- Откуда: Новоуральск
- Контактная информация:
-
asdbumer
- Новичок
- Сообщения: 6
- Зарегистрирован: 27 дек 2015, 12:38
- Репутация: 0
- Настоящее имя: Андрій Анатолійович
- Контактная информация:
Re: Cnc 6 axis Контролер, Драйвер. Нужна помощь
Откройте пдф и там 6 осей
-
asdbumer
- Новичок
- Сообщения: 6
- Зарегистрирован: 27 дек 2015, 12:38
- Репутация: 0
- Настоящее имя: Андрій Анатолійович
- Контактная информация:
Re: Cnc 6 axis Контролер, Драйвер. Нужна помощь
А ети контроллери хорошиє?michael-yurov писал(а):
О! мне сейчас как раз нужны парочка именно таких контроллеров!
Правда без драйверов - только контроллер.
Знакомый рисует плату. Будем заказывать и паять.
- megagad
- Почётный участник

- Сообщения: 3207
- Зарегистрирован: 05 апр 2014, 18:57
- Репутация: 712
- Откуда: Реуспублика Крым, Бахчисарай.
- Контактная информация:
Re: Cnc 6 axis Контролер, Драйвер. Нужна помощь
Открыл - всё те-же 4 оси: Может у вас особенный ПДФ на 6 остей, но вы его забыли выложить?asdbumer писал(а):Откройте пдф и там 6 осей
We Do What We Must, Because We Can!
Причинять добро, наносить пользу и подвергать ласке.
Причинять добро, наносить пользу и подвергать ласке.
- michael-yurov
- Почётный участник

- Сообщения: 11730
- Зарегистрирован: 26 июл 2012, 00:10
- Репутация: 4703
- Настоящее имя: Михаил Львович
- Откуда: Новоуральск
- Контактная информация:
Re: Cnc 6 axis Контролер, Драйвер. Нужна помощь
А что значит хорошие?asdbumer писал(а):А ети контроллери хорошиє?
Все зависит от прошивки и программы управления.
У меня просто есть необходимость именно в таких контроллерах, поэтому меня не интересовало хорошие они или нет. Без вариантов - нужны именно такие, какими бы они не оказались.
-
vektor_z
- Мастер
- Сообщения: 405
- Зарегистрирован: 30 ноя 2014, 16:45
- Репутация: 387
- Настоящее имя: Василий
- Откуда: Украина. Закарпатская обл.
- Контактная информация:
Re: Cnc 6 axis Контролер, Драйвер. Нужна помощь
Наверное пишешь свое ПО и для отладки нужен контроллер?michael-yurov писал(а):У меня просто есть необходимость именно в таких контроллерах, поэтому меня не интересовало хорошие они или нет. Без вариантов - нужны именно такие, какими бы они не оказались.
-
asdbumer
- Новичок
- Сообщения: 6
- Зарегистрирован: 27 дек 2015, 12:38
- Репутация: 0
- Настоящее имя: Андрій Анатолійович
- Контактная информация:
Re: Cnc 6 axis Контролер, Драйвер. Нужна помощь
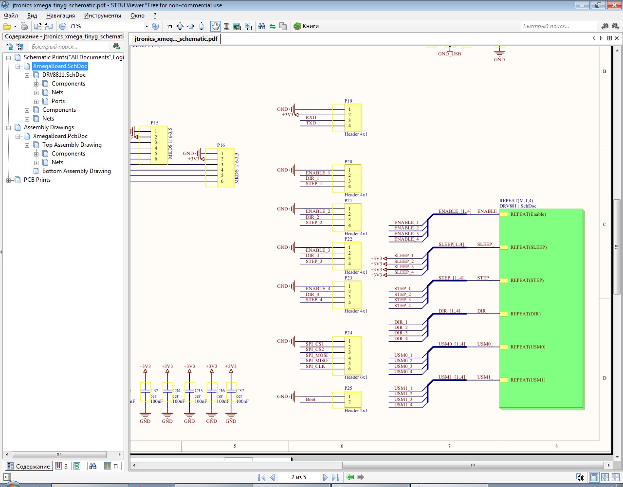
В пдф 2а сторінка з права зеленим відмічено. Ти не уважно подививсяmegagad писал(а): Может у вас особенный ПДФ на 6 остей, но вы его забыли выложить?
- megagad
- Почётный участник

- Сообщения: 3207
- Зарегистрирован: 05 апр 2014, 18:57
- Репутация: 712
- Откуда: Реуспублика Крым, Бахчисарай.
- Контактная информация:
Re: Cnc 6 axis Контролер, Драйвер. Нужна помощь
Дивлюсь уважно: ГДЕ?asdbumer писал(а):В пдф 2а сторінка з права зеленим відмічено. Ти не уважно подивився
Может просто пролистать до 3-й страницы? Ткните носом в надписи "мотор 5" и "мотор 6".
К чему я это начал - тоже ищу контроллер на 5-6 осей. Но вот подача ваша немного странна - выдавать 4-осевой(на странице проекта так-же пишут что 4 оси) за 6-осевой - это или неумение читать схемы, или незнание языка?
We Do What We Must, Because We Can!
Причинять добро, наносить пользу и подвергать ласке.
Причинять добро, наносить пользу и подвергать ласке.
-
asdbumer
- Новичок
- Сообщения: 6
- Зарегистрирован: 27 дек 2015, 12:38
- Репутация: 0
- Настоящее имя: Андрій Анатолійович
- Контактная информация:
Re: Cnc 6 axis Контролер, Драйвер. Нужна помощь
Роздупли меня чем они отризняются я знаю что єсть на ком-порт,lpt,usb. Больше я не знаю какая разница.michael-yurov писал(а): Все зависит от прошивки и программы управления.
У меня просто есть необходимость именно в таких контроллерах, поэтому меня не интересовало хорошие они или нет. Без вариантов - нужны именно такие, какими бы они не оказались.
-
asdbumer
- Новичок
- Сообщения: 6
- Зарегистрирован: 27 дек 2015, 12:38
- Репутация: 0
- Настоящее имя: Андрій Анатолійович
- Контактная информация:
Re: Cnc 6 axis Контролер, Драйвер. Нужна помощь
На перші сторінці є драйвер ШД в нього є такі входи як (enable.sleep.step.dir.usmo.usm) от на другій сторінці enable 1-6 це ШД від 1 до 6.megagad писал(а):Дивлюсь уважно: ГДЕ?asdbumer писал(а):В пдф 2а сторінка з права зеленим відмічено. Ти не уважно подивився
Может просто пролистать до 3-й страницы? Ткните носом в надписи "мотор 5" и "мотор 6".
К чему я это начал - тоже ищу контроллер на 5-6 осей. Но вот подача ваша немного странна - выдавать 4-осевой(на странице проекта так-же пишут что 4 оси) за 6-осевой - это или неумение читать схемы, или незнание языка?
- megagad
- Почётный участник

- Сообщения: 3207
- Зарегистрирован: 05 апр 2014, 18:57
- Репутация: 712
- Откуда: Реуспублика Крым, Бахчисарай.
- Контактная информация:
Re: Cnc 6 axis Контролер, Драйвер. Нужна помощь
Эм. Там их вообще-то всего 4-ре. Можно скрин вашей второй страницы с ШЕСТЬЮ выводами?asdbumer писал(а):от на другій сторінці enable 1-6 це ШД від 1 до 6
We Do What We Must, Because We Can!
Причинять добро, наносить пользу и подвергать ласке.
Причинять добро, наносить пользу и подвергать ласке.
- michael-yurov
- Почётный участник

- Сообщения: 11730
- Зарегистрирован: 26 июл 2012, 00:10
- Репутация: 4703
- Настоящее имя: Михаил Львович
- Откуда: Новоуральск
- Контактная информация:
Re: Cnc 6 axis Контролер, Драйвер. Нужна помощь
Пиши по русски.asdbumer писал(а): Роздупли меня чем они отризняются я знаю что єсть на ком-порт,lpt,usb. Больше я не знаю какая разница.
А то у меня мозг заклинило еще на первых словах.
Речь про все контроллеры на свете?
Ну много чем отличаются. Названиями, например.
Я же сказал, что для пользователя главное программное обеспечение.
- michael-yurov
- Почётный участник

- Сообщения: 11730
- Зарегистрирован: 26 июл 2012, 00:10
- Репутация: 4703
- Настоящее имя: Михаил Львович
- Откуда: Новоуральск
- Контактная информация:
Re: Cnc 6 axis Контролер, Драйвер. Нужна помощь
Нееее, свое ПО будет со своим железом.vektor_z писал(а): Наверное пишешь свое ПО и для отладки нужен контроллер?
Мне для SMD раскладчика.
- mhael
- Мастер
- Сообщения: 2443
- Зарегистрирован: 09 мар 2013, 11:22
- Репутация: 769
- Настоящее имя: Ильдар
- Контактная информация:
Re: 11111111
Всё?? Закончили? Судя по первому посту и названию темы - переносим в помойку?
- megagad
- Почётный участник

- Сообщения: 3207
- Зарегистрирован: 05 апр 2014, 18:57
- Репутация: 712
- Откуда: Реуспублика Крым, Бахчисарай.
- Контактная информация:
Re: 11111111
Похоже на то. Слился "козачок". А жаль. Мне-бы 6-осный автономный контроллер пригодился.mhael писал(а):Всё?? Закончили? Судя по первому посту и названию темы - переносим в помойку?
А как он доказывал, что там 6 осей!!! Я почти поверил
We Do What We Must, Because We Can!
Причинять добро, наносить пользу и подвергать ласке.
Причинять добро, наносить пользу и подвергать ласке.