SolidCAM
-
nik1
- Мастер
- Сообщения: 8408
- Зарегистрирован: 02 окт 2012, 07:37
- Репутация: 3629
- Откуда: Красногорск
- Контактная информация:
Re: SolidCAM
Пошли Тому, поправит
- shalek
- Почётный участник

- Сообщения: 3023
- Зарегистрирован: 25 авг 2014, 10:40
- Репутация: 2583
- Настоящее имя: Александр
- Откуда: РБ Бобруйск
- Контактная информация:
Re: SolidCAM
А просвятите в подробностяхA-Tr писал(а):А для чего такие сложности? Почему не обработать паз по технологии "ПАЗ"?
Если ты не можешь решить проблему, значит это не твоя проблема!
Мой канал на YouTube: YouTube
ЧПУ "Бобр" 600x500 мм
shalek64@gmail.com
Мой канал на YouTube: YouTube
ЧПУ "Бобр" 600x500 мм
shalek64@gmail.com
-
Kopyloff
- Мастер
- Сообщения: 387
- Зарегистрирован: 28 мар 2013, 07:40
- Репутация: 117
- Настоящее имя: Сергей
- Откуда: Первоуральск
- Контактная информация:
Re: SolidCAM
Присоединяюсь к просьбе. Наскоком изучить "Паз" не получилось - ранее ни разу этим не пользовался.shalek писал(а):А просвятите в подробностях
-
A-Tr
- Кандидат
- Сообщения: 77
- Зарегистрирован: 19 май 2015, 18:36
- Репутация: 40
- Настоящее имя: Александр
- Откуда: Харьков
- Контактная информация:
Re: SolidCAM
Kopyloff, shalek, обязательно расскажу все, что знаю сам. Но только, простите, с понедельника. Дома даже SC снес, чтоб не подмывало поковыряться на выходных.
- ukr-sasha
- Мастер
- Сообщения: 3401
- Зарегистрирован: 21 мар 2011, 07:47
- Репутация: 2181
- Настоящее имя: Украинец Александр Григорьевич
- Откуда: Киев, Украина
- Контактная информация:
Re: SolidCAM
Постоянно пользуюсь паузой - такого не было.AlexNikov писал(а): если поставить на паузу выполнение УП и потом снова возобновить выполнение, фреза улетает куда-то вбок на скорости явно больше рабочей (в классических технологиях обработки с паузой проблем никаких нет).
-
kID1974
- Новичок
- Сообщения: 8
- Зарегистрирован: 12 окт 2015, 18:00
- Репутация: 1
- Контактная информация:
Re: SolidCAM
Надо было раскоментировать три строчки находящиеся в начале секции drill, теперь работа цикловых сверлений более корректнаkID1974 писал(а):Здравствуйте
Сформировалась еще одна проблемка - на этот раз циклы сверления.
Когда пользую циклы сверления, т.е G8X то ловлю следующий глюк: после сверления последнего отверстия Mach не поднимает инструмент в плоскость безопасности, а оставляет на опорном уровне т.е 2мм и дальше шурует на этой высоте, снося все на своем пути.
Используемый постпроцессор mach3post_NightV_v0.2
В моем случае
- shalek
- Почётный участник

- Сообщения: 3023
- Зарегистрирован: 25 авг 2014, 10:40
- Репутация: 2583
- Настоящее имя: Александр
- Откуда: РБ Бобруйск
- Контактная информация:
Re: SolidCAM
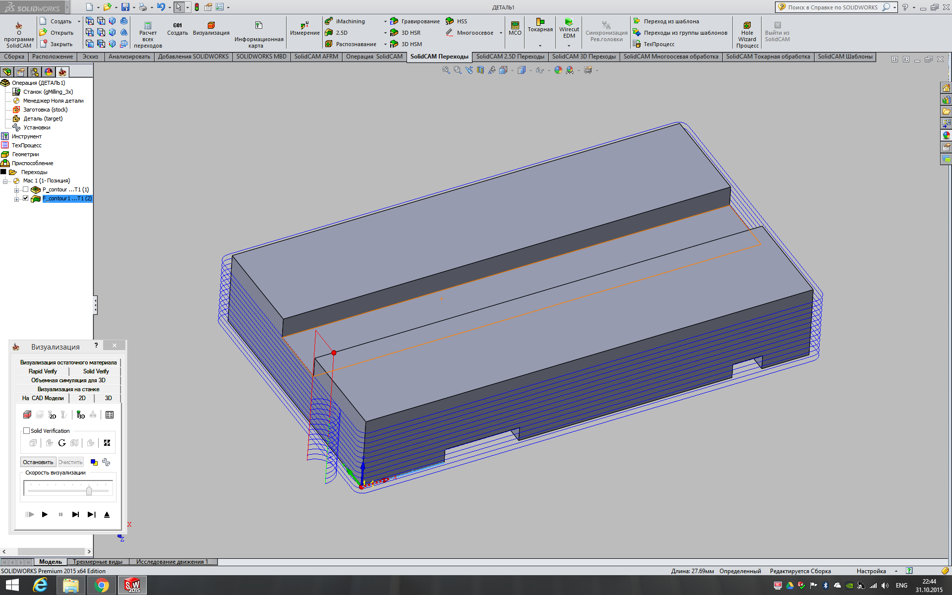
Очередной вопрос к знатокам Solidcam.
Вот такая простая деталь.
Правильно обрабатывать карман научился благодаря Kopyloff возникла проблема с обработкой по контуру.
Сегодня делал пробный запил. По контуру обрезает в меньшем размере. Думаю, что на радиус фрезы. Т. е. при размере к примеру 150мм - обрезает (точно не мерял, только линейкой) до 145мм. Не пойму чего где не так.
Подскажите как правильно выбирать контур обрезки с открытыми кромками.
Вот такая простая деталь.
Правильно обрабатывать карман научился благодаря Kopyloff возникла проблема с обработкой по контуру.
Сегодня делал пробный запил. По контуру обрезает в меньшем размере. Думаю, что на радиус фрезы. Т. е. при размере к примеру 150мм - обрезает (точно не мерял, только линейкой) до 145мм. Не пойму чего где не так.
Подскажите как правильно выбирать контур обрезки с открытыми кромками.
Если ты не можешь решить проблему, значит это не твоя проблема!
Мой канал на YouTube: YouTube
ЧПУ "Бобр" 600x500 мм
shalek64@gmail.com
Мой канал на YouTube: YouTube
ЧПУ "Бобр" 600x500 мм
shalek64@gmail.com
-
Kopyloff
- Мастер
- Сообщения: 387
- Зарегистрирован: 28 мар 2013, 07:40
- Репутация: 117
- Настоящее имя: Сергей
- Откуда: Первоуральск
- Контактная информация:
Re: SolidCAM
А в самом Mach3 (или любой другой аналогичной проге) в таблице инструментов радиус этого инструмента указан?
-
aftaev
- Зачётный участник

- Сообщения: 34042
- Зарегистрирован: 04 апр 2010, 19:22
- Репутация: 6194
- Откуда: Казахстан.
- Контактная информация:
Re: SolidCAM
По картинкам САМ правильно делает обработку. Наверно неправильно задан диаметр инструмента. В САМ задан 6мм, а в станке стоит или прописан 8ммshalek писал(а):Т. е. при размере к примеру 150мм - обрезает (точно не мерял, только линейкой) до 145мм. Не пойму чего где не так.
Дилетанту сложные вещи кажутся очень простыми, и только профессионал понимает насколько сложна самая простая вещь
Кто хочет - ищет возможности, кто не хочет - ищет оправдание.
Найди работу по душе и тебе не придется работать.
Кто хочет - ищет возможности, кто не хочет - ищет оправдание.
Найди работу по душе и тебе не придется работать.
- shalek
- Почётный участник

- Сообщения: 3023
- Зарегистрирован: 25 авг 2014, 10:40
- Репутация: 2583
- Настоящее имя: Александр
- Откуда: РБ Бобруйск
- Контактная информация:
Re: SolidCAM
Так вроде 6мм и ставлю. А где может еще прописан быть? Обрабатываю в Mach3.aftaev писал(а):В САМ задан 6мм, а в станке стоит или прописан 8мм
Если ты не можешь решить проблему, значит это не твоя проблема!
Мой канал на YouTube: YouTube
ЧПУ "Бобр" 600x500 мм
shalek64@gmail.com
Мой канал на YouTube: YouTube
ЧПУ "Бобр" 600x500 мм
shalek64@gmail.com
-
Kopyloff
- Мастер
- Сообщения: 387
- Зарегистрирован: 28 мар 2013, 07:40
- Репутация: 117
- Настоящее имя: Сергей
- Откуда: Первоуральск
- Контактная информация:
Re: SolidCAM
6 мм должно быть и в SolidCAM и в таблице инструментов Mach3.
Да, в этой таблице диаметр указать нужно.
Да, в этой таблице диаметр указать нужно.
- shalek
- Почётный участник

- Сообщения: 3023
- Зарегистрирован: 25 авг 2014, 10:40
- Репутация: 2583
- Настоящее имя: Александр
- Откуда: РБ Бобруйск
- Контактная информация:
Re: SolidCAM
Это здесь? Если инструмент под первым номером в солиде и здесь прописывать в первом нужно? А остальные поля для этого инструмента?Kopyloff писал(а):6 мм должно быть и в SolidCAM и в таблице инструментов Mach3.
Да, в этой таблице диаметр указать нужно.
Последний раз редактировалось shalek 31 окт 2015, 23:25, всего редактировалось 1 раз.
Если ты не можешь решить проблему, значит это не твоя проблема!
Мой канал на YouTube: YouTube
ЧПУ "Бобр" 600x500 мм
shalek64@gmail.com
Мой канал на YouTube: YouTube
ЧПУ "Бобр" 600x500 мм
shalek64@gmail.com
-
Kopyloff
- Мастер
- Сообщения: 387
- Зарегистрирован: 28 мар 2013, 07:40
- Репутация: 117
- Настоящее имя: Сергей
- Откуда: Первоуральск
- Контактная информация:
Re: SolidCAM
Всё верно. И номер инструмента и диаметр должен совпадать в Солиде и в Масн3
- shalek
- Почётный участник

- Сообщения: 3023
- Зарегистрирован: 25 авг 2014, 10:40
- Репутация: 2583
- Настоящее имя: Александр
- Откуда: РБ Бобруйск
- Контактная информация:
Re: SolidCAM
Во как! Больше года панно резал. И в Mach3 в том числе. Не знал!Kopyloff писал(а):Всё верно. И номер инструмента и диаметр должен совпадать в Солиде и в Масн3
Хорошо спросить есть у кого. Благодарю за помощь!
Если ты не можешь решить проблему, значит это не твоя проблема!
Мой канал на YouTube: YouTube
ЧПУ "Бобр" 600x500 мм
shalek64@gmail.com
Мой канал на YouTube: YouTube
ЧПУ "Бобр" 600x500 мм
shalek64@gmail.com
-
aftaev
- Зачётный участник

- Сообщения: 34042
- Зарегистрирован: 04 апр 2010, 19:22
- Репутация: 6194
- Откуда: Казахстан.
- Контактная информация:
Re: SolidCAM
Никогда в этой таблице ничего не указывал и все пучком режет.Kopyloff писал(а):Да, в этой таблице диаметр указать нужно.
shalek, Уверен что в станке такой же диаметр? Измерь фрезу в станке.
Дилетанту сложные вещи кажутся очень простыми, и только профессионал понимает насколько сложна самая простая вещь
Кто хочет - ищет возможности, кто не хочет - ищет оправдание.
Найди работу по душе и тебе не придется работать.
Кто хочет - ищет возможности, кто не хочет - ищет оправдание.
Найди работу по душе и тебе не придется работать.
- shalek
- Почётный участник

- Сообщения: 3023
- Зарегистрирован: 25 авг 2014, 10:40
- Репутация: 2583
- Настоящее имя: Александр
- Откуда: РБ Бобруйск
- Контактная информация:
Re: SolidCAM
Резал из МДФ. Кукуруза 6мм. Померял. Хвостовик 5.99мм режущая часть 5.98мм (по китайскому колумбику)aftaev писал(а):shalek, Уверен что в станке такой же диаметр? Измерь фрезу в станке.
Завтра по длине поезжу. Может импульсы прописаны криво (хотя не наблюдал раньше такого).
Последний раз редактировалось shalek 31 окт 2015, 23:33, всего редактировалось 1 раз.
Если ты не можешь решить проблему, значит это не твоя проблема!
Мой канал на YouTube: YouTube
ЧПУ "Бобр" 600x500 мм
shalek64@gmail.com
Мой канал на YouTube: YouTube
ЧПУ "Бобр" 600x500 мм
shalek64@gmail.com
-
Kopyloff
- Мастер
- Сообщения: 387
- Зарегистрирован: 28 мар 2013, 07:40
- Репутация: 117
- Настоящее имя: Сергей
- Откуда: Первоуральск
- Контактная информация:
Re: SolidCAM
Может постпроцессоры разные? У меня именно такая же проблема была что и у shalek. Проставил диаметры в Масн3 и всё нормально стало.aftaev писал(а):Никогда в этой таблице ничего не указывал и все пучком режет.
-
aftaev
- Зачётный участник

- Сообщения: 34042
- Зарегистрирован: 04 апр 2010, 19:22
- Репутация: 6194
- Откуда: Казахстан.
- Контактная информация:
Re: SolidCAM
Мож у тебя Мач криво настроен и ездит по осям не точно. Линейку на стол, иглу в шпинедль и поездий Мачем по линейке и посмотри как ездит.
Дилетанту сложные вещи кажутся очень простыми, и только профессионал понимает насколько сложна самая простая вещь
Кто хочет - ищет возможности, кто не хочет - ищет оправдание.
Найди работу по душе и тебе не придется работать.
Кто хочет - ищет возможности, кто не хочет - ищет оправдание.
Найди работу по душе и тебе не придется работать.
- shalek
- Почётный участник

- Сообщения: 3023
- Зарегистрирован: 25 авг 2014, 10:40
- Репутация: 2583
- Настоящее имя: Александр
- Откуда: РБ Бобруйск
- Контактная информация:
Re: SolidCAM
Я этим постпроцессором пользуюсь
Если ты не можешь решить проблему, значит это не твоя проблема!
Мой канал на YouTube: YouTube
ЧПУ "Бобр" 600x500 мм
shalek64@gmail.com
Мой канал на YouTube: YouTube
ЧПУ "Бобр" 600x500 мм
shalek64@gmail.com
-
aftaev
- Зачётный участник

- Сообщения: 34042
- Зарегистрирован: 04 апр 2010, 19:22
- Репутация: 6194
- Откуда: Казахстан.
- Контактная информация:
Re: SolidCAM
Делал NightV по моим просьбам mach3post_NightV_v0.2Kopyloff писал(а):Может постпроцессоры разные?
shalek, когда СолидКам сформирует файл и откроет его в блокноте удали строчку с номером инструмента типо М6Т1. Попробуй без номера инструмента.kID1974 писал(а):Используемый постпроцессор mach3post_NightV_v0.2
Дилетанту сложные вещи кажутся очень простыми, и только профессионал понимает насколько сложна самая простая вещь
Кто хочет - ищет возможности, кто не хочет - ищет оправдание.
Найди работу по душе и тебе не придется работать.
Кто хочет - ищет возможности, кто не хочет - ищет оправдание.
Найди работу по душе и тебе не придется работать.