SolidCAM
-
A-Tr
- Кандидат
- Сообщения: 77
- Зарегистрирован: 19 май 2015, 18:36
- Репутация: 40
- Настоящее имя: Александр
- Откуда: Харьков
- Контактная информация:
Re: Литература для изучения Solidworks & Solidcam.
UAVpilot, вот, прицепил две картинки. Здесь еще много разных полезных и не очень функций.
-
A-Tr
- Кандидат
- Сообщения: 77
- Зарегистрирован: 19 май 2015, 18:36
- Репутация: 40
- Настоящее имя: Александр
- Откуда: Харьков
- Контактная информация:
Re: Литература для изучения Solidworks & Solidcam.
N1X, а вот про запилы штатной функции я не знаю. Я бы рисовал дополнительный контур, и обработку вел по нему. Или по этому контуру вел бы обработку врезанием. Или засверлил бы углы перед фрезеровкой. В общем вариантов уйма, но однозначного решения у меня нет. Увы(
- N1X
- Мастер
- Сообщения: 3653
- Зарегистрирован: 16 фев 2015, 21:19
- Репутация: 1646
- Настоящее имя: Владимир
- Откуда: Беларусь, Гомель
- Контактная информация:
Re: Литература для изучения Solidworks & Solidcam.
Ну я и думал обходными путями делать какими-нибудь
Все таки это машиностроительный САПР, там если что-то нужно, оно и на чертеже будет, а эти запилы больше хобячество, потому и нет видимо 
- verser
- Мастер
- Сообщения: 1905
- Зарегистрирован: 21 июл 2013, 22:28
- Репутация: 1282
- Настоящее имя: Сергей
- Откуда: Тбилиси
- Контактная информация:
Re: Литература для изучения Solidworks & Solidcam.
Можно. Есть такая фича - выборка остаточного материала, если Вы об этомN1X писал(а):..может еще и запилы на радиус фрезы в углах как-то можно делать? ))
- Сергей Саныч
- Мастер
- Сообщения: 9116
- Зарегистрирован: 30 май 2012, 14:20
- Репутация: 2858
- Откуда: Тюмень
- Контактная информация:
Re: Литература для изучения Solidworks & Solidcam.
Речь, наверно, о том, как сделать фрезой с ненулевым диаметром прямоугольное отверстие, чтобы туда вошел прямоугольный шип такого же размера с нескругленными углами.
Чудес не бывает. Бывают фокусы.
-
maxspin1
- Новичок
- Сообщения: 1
- Зарегистрирован: 22 сен 2015, 16:39
- Репутация: 0
- Настоящее имя: максим николаевич буров
- Контактная информация:
Re: SolidCAM
Здравствуйте.
Научился на начальном уровне рисовать в солидворкс. Есть простой самодельный фрезерный станочек на три оси. Хочу научиться писать программы обработки в солидкам. Не могу найти курсы обучения или толкового преподавателя. Нужно освоить достаточно однотипные детали( половинки маленьких литейных форм) Буду очень признателен за любую помощь. 8 967 048 84 34 Максим
Спасибо. Максим.
Научился на начальном уровне рисовать в солидворкс. Есть простой самодельный фрезерный станочек на три оси. Хочу научиться писать программы обработки в солидкам. Не могу найти курсы обучения или толкового преподавателя. Нужно освоить достаточно однотипные детали( половинки маленьких литейных форм) Буду очень признателен за любую помощь. 8 967 048 84 34 Максим
Спасибо. Максим.
-
nik1
- Мастер
- Сообщения: 8408
- Зарегистрирован: 02 окт 2012, 07:37
- Репутация: 3629
- Откуда: Красногорск
- Контактная информация:
Re: SolidCAM
Эту тему с начала смотрел?
- shalek
- Почётный участник

- Сообщения: 3023
- Зарегистрирован: 25 авг 2014, 10:40
- Репутация: 2583
- Настоящее имя: Александр
- Откуда: РБ Бобруйск
- Контактная информация:
Re: SolidCAM
Не получается карман обработать. Может пошагово разжуете. Только начал изучать. Чего не правильно делаю - не въеду.
Если ты не можешь решить проблему, значит это не твоя проблема!
Мой канал на YouTube: YouTube
ЧПУ "Бобр" 600x500 мм
shalek64@gmail.com
Мой канал на YouTube: YouTube
ЧПУ "Бобр" 600x500 мм
shalek64@gmail.com
-
nik1
- Мастер
- Сообщения: 8408
- Зарегистрирован: 02 окт 2012, 07:37
- Репутация: 3629
- Откуда: Красногорск
- Контактная информация:
Re: SolidCAM
Скорее всего ругается на то ,что геометрия замкнута
Или недостаточно места для такой стратегии
Попробуй задать геометрия как указано в примере
или делай через стратегию обработка кармана
Если через второй вариант, то желательно указать открытую кромку, тогда фреза будет заходить с открытого места
Или недостаточно места для такой стратегии
Попробуй задать геометрия как указано в примере
или делай через стратегию обработка кармана
Если через второй вариант, то желательно указать открытую кромку, тогда фреза будет заходить с открытого места
-
A-Tr
- Кандидат
- Сообщения: 77
- Зарегистрирован: 19 май 2015, 18:36
- Репутация: 40
- Настоящее имя: Александр
- Откуда: Харьков
- Контактная информация:
Re: SolidCAM
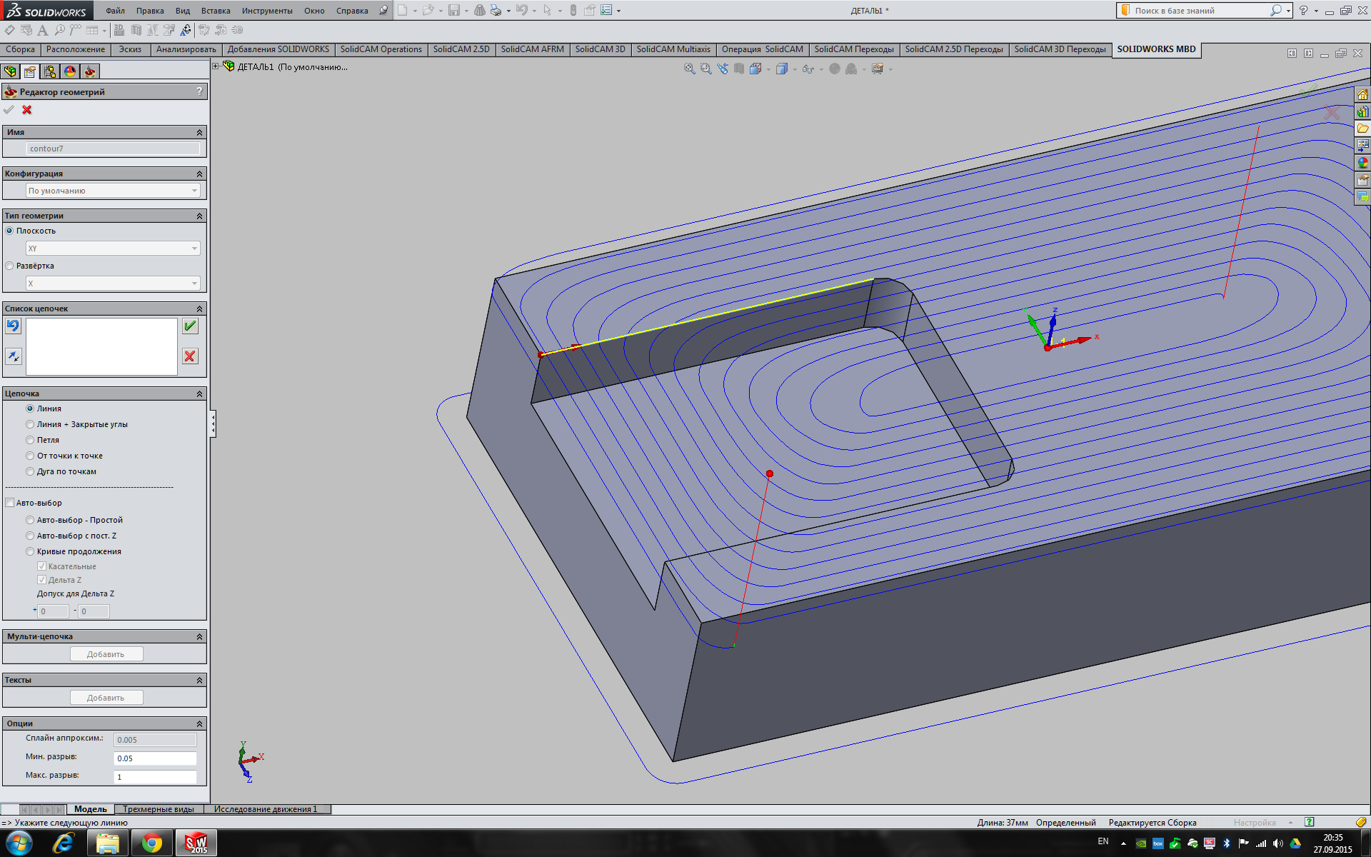
Toolbox'овский вариант будет делать кучу бесполезных движений. Самая оптимальная в Вашем случае обработка кармана. При выборе контура - выбирать по верхнему разорванному, тогда SC предложит последнюю линию принять ОТКРЫТОЙ кромкой (это важно) и в разделе ТЕХНОЛОГИЯ появится вкладка Open pocket (открытый карман). Вот это ИМЕННО то, что нужно для этого случая.
Я вообще через карман очень много обрабатываю, очень удобная стратегия.
Я вообще через карман очень много обрабатываю, очень удобная стратегия.
- shalek
- Почётный участник

- Сообщения: 3023
- Зарегистрирован: 25 авг 2014, 10:40
- Репутация: 2583
- Настоящее имя: Александр
- Откуда: РБ Бобруйск
- Контактная информация:
Re: SolidCAM
Ни хочет траекторию строить. По нижнему строит.
Если ты не можешь решить проблему, значит это не твоя проблема!
Мой канал на YouTube: YouTube
ЧПУ "Бобр" 600x500 мм
shalek64@gmail.com
Мой канал на YouTube: YouTube
ЧПУ "Бобр" 600x500 мм
shalek64@gmail.com
- shalek
- Почётный участник

- Сообщения: 3023
- Зарегистрирован: 25 авг 2014, 10:40
- Репутация: 2583
- Настоящее имя: Александр
- Откуда: РБ Бобруйск
- Контактная информация:
Re: SolidCAM
А каким макаром выбирать? Линией, петлей или от точки к точкеA-Tr писал(а):При выборе контура - выбирать по верхнему разорванному
Если ты не можешь решить проблему, значит это не твоя проблема!
Мой канал на YouTube: YouTube
ЧПУ "Бобр" 600x500 мм
shalek64@gmail.com
Мой канал на YouTube: YouTube
ЧПУ "Бобр" 600x500 мм
shalek64@gmail.com
- N1X
- Мастер
- Сообщения: 3653
- Зарегистрирован: 16 фев 2015, 21:19
- Репутация: 1646
- Настоящее имя: Владимир
- Откуда: Беларусь, Гомель
- Контактная информация:
Re: SolidCAM
Простейший вариант - прощелкай последовательно мышью всю кромку поэлементно, желтеть должны по очереди. В конце давишь на зеленую галочку и соглащаешься замкнуть контур с отметкой что последняя кромка открытая.
-
nik1
- Мастер
- Сообщения: 8408
- Зарегистрирован: 02 окт 2012, 07:37
- Репутация: 3629
- Откуда: Красногорск
- Контактная информация:
Re: SolidCAM
Можно линией
если нужен замкнутый контур, то авто , само объведет
если нужен замкнутый контур, то авто , само объведет
- shalek
- Почётный участник

- Сообщения: 3023
- Зарегистрирован: 25 авг 2014, 10:40
- Репутация: 2583
- Настоящее имя: Александр
- Откуда: РБ Бобруйск
- Контактная информация:
Re: SolidCAM
Траекторию создал, но режет воздух. Где заглубление указать?nik1 писал(а):Можно линией
если нужен замкнутый контур, то авто , само объведет
Уже нашел глубина кармана.
Последний раз редактировалось shalek 27 сен 2015, 21:01, всего редактировалось 1 раз.
Если ты не можешь решить проблему, значит это не твоя проблема!
Мой канал на YouTube: YouTube
ЧПУ "Бобр" 600x500 мм
shalek64@gmail.com
Мой канал на YouTube: YouTube
ЧПУ "Бобр" 600x500 мм
shalek64@gmail.com
-
nik1
- Мастер
- Сообщения: 8408
- Зарегистрирован: 02 окт 2012, 07:37
- Репутация: 3629
- Откуда: Красногорск
- Контактная информация:
Re: SolidCAM
Следущая вкладка после инструментов
- shalek
- Почётный участник

- Сообщения: 3023
- Зарегистрирован: 25 авг 2014, 10:40
- Репутация: 2583
- Настоящее имя: Александр
- Откуда: РБ Бобруйск
- Контактная информация:
Re: SolidCAM
А каким постпроцессором лучше пользоваться для Mach3 и Ncstudio?
Если ты не можешь решить проблему, значит это не твоя проблема!
Мой канал на YouTube: YouTube
ЧПУ "Бобр" 600x500 мм
shalek64@gmail.com
Мой канал на YouTube: YouTube
ЧПУ "Бобр" 600x500 мм
shalek64@gmail.com
-
nik1
- Мастер
- Сообщения: 8408
- Зарегистрирован: 02 окт 2012, 07:37
- Репутация: 3629
- Откуда: Красногорск
- Контактная информация:
Re: SolidCAM
Посмотри там где посты, может у тебя есть под мач
под нс студио не знаю какой нужен, под мач не проблема
под нс студио не знаю какой нужен, под мач не проблема
-
Kopyloff
- Мастер
- Сообщения: 387
- Зарегистрирован: 28 мар 2013, 07:40
- Репутация: 117
- Настоящее имя: Сергей
- Откуда: Первоуральск
- Контактная информация:
Re: SolidCAM
Я для Масн3 переделывал под свой станочек пост от Fanuc. С родным фануковским постом Масн3 сразу не задружился, с G28 по-моему траблы были. Переделал/закомментил. В конце сделал автоподъём шпинделя на 20мм - мне так удобнее. Ну и комментариев для себя же накидал в постпроцессоре, чтобы G-коды потихоньку изучать. Выложу для справки, может кому понадобится.
-
Рома33
- Новичок
- Сообщения: 29
- Зарегистрирован: 23 дек 2014, 23:56
- Репутация: 7
- Настоящее имя: Роман Георгиевич
- Контактная информация:
Re: SolidCAM
Solidcam 2014. Пользуюсь постпроцессором (gMill_MDAV4_Mach3_4x_Xrotation_eval).Устраивает всем кроме одного-при составлении G кода не меняет скорость подачи с черновой на чистовую на контурной обработке. Скорость всегда черновая. А в визуализации всё меняется. Помогите исправить.