Как состыковать YASKAWA SGDV c ЧПУ SINUMERIK 808D

Fanuc, Okuma, Sinumerik и т.д.
cnc63
Новичок
Сообщения: 15
Зарегистрирован: 27 дек 2014, 12:34
Репутация: 0
Контактная информация:

Как состыковать YASKAWA SGDV c ЧПУ SINUMERIK 808D

Сообщение cnc63 »

Здравствуйте. До этого работал только с аналоговым управлением приводами. Возникла необходимость подключения YASKAWA SGDV-5R4D01A к ЧПУ SINUMERIK 808D, у которого только импульсное управление приводами. Помогите, пожалуйста, разобраться в стыковке ЧПУ и привода. Например, мне не понятно по каким проводам ЧПУ получает информацию от датчика положения.
Заранее, спасибо, за любую информацию.
Вложения
Стыковка ЧПУ и привода.doc
Мои предположения. Они могут быть не правильными.
(109.5 КБ) 1059 скачиваний
aftaev
Зачётный участник
Зачётный участник
Сообщения: 34042
Зарегистрирован: 04 апр 2010, 19:22
Репутация: 6194
Откуда: Казахстан.
Контактная информация:

Re: Как состыковать YASKAWA SGDV c ЧПУ SINUMERIK 808D

Сообщение aftaev »

cnc63 писал(а):Возникла необходимость подключения YASKAWA SGDV-5R4D01A к ЧПУ SINUMERIK 808D,
кака интересная тема :)
cnc63 писал(а):у которого только импульсное управление приводами.
Это и хорошо :)
cnc63 писал(а): Например, мне не понятно по каким проводам ЧПУ получает информацию от датчика положения.
а ни как. Тем и хорош/плох импульсный режим. ЧПУ(Сименс) выдает сигналы степ/дир, а серва их кушает и уже сама по энкодеру держит позицию.
Когда ЧПУ работает с аналоговыми сервами(+-10в), то позиция считывается энкодером и заводится в ЧПУ. Позицию "держит" ЧПУ и PID настраивается в ЧПУ. Хорошо тем что ЧПУ "видит" положение оси через энкодер
Когда ЧПУ работает в сервами в режиме позиции (step/dir), то ЧПУ выдает импульсы, и уже задача привода(сервы) эту позицию держать. Плохо тем что ЧПУ не "видит" насколько реально отработал позицию привод.
cnc63 писал(а):Заранее, спасибо, за любую информацию.
ты главное не теряйся и расскажи нам больше про 808D ;) Шибко интересно услышать отзывы про 808D
Дилетанту сложные вещи кажутся очень простыми, и только профессионал понимает насколько сложна самая простая вещь
Кто хочет - ищет возможности, кто не хочет - ищет оправдание.
Найди работу по душе и тебе не придется работать.
aftaev
Зачётный участник
Зачётный участник
Сообщения: 34042
Зарегистрирован: 04 апр 2010, 19:22
Репутация: 6194
Откуда: Казахстан.
Контактная информация:

Re: Как состыковать YASKAWA SGDV c ЧПУ SINUMERIK 808D

Сообщение aftaev »

cnc63, Глянул твой файл. Что то там много ты нарисовал стрелок. Нужно начать с простого пошевелить сервой. Ты сможешь заставить 808D выдавать сигналы step/dir без других сигналов? Например Сименс сможет работать по началу без сигналов 14 RDY и 15 ALM?
Дилетанту сложные вещи кажутся очень простыми, и только профессионал понимает насколько сложна самая простая вещь
Кто хочет - ищет возможности, кто не хочет - ищет оправдание.
Найди работу по душе и тебе не придется работать.
cnc63
Новичок
Сообщения: 15
Зарегистрирован: 27 дек 2014, 12:34
Репутация: 0
Контактная информация:

Re: Как состыковать YASKAWA SGDV c ЧПУ SINUMERIK 808D

Сообщение cnc63 »

Много встречаю упоминаний про step/dir. Но пока нашел только что это используется при управлении шаговыми приводами. В описаниях моих устройств (и ЧПУ и servopack) нет не одного слова step/dir. Пока изучаю дальше и глубже.
Аватара пользователя
mhael
Мастер
Сообщения: 2443
Зарегистрирован: 09 мар 2013, 11:22
Репутация: 769
Настоящее имя: Ильдар
Контактная информация:

Re: Как состыковать YASKAWA SGDV c ЧПУ SINUMERIK 808D

Сообщение mhael »

cnc63 писал(а):В описаниях моих устройств (и ЧПУ и servopack) нет не одного слова step/dir
А фраза "pulse train" не попадалась на глаза?
cnc63
Новичок
Сообщения: 15
Зарегистрирован: 27 дек 2014, 12:34
Репутация: 0
Контактная информация:

Re: Как состыковать YASKAWA SGDV c ЧПУ SINUMERIK 808D

Сообщение cnc63 »

Здравствуйте ещё раз.
Продолжаю изучать данную тему.
Привод SGDV с двигателем SGMGV автономно без ЧПУ по методике YASKAWA проверил. Всё работает на разных скоростях.
Но я не до конца разобрался, как его подключить к ЧПУ SINUMERIK 808D.
Из разных источников взял описания разъёмов Х51-Х53 ЧПУ SINUMERIK 808D (для импульсного управления приводами).
1 Источник «Electrical Installation Manual Operating Instructions, 12/2012, 6FC5397-2EP10-0BA0 страница 28»
2 Источник – тот же, только страница 30.
3 Источник "Siemens No.:2012-12-001 I DT SNC M3S "
4 Источник - Фирменный кабель связи "Set point cable"
В них один и тот же контакт разъёма ЧПУ Х51 имеет разные названия.
Например, контакт №7 разъёма Х51.
В 1 источнике он называется М24, в 3 источнике он называется "Servo enable and ALARM RESET Ground", в 4 источнике на нём сидит провод с маркировкой "ZM24- общий нуль метки".
С сервопака сигнал нуль-метки идет 5-ти вольтовый. А в описании (источник 3) говорится, что в ЧПУ этот сигнал идет 24-х вольтовый.
Заранее спасибо за любую информацию.
Вложения
Electr_inst_en.pdf
1 источник, он же и второй.
(284.48 КБ) 711 скачиваний
808D set point cable X51~X53 connecting with V60 driver instructions.pdf
3 источник. Пример подключения привода SINAMICS V60
(62.58 КБ) 1326 скачиваний
Скорее всего есть ошибки. (5850 просмотров) <a class='original' href='./download/file.php?id=40357&mode=view' target=_blank>Загрузить оригинал (160.19 КБ)</a>
Скорее всего есть ошибки.
aftaev
Зачётный участник
Зачётный участник
Сообщения: 34042
Зарегистрирован: 04 апр 2010, 19:22
Репутация: 6194
Откуда: Казахстан.
Контактная информация:

Re: Как состыковать YASKAWA SGDV c ЧПУ SINUMERIK 808D

Сообщение aftaev »

с этой ЧПУ 808D коннектора в комплекте есть или только кабеля уже распаянные.
Сделай фото покажи что идет в комплекте.
По мне проще самому кабель распаять как нужно
Дилетанту сложные вещи кажутся очень простыми, и только профессионал понимает насколько сложна самая простая вещь
Кто хочет - ищет возможности, кто не хочет - ищет оправдание.
Найди работу по душе и тебе не придется работать.
cnc63
Новичок
Сообщения: 15
Зарегистрирован: 27 дек 2014, 12:34
Репутация: 0
Контактная информация:

Re: Как состыковать YASKAWA SGDV c ЧПУ SINUMERIK 808D

Сообщение cnc63 »

Кабель заказан фирменный. Со стороны ЧПУ разъём Х51 запаян, со стороны привода - провода с маркировкой как показано на странице 30 (во вложении).
aftaev
Зачётный участник
Зачётный участник
Сообщения: 34042
Зарегистрирован: 04 апр 2010, 19:22
Репутация: 6194
Откуда: Казахстан.
Контактная информация:

Re: Как состыковать YASKAWA SGDV c ЧПУ SINUMERIK 808D

Сообщение aftaev »

Подключать нужно частями. Подключить вначале степ/дир и попробовать покрутить мотором
Дилетанту сложные вещи кажутся очень простыми, и только профессионал понимает насколько сложна самая простая вещь
Кто хочет - ищет возможности, кто не хочет - ищет оправдание.
Найди работу по душе и тебе не придется работать.
cnc63
Новичок
Сообщения: 15
Зарегистрирован: 27 дек 2014, 12:34
Репутация: 0
Контактная информация:

Re: Как состыковать YASKAWA SGDV c ЧПУ SINUMERIK 808D

Сообщение cnc63 »

При подключении, как показано во вложение, система ЧПУ-ПРИВОД-Двигатель в ручном режиме ЧПУ начала слушаться. Путём подбора параметров в приводе и в ЧПУ даже получилось всё согласовать. Но остаются ещё вопросы.
1. Для ЧПУ надо инверсировать сигнал ALM привода.
2. У привода сигнал нуль-метки 5-ти вольтовый. А на вход ЧПУ надо 24-х вольтовый.

Будем думать дальше.
Вложения
Подключение привода SGDV к ЧПУ SINUMERIK 808D.jpg (5794 просмотра) <a class='original' href='./download/file.php?id=41046&mode=view' target=_blank>Загрузить оригинал (129.35 КБ)</a>
aftaev
Зачётный участник
Зачётный участник
Сообщения: 34042
Зарегистрирован: 04 апр 2010, 19:22
Репутация: 6194
Откуда: Казахстан.
Контактная информация:

Re: Как состыковать YASKAWA SGDV c ЧПУ SINUMERIK 808D

Сообщение aftaev »

cnc63 писал(а):1. Для ЧПУ надо инверсировать сигнал ALM привода.
Это вроде можно сделатьв настройках самого привода
cnc63 писал(а):2. У привода сигнал нуль-метки 5-ти вольтовый. А на вход ЧПУ надо 24-х вольтовый.
Скорее всего TTL уровни. Ставить или транзистор или оптопару.

cnc63, 808D за сколько брали и в какой стране?
Дилетанту сложные вещи кажутся очень простыми, и только профессионал понимает насколько сложна самая простая вещь
Кто хочет - ищет возможности, кто не хочет - ищет оправдание.
Найди работу по душе и тебе не придется работать.
Аватара пользователя
mhael
Мастер
Сообщения: 2443
Зарегистрирован: 09 мар 2013, 11:22
Репутация: 769
Настоящее имя: Ильдар
Контактная информация:

Re: Как состыковать YASKAWA SGDV c ЧПУ SINUMERIK 808D

Сообщение mhael »

Что-то мне подсказывает, что в ЧПУ сименса под Zero-mark понимается отдельный датчик нуля (аля Home) и туда датчик нуля сервы не надо заводить. Ато вы получите несколько "нулей" вдоль одной оси.
cnc63
Новичок
Сообщения: 15
Зарегистрирован: 27 дек 2014, 12:34
Репутация: 0
Контактная информация:

Re: Как состыковать YASKAWA SGDV c ЧПУ SINUMERIK 808D

Сообщение cnc63 »

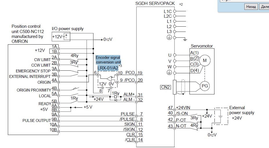
Zero mark (BERO), from drive side - это маркировка провода из единственного кабеля связи между ЧПУ и servopack. Это НУЛЬ-метка энкодера для реферирования после включения.
Сигнал с датчика Home (кулачка) приходит 24В, но на входной разъём ЧПУ.
Аватара пользователя
mhael
Мастер
Сообщения: 2443
Зарегистрирован: 09 мар 2013, 11:22
Репутация: 769
Настоящее имя: Ильдар
Контактная информация:

Re: Как состыковать YASKAWA SGDV c ЧПУ SINUMERIK 808D

Сообщение mhael »

Тогда Вам нужен преобразователь уровней. Например у Яскавы есть для этого свой, но он только до 12 Вольт. В приведенной схеме используется LRX-01/A2, который 5-тивольтовую нуль-метку преобразует в 12 вольт.
LRX.jpg (5745 просмотров) <a class='original' href='./download/file.php?id=41130&mode=view' target=_blank>Загрузить оригинал (112.96 КБ)</a>
Этот сигнал должен быть подан на "Line Receiver", что и в мануале на SGDV прямо указано.
Connect the line-driver output circuit through a line receiver circuit at the host controller.
$90 спасут отца русской демократии - http://www.automationdirect.com/adc/Sho ... 9/FC-ISO-C
aftaev
Зачётный участник
Зачётный участник
Сообщения: 34042
Зарегистрирован: 04 апр 2010, 19:22
Репутация: 6194
Откуда: Казахстан.
Контактная информация:

Re: Как состыковать YASKAWA SGDV c ЧПУ SINUMERIK 808D

Сообщение aftaev »

mhael писал(а):$90 спасут отца русской демократии
согласовать думаю можно намного дешевше если собрать свою схему примерно так http://pro-radio.ru/urbanism/9095/ ток оптопару по шустрее и пересчитать на нужное напряжение
Мож такое пойдет ULN2803AN

Готовое
http://www.rentamatic.ru/ms/megasensor/ ... index.html
Дилетанту сложные вещи кажутся очень простыми, и только профессионал понимает насколько сложна самая простая вещь
Кто хочет - ищет возможности, кто не хочет - ищет оправдание.
Найди работу по душе и тебе не придется работать.
aftaev
Зачётный участник
Зачётный участник
Сообщения: 34042
Зарегистрирован: 04 апр 2010, 19:22
Репутация: 6194
Откуда: Казахстан.
Контактная информация:

Re: Как состыковать YASKAWA SGDV c ЧПУ SINUMERIK 808D

Сообщение aftaev »

cnc63, чтобы не покупать фирменные кабеля от Сименса в комплекте идут разъемы что в 808d втыкаются? Там какие разъемы под отвертку или какие то особые разъемы?
Дилетанту сложные вещи кажутся очень простыми, и только профессионал понимает насколько сложна самая простая вещь
Кто хочет - ищет возможности, кто не хочет - ищет оправдание.
Найди работу по душе и тебе не придется работать.
Аватара пользователя
mhael
Мастер
Сообщения: 2443
Зарегистрирован: 09 мар 2013, 11:22
Репутация: 769
Настоящее имя: Ильдар
Контактная информация:

Re: Как состыковать YASKAWA SGDV c ЧПУ SINUMERIK 808D

Сообщение mhael »

aftaev писал(а):согласовать думаю можно намного дешевше если собрать свою схему
Я уж не стал предлагать:
1. $90 по сравнению со стоимостью ЧПУ и приводов - капля в море. Если даже кабели фирменные.
2. Тут мануал прочитать-то проблема, а уж понять, да еще сделать...
aftaev
Зачётный участник
Зачётный участник
Сообщения: 34042
Зарегистрирован: 04 апр 2010, 19:22
Репутация: 6194
Откуда: Казахстан.
Контактная информация:

Re: Как состыковать YASKAWA SGDV c ЧПУ SINUMERIK 808D

Сообщение aftaev »

mhael писал(а):1. $90 по сравнению со стоимостью ЧПУ и приводов - капля в море. Если даже кабели фирменные.
ждать долговато прийдется, быстрейше спаять :)
Дилетанту сложные вещи кажутся очень простыми, и только профессионал понимает насколько сложна самая простая вещь
Кто хочет - ищет возможности, кто не хочет - ищет оправдание.
Найди работу по душе и тебе не придется работать.
cnc63
Новичок
Сообщения: 15
Зарегистрирован: 27 дек 2014, 12:34
Репутация: 0
Контактная информация:

Re: Как состыковать YASKAWA SGDV c ЧПУ SINUMERIK 808D

Сообщение cnc63 »

Дальнейшие эксперименты приостановились из-за начала сборки станка механиками.
Сейчас изучаю подключение частотника YASKAWA А1000 на главный привод к этому ЧПУ.
Здесь, думаю, должно быть полегче. Есть документация на русском. Но "толчок" от Вас мне поможет.
Энкодер на шпиндель будет подключен к ЧПУ. Двигатель - асинхронный АИР 11кВт.
При подключении YASKAWA А1000 к ЧПУ как показано во вложении, какой режим управления правильный?
Параметр А1-02=0 (частотное управление для асинхронных двигателей - V/f-регулирование. ) или А1-02=2 (векторное управление с разомкнутым контуром - OLV).
Вложения
Подключение привода A1000 к ЧПУ SINUMERIK 808D.jpg (5634 просмотра) <a class='original' href='./download/file.php?id=41755&mode=view' target=_blank>Загрузить оригинал (82.13 КБ)</a>
Аватара пользователя
ukr-sasha
Мастер
Сообщения: 3401
Зарегистрирован: 21 мар 2011, 07:47
Репутация: 2181
Настоящее имя: Украинец Александр Григорьевич
Откуда: Киев, Украина
Контактная информация:

Re: Как состыковать YASKAWA SGDV c ЧПУ SINUMERIK 808D

Сообщение ukr-sasha »

Лучше векторное - бует момент на малых оборотах.
Ответить

Вернуться в «Промышленные стойки»