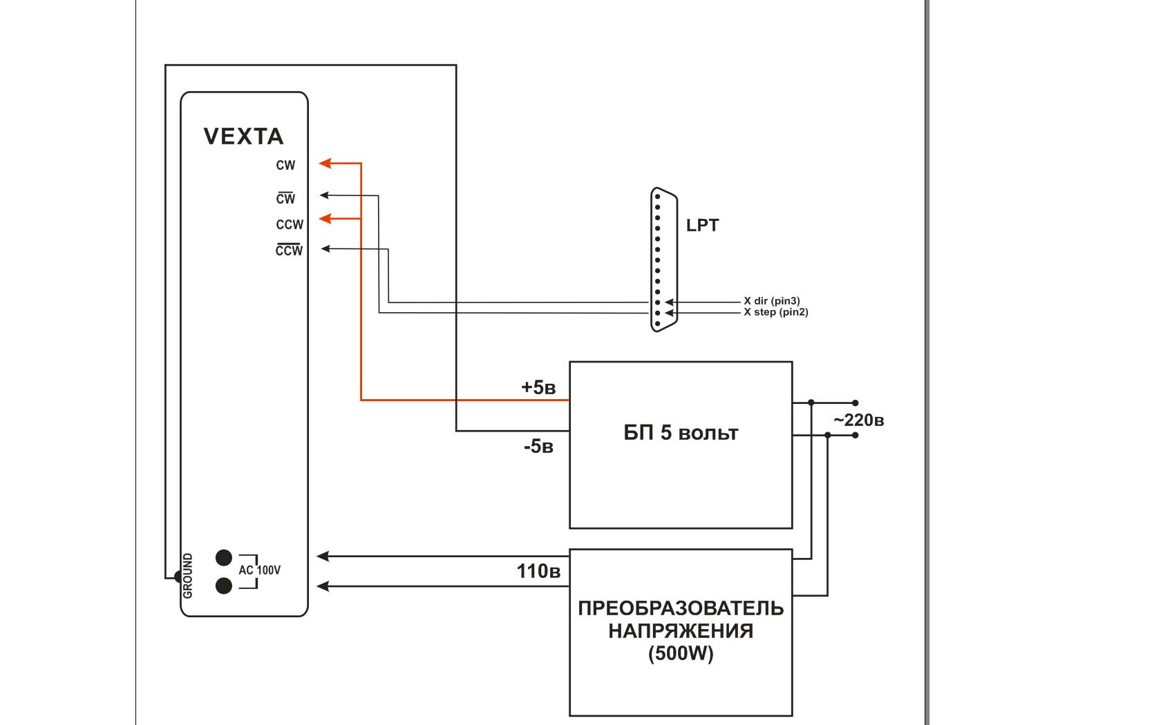
Проштудировал мануал, вроде все понятно. Хочу попробовать покрутить, но боюсь спалить. Предыдущий хозяин сказал, что его включали-тестировали по степ/дир. Разъемы распаяны на 4 провода, значит больше для начала ничего и не нужно.
не соображу что значит Imput mode: photocoupler input. Что это значит?
и вытекающий из этого вопрос - его можно менять? Драйвер допускает подключение по степ/дир и так любимому векстой CW/CCW. Прикладываю схему и выдержку из мануала. Эти два режима подключения чем-то в плане подключения отличаются? Вряд ли у кого-то есть такой же актуатор, но общие принципы, думаю, похожи.Как мне думается, подключать нужно по схеме, что я набросал.
