Шум с LPT?

Контроллеры, драйверы, датчики, управляющие устройства.
kldm-2
Новичок
Сообщения: 28
Зарегистрирован: 31 окт 2020, 17:23
Репутация: 1
Настоящее имя: Дмитрий
Контактная информация:

Шум с LPT?

Сообщение kldm-2 »

Плата опторазвязки при включении, если подключен LPT, около минуты щёлкает релюшкой с интервалом в несколько секунд, при этом слышен слабый гул от шпинделя (типа торможения, частота 0 потому что), но он не запускается. Без LPT норм. При этом включен ли комп, запущен ли Mach3, значения не имеет. Просто при включении хочется вот ей пощёлкать и всё тут. А мне не хочется, да, такие дела :(
Вложения
DSC_2166.JPG (2340 просмотров) <a class='original' href='./download/file.php?id=198507&mode=view' target=_blank>Загрузить оригинал (4.53 МБ)</a>
nevkon
Почётный участник
Почётный участник
Сообщения: 2477
Зарегистрирован: 17 июл 2015, 10:25
Репутация: 310
Настоящее имя: Константин
Откуда: Балаково (Саратовская обл.)
Контактная информация:

Re: Шум с LPT?

Сообщение nevkon »

Это не шум, а нормальное явление. Электрику станка стоит запускать после включения управляющего ПК.
Аватара пользователя
iMaks-RS
Мастер
Сообщения: 1807
Зарегистрирован: 10 июл 2017, 09:25
Репутация: 205
Настоящее имя: Maks
Откуда: От туда.
Контактная информация:

Re: Шум с LPT?

Сообщение iMaks-RS »

либо покупать/делать Charge Pump. Вот один из примеров.
гражданинъ
Мастер
Сообщения: 1303
Зарегистрирован: 07 фев 2020, 21:00
Репутация: 170
Настоящее имя: Дмитрий
Контактная информация:

Re: Шум с LPT?

Сообщение гражданинъ »

Снять перемычку у реле.
Вложения
перемычка.png (2287 просмотров) <a class='original' href='./download/file.php?id=198518&mode=view' target=_blank>Загрузить оригинал (293.2 КБ)</a>
Гражданином Непала может быть любой гражданин,зачатый НЕпалкой и НЕпальцем.
kldm-2
Новичок
Сообщения: 28
Зарегистрирован: 31 окт 2020, 17:23
Репутация: 1
Настоящее имя: Дмитрий
Контактная информация:

Re: Шум с LPT?

Сообщение kldm-2 »

nevkon писал(а): 29 сен 2021, 08:14 Это не шум, а нормальное явление. Электрику станка стоит запускать после включения управляющего ПК.
Пробовал и до, и после - не влияет. Помогает только ВМЕСТО. Т.е. если комп не включать - норм.
kldm-2
Новичок
Сообщения: 28
Зарегистрирован: 31 окт 2020, 17:23
Репутация: 1
Настоящее имя: Дмитрий
Контактная информация:

Re: Шум с LPT?

Сообщение kldm-2 »

гражданинъ писал(а): 29 сен 2021, 21:47 Снять перемычку у реле.
У меня с компа шпиндель управляется, перемычка нужна.
kldm-2
Новичок
Сообщения: 28
Зарегистрирован: 31 окт 2020, 17:23
Репутация: 1
Настоящее имя: Дмитрий
Контактная информация:

Re: Шум с LPT?

Сообщение kldm-2 »

iMaks-RS писал(а): 29 сен 2021, 11:10 либо покупать/делать Charge Pump.
Чёт как-то сложно. По мне проще к перемычке припаяться и вывести провода на тумблер, через минуту после включения ПК замыкать. Ну либо реле времени поставить.
kldm-2
Новичок
Сообщения: 28
Зарегистрирован: 31 окт 2020, 17:23
Репутация: 1
Настоящее имя: Дмитрий
Контактная информация:

Re: Шум с LPT?

Сообщение kldm-2 »

iMaks-RS писал(а): 29 сен 2021, 11:10 либо покупать/делать Charge Pump. Вот один из примеров.
Это оно?
Вложения
Снимок экрана (119).png (2259 просмотров) <a class='original' href='./download/file.php?id=198522&mode=view' target=_blank>Загрузить оригинал (414.36 КБ)</a>
nevkon
Почётный участник
Почётный участник
Сообщения: 2477
Зарегистрирован: 17 июл 2015, 10:25
Репутация: 310
Настоящее имя: Константин
Откуда: Балаково (Саратовская обл.)
Контактная информация:

Re: Шум с LPT?

Сообщение nevkon »

А вас напрягает щелканье релюшкой при выключенной электрике станка в момент запуска ПК? Не уверен что это устройство поможет - обычно используется для подачи сигнала Enable. Ну и щелкать реле все равно будет. Эта штука скорее как заградительный заслон чтобы станок не буйствовал пока сигнал непойми какой.
kldm-2
Новичок
Сообщения: 28
Зарегистрирован: 31 окт 2020, 17:23
Репутация: 1
Настоящее имя: Дмитрий
Контактная информация:

Re: Шум с LPT?

Сообщение kldm-2 »

nevkon писал(а): 30 сен 2021, 10:28 Ну и щелкать реле все равно будет.
Не уверен, ей же для щёлканья 12В надо вроде, а оно лишь при запуске станка появляется. Не проверял и пока не стану - весь шкаф разобрал, переделаю.
гражданинъ
Мастер
Сообщения: 1303
Зарегистрирован: 07 фев 2020, 21:00
Репутация: 170
Настоящее имя: Дмитрий
Контактная информация:

Re: Шум с LPT?

Сообщение гражданинъ »

kldm-2 писал(а): для щёлканья 12В надо вроде
На нём написано 05VDC но я подозреваю что это 5 ,ещё подозреваю что это реле в управлении вашего шпинделя не участвует . Оно для примитивного включения "ДА-НЕТ" и если перемычка снята то сигнал идёт на (не помню) 16 что ли ногу.А в прочем подключают эту цепь к частотнику . Если так то да ,придётся заморочиться !
Гражданином Непала может быть любой гражданин,зачатый НЕпалкой и НЕпальцем.
kldm-2
Новичок
Сообщения: 28
Зарегистрирован: 31 окт 2020, 17:23
Репутация: 1
Настоящее имя: Дмитрий
Контактная информация:

Re: Шум с LPT?

Сообщение kldm-2 »

гражданинъ писал(а): 30 сен 2021, 19:11 На нём написано 05VDC
Действительно. Тогда выходит это USB может безобразничать. Попробовать через адаптер запитать или где?
гражданинъ
Мастер
Сообщения: 1303
Зарегистрирован: 07 фев 2020, 21:00
Репутация: 170
Настоящее имя: Дмитрий
Контактная информация:

Re: Шум с LPT?

Сообщение гражданинъ »

Нет ,это описывалось многократно .В LPT всякий "мусор" постоянно . Первый попавшийся https://vk.com/@easycnc-upravlenie-shpindelem-mach3
Вложения
пумп.png (2170 просмотров) <a class='original' href='./download/file.php?id=198524&mode=view' target=_blank>Загрузить оригинал (46.97 КБ)</a>
Гражданином Непала может быть любой гражданин,зачатый НЕпалкой и НЕпальцем.
Аватара пользователя
urry
Кандидат
Сообщения: 96
Зарегистрирован: 06 янв 2018, 19:33
Репутация: 11
Настоящее имя: Юрий
Откуда: Липецкая область
Контактная информация:

Re: Шум с LPT?

Сообщение urry »

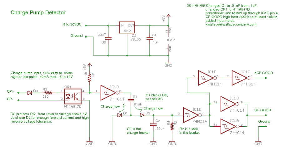
Долго собирался, но наконец сделал себе charge pump по популярной схеме.
cp1.png (1802 просмотра) <a class='original' href='./download/file.php?id=200479&mode=view' target=_blank>Загрузить оригинал (95.32 КБ)</a>
На выход поставил два 5-и вольтовых реле, т.к. реле с двумя группами у меня не было. Одно реле прерывает сигнал enable, а другое сигнал включения шпинделя от контроллера. Всё нормально работает.
Вопрос: сколько видел в форумах люди прерывают цепи питания драйверов и частотника. Мне эта идея не понравилась, решил ограничиться управляющими сигналами. Может я не прав и не догоняю каких-то причин для отключения питания?
P.S. Многие люди повторяли эту схему, но почему-то никто не написал, что с указанным номиналом R1 1k оптопара работать не будет, нужно 10k.
calabr
Мастер
Сообщения: 937
Зарегистрирован: 04 янв 2019, 15:19
Репутация: 146
Настоящее имя: Calabr
Откуда: Киев
Контактная информация:

Re: Шум с LPT?

Сообщение calabr »

urry писал(а): с указанным номиналом R1 1k оптопара работать не будет, нужно 10k.
Должна работать нормалтно даже при 100 Ом.
Возможно не хватает тока на светодиод.
Если эта схема часть E-Stop, то питание нужно рубить. Если стоп отдельно, то правильней только Enable.
kfmut
Мастер
Сообщения: 1249
Зарегистрирован: 30 янв 2021, 21:34
Репутация: 147
Настоящее имя: Максим
Откуда: г.Тверь
Контактная информация:

Re: Шум с LPT?

Сообщение kfmut »

817-ая оптопара на частоте 10кГц с нагрузкой в 10кОм ещё корректно работает?! :shock:
Аватара пользователя
urry
Кандидат
Сообщения: 96
Зарегистрирован: 06 янв 2018, 19:33
Репутация: 11
Настоящее имя: Юрий
Откуда: Липецкая область
Контактная информация:

Re: Шум с LPT?

Сообщение urry »

calabr писал(а): Должна работать нормалтно даже при 100 Ом.
Возможно не хватает тока на светодиод.
Мы точно говорим именно о R1, а не R3? Ибо ток на светодиод идет через R3.
Аватара пользователя
urry
Кандидат
Сообщения: 96
Зарегистрирован: 06 янв 2018, 19:33
Репутация: 11
Настоящее имя: Юрий
Откуда: Липецкая область
Контактная информация:

Re: Шум с LPT?

Сообщение urry »

kfmut писал(а): 817-ая оптопара на частоте 10кГц с нагрузкой в 10кОм ещё корректно работает?!
По факту на выходе оптопары и при 1к, и при 4,7к меандр небольшой амплитуды не от 0, а сдвинутый вверх, между 4 и 5 вольтами. А при 9,1к он красивый от 0 до 3,5 В. С 1к я начал, но...
calabr
Мастер
Сообщения: 937
Зарегистрирован: 04 янв 2019, 15:19
Репутация: 146
Настоящее имя: Calabr
Откуда: Киев
Контактная информация:

Re: Шум с LPT?

Сообщение calabr »

urry писал(а): 18 дек 2021, 19:59
calabr писал(а): Должна работать нормалтно даже при 100 Ом.
Возможно не хватает тока на светодиод.
Мы точно говорим именно о R1, а не R3? Ибо ток на светодиод идет через R3.
Если транзистор полностью открыдся, то и при 100 Ом R1 будет работать.
Если мало света, то транзистор при-откроется и не сможет тягаться с R1.
А ток и кол-во света - да от R3.
kfmut
Мастер
Сообщения: 1249
Зарегистрирован: 30 янв 2021, 21:34
Репутация: 147
Настоящее имя: Максим
Откуда: г.Тверь
Контактная информация:

Re: Шум с LPT?

Сообщение kfmut »

urry писал(а): сдвинутый вверх, между 4 и 5 вольтами
тогда товарищ calabr скорее всего прав
Ответить

Вернуться в «Электроника»