Драйвер Stk672-110.

Контроллеры, драйверы, датчики, управляющие устройства.
Iluha242
Новичок
Сообщения: 3
Зарегистрирован: 02 мар 2021, 14:19
Репутация: 0
Настоящее имя: Илья
Контактная информация:

Драйвер Stk672-110.

Сообщение Iluha242 »

Здравствуйте!
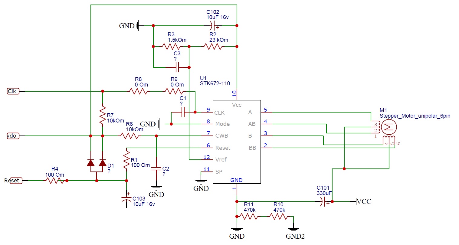
Попалась платка с данной микросхемой Stk672-110, нарисовал схемку по плате, прилагаю.
Как реализовать подключение управляющих сигналов (step, dir) к данной плате, микросхеме?
Извиняйте если мой вопрос слишком глуп, новичок в этой теме.
Вложения
stk672-110.jpg (1509 просмотров) <a class='original' href='./download/file.php?id=192893&mode=view' target=_blank>Загрузить оригинал (22.65 КБ)</a>
sxem.jpg (1509 просмотров) <a class='original' href='./download/file.php?id=192895&mode=view' target=_blank>Загрузить оригинал (142.7 КБ)</a>
STK672-110.PDF
(136.38 КБ) 136 скачиваний
sxem.jpg (1495 просмотров) <a class='original' href='./download/file.php?id=192898&mode=view' target=_blank>Загрузить оригинал (147.72 КБ)</a>
Последний раз редактировалось Iluha242 02 мар 2021, 15:36, всего редактировалось 1 раз.
kfmut
Мастер
Сообщения: 1249
Зарегистрирован: 30 янв 2021, 21:34
Репутация: 147
Настоящее имя: Максим
Откуда: г.Тверь
Контактная информация:

Re: Драйвер Stk672-110.

Сообщение kfmut »

Добрый!

Step это CLK будет, а для Dir нужно повесить перемычку на R5 и снять резистор R6, подключаться на NC, но это не точно, т.к. схема у вас явно с ошибками, а обратную сторону платы на фото видно плохо :wik:
Iluha242
Новичок
Сообщения: 3
Зарегистрирован: 02 мар 2021, 14:19
Репутация: 0
Настоящее имя: Илья
Контактная информация:

Re: Драйвер Stk672-110.

Сообщение Iluha242 »

Спасибо.
Обратную сторону платы перезалил, Схема вполне возможно что и с ошибками . но я вроде все прозвонил по ней.
kfmut
Мастер
Сообщения: 1249
Зарегистрирован: 30 янв 2021, 21:34
Репутация: 147
Настоящее имя: Максим
Откуда: г.Тверь
Контактная информация:

Re: Драйвер Stk672-110.

Сообщение kfmut »

Iluha242 писал(а): 02 мар 2021, 15:48 Обратную сторону платы перезалил
Ага, так значительно лучше. R6 снимаем, в R5 запаиваем перемычку. Пин RESET как "включалка" работает, видимо, при подачи 5V. Ток 1.4А на ШД будет, если я не ошибся с расчётами. Если что, то драйвер рассчитан на униполярные шаговые движки с шестью выводами.

PS резисторы R10/R11 у вас на схеме точно не того :freak_in_action:
PSS даташит ещё достаточно большую длительность импульса для Step указывает(20мкс), если к GRBL будете подключать, то там ЕМНИП по-умолчанию или 5мкс, или 10мкс, соответственно в настройках надо будет задать чего-нить типа 30-40мкс.
Iluha242
Новичок
Сообщения: 3
Зарегистрирован: 02 мар 2021, 14:19
Репутация: 0
Настоящее имя: Илья
Контактная информация:

Re: Драйвер Stk672-110.

Сообщение Iluha242 »

kfmut писал(а): 02 мар 2021, 16:13 если к GRBL будете подключать,
я из дремучего леса, онли Lpt
Пока TB6600 с Китая жду, решил чем есть поиграть . :stepper:
kfmut
Мастер
Сообщения: 1249
Зарегистрирован: 30 янв 2021, 21:34
Репутация: 147
Настоящее имя: Максим
Откуда: г.Тверь
Контактная информация:

Re: Драйвер Stk672-110.

Сообщение kfmut »

Iluha242 писал(а): 02 мар 2021, 17:04 я из дремучего леса, онли Lpt
Пока TB6600 с Китая жду, решил чем есть поиграть . :stepper:
Ну тогда это в вашем софте смотрите, матч или ещё чего :wik:
Аватара пользователя
urry
Кандидат
Сообщения: 96
Зарегистрирован: 06 янв 2018, 19:33
Репутация: 11
Настоящее имя: Юрий
Откуда: Липецкая область
Контактная информация:

Re: Драйвер Stk672-110.

Сообщение urry »

Iluha242 писал(а): Пока TB6600 с Китая жду
TB6600 настоящие, или то, что китайцы так называют?
Ответить

Вернуться в «Электроника»