Вот ты, блин, опять удалил картинки из своего сообщения.Crutch писал(а):Сложно будет подключить мое железо к этой плате? Что для этого надо еще докупать?
Как теперь ответить на вопрос, если никто не знает, что там у тебя.

Вот ты, блин, опять удалил картинки из своего сообщения.Crutch писал(а):Сложно будет подключить мое железо к этой плате? Что для этого надо еще докупать?

Использовать можно (если изменить нагрузочные сопротивления).ok-evgenij писал(а):Михаил, такой вопрос.
Есть желание попробовать StepMaster в паре с красной NCstudio.
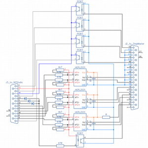
Порылся у себя, нашел оптроны HCPL 2530.
Можно ли использовать их для переходника, или ничего хорошего не получится?

Доктор Юровshalek писал(а):Я так понял, что переходник для синей платы то, что доктор прописал?

Проверим.shalek писал(а):Я так понял, что переходник для синей платы то, что доктор прописал?




Лучше поставить. Они для разрядки паразитной емкости в кабеле.shalek писал(а):На печатной плате появились резисторы по 4,7к - на схеме нет? Нужны?


Тогда придется подключать только кабелями. В плату уже не воткнешь.shalek писал(а):Разводку буду делать под утюг и типа такой.
Там подходящие номиналы. Я понимал, что это вопрос не простой, поэтому даже не стал подписывать элементы, а просто проставил номиналы. Про 480 Ом описался - ближайшее стандартное значение 470.shalek писал(а):В электронике знаю только про паяльник и как им паять. Поэтому слепо ставлю те номиналы, что на схеме.
Им там много не надо, и номиналы подтягивающих резисторов такие, что в переходник их можно не ставить, достаточно тех, что на плате.shalek писал(а):А вот про питание для HCPL2530 - подробней если можно.
Питание завести не сложно - достаточно на плате СтепМастера соединить на 6 пиновой гребенке 5В и Pin14 - тогда +5 В поступит на 14 пин.shalek писал(а):Лучше конечно не заводить питание, хотя если не получается, то можно.



С этим переходником - без вариантов. Только выдергивать и работать по очереди.shalek писал(а):А одновременно подключенные Mach3+Stepmaster к LPT и Ncstudio через опторазвязку к Stepmaster будут работать или нужно при работе Nc-шки выдергивать из LPT кабель. А пр работе в Mach3 выдергивать из Ncstudio? Мешать друг другу не будут? Или какой порядок при переходе с одной системы на другую?

Т. е. получается что переходник - продолжение кабеля Ncstudio (той стороны которая к фильтру). Вынимаем из фильтра кабель Ncstudio с переходником, а вставляем удлинитель с LPT порта.michael-yurov писал(а):С этим переходником - без вариантов. Только выдергивать и работать по очереди.

Ну, можно и в комп воткнуть в плату NCStudio.shalek писал(а):Т. е. получается что переходник - продолжение кабеля Ncstudio (той стороны которая к фильтру). Вынимаем из фильтра кабель Ncstudio с переходником, а вставляем удлинитель с LPT порта.michael-yurov писал(а):С этим переходником - без вариантов. Только выдергивать и работать по очереди.

Еще пока не проверял.shalek писал(а):Хорошо было бы если не трудно схемку переходника обновить с учетом изменений.
