Самодельный центроискаткль: процесс изготовления
Re: Самодельный центроискаткль: процесс изготовления
Есть очень интересная вещь для этой вещи AS 5040 магнитный энкодер, в нем несколько интерфейсов инкремент 256 имп на оборот, шим 0- 5 вольт 0- 360град и не пимню как называется 1024 имп не оборот и все это в одной микрухе и с верху магнит. Можно было использовать её в качестве датчика думаю получилась очень точная штука.
Re: Самодельный центроискаткль: процесс изготовления
на станках ищут ноль отверстия при помощи стрелочного индикатора закрепленного в шпиндиле и коромысла и его биения по окружности. думаю если получить электронный сигнал вместо механического то можно искать не колько цент отверстия но и контур ив этом деле мог бы помочь выше указанный датчик.
-
aftaev
- Зачётный участник

- Сообщения: 34042
- Зарегистрирован: 04 апр 2010, 19:22
- Репутация: 6194
- Откуда: Казахстан.
- Контактная информация:
Re: Самодельный центроискаткль: процесс изготовления
осталось реализовать 
Дилетанту сложные вещи кажутся очень простыми, и только профессионал понимает насколько сложна самая простая вещь
Кто хочет - ищет возможности, кто не хочет - ищет оправдание.
Найди работу по душе и тебе не придется работать.
Кто хочет - ищет возможности, кто не хочет - ищет оправдание.
Найди работу по душе и тебе не придется работать.
- Starik
- Опытный
- Сообщения: 136
- Зарегистрирован: 13 май 2012, 21:22
- Репутация: 17
- Откуда: Долгопрудный
Re: Самодельный центроискаткль: процесс изготовления
http://www.measureshop.biz/en/measuring ... -ip65.html -- подцепить через шнурок к компу и ловить центр с соточной скоростью...
- Сергей Саныч
- Мастер
- Сообщения: 9116
- Зарегистрирован: 30 май 2012, 14:20
- Репутация: 2858
- Откуда: Тюмень
- Контактная информация:
Re: Самодельный центроискаткль: процесс изготовления
Маленько доработал электрическую часть центроискателя Шерлока Холмса под свои нужды.
Поставил стабилизатор, чтобы можно было питать от 12 вольт и поменял полярность выходного сигнала. Теперь выходной транзистор открывается при срабатывании датчика, а не наоборот. Это позволило подключить на один вход несколько датчиков по схеме "проволочного ИЛИ" (у меня центроискатель и датчик длины инструмента).
Поставил стабилизатор, чтобы можно было питать от 12 вольт и поменял полярность выходного сигнала. Теперь выходной транзистор открывается при срабатывании датчика, а не наоборот. Это позволило подключить на один вход несколько датчиков по схеме "проволочного ИЛИ" (у меня центроискатель и датчик длины инструмента).
Чудес не бывает. Бывают фокусы.
- Nick
- Мастер
- Сообщения: 22776
- Зарегистрирован: 23 ноя 2009, 16:45
- Репутация: 1735
- Заслуга: Developer
- Откуда: Gatchina, Saint-Petersburg distr., Russia
- Контактная информация:
Re: Самодельный центроискаткль: процесс изготовления
А чем проволочное "И" не устраивает? Или там как обычно какая-то хитрость с электроникойSerg-tmn писал(а):Теперь выходной транзистор открывается при срабатывании датчика, а не наоборот. Это позволило подключить на один вход несколько датчиков по схеме "проволочного ИЛИ" (у меня центроискатель и датчик длины инструмента).
- Сергей Саныч
- Мастер
- Сообщения: 9116
- Зарегистрирован: 30 май 2012, 14:20
- Репутация: 2858
- Откуда: Тюмень
- Контактная информация:
Re: Самодельный центроискаткль: процесс изготовления
"Проволочное И" тут никак не подойдет. Хотя бы потому, что сигнал должен вырабатываться при срабатывании любого из датчиков.
Тут для наглядности вместо выходных транзисторов нарисованы обычные ключи, причем в состоянии для несработавших датчиков: Включить же последовательно два нормально замкнутых ключа никак не возможно, поскольку нижний контакт у обоих привязан к GND.
Тут для наглядности вместо выходных транзисторов нарисованы обычные ключи, причем в состоянии для несработавших датчиков: Включить же последовательно два нормально замкнутых ключа никак не возможно, поскольку нижний контакт у обоих привязан к GND.
Чудес не бывает. Бывают фокусы.
- Nick
- Мастер
- Сообщения: 22776
- Зарегистрирован: 23 ноя 2009, 16:45
- Репутация: 1735
- Заслуга: Developer
- Откуда: Gatchina, Saint-Petersburg distr., Russia
- Контактная информация:
Re: Самодельный центроискаткль: процесс изготовления
Т.е. GND второго нельзя подключить к out первого?Serg-tmn писал(а):поскольку нижний контакт у обоих привязан к GND.
- Алексс
- Почётный участник

- Сообщения: 2210
- Зарегистрирован: 20 июл 2012, 15:49
- Репутация: 266
- Заслуга: IQ32
- Настоящее имя: Алексей
- Откуда: Прага
- Контактная информация:
Re: Самодельный центроискаткль: процесс изготовления
раз пошло разбирательство, а нужен ли там транзистор (безотносительно подключения двух датчиков)??
для себя решаю подобную задачу:
не прокатит ?
хочу на выходе активный ноль для детекции обрывов и тп
для себя решаю подобную задачу:
не прокатит ?
хочу на выходе активный ноль для детекции обрывов и тп
Каждая собака, бегущая на поводке впереди хозяина, думает, что ведет его за собой.
- Сергей Саныч
- Мастер
- Сообщения: 9116
- Зарегистрирован: 30 май 2012, 14:20
- Репутация: 2858
- Откуда: Тюмень
- Контактная информация:
Re: Самодельный центроискаткль: процесс изготовления
GND - это общий провод, минус питания обоих датчиков. Датчики же активные, с питанием. я там голые контакты чисто условно нарисовал, на самом деле это транзисторные ключи (см схему Самодельный центроискаткль: процесс изготовления #245 - это центроискатель, а в датчике инструмента - оптопара Omron).Nick писал(а):Т.е. GND второго нельзя подключить к out первого?
Чудес не бывает. Бывают фокусы.
- Сергей Саныч
- Мастер
- Сообщения: 9116
- Зарегистрирован: 30 май 2012, 14:20
- Репутация: 2858
- Откуда: Тюмень
- Контактная информация:
Re: Самодельный центроискаткль: процесс изготовления
Вообще-то не по феншую, но если эта схема будет работать на обычный TTL-вход, например LPT, то, в принципе, пойдет. Хотя обычные КМОП-микросхемы не рассчитаны на работу с длинными линями (емкостная нагрузка). Полезно будет последовательно с выходом включить резистор ом на 100 примерно.Алексс писал(а):раз пошло разбирательство, а нужен ли там транзистор (безотносительно подключения двух датчиков)
И, кстати, что за схема?
Последний раз редактировалось Сергей Саныч 09 ноя 2013, 03:00, всего редактировалось 1 раз.
Чудес не бывает. Бывают фокусы.
- Алексс
- Почётный участник

- Сообщения: 2210
- Зарегистрирован: 20 июл 2012, 15:49
- Репутация: 266
- Заслуга: IQ32
- Настоящее имя: Алексей
- Откуда: Прага
- Контактная информация:
Re: Самодельный центроискаткль: процесс изготовления
В свободное время пытаюсь нарисовать схему на базе Стариковской для подключения щупа центроискателя и датчика высоты инструмента к одному входу месы.
Смысла лепить это непосредственно в щупы нет, а раз так, можно разгуляться. И светодиоды поставить и пищалку и что еще душе угодно. Выход TTL 5в для месы.
Смысла лепить это непосредственно в щупы нет, а раз так, можно разгуляться. И светодиоды поставить и пищалку и что еще душе угодно. Выход TTL 5в для месы.
Каждая собака, бегущая на поводке впереди хозяина, думает, что ведет его за собой.
- Сергей Саныч
- Мастер
- Сообщения: 9116
- Зарегистрирован: 30 май 2012, 14:20
- Репутация: 2858
- Откуда: Тюмень
- Контактная информация:
Re: Самодельный центроискаткль: процесс изготовления
Раз есть меса, стоит ли входы экономить?Алексс писал(а):пытаюсь нарисовать схему на базе Стариковской для подключения щупа центроискателя и датчика высоты инструмента к одному входу месы
Чудес не бывает. Бывают фокусы.
- Алексс
- Почётный участник

- Сообщения: 2210
- Зарегистрирован: 20 июл 2012, 15:49
- Репутация: 266
- Заслуга: IQ32
- Настоящее имя: Алексей
- Откуда: Прага
- Контактная информация:
Re: Самодельный центроискаткль: процесс изготовления
в linuxcnc только один вход probe. чтобы подключить два нужно городить дополнительные компоненты, которые вносят погрешности изза сервоцикла.
с другой стороны общение с mesa тоже через сервоцикл (надеюсь что так) и ничего, работает как-то.
просто не хочется к станку толстые сигнальные кабели тянуть. сейчас приспособился использовать патчкорды.
там и свитые пары есть и экранирование и стоит копейки.
с другой стороны общение с mesa тоже через сервоцикл (надеюсь что так) и ничего, работает как-то.
просто не хочется к станку толстые сигнальные кабели тянуть. сейчас приспособился использовать патчкорды.
там и свитые пары есть и экранирование и стоит копейки.
Каждая собака, бегущая на поводке впереди хозяина, думает, что ведет его за собой.
- Сергей Саныч
- Мастер
- Сообщения: 9116
- Зарегистрирован: 30 май 2012, 14:20
- Репутация: 2858
- Откуда: Тюмень
- Контактная информация:
Re: Самодельный центроискаткль: процесс изготовления
А ты посчитай, сколько это в миллиметрах. На "уточняющей" скорости 30-50 мм/мин.Алексс писал(а):чтобы подключить два нужно городить дополнительные компоненты, которые вносят погрешности изза сервоцикла.
Чудес не бывает. Бывают фокусы.
- Алексс
- Почётный участник

- Сообщения: 2210
- Зарегистрирован: 20 июл 2012, 15:49
- Репутация: 266
- Заслуга: IQ32
- Настоящее имя: Алексей
- Откуда: Прага
- Контактная информация:
Re: Самодельный центроискаткль: процесс изготовления
те разбиваешь мою мотивацию и веру в способности соединить две микросхемы 
Каждая собака, бегущая на поводке впереди хозяина, думает, что ведет его за собой.
- Сергей Саныч
- Мастер
- Сообщения: 9116
- Зарегистрирован: 30 май 2012, 14:20
- Репутация: 2858
- Откуда: Тюмень
- Контактная информация:
Re: Самодельный центроискаткль: процесс изготовления
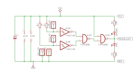
скажу больше, в той схеме и одной м/сх хватит. 74xxx132Алексс писал(а):те разбиваешь мою мотивацию и веру в способности соединить две микросхемы
я вот вообще без микросхем обошелся
Правда, контроля обрыва датчиков у меня нет, следует признать.
PS: такое подключение ТШ, как на схеме Старика, от дребезга контактов практически не защищает. Нужна еще RC-цепочка на входе.
Последний раз редактировалось Сергей Саныч 11 ноя 2013, 13:04, всего редактировалось 1 раз.
Чудес не бывает. Бывают фокусы.
- Алексс
- Почётный участник

- Сообщения: 2210
- Зарегистрирован: 20 июл 2012, 15:49
- Репутация: 266
- Заслуга: IQ32
- Настоящее имя: Алексей
- Откуда: Прага
- Контактная информация:
Re: Самодельный центроискаткль: процесс изготовления
только шмитта ?Serg-tmn писал(а):скажу больше, в той схеме и одной м/сх хватит
а какже борьба с наводками, дребезгом и тп ?Serg-tmn писал(а):я вот вообще без микросхем обошелся
Каждая собака, бегущая на поводке впереди хозяина, думает, что ведет его за собой.
- Алексс
- Почётный участник

- Сообщения: 2210
- Зарегистрирован: 20 июл 2012, 15:49
- Репутация: 266
- Заслуга: IQ32
- Настоящее имя: Алексей
- Откуда: Прага
- Контактная информация:
Re: Самодельный центроискаткль: процесс изготовления
пальцем, пальцем покажи. куда и сколько.Serg-tmn писал(а):Нужна еще RC-цепочка на входе.
Каждая собака, бегущая на поводке впереди хозяина, думает, что ведет его за собой.
- Сергей Саныч
- Мастер
- Сообщения: 9116
- Зарегистрирован: 30 май 2012, 14:20
- Репутация: 2858
- Откуда: Тюмень
- Контактная информация:
Re: Самодельный центроискаткль: процесс изготовления
кстати, только обратил внимание - контакты на твоей схеме они как, нормально замкнутые?Алексс писал(а):только шмитта ?
Чудес не бывает. Бывают фокусы.
