Самодельный центроискаткль: процесс изготовления

Конструкции станков, линейные перемещения, направляющие, передачи.
Аватара пользователя
nanthony
Мастер
Сообщения: 492
Зарегистрирован: 06 ноя 2013, 18:58
Репутация: 310
Настоящее имя: Антон Никифоров
Откуда: Москва
Контактная информация:

Re: Самодельный центроискаткль: процесс изготовления

Сообщение nanthony »

Приветствую Вас
Большое спасибо за ответ. Но, хочу вступить в полемику.
UAVpilot писал(а):Это первая ошибка. Ибо чем выше напряжение на контактах/шариках тем выше точность.
Учитывая то, что контроллер выдает 12 вольт для питания датчиков - можно все переделать на 561 серию. Точнее cd4093bc. Тогда на контакте будет 12 вольт.
UAVpilot писал(а):RC-цепочка в цепи контактов только мешает.
Это почему, позвольте спросить? А как же дребезг? При таких номиналах время зарядки кондера и срабатывание фильтра будет 1мс. Разве это не клево? Чем же помешает?
UAVpilot писал(а):Нет смысла. Выход должен быть с "открытым коллектором", активное состояние - замкнут на землю. Это позволяет на один вход вешать несколько разных датчиков.
Тут спорить не стану. Но, у меня, пока фантазии на датчики не хватает, а входов тьма. Посему и не парился. Но, полностью с вами соглашусь и подправлю схему.
UAVpilot писал(а):Зачем?
Для того, чтобы вот: если инструмент давит не на центр и не в "рабочую" область, то случается частичное срабатывание. Это видно по индикаторам. Что, мол, 1 пара шариков первой сработала.
Вариантов использования 2:
- притормозить подачу измерения (перейти к следующему шагу) или вручную отключить процесс
- перейти в обработку ошибки
Для этого надо, конечно, генерировать второй сигнал на другой вход контролера.
UAVpilot писал(а):Наоборот! Это не только ухудшает надёжность и сточность срабатывания, но и делает датчик полностью неработоспособным: в случае отклонения в сторону одной из пар шариков когда размыкается только эта пара датчик вообще не сработает.
Если датчик отюстирован, то не должно, а, если так произошло - датчик неработоспособен.
Кроме того: берем одноперую фрезу большого диаметра с заваленной торцевой кромкой. Иными словами, она давит на датчик не в центр, а в стороне от него.
Если реакция по первой сработавшей паре датчиков, то погрешность в сравнении с двухперой фрезой будет: люфт штифтов на косинус допустимого перекоса (кажись). А если срабатывают 3 отдельных датчика, то точность возрастает. Ибо когда датчик оперся на первую пару шариков - он, датчик, начинает естественным образом выравниваться. Скрадывая перекос. И приходит в точку срабатывания всех трех пар. Которая известна.
А если все три пары не сработали, например заклинило направляющие или ось земли перекосило, то инструмент продавливает дополнительный датчик и случается estop.
Или это опять мой воспаленный ум генерирует фуфло?
UAVpilot писал(а):Смотрите внимательнее - дитчик описанный в этой теме имеет 3 винта для юстирования.
Да, спасибо за указание. Слепой.

:thinking: А если снабдить датчик еще одной парой контактов, в основании, то, если инструмент давит на датчик и не срабатывают все три группы шариков, то можно генерировать estop по срабатыванию доп датчика в основании.
Я на собственной шкуре убедился, что станок скорее продавит датчик, чем проткнет попавшую под инструмент стружку. Текстолит протыкает или фрезу мелкую ломает на ура.
Лужу! Паяю! ЭВМ починяю! Дюралем фарцую! Наношу всякую другую неизгладимую пользу населению :)
nik1
Мастер
Сообщения: 8408
Зарегистрирован: 02 окт 2012, 07:37
Репутация: 3629
Откуда: Красногорск
Контактная информация:

Re: Самодельный центроискаткль: процесс изготовления

Сообщение nik1 »

Площадку под фрезу лучше выставить механически ровно, в сотку попасть не сложно
У меня датчики как раз на 4093, рс цепь есть, каждая группа шаров - контактов заведена на отдельный триггер
Датчики Работают довольно точно и стабильно
Аватара пользователя
nanthony
Мастер
Сообщения: 492
Зарегистрирован: 06 ноя 2013, 18:58
Репутация: 310
Настоящее имя: Антон Никифоров
Откуда: Москва
Контактная информация:

Re: Самодельный центроискаткль: процесс изготовления

Сообщение nanthony »

nik1 писал(а):Площадку под фрезу лучше выставить механически ровно, в сотку попасть не сложно
У меня датчики как раз на 4093, рс цепь есть, каждая группа шаров - контактов заведена на отдельный триггер
Датчики Работают довольно точно и стабильно
Ясен пень, что ставить и юстировать надо точно. Вопросов, которые я пытаюсь решить, два:
1. что делать если перекосило? Ну надавили не в центр и крышка по штифтам пошла косо. А штифты из гвоздя не шлифованного пальцем деланы.
2. А если датчик чуйку потерял и клюв нагрел и шары у него вспотели и вон... Окислились, а инструмент продолжает давить при измерении. Что будет?

Хотя, если не учитывать электрический контакт со шпинделем на землю станка... Это у меня от моего нынешнего куска текстолита, послевкусие, так сказать.

А у Вас триггеры каждый на шину или как я "изобрел" - каскадом?
Лужу! Паяю! ЭВМ починяю! Дюралем фарцую! Наношу всякую другую неизгладимую пользу населению :)
nik1
Мастер
Сообщения: 8408
Зарегистрирован: 02 окт 2012, 07:37
Репутация: 3629
Откуда: Красногорск
Контактная информация:

Re: Самодельный центроискаткль: процесс изготовления

Сообщение nik1 »

Чет ты усложняешь,
шары от подшев, оськи от фрез, очень ровные
У меня работает так, задаю высоту , зависит от длины фрезы
Сперва едет быстро при подходе снижает скорость , на пониженной мерит
Если я ошибусь с заданием длины быстрого хода, то заедет в датчик :)
Датчик сделан так, что в этом случае сломается специальный штифт и датчик не пострадает
Вообще можно поставить во внутрь микрик и завести его на стоп
У меня по схеме выходы триггеров объедены на один выход

647 пост
http://cnc-club.ru/forum/viewtopic.php? ... &start=640
Аватара пользователя
Serg
Мастер
Сообщения: 21923
Зарегистрирован: 17 апр 2012, 14:58
Репутация: 5183
Заслуга: c781c134843e0c1a3de9
Настоящее имя: Сергей
Откуда: Москва
Контактная информация:

Re: Самодельный центроискаткль: процесс изготовления

Сообщение Serg »

nanthony писал(а):Учитывая то, что контроллер выдает 12 вольт для питания датчиков - можно все переделать на 561 серию. Точнее cd4093bc. Тогда на контакте будет 12 вольт.
А лучше больше!
nanthony писал(а):Это почему, позвольте спросить? А как же дребезг? При таких номиналах время зарядки кондера и срабатывание фильтра будет 1мс. Разве это не клево? Чем же помешает?
Конденсатор в таком включении сдвинет момент срабатывания датчика, т.е. ухудшить точность.
nanthony писал(а):Для того, чтобы вот: если инструмент давит не на центр и не в "рабочую" область, то случается частичное срабатывание.
Главная задача датчика - сработать при любом, даже самом слабом касании, т.е. при размыкании любых контактов.
nanthony писал(а): А если снабдить датчик еще одной парой контактов, в основании, то, если инструмент давит на датчик и не срабатывают все три группы шариков, то можно генерировать estop по срабатыванию доп датчика в основании.
Я даже делал такой датчик, но считаю, что это не имеет особого смысла, особенно для компактных хобийных датчиков - слишком сильно увеличиваются габариты. В эти габариты лучше уж затолкать схему для беспроводной связи, а то народ включает шпиндель с установленным датчиком на несколько порядков чаще, чем въезжает оным в стол. :)

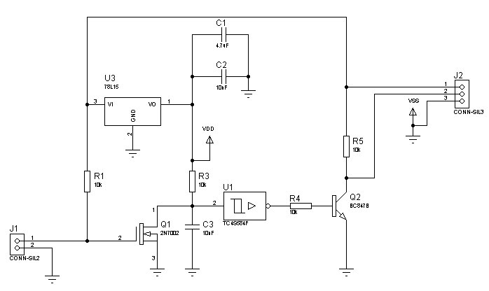
Буржуи виндовый комп запустили, так что вот вам моя схемка:
Plate-MP3.png
Plate-MP3.png (2.03 КБ) 5096 просмотров
Триггер Шмидта стоит высоковольтный (до 15В) - это для того, чтобы датчик был совместим с 24-вольтовой станочной логикой.
Последний раз редактировалось Serg 14 сен 2014, 13:21, всего редактировалось 1 раз.
Я не Христос, рыбу не раздаю, но могу научить, как сделать удочку...
Аватара пользователя
nanthony
Мастер
Сообщения: 492
Зарегистрирован: 06 ноя 2013, 18:58
Репутация: 310
Настоящее имя: Антон Никифоров
Откуда: Москва
Контактная информация:

Re: Самодельный центроискаткль: процесс изготовления

Сообщение nanthony »

nik1 писал(а):Чет ты усложняешь
"А если бы он вез патроны?" :D
Хочется все предусмотреть. И рыбку съесть и на люстре покачаться. Я-то новичок. Ламер, так сказать. Единственное, что мне дано - верхний непарный отросток туловища и в нем некоторое количество серого вещества. Но фрезу об датчик системы "текстолита кусок" я уже обломал. И в стол втыкал. (другую, к сожалению). И остановился я в задумчивости - а чего бы такого придумать, чтобы от подобного рода косяков избавиться. Вариант: "Не подходи к станку" - не предлагать! :)
UAVpilot писал(а):В эти габариты лучше уж затолкать схему для беспроводной связи
Может и лучше, только зачем это баловство? Провод - он завсегда надежнее. Что поиск центра, что проверка высоты, что смена инструмента - все операции ручные (если нет автозаменялки). Посему уследить не сложно, а вот радио может глючить. А инфракрасный канал - тем паче. Да еще батарейка. А сядет? А вспомнить про "чем выше напряжение тем лучше"... Не. По-моему не вариант.
Совсем другое дело, если станок и так на волос от стола или детали и едет дальше. Он же отломает все что отломается и фамилию не спросит. А в этой ситуации уже нажать большую красную кнопку "STOP" можно успеть только чтобы начать играть похоронный марш по безвременно ушедшей фрезе или датчику или детали.
UAVpilot писал(а):а то народ включает шпиндель с установленным датчиком на несколько порядков чаще, чем въезжает оным в стол
Ну, это тоже можно решить. Например, если датчик воткнут в шпиндель, то можно завести с него сигнал на инвертор, мол "не вздумай начать крутиться". Можно хоть на рэлюху шпиндель завести и управлять его включением. Типа если probe работает - сначала выключаем реле шпинделя. Для такого даже никаких доп сигналов/триггеров не трэбо. Но, если наверняка, то коль датчик подключен (проводом от трубки телефонной, например) - то там сразу один провод в инвертор. Пока датчик из шпинделя не вынешь (пока он 0 не потеряет) - шпинделю запрещено оживать и, тем более, вращаться.
UAVpilot писал(а):А лучше больше!
http://www.compel.ru/infosheet/AIMTEC/AM1D-1224DZ/ можно вот такой штучкой. Велика, конечно, кольчужка, но напругу на датчике можно поднять. А логику оставить 5/12 вольтовой. И КПД куда выше чем у LM'ок. И развязка. А если схему вынести наружу (24В на датчике можно передать по проводу достаточно далеко), то размер на скорость не повлияет. И сразу вопрос с размером отпадает.
UAVpilot писал(а):Триггер Шмидта стоит высоковольтный (до 15В) - это для того, чтобы датчик был совместим с 24-вольтовой станочной логикой.
Идея с половым транзистором на входе датчика - хороша! Защиту от дизы обеспечивает. Это, конечно, тоже маааааленький RC фильтр, но, спорить не стану, он иной и лучше. Не 1мс, а 60нс. Что круче. Бесспорно.

А почему схема с открытым стоком Вам понравилась меньше, чем схема с открытым коллектором? Я принципиальной разницы не узрел. Я, конечно, без подтяжек к питанию нарисовал. Но, разве, такая схема не реализует Z-состояние на стоке? Появилась на базе/затворе единичка - хренась эмитер/исток на землю и ну давай активный ноль пропагандировать на шине, подключенной к коллектору/стоку.

Не, опять туплю?
Лужу! Паяю! ЭВМ починяю! Дюралем фарцую! Наношу всякую другую неизгладимую пользу населению :)
Аватара пользователя
Predator
Мастер
Сообщения: 9583
Зарегистрирован: 18 июл 2013, 18:26
Репутация: 2531
Контактная информация:

Re: Самодельный центроискаткль: процесс изготовления

Сообщение Predator »

nanthony писал(а):Идея с половым транзистором на входе
Не покажете, что за новый тип транзистора такой, уж очень интересно стало? :think:
Это наверное такой большой, зелёный и на полу лежит, да?
Аватара пользователя
ukr-sasha
Мастер
Сообщения: 3401
Зарегистрирован: 21 мар 2011, 07:47
Репутация: 2181
Настоящее имя: Украинец Александр Григорьевич
Откуда: Киев, Украина
Контактная информация:

Re: Самодельный центроискаткль: процесс изготовления

Сообщение ukr-sasha »

nanthony писал(а):Например, если датчик воткнут в шпиндель, то можно завести с него сигнал на инвертор, мол "не вздумай начать крутиться"
На некоторых пром.станках фреза измеряется во вращении...
Аватара пользователя
nanthony
Мастер
Сообщения: 492
Зарегистрирован: 06 ноя 2013, 18:58
Репутация: 310
Настоящее имя: Антон Никифоров
Откуда: Москва
Контактная информация:

Re: Самодельный центроискаткль: процесс изготовления

Сообщение nanthony »

ukr-sasha писал(а):На некоторых пром.станках фреза измеряется во вращении...
Это "Пром", а я еще маленький, мне бы с "хоббитом" разобраться.
А будь возможность сделать и чугуния датчик - я бы сделал. Тогда не жалко и вращающейся фрезой. Но большому станку - большой датчик. Там можно и направляющие уже каленые шлифануть и много чего сделать такого, чего на хоббийном не сделать.

Вот взять, хотя бы, направляющие и крепеж. Ведь больше чем М3 резьба - уже роскошь. А как подывышся из чего зроблены винты, что в продаже - понимаешь, что на 1 градус нагрева их на 1 мм уведет. И еще если для них посадку сделать небольшую, то нагреется и распухнет и клина словит. ............. это я все про патроны...... простите :)
Лужу! Паяю! ЭВМ починяю! Дюралем фарцую! Наношу всякую другую неизгладимую пользу населению :)
Аватара пользователя
nanthony
Мастер
Сообщения: 492
Зарегистрирован: 06 ноя 2013, 18:58
Репутация: 310
Настоящее имя: Антон Никифоров
Откуда: Москва
Контактная информация:

Re: Самодельный центроискаткль: процесс изготовления

Сообщение nanthony »

Predator писал(а):Это наверное такой большой, зелёный и на полу лежит, да?
Ну что Вы такое говорите-предполагаете?
Это как загадка из "Мурзилки" в моем детстве. "Красное вонючее между ног болтается на Я называется". Гусары молчать! Это мотоцикл "Ява"!
Тут же речь про полупроводниковый прибор с дырками :)
Полевой транзистор - он в поле должен быть. Сейчас как раз страда. А половой..... простите за оффтоп - это тот что в этой схеме и других подобных устанавливается :) По-"ихому" MOS-PET. Т.е. "московский зверёк" (вот бы не проговориться...). Если хотите :) А половой - потому что в жертвенный стол тычется, т.е. в пол станка.
Нервана, я предупреждал..... :D
Лужу! Паяю! ЭВМ починяю! Дюралем фарцую! Наношу всякую другую неизгладимую пользу населению :)
Аватара пользователя
Serg
Мастер
Сообщения: 21923
Зарегистрирован: 17 апр 2012, 14:58
Репутация: 5183
Заслуга: c781c134843e0c1a3de9
Настоящее имя: Сергей
Откуда: Москва
Контактная информация:

Re: Самодельный центроискаткль: процесс изготовления

Сообщение Serg »

nanthony писал(а):Может и лучше, только зачем это баловство? Провод - он завсегда надежнее. Что поиск центра, что проверка высоты, что смена инструмента - все операции ручные (если нет автозаменялки).
Как это ни странно, но "провод наматывают на датчик" именно на станках с ручной сменой. Поставили датчик, померяли, на радостях загрузили УП, запустили, а датчик-то в шпинделе...
nanthony писал(а):Да еще батарейка. А сядет? А вспомнить про "чем выше напряжение тем лучше"... Не. По-моему не вариант.
Поднять напряжение не проблема. У меня тут есть тестовый вариант, по расчётам получается, что батарейки ААА хватит месяца на 4, посмотрим что натурные испытания покажут. А можно ведь и аккумулятор поставить...
nanthony писал(а):Например, если датчик воткнут в шпиндель, то можно завести с него сигнал на инвертор, мол "не вздумай начать крутиться".
Откуда именно возьмётся этот сигнал?
nanthony писал(а):Это, конечно, тоже маааааленький RC фильтр, но, спорить не стану, он иной и лучше. Не 1мс, а 60нс. Что круче. Бесспорно.
Вы упустили один важный момент - такой фильтр не задерживает сигнал размыкания контактов, он задерживает только сигнал замыкания, т.е. даже в самом начале дребезга контактов мы получаем чёткий сигнал.
nanthony писал(а):А почему схема с открытым стоком Вам понравилась меньше, чем схема с открытым коллектором? Я принципиальной разницы не узрел.
Ну принципиальной разницы и нет. :) Разве что TTL уровнями не всякий полевик можно быстро и надёжно открыть не перегрузив выход. Да и этих BC847B у меня несколько тысяч ещё осталось. :)
Я так и не смог придумать для чего может понадобится Z-состояние на входе для датчиков, а вот подтягивающий резистор нужен всегда.
ukr-sasha писал(а):На некоторых пром.станках фреза измеряется во вращении...
Фреза - да, но об неподвижный датчик. :)
Я не Христос, рыбу не раздаю, но могу научить, как сделать удочку...
Аватара пользователя
Predator
Мастер
Сообщения: 9583
Зарегистрирован: 18 июл 2013, 18:26
Репутация: 2531
Контактная информация:

Re: Самодельный центроискаткль: процесс изготовления

Сообщение Predator »

nanthony писал(а):Полевой транзистор - он в поле должен быть
Такую версию я тоже слышал, лет 20 назад, смеялись тогда долго над одним умником :hehehe:
PS: Кстати, про «большой, зелёный» я именно оттуда и взял. Он так и ответил на вопрос:
- Что такое полевой трансзистор?
- Это такой большой, зёленый транзистор, используется в полях.
:hehehe:
Аватара пользователя
nanthony
Мастер
Сообщения: 492
Зарегистрирован: 06 ноя 2013, 18:58
Репутация: 310
Настоящее имя: Антон Никифоров
Откуда: Москва
Контактная информация:

Re: Самодельный центроискаткль: процесс изготовления

Сообщение nanthony »

UAVpilot писал(а):Как это ни странно, но "провод наматывают на датчик" именно на станках с ручной сменой. Поставили датчик, померяли, на радостях загрузили УП, запустили, а датчик-то в шпинделе...
Невнимательность, человеческий фактор и прочие ошибки в цепочке рибонуклеопротеиновой кислоты - никто не отменял. Сам отношусь к людям не внимательным и, иногда, даже рассеянным.
UAVpilot писал(а):Поднять напряжение не проблема.
Вопрос не в напруге, а в том, что Вы сами говорите про размеры, но увеличиваете их за счет аккумулятора и прочих поднимающих напругу элементов. И уж точно, если такой датчик в шпинделе раскрутится и батарейка из него вылетит - поучится хорошая пуля.
UAVpilot писал(а):Откуда именно возьмётся этот сигнал?
Ну, наличие нуля через цангу. Датчик если включен, но не вкручен - нуля на "пыпыске" за которую его вешают - нет.
Хотя не у каждого шпинделя есть земля на цанге. Можно тогда "крокодил" сделать. Но у меня земля тама есть. Ну, у станка моего, конечно. У меня лично и цанги-то нет. :D
UAVpilot писал(а):Вы упустили один важный момент - такой фильтр не задерживает сигнал размыкания контактов
Не могу спорить с очевидным. Другое дело, что я хотел избежать постоянного потребления электроэнергии. Хотя, если учесть тот факт, что проверка происходит в два этапа "подъехал-разомкнул-медленно отъехал-замкнул", то используются оба варианта. И на размыкание и на замыкание. Т.е. в одном из случАев задержка замыкания срабатывает все-таки.
UAVpilot писал(а):Да и этих BC847B у меня несколько тысяч ещё осталось
Ну, это аргумент, против которого не попрешь :) И, спорить не стану, с простым транзюком - это проще. Привычнее чтоли?
UAVpilot писал(а):Фреза - да, но об неподвижный датчик.
Ага, а датчик каленый шлифованный и его даже поцарапать сложно. Тут крути-не крути. Один хрен ему ничегошеньки не будет. Ну, если не "с дуру" и "не фрезой", конечно.
Мой-то случАй куда сложнее: материал либо дюралюминий с плексигласом либо вааще полистирол какой-ни то. Мне щя вытачить нормальную деталь негде. А даже если ее и заказывать у кого точить, то надо УП состряпать, чертежи подготовить и сначала "на тряпошном" потреннироваться. Я уж не говорю про закалку и шлифовку. Это вообще мне было доступно только на заводе 25 лет тому назад.
Лужу! Паяю! ЭВМ починяю! Дюралем фарцую! Наношу всякую другую неизгладимую пользу населению :)
nik1
Мастер
Сообщения: 8408
Зарегистрирован: 02 окт 2012, 07:37
Репутация: 3629
Откуда: Красногорск
Контактная информация:

Re: Самодельный центроискаткль: процесс изготовления

Сообщение nik1 »

Я как сделал себе коробочку под датчик с концевиком, так теперь ни каких пробоем с проводом
Все надежно блокируется от случайного запуска
Ну и конечно автоматическое переключение на датчик это очень удобно :good:
Аватара пользователя
Serg
Мастер
Сообщения: 21923
Зарегистрирован: 17 апр 2012, 14:58
Репутация: 5183
Заслуга: c781c134843e0c1a3de9
Настоящее имя: Сергей
Откуда: Москва
Контактная информация:

Re: Самодельный центроискаткль: процесс изготовления

Сообщение Serg »

nanthony писал(а):Вопрос не в напруге, а в том, что Вы сами говорите про размеры, но увеличиваете их за счет аккумулятора и прочих поднимающих напругу элементов.
Напруга поднимается 4-5 детальками: дросселем, размером не более корпуса SO8, чипом в корпусе sot23, парой резисторов 0603 и одним конденсатором 0805. В прочем кондесатор по любому нужен.
Всё это вместе с остальной схемой легко помещается на обратной стороне платы с шариками в датчике внешним диаметром 40-45мм. Аккумулятор - "таблетка" диаметром в рублёвую монету и толщиной в две. Однако беспроводность того стоит.
А по поводу аварийного концевика я считаю, что то место, которое он может занять лучше просто оставить пустым, чтобы увеличить максимальный ход щупа на это расстояние. Как правило измерения делаются медленно и всегда можно успеть нажать E-Stop если датчик поехал дальше чем надо, тут как раз большой рабочий ход и поможет.
nanthony писал(а):Ну, наличие нуля через цангу.
все эти цанги/хвостовики со временем покрываются окислами и контакт получается ненадёжным. Опять-же использовать цепи защитного заземления дла передачи сигналов весьма чревато...
nanthony писал(а):Хотя, если учесть тот факт, что проверка происходит в два этапа "подъехал-разомкнул-медленно отъехал-замкнул", то используются оба варианта. И на размыкание и на замыкание. Т.е. в одном из случАев задержка замыкания срабатывает все-таки.
Отъезжаем в любом случае на очень маленькой скорости и там эта задержка уже не мешает, зато подъезжать до касания можно на приличной скорости. Например на станке с рабочим расстоянием по Z в 450мм от 0 до поверхности стола датчик едет аж полминуты на скорости 1000мм/мин. Тут кто-нибудь есть, у кого датчик едет до касания на такой скорости?.. :)
nik1 писал(а):Я как сделал себе коробочку под датчик с концевиком, так теперь ни каких пробоем с проводом
Все надежно блокируется от случайного запуска
Это пока ты его не захотел в магазин автосменщика засунуть... :)
Я не Христос, рыбу не раздаю, но могу научить, как сделать удочку...
nik1
Мастер
Сообщения: 8408
Зарегистрирован: 02 окт 2012, 07:37
Репутация: 3629
Откуда: Красногорск
Контактная информация:

Re: Самодельный центроискаткль: процесс изготовления

Сообщение nik1 »

Мне не очень выгодно ставить щуп в сменщик из за более долгого времени смены
Очень часто делаю детали с большим количеством переворотов
Например сверление по торцам , 3-4 переворота , каждый раз ездить за датчиком долго, быстрее руками поменять
Вот если бы сменщик был бы быстрый, то тогда да
Аватара пользователя
Сергей Саныч
Мастер
Сообщения: 9116
Зарегистрирован: 30 май 2012, 14:20
Репутация: 2858
Откуда: Тюмень
Контактная информация:

Re: Самодельный центроискаткль: процесс изготовления

Сообщение Сергей Саныч »

Вариант "на замыкание" лучше не использовать, тем более на замыкание с маленькой скоростью. Лучше быстро отъехать после первого размыкания на 1-2 мм (до замыкания контактов и с некоторым запасом), а затем делать точный заход, тоже на размыкание.
Чудес не бывает. Бывают фокусы.
nik1
Мастер
Сообщения: 8408
Зарегистрирован: 02 окт 2012, 07:37
Репутация: 3629
Откуда: Красногорск
Контактная информация:

Re: Самодельный центроискаткль: процесс изготовления

Сообщение nik1 »

Сергей Саныч, а чем плохо срабатывание на замыкание?
Аватара пользователя
Serg
Мастер
Сообщения: 21923
Зарегистрирован: 17 апр 2012, 14:58
Репутация: 5183
Заслуга: c781c134843e0c1a3de9
Настоящее имя: Сергей
Откуда: Москва
Контактная информация:

Re: Самодельный центроискаткль: процесс изготовления

Сообщение Serg »

Сергей Саныч писал(а):Вариант "на замыкание" лучше не использовать,
Это понятно, я просто в качестве примера - ведь никому не придёт в голову делать уточняющий отъезд на большой скорости. :)
nik1 писал(а):Сергей Саныч, а чем плохо срабатывание на замыкание?
Точностью и надёжностью - замыкания может и не произойти или произойти сильно позже, пока пружина не продавит плёнку окислов. А размыкание произойдёт гарантированно.
Я не Христос, рыбу не раздаю, но могу научить, как сделать удочку...
nik1
Мастер
Сообщения: 8408
Зарегистрирован: 02 окт 2012, 07:37
Репутация: 3629
Откуда: Красногорск
Контактная информация:

Re: Самодельный центроискаткль: процесс изготовления

Сообщение nik1 »

Тут наверное еще зависит от силы пружины
Сколько раз проверял практически всегда сотка - две попадает
Но по возможности попробую сравнить с работой на размыкание :)
Закрыто

Вернуться в «Механика»