Генерация G-кода, из текста, рисунка, и файлов PLT, DXF
- selenur
- Почётный участник

- Сообщения: 4605
- Зарегистрирован: 21 авг 2013, 19:44
- Репутация: 1622
- Настоящее имя: Сергей
- Откуда: Новый Уренгой
- Контактная информация:
Re: Генерация G-кода, из текста, рисунка, и файлов PLT, DXF
Ну вот выложил тестовую версию программы:
[youtube]https://youtu.be/LL_5AlwwpHg[/youtube]
ну и ссылка на тестовую версию: https://www.selenur.ru/DownloadsApp/TestVersion.zip
[youtube]https://youtu.be/LL_5AlwwpHg[/youtube]
ну и ссылка на тестовую версию: https://www.selenur.ru/DownloadsApp/TestVersion.zip
Мой сайт: http://selenur.ru
Исходники моих программ: https://github.com/selenur
Instagram https://www.instagram.com/zheigurov/
Исходники моих программ: https://github.com/selenur
Instagram https://www.instagram.com/zheigurov/
-
X-Ray
- Мастер
- Сообщения: 600
- Зарегистрирован: 04 фев 2016, 23:06
- Репутация: 275
- Настоящее имя: Дамир
- Контактная информация:
Re: Генерация G-кода, из текста, рисунка, и файлов PLT, DXF
G2-G3 в ней используются? У себя всё таки хочу их ввести. Тегать принадлежность точек к дугам, а затем заменять на G2-G3
Программа GGEasy (фрезеровка из гербера, производство ПП на ЧПУ) GERBER_X3/releases
Прежде чем писать о багах проверьте, является ли ваша версия последней!
Баги - глюки и ПРЕДЛОЖЕНИЯ(Хотелки) писать СЮДА!!! Багтрекер
Тестовая версия
Прежде чем писать о багах проверьте, является ли ваша версия последней!
Баги - глюки и ПРЕДЛОЖЕНИЯ(Хотелки) писать СЮДА!!! Багтрекер
Тестовая версия
- selenur
- Почётный участник

- Сообщения: 4605
- Зарегистрирован: 21 авг 2013, 19:44
- Репутация: 1622
- Настоящее имя: Сергей
- Откуда: Новый Уренгой
- Контактная информация:
Re: Генерация G-кода, из текста, рисунка, и файлов PLT, DXF
Уже поддержка g2, g3 есть, скоро покажу.
Мой сайт: http://selenur.ru
Исходники моих программ: https://github.com/selenur
Instagram https://www.instagram.com/zheigurov/
Исходники моих программ: https://github.com/selenur
Instagram https://www.instagram.com/zheigurov/
-
X-Ray
- Мастер
- Сообщения: 600
- Зарегистрирован: 04 фев 2016, 23:06
- Репутация: 275
- Настоящее имя: Дамир
- Контактная информация:
Re: Генерация G-кода, из текста, рисунка, и файлов PLT, DXF
А как реализовал? Или другую библиотеку для расчётов использовал.
Программа GGEasy (фрезеровка из гербера, производство ПП на ЧПУ) GERBER_X3/releases
Прежде чем писать о багах проверьте, является ли ваша версия последней!
Баги - глюки и ПРЕДЛОЖЕНИЯ(Хотелки) писать СЮДА!!! Багтрекер
Тестовая версия
Прежде чем писать о багах проверьте, является ли ваша версия последней!
Баги - глюки и ПРЕДЛОЖЕНИЯ(Хотелки) писать СЮДА!!! Багтрекер
Тестовая версия
- selenur
- Почётный участник

- Сообщения: 4605
- Зарегистрирован: 21 авг 2013, 19:44
- Репутация: 1622
- Настоящее имя: Сергей
- Откуда: Новый Уренгой
- Контактная информация:
Re: Генерация G-кода, из текста, рисунка, и файлов PLT, DXF
У меня все данные хранятся в виде примитивов, например: траектория - содержит просто список точек, дуга - содержит координаты центра, координаты начальной и конечной точки, начальный и конечный угол, диаметр по двум осям, и угол поворота, т.к. дуга может описывать не только окружность, но и овал, который может быть повернут на некий угол.
Если у примитива дуга попытаться получить список точек, аналогично тому как это делается у примитива траектория, то программа сформирует набор точек, полученные апроксимацией дуги.
В результате чего можно формировать G-код используя только G1, а можно использовать G2, G3.
Мой сайт: http://selenur.ru
Исходники моих программ: https://github.com/selenur
Instagram https://www.instagram.com/zheigurov/
Исходники моих программ: https://github.com/selenur
Instagram https://www.instagram.com/zheigurov/
- Курдль
- Мастер
- Сообщения: 2174
- Зарегистрирован: 20 мар 2018, 16:55
- Репутация: 282
- Настоящее имя: Курдль Энтеропийский
- Откуда: Msk
- Контактная информация:
Re: Генерация G-кода, из текста, рисунка, и файлов PLT, DXF
А у меня вот что есть!
И сделано оно с помощью этой программы
Спасибо Сергею!
И сделано оно с помощью этой программы
Спасибо Сергею!
Мой сайт: https://cnc-hobby.ru
- selenur
- Почётный участник

- Сообщения: 4605
- Зарегистрирован: 21 авг 2013, 19:44
- Репутация: 1622
- Настоящее имя: Сергей
- Откуда: Новый Уренгой
- Контактная информация:
Re: Генерация G-кода, из текста, рисунка, и файлов PLT, DXF
Иногда вот тоже думаю такие часики сделать, а пока на утюге вот такие спаял часики https://www.instagram.com/p/CQRdfybJXY2/
Мой сайт: http://selenur.ru
Исходники моих программ: https://github.com/selenur
Instagram https://www.instagram.com/zheigurov/
Исходники моих программ: https://github.com/selenur
Instagram https://www.instagram.com/zheigurov/
- Курдль
- Мастер
- Сообщения: 2174
- Зарегистрирован: 20 мар 2018, 16:55
- Репутация: 282
- Настоящее имя: Курдль Энтеропийский
- Откуда: Msk
- Контактная информация:
Re: Генерация G-кода, из текста, рисунка, и файлов PLT, DXF
Прикольные. Но мелькают сильно и наверное сильно светят. Такие хорошо в свой магазинчик или офис (чтоб внимание привлекали).
А газоразрядные (NIXIE, как их называют в мире) хороши именно дома. Типа "тёплый ламповый свет"
Кроме шуток - их свет действительно завораживает. Все-таки плазма, как ни крути, причем настоящая
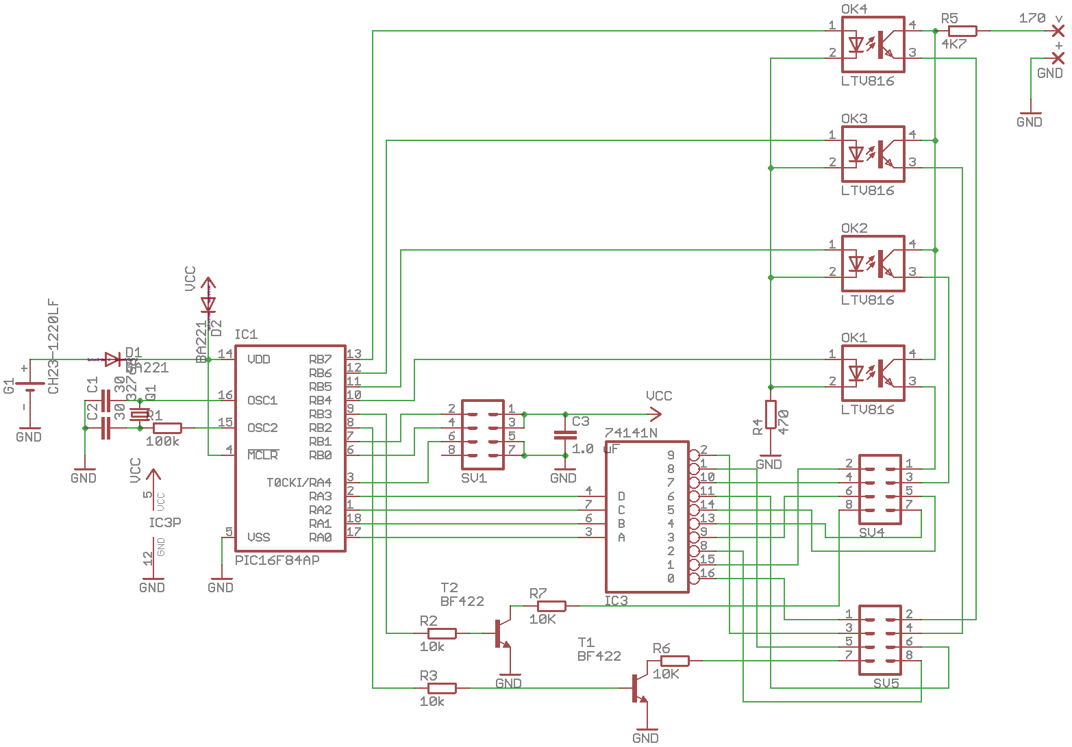
Если понадобится схема - могу подбросить. Все, что опубликованы в интернете, имеют определенные изъяны.
Там всего 2 микросхемы и парочка транзисторов нужна. Ну и не следует забывать, что напряжение индикации 170В.
Мой сайт: https://cnc-hobby.ru
- selenur
- Почётный участник

- Сообщения: 4605
- Зарегистрирован: 21 авг 2013, 19:44
- Репутация: 1622
- Настоящее имя: Сергей
- Откуда: Новый Уренгой
- Контактная информация:
Re: Генерация G-кода, из текста, рисунка, и файлов PLT, DXF
Это я для мастерской сделал, мастерская почти обустроена как хотел, и теперь в ней появляюсь не для того чтобы что-то обустроить, а именно что-бы творить... И время начало мимолетно пролетать, и сложно понимать сколько времени...Курдль писал(а): ↑10 авг 2021, 10:40Прикольные. Но мелькают сильно и наверное сильно светят. Такие хорошо в свой магазинчик или офис (чтоб внимание привлекали).
А газоразрядные (NIXIE, как их называют в мире) хороши именно дома. Типа "тёплый ламповый свет"
Кроме шуток - их свет действительно завораживает. Все-таки плазма, как ни крути, причем настоящая
Если понадобится схема - могу подбросить. Все, что опубликованы в интернете, имеют определенные изъяны.
Там всего 2 микросхемы и парочка транзисторов нужна. Ну и не следует забывать, что напряжение индикации 170В.
Мой сайт: http://selenur.ru
Исходники моих программ: https://github.com/selenur
Instagram https://www.instagram.com/zheigurov/
Исходники моих программ: https://github.com/selenur
Instagram https://www.instagram.com/zheigurov/
-
X-Ray
- Мастер
- Сообщения: 600
- Зарегистрирован: 04 фев 2016, 23:06
- Репутация: 275
- Настоящее имя: Дамир
- Контактная информация:
Re: Генерация G-кода, из текста, рисунка, и файлов PLT, DXF
Программа GGEasy (фрезеровка из гербера, производство ПП на ЧПУ) GERBER_X3/releases
Прежде чем писать о багах проверьте, является ли ваша версия последней!
Баги - глюки и ПРЕДЛОЖЕНИЯ(Хотелки) писать СЮДА!!! Багтрекер
Тестовая версия
Прежде чем писать о багах проверьте, является ли ваша версия последней!
Баги - глюки и ПРЕДЛОЖЕНИЯ(Хотелки) писать СЮДА!!! Багтрекер
Тестовая версия
- Курдль
- Мастер
- Сообщения: 2174
- Зарегистрирован: 20 мар 2018, 16:55
- Репутация: 282
- Настоящее имя: Курдль Энтеропийский
- Откуда: Msk
- Контактная информация:
Re: Генерация G-кода, из текста, рисунка, и файлов PLT, DXF
Поздравляю и завидую белой завистью!
Чисто для хобби, или что-то на продажу делать будешь?
... и подними Ему веки!
Ну хорэ прикалываться - таких схем в нете килотонны. https://newtravelers.ru/tenda/lampa-in- ... nosti.html
Я просто скомпиллировал из них то, что нужно именно мне. С помощью программы "Конструктор G-кода" я делал плату индикаторов и прототип основной платы.
Для конечного варианта я решил заказать плату у китайцев. А китайцы по мелочам не размениваются
Минимальный заказ - 5 плат. И в качестве бонуса они мне еще и шестую забросили.
Так что у меня еще есть штуки 4 неприкаянные платы!
Кроме того, диоды оптрона следует подключать по-другому - с общим анодом, а не катодом. Тогда при исчезновении внешнего питания, контроллер не будет тратить энергию резервной батарейки на них. Жаль, что я не подумал об этом перед заказом плат
Мой сайт: https://cnc-hobby.ru
- selenur
- Почётный участник

- Сообщения: 4605
- Зарегистрирован: 21 авг 2013, 19:44
- Репутация: 1622
- Настоящее имя: Сергей
- Откуда: Новый Уренгой
- Контактная информация:
Re: Генерация G-кода, из текста, рисунка, и файлов PLT, DXF
По большей части для хобби, но иногда бывают проекты, для реализации которых нужно собирать прототипы, уже для которых пишется софт.
Мой сайт: http://selenur.ru
Исходники моих программ: https://github.com/selenur
Instagram https://www.instagram.com/zheigurov/
Исходники моих программ: https://github.com/selenur
Instagram https://www.instagram.com/zheigurov/
- mycnc
- Мастер
- Сообщения: 913
- Зарегистрирован: 03 июл 2011, 02:01
- Репутация: 623
- Контактная информация:
Re: Генерация G-кода, из текста, рисунка, и файлов PLT, DXF
Добрый день.
Есть желание иметь подобные функции в нашем софте.
Возможны ли варианты встраиваемых библиотек на платной основе?
Есть желание иметь подобные функции в нашем софте.
Возможны ли варианты встраиваемых библиотек на платной основе?
- selenur
- Почётный участник

- Сообщения: 4605
- Зарегистрирован: 21 авг 2013, 19:44
- Репутация: 1622
- Настоящее имя: Сергей
- Откуда: Новый Уренгой
- Контактная информация:
Re: Генерация G-кода, из текста, рисунка, и файлов PLT, DXF
Для вашего софта?
В данную программу на платной основе могу в первую очередь что угодно сделать, но есть небольшое требование, все разработки конкретно в этой программе будут доступны всем.
В данную программу на платной основе могу в первую очередь что угодно сделать, но есть небольшое требование, все разработки конкретно в этой программе будут доступны всем.
Мой сайт: http://selenur.ru
Исходники моих программ: https://github.com/selenur
Instagram https://www.instagram.com/zheigurov/
Исходники моих программ: https://github.com/selenur
Instagram https://www.instagram.com/zheigurov/
- selenur
- Почётный участник

- Сообщения: 4605
- Зарегистрирован: 21 авг 2013, 19:44
- Репутация: 1622
- Настоящее имя: Сергей
- Откуда: Новый Уренгой
- Контактная информация:
Re: Генерация G-кода, из текста, рисунка, и файлов PLT, DXF
Невнимательно сразу прочитал, да могу написать библиотеки и для вашего софта, если это необходимо
Мой сайт: http://selenur.ru
Исходники моих программ: https://github.com/selenur
Instagram https://www.instagram.com/zheigurov/
Исходники моих программ: https://github.com/selenur
Instagram https://www.instagram.com/zheigurov/
- mycnc
- Мастер
- Сообщения: 913
- Зарегистрирован: 03 июл 2011, 02:01
- Репутация: 623
- Контактная информация:
Re: Генерация G-кода, из текста, рисунка, и файлов PLT, DXF
Тогда подумайте на каких условиях это можно сделать и напишите мне.
Я так понял исходники этой программы закрыты?
Я так понял исходники этой программы закрыты?
- selenur
- Почётный участник

- Сообщения: 4605
- Зарегистрирован: 21 авг 2013, 19:44
- Репутация: 1622
- Настоящее имя: Сергей
- Откуда: Новый Уренгой
- Контактная информация:
Re: Генерация G-кода, из текста, рисунка, и файлов PLT, DXF
Исходники не то чтобы закрыты, просто не выкладываю, сейчас там большая каша, т.к. на первом этапе было сделать программу, но не было, точного понимания как она будет в целом работать, и какие возможности обеспечивать, сейчас уже пользователей много, разных станков (по механике работы) стало тоже много, и сейчас на втором этапе уже есть четкое понимание того как оптимально хранить данные, их преобразовывать, чтобы оптимизировать скорость работы, убрать лишний код.
Мой сайт: http://selenur.ru
Исходники моих программ: https://github.com/selenur
Instagram https://www.instagram.com/zheigurov/
Исходники моих программ: https://github.com/selenur
Instagram https://www.instagram.com/zheigurov/
- selenur
- Почётный участник

- Сообщения: 4605
- Зарегистрирован: 21 авг 2013, 19:44
- Репутация: 1622
- Настоящее имя: Сергей
- Откуда: Новый Уренгой
- Контактная информация:
Re: Генерация G-кода, из текста, рисунка, и файлов PLT, DXF
Может вам сделать своё API для программы, и тогда можно будет любому делать дополнительные модули?
Мой сайт: http://selenur.ru
Исходники моих программ: https://github.com/selenur
Instagram https://www.instagram.com/zheigurov/
Исходники моих программ: https://github.com/selenur
Instagram https://www.instagram.com/zheigurov/
- mycnc
- Мастер
- Сообщения: 913
- Зарегистрирован: 03 июл 2011, 02:01
- Репутация: 623
- Контактная информация:
Re: Генерация G-кода, из текста, рисунка, и файлов PLT, DXF
У вас, как я понял, есть API и можно делать "дополнительные модули". Нашлись желающие написать свой модуль?
Насколько я вижу, это совершенно не востребовано, при этом реализовывать долго и дорого.
На данном этапе у нас много других, более приоритетных задач по разработке.
Поэтому и спрашиваю про возможность заплатить за ваше время и наработки, чтобы сэкономить наше время.
Насколько я вижу, это совершенно не востребовано, при этом реализовывать долго и дорого.
На данном этапе у нас много других, более приоритетных задач по разработке.
Поэтому и спрашиваю про возможность заплатить за ваше время и наработки, чтобы сэкономить наше время.
-
Kabron
- Новичок
- Сообщения: 1
- Зарегистрирован: 14 июл 2021, 16:39
- Репутация: 0
- Настоящее имя: Kabron
- Контактная информация:
Re: Генерация G-кода, из текста, рисунка, и файлов PLT, DXF
Больше года минуло. Когда уже?selenur писал(а): ↑23 апр 2020, 10:20Нет это косяк в моём алгоритме, протеус тут не причем. Гербер формат настолько гибкий, что одну и ту-же плату можно реализовать разными видами примитивов, и я пока не все эти комбинации реализовал.wip85 писал(а):Скачал обнову тоже самое нажимаю обьеденить траектории и ничего не происходит пишет индекс находится вне там массива. Видео ваши смотрел у вас всё норм может у меня спринт не, тойверсии??? Или протеус кривой??? Протеус 8.9